Web Publications

W3C Working Draft

This version:
https://www.w3.org/TR/2018/WD-wpub-20180814/
Latest published version:
https://www.w3.org/TR/wpub/
Latest editor's draft:
https://w3c.github.io/wpub/
Previous version:
https://www.w3.org/TR/2018/WD-wpub-20180726/
Editors:
Matt Garrish (DAISY Consortium)
Ivan Herman (W3C) orcid logo
Participate:
GitHub w3c/wpub
File a bug
Commit history
Pull requests

Abstract

This specification defines a collection of information that describes the structure of Web Publications so that user agents can provide user experiences tailored to reading publications, such as sequential navigation and offline reading. This information includes the default reading order, a list of resources, and publication-wide metadata.

Status of This Document

This section describes the status of this document at the time of its publication. Other documents may supersede this document. A list of current W3C publications and the latest revision of this technical report can be found in the W3C technical reports index at https://www.w3.org/TR/.

This draft provides a preliminary outline of a Web Publication. Many details are under active consideration within the Publishing Working Group and are subject to change. The most prominent known issues have been identified in this document and links provided to comment on them.

The work the past few month has been focused on sections 3. Web Publication Construction and 4. Web Publication Properties, which include the definition of a manifest making use of terms in schema.org. Later sections, in particular 5. Web Publication Lifecycle and the corresponding A. WebIDL are out of sync with this version. Subsequent drafts will focus on updating those sections.

This document was published by the Publishing Working Group as a Working Draft. This document is intended to become a W3C Recommendation.

GitHub Issues are preferred for discussion of this specification. Alternatively, you can send comments to our mailing list. Please send them to public-publ-wg@w3.org (archives).

Publication as a Working Draft does not imply endorsement by the W3C Membership. This is a draft document and may be updated, replaced or obsoleted by other documents at any time. It is inappropriate to cite this document as other than work in progress.

This document was produced by a group operating under the W3C Patent Policy. W3C maintains a public list of any patent disclosures made in connection with the deliverables of the group; that page also includes instructions for disclosing a patent. An individual who has actual knowledge of a patent which the individual believes contains Essential Claim(s) must disclose the information in accordance with section 6 of the W3C Patent Policy.

This document is governed by the 1 February 2018 W3C Process Document.

1. Introduction

1.1 What is a Web Publication

This section is non-normative.

A Web Publication is a discoverable and identifiable collection of resources. Information about the Web Publication is expressed in a machine-readable document called a manifest, which is what enables user agents to understand the bounds of the Web Publication and the connection between its resources.

The manifest includes metadata that describe the Web Publication, as a publication has an identity and nature beyond its constituent resources. The manifest also provides a list of all the resources that belong to the Web Publication and a default reading order, which is how it connects resources into a single contiguous work.

A Web Publication is discoverable in one of two ways: resources either include a link to the manifest (via an HTTP Link header or an HTML link element [html]), or the manifest can be loaded directly by a compatible user agent.

With the establishment of Web Publications, user agents can build new experiences tailored specifically for their unique reading needs.

Flowchart depicts the resources of a Web Publication, their attachment to a manifest, and its relationship to the infoset.

Figure 1 Simplified Diagram of the Structure of Web Publications.
A description of the structure diagram is available in the Appendix. Image available in SVG and PNG formats.

1.2 Scope

This section is non-normative.

This specification only defines requirements for the production and rendering of valid Web Publications. As much as possible, it leverages existing Open Web Platform technologies to achieve its goal—that being to allow for a measure of boundedness on the Web without changing the way that the Web itself operates.

Moreover, the specification is designed to adapt automatically to updates to Open Web Platform technologies in order to ensure that Web Publications continue to interoperate seamlessly as the Web evolves (e.g., by referencing the latest published versions instead of specific dated versions).

Further, this specification does not attempt to constrain the nature of a Web Publication: any type of work that can be represented on the Web constitutes a potential Web Publication.

The specification is also intended to facilitate different user agent architectures for the consumption of Web Publications. While a primary goal is that traditional Web user agents (browsers) will be able to consume Web Publications, this should not limit the capabilities of any other possible type of user agent (e.g., applications, whether standalone or running within a user agent, or even Web Publications that include their own user interface). As a result, the specification does not attempt to architect required solutions for situations whose expected outcome will vary depending on the nature of the user agent and the expectations of the user (e.g., how to prompt to initiate a Web Publication, or at what point or how much of a Web Publication to cache for offline use).

1.3 Terminology

This document uses terminology defined by the W3C Note "Publishing and Linking on the Web" [publishing-linking], including, in particular, user, user agent, browser, and address.

Identifier

An identifier is metadata that can be used to refer to Web Content in a persistent and unambiguous manner. URLs, URNs, DOIs, ISBNs, and PURLs are all examples of persistent identifiers frequently used in publishing.

Manifest

A manifest represents structured information about a Web Publication, such as informative metadata, a list of all resources, and a default reading order.

Non-empty

For the purposes of this specification, non-empty is used to refer to an element, attribute or property whose text content or value consists of one or more characters after whitespace normalization, where whitespace normalization rules are defined per the host format.

URL

The general term URL is defined by the URL Standard [url]. It is used as in other W3C specifications, like HTML [html]. In particular, a URL allows for the usage of characters from Unicode following [rfc3987]. See the note in the HTML5 specification for further details.

Web Publication

A Web Publication is a collection of one or more resources, organized together through a manifest into a single logical work with a default reading order. The Web Publication is uniquely identifiable and presentable using Open Web Platform technologies.

2. Conformance

As well as sections marked as non-normative, all authoring guidelines, diagrams, examples, and notes in this specification are non-normative. Everything else in this specification is normative.

The key words MAY, MUST, MUST NOT, OPTIONAL, RECOMMENDED, REQUIRED, SHOULD, and SHOULD NOT are to be interpreted as described in [RFC2119].

2.1 Conformance Classes

This specification defines two conformance classes: one for Web Publications and one for user agents that process them.

A Web Publication conforms to this specification if it meets the following criteria:

A user agent conforms to this specification if it meets the following criteria:

3. Web Publication Construction

3.1 Infoset and Manifest

This section is non-normative.

A Web Publication is defined by a set of items known as its information set (infoset). The infoset is both abstract and concrete. It is abstract in the sense that it represents a set of information that a user agent has to compile about the Web Publication, but it also becomes concrete when the user agent creates an internal representation of that information.

A manifest, on the other hand, is a serialization of an infoset created by the author of a Web Publication. The manifest is expressed using the JSON-LD [json-ld] format — a variant of JSON [ecma-404] for expressing linked data. The manifest can be created as a standalone resource or it can be embedded within an HTML document.

Although the infoset is primarily compiled from a Web Publication's manifest, some information is obtained outside the manifest. The table of contents, for example, may be referenced from the manifest but is serialized in an HTML document.

This specification describes the requirements for creating both the infoset and manifest. This section, in particular, details how to create a manifest, and the next lists the various properties common to infosets and manifests.

3.2 Creating a Manifest

3.2.1 Manifest Contexts

A Web Publication Manifest MUST start by setting the JSON-LD context [json-ld]. The context has the following two major components:

  • the [schema.org] context: https://schema.org
  • the Web Publication context: https://www.w3.org/ns/wp-context
Example 1: The context declaration.
{
    "@context" : ["https://schema.org", "https://www.w3.org/ns/wp-context"],
    …
}

The Web Publication context file MAY add features to the properties defined in Schema.org (e.g., the requirement for the creator property to be order preserving).

Editor's note

As part of the continuous contacts with Schema.org the additional features defined in the Web Publication context file could migrate to the core Schema.org vocabulary.

Note

Although Schema.org is often referenced using the http URI scheme, the vocabulary is being migrated to use the secure https scheme as its default. This specification requires the use https when referencing Schema.org in the manifest.

3.2.2 Values

3.2.2.1 Arrays and Single Values

Various manifest properties can have one or more values. As a general rule, these values can be expressed as [json]  arrays. When the property value is an array with a single element, however, the array syntax can be omitted.

3.2.2.2 Text Values or Objects

Various manifest properties are expected to be expressed as [json] objects. Although the use of objects is usually RECOMMENDED, it is also acceptable to use string values that are interpreted as objects depending on the context. The exact mapping of text values to objects is part of the property or object definitions.

3.2.3 Publication Types

The Web Publication Manifest MUST include a Publication Type using the @type keyword [json-ld]. The type MAY be mapped onto the CreativeWork type [schema.org].

Example 5: Setting a Web Publication's type to CreativeWork.
{
    "@context" : ["https://schema.org", "https://www.w3.org/ns/wp-context"],
    "@type"    : "CreativeWork"
    …
}

Schema.org also includes a number of more specific types, all subtypes of CreativeWork, such as Article, Book, and Course. These MAY be used instead of CreativeWork.

Example 6: Setting a Web Publication's type to Book.
{
    "@context" : ["https://schema.org", "https://www.w3.org/ns/wp-context"],
    "@type"    : "Book"
    …
}

Each schema.org type defines a set of properties that are valid for use with it. To ensure that the manifest can be validated and processed by schema.org aware processors, the manifest SHOULD contain only the properties associated with the selected type.

If properties from more than one type are needed, the manifest MAY include multiple type declarations.

Example 7: A Web Publication that combines properties from both Book and VisualArtwork.
{
    "@context" : ["https://schema.org", "https://www.w3.org/ns/wp-context"],
    "@type"    : ["Book", "VisualArtwork"],
    …
}

User agents SHOULD NOT fail to process manifests that are not valid to their declared schema.org type(s).

Note

Refer to the Schema.org site for the complete list of CreativeWork subtypes.

3.2.4 Properties

The naming, syntax, and requirements for manifest properties are defined in 4. Web Publication Properties.

Note

Although authors only have to understand the serialization requirements for manifest terms, they are encouraged to read through the infoset definitions for each property, as well. The infoset definitions describe, in some cases, how items are compiled in the absence of explicit information in the manifest.

3.2.5 Relative URLs

Relative URL strings MAY be used in the manifest. These URLs are resolved into absolute URL strings using a base URL [url].

The base URL for relative URLs is determined as follows:

For embedded manifests, this means that relative URLs are resolved against the URL of the primary entry page unless the page declares a base direction (i.e., in a <base> element in its header or via an xml:base attribute [html]).

3.3 Embedding a Manifest

A manifest can be embedded within an HTML document using the script element [html].

When embedding a manifest, the type attribute of the containing script element MUST be set to application/ld+json.

Additionally, the script element MUST include a unique identifier in an id attribute [html]. This identifier ensures that the manifest can be referenced.

Example 8: A Web Publication Manifest included in an HTML document
<script id="example_manifest" type="application/ld+json">
   {
      …
   }
</script>

3.4 Linking to a Manifest

Resources SHOULD provide a link to the manifest of the Web Publication to which they belong to enable discovery. Links MUST take one or both of the following forms:

When a manifest is embedded within an HTML document, the link MUST include a fragment identifier that references the script element that contains the manifest (see 3.3 Embedding a Manifest).

Example 11: Link to a manifest within the same HTML resource
<link href="#example_manifest" rel="publication"><script id="example_manifest" type="application/ld+json">
{
       "@context" : ["https://schema.org", "https://www.w3.org/ns/wp-context"],
       …
}
</script>
Issue 132: Using rel="manifest"topic:manifest

The exact value of rel is still to be agreed upon and should be registered by IANA.

Editor's note

The following details might be moved to the lifecycle section in a future draft.

When a resource links to multiple manifests, a user agent MAY choose to present one or more alternatives to the end user, or choose a single alternative on its own. The user agent MAY choose to present any manifest based upon information that it possesses, even one that is not explicitly listed as a parent (e.g., based upon information it calculates or acquires out of band). In the absence of a preference by user agent implementers, selection of the first manifest listed is suggested as a default.

3.5 Resources

A Web Publication MUST include at least one HTML document [html] that links to the manifest. This page is referred to as the primary entry page of the Web Publication.

The manifest may be embedded into the primary entry page; in this case the link element MUST use a relative URL to refer to the manifest.

The manifest itself MUST NOT include a reference to itself, i.e., the reference to the manifest MUST NOT appear as part of the 4.4 Resource Categorization Properties.

There are no restrictions on a Web Publication beyond this requirement. The Web Publication MAY include references to resources of any media type, both in the default reading order and as dependencies of other resources.

Note

When adding resources to a Web Publication, consider support in user agents. The use of progressive enhancement techniques and the provision of fallback content, as appropriate, will ensure a more consistent reading experience for users regardless of their preferred user agent.

3.6 Table of Contents

The table of contents provides a hierarchical list of links that reflects the structural outline of the major sections of the Web Publication.

The table of contents is expressed via an HTML element in one of the resources (typically a nav element [html]). This element MUST be identified by the role attribute [html] value "doc-toc" [dpub-aria-1.0], and MUST be the first element in the document so designated.

The table of contents SHOULD be located in the primary entry page of the Web Publication. If not, the manifest SHOULD identify the resource that contains the structure.

There are no requirements on the table of contents itself, except that, when specified, it MUST include a link to at least one resource.

Refer to the table of contents property definition for more information on how to identify in the infoset and manifest which resource contains the table of contents.

Issue 276: Can a table of contents refer to resources outside the default reading order?topic:manifest
Issue 291: Do we need a more detailed definition for the HTML TOC format?topic:manifest

Do we need a more detailed definition for the HTML TOC format?

4. Web Publication Properties

4.1 Introduction

This section is non-normative.

Both the Web Publication infoset and manifest are defined by a common set of properties that describe the basic information a user agent requires to process and render a Web Publication. These properties are categorized as followed:

descriptive properties

Descriptive properties describe aspects of a Web Publication, such as its title, creator, and language. These properties are primarily drawn from Schema.org and its hosted extensions [schema.org], so they map to one or several Schema.org properties and inherit their syntax and semantics. (The following property categories typically do not have Schema.org equivalents, so are defined specifically for Web Publications.)

resource categorization

Resource categorization properties describe or identify common sets of resources, such as the resource list and default reading order. These properties refer to one or more external resources (images, script files, separate metadata files, etc.).

informative properties

Informative properties identify resources that contain additional information about the Web Publication, such as its privacy policy or an accessibility report.

structural properties

Structural properties identify key meta structures of the Web Publication, such as the cover image or the the location of the table of contents.

Note

The categorization of properties is done to simplify comprehension of their purpose; the groupings have no relevance outside this specification (i.e., the groupings do not exist in the infoset or manifest).

Note

Each manifest item drawn from schema.org identifies the property it maps to and includes its defining type in parentheses. Properties are often available in many types, however, as a result of the schema.org inheritance model. Refer to each property definition for more detailed information about where it is valid to use.

Schema.org additionally includes a large number of properties that, though relevant for publishing, are not mentioned in this specification — Web Publication authors can use any of these properties. This document defines only the minimal set of infoset items.

Editor's note

There are discussion on whether a best practices document would be created, referring to more schema.org terms. If so, it should be linked from here.

4.2 Requirements

The requirements for the expression of Web Publication properties are defined by the infoset as follows:

REQUIRED:
RECOMMENDED:

As the infoset properties do not all have to be serialized in the manifest, the requirements for the manifest will differ in some cases. Refer to each property's definition to determine whether it is required in the manifest or can be compiled from other information.

4.3 Descriptive Properties

4.3.1 Accessibility

The accessibility properties provides information about the suitability of a Web Publication for consumption by users with varying preferred reading modalities. These properties typically supplement an evaluation against established accessibility criteria, such as those provided in [WCAG20]. (For linking to a detailed accessibility report, see 4.5.1 Accessibility Report.)

4.3.1.1 Infoset Requirements

The following infoset items are categorized as accessibility properties:

  • accessMode
  • accessModeSufficient
  • accessibilityAPI
  • accessibilityControl
  • accessibilityFeature
  • accessibilityHazard
  • accessibilitySummary

The more detailed descriptions of these properties, as well as the possible values, are described on the WebSchemas Wiki site.

4.3.1.2 Manifest Expression
Term Description Required Value [schema.org] Mapping
accessMode The human sensory perceptual system or cognitive faculty through which a person may process or perceive information. One or more text(s). Expected values. accessMode (CreativeWork)
accessModeSufficient A list of single or combined accessModes that are sufficient to understand all the intellectual content of a resource. One or more text comma-separated values. Expected values. accessModeSufficient (CreativeWork)
accessibilityAPI Indicates that the resource is compatible with the referenced accessibility APIs. One or more text(s).Expected values. accessibilityAPI (CreativeWork)
accessibilityControl Identifies input methods that are sufficient to fully control the described resource. One or more text(s). Expected values. accessibilityControl (CreativeWork)
accessibilityFeature Content features of the resource, such as accessible media, alternatives and supported enhancements for accessibility. One or more text(s). Expected values. accessibilityFeature (CreativeWork)
accessibilityHazard A characteristic of the described resource that is physiologically dangerous to some users. One or more text(s).Expected values. accessibilityHazard (CreativeWork)
accessibilitySummary A human-readable summary of specific accessibility features or deficiencies, consistent with the other accessibility metadata but expressing subtleties such as “short descriptions are present but long descriptions will be needed for non-visual users” or “short descriptions are present and no long descriptions are needed.” Text. accessibilitySummary (CreativeWork)

Note that the author MAY also provide a reference to a more detailed Accessibility Report, beyond the accessibility information expressed by these properties.

Example 12: Example for accessiblity metadata of a purely textual document
{
    "@context" : ["https://schema.org","https://www.w3.org/ns/wp-context"],
    "@type"    : "CreativeWork",
    …
    "accessibilityAPI"      : "ARIA",
    "accessMode"            : ["textual", "visual"],
    "accessModeSufficient"  : ["textual"],
    …
}

4.3.2 Address

A Web Publication's address is a URL [url] that represents the primary entry page for the Web Publication.

4.3.2.1 Infoset Requirements

If the address does not resolve to an HTML document [html], user agents SHOULD NOT provide access to it to users. A Web Publication MAY have more than one address, but all the addresses MUST resolve to the same document.

The referenced document SHOULD be a resource of the Web Publication. It can be any resource, including one that is not listed in the default reading order. This document MUST include a link to the manifest to ensure a bidirectional linking relationship (i.e., that user agents can also locate the manifest from the document at the address).

If the document is not a Web Publication resource, user agents SHOULD load the first document in the default reading order when initiating the Web Publication.

Note

To improve the usability of Web Publications, particularly in user agents that do not support Web Publications, authors are encouraged to include navigation aids in the referenced document that facilitate consumption of the content, (e.g., provide a table of contents or a link to one).

Note
The Web Publication's address can also be used as value for an identifier link relation [link-relation].
4.3.2.2 Manifest Expression
Term Description Required Value [schema.org] Mapping
url URL of the primary entry page. A URL [url]. url (Thing)
Example 13: Setting the address of the main entry page
{
    "@context" : ["https://schema.org","https://www.w3.org/ns/wp-context"],
    "@type"    : "Book",
    …
    "url"      : "https://publisher.example.org/mobydick",
    …
}

4.3.3 Canonical Identifier

A Web Publication's canonical identifier is a unique identifier that resolves to the preferred version of the Web Publication.

Note

Ensuring uniqueness of canonical identifiers is outside the scope of this specification. The actual achievable uniqueness depends on such factors as the conventions of the identifier scheme used and the degree of control over assignment of identifiers.

The canonical identifier is intended to provide a measure of permanence above and beyond the Web Publication's address(es). If a Web Publication is permanently relocated to a new URL, for example, the canonical identifier provides a way of discovering the new location (e.g., a DOI registry could be updated with the new URL, or a redirect could be added to the URL of the canonical identifier). It is also intended to provide a means of identifying instances of the same Web Publication hosted at different URLs.

4.3.3.1 Infoset Requirements

The canonical identifier MUST be a URL [url].

If a URL is not provided in the manifest, or the value is an invalid URL, the Web Publication does not have a canonical identifier. User agents MUST NOT attempt to construct a canonical identifier from any other identifiers provided in the manifest.

Note

The canonical identifier can be used as the target of a "canonical" link [rfc6596] (e.g., a link element [html] whose rel attribute has the value canonical or an HTTP Link header field [rfc5988] similarly identified).

Issue 58: is a canonical identifier necessarypropose closingtopic:identifierstopic:metadata

Is a canonical identifier necessary to call out explicitly in the infoset, or can it be handled by other metadata.

4.3.3.2 Manifest Expression
Term Description Required Value [schema.org] Mapping
@id Preferred version of the Web Publication. A URL [url]. (None)

The specification of the canonical identifier MAY be complemented by the inclusion of additional types of identifiers for the Web Publication using the identifier property [schema.org] and/or its subtypes.

Example 14: Example for setting both the canonical identifier as URL and the address of the same document
{
    "@context" : ["https://schema.org","https://www.w3.org/ns/wp-context"],
    "@type"    : "CreativeWork",
    …
    "@id"      : "http://www.w3.org/TR/tabular-data-model/",
    "url"      : "http://www.w3.org/TR/2015/REC-tabular-data-model-20151217/",
    …
}
Example 15: Example for setting both the ISBN and the address of the same document
{
    "@context" : ["https://schema.org","https://www.w3.org/ns/wp-context"],
    "@type"    : "Book",
    …
    "isbn"     : "9780123456789",
    "url"      : "https://publisher.example.org/mobydick",
    …
}

4.3.4 Creators

A creator is an individual or entity responsible for the creation of the Web Publication. Creators are represented in one of the following two ways:

  1. as a string encoding the name of a Person; or
  2. as an instance of a Person and Organization objects, respectively.

In other words, a single string value is a shorthand for a Person object whose name property is set to that string value. (See also 3.2.2.2 Text Values or Objects.)

4.3.4.1 Infoset Requirements

The following infoset items are categorized as creators:

  • artist
  • author
  • contributor
  • creator
  • editor
  • illustrator
  • inker
  • letterer
  • penciler
  • publisher
  • readBy
  • translator

A Web Publication MAY have more than one of each of these types of creators.

4.3.4.2 Manifest Expression
Term Description Required Value [schema.org] Mapping
artist The primary artist for the publication, in a medium other than pencils or digital line art. One or more Person. artist (VisualArtwork)
author The author of the publication. One or more Person and/or Organization. author (CreativeWork)
colorist The individual who adds color to inked drawings. One or more Person. colorist (VisualArtwork)
contributor Contributor whose role does not fit to one of the other roles in this table. One or more Person and/or Organization. contributor (CreativeWork)
creator The creator of the publication. One or more Person and/or Organization. creator (CreativeWork)
editor The editor of the publication. One or more Person. editor (CreativeWork)
illustrator The illustrator of the publication. One or more Person. illustrator (Book)
inker The individual who traces over the pencil drawings in ink. One or more Person. inker (VisualArtwork)
letterer The individual who adds lettering, including speech balloons and sound effects, to artwork. One or more Person. letterer (VisualArtwork)
penciler The individual who draws the primary narrative artwork. One or more Person. penciler (VisualArtwork)
publisher The publisher of the publication. One or more Person and/or Organization. publisher (CreativeWork)
readBy A person who reads (performs) the publication (for audiobooks). One or more Person. readBy (Audiobook)
translator The translator of the publication. One or more Person and/or Organization. translator (CreativeWork)
Example 16: Author of a book
{
    "@context" : ["https://schema.org","https://www.w3.org/ns/wp-context"],
    "@type"    : "Book",
    …
    "url"      : "https://publisher.example.org/mobydick",
    "author"   : {
        "@type" : "Person",
        "name"  : "Herman Melville"
    }
}
Example 17: Separate listing of editors, authors, and publisher, with some persons expressed as simple strings
{
    "@context"   : ["https://schema.org","https://www.w3.org/ns/wp-context"],
    "@type"      : "CreativeWork",
    …
    "@id"        : "http://www.w3.org/TR/tabular-data-model/",
    "url"        : "http://www.w3.org/TR/2015/REC-tabular-data-model-20151217/",
    "author"     : [
        "Jeni Tennison",
        {
            "@type" : "Person",
            "name" : "Gregg Kellogg",
        },{
            "@type" : "Person",
            "name" : "Ivan Herman",
            "@id"  : "https://www.w3.org/People/Ivan/"
        }
    ],
    "editor"    : [
        "Jeni Tennison",
        {
            "@type" : "Person",
            "name" : "Gregg Kellogg",
        }
    ],
    "publisher" : {
        "@type" : "Organization",
        "name" : "World Wide Web Consortium",
        "@id"  : "https://www.w3.org/"
    }
    …
}

4.3.5 Language and Base Direction

The Web Publication has a natural language value (e.g., English, French, Chinese), as well as a natural base writing direction (left-to-right or right-to-left). The infoset has entries to set these values, which can influence, for example, the behavior of a user agent (e.g., it might place a pop-up for a table of contents on the right hand side for publications whose natural base direction is right-to-left).

Similarly, each natural language property value in the Web Publication's infoset (e.g., title, creators) is localizable [string-meta], meaning that the same information is available for each.

As a result, the infoset has entries to set:

  • the natural language, and
  • the base direction (the display direction for the value)

of both the Web Publication and the natural language properties values of the infoset.

4.3.5.1 Infoset Requirements

The infoset MAY contain global language and base direction declarations for the Web Publication. The natural language MUST be a tag that conforms to [bcp47], while the base language direction MUST have one of the following values:

  • ltr: indicates that the textual values are explicitly directionally set to left-to-right text;
  • rtl: indicates that the textual values are explicitly directionally set to right-to-left text;
  • auto: indicates that the textual values are explicitly directionally set to the direction of the first character with a strong directionality.

When specified, these properties are also used as defaults for textual values in the infoset.

Note

It is important to differentiate the language of the publication from the language and the base direction of the individual resources that compose it. If such resources are, for example, in HTML, the language and direction need to be set in those resources, too. The language and base direction of the publication are not inherited.

The global language information MAY be overridden by individual values.

When using Web Publication manifests with bidirectional text, user agents SHOULD identify the base direction of any given natural language value by scanning the text for the first strong directional character. Once the base direction has been identified, user agents MUST determine the appropriate rendering and display of natural language values according to the Unicode Bidirectional Algorithm [bidi]. This could require wrapping additional control characters or markup around the string prior to display, in order to apply the base direction. (See C. Examples for bidirectional texts.)

Issue

This section, in particular the features related to text directions, must be reviewed by I18N experts.

If the manifest is embedded in the primary entry page via a script element, and the manifest does not set the global language and/or the base direction (see 4.3.5.2.1 Global Language and Direction), the lang and the dir attributes of the script element are used as the global language and base direction, respectively (see the details on handling the lang and dir attributes in [html]).

Issue

It is to be discussed whether this last paragraph, i.e., inheriting values from script, should be kept.

If a user agent requires the language and one is not available in the infoset (globally, or specifically for that property), or the obtained value is invalid, the user agent MAY attempt to determine the language. This specification does not mandate how such a language tag is created. The user agent might:

  • use the non-empty language declaration of the manifest;
  • use the first non-empty language declaration found in a resource in the default reading order;
  • calculate the language using its own algorithm.

No default values are specified for the language or the default base direction.

4.3.5.2 Manifest Expression

As this infoset item refers to several aspects of setting language and direction, these are treated separately.

4.3.5.2.1 Global Language and Direction
Term Description Required Value [schema.org] Mapping
inLanguage Default language for the Web Publication as well as the textual infoset values language code as defined in [bcp47] inLanguage (Property)
inDirection Default base direction for the Web Publication as well as the textual infoset values ltr, rtl, or auto (None)
Note

If authors intend to use a manifest, or a manifest template, both as embedded manifest and as a separate resource, they are strongly encouraged to set these properties explicitly to avoid interference of the containing script element in case of embedding.

4.3.5.2.2 Item-specific Language

It is possible to set the language for any textual value in the manifest. This information MUST be set using the @value and @language keywords (instead of a simple string) [json-ld]:

Example 18: Setting the default language of an author name to French
{
    "@context" : ["https://schema.org","https://www.w3.org/ns/wp-context"],
    "@type"    : "Book",
    …
    "author" : {
        "@type" : "Person",
        "name" : {
            "@value" : "Marcel Proust",
            "@language" : "fr"
        }
    }
}

The value of the language tag MUST be set to a language code as defined in [bcp47].

When used in a context of localizable texts, a simple string value is a shorthand for the object with the @value set to the string value, and the language set to the value of the inLanguage property, if applicable, and unset otherwise. In other words, the previous example is equivalent to:

Example 19: Setting the default language of an author name to French
{
    "@context"   : ["https://schema.org","https://www.w3.org/ns/wp-context"],
    "@type"      : "Book",
    "inLanguage" : "fr",
    …
    "author"     : "Marcel Proust",
}

(See also 3.2.2.2 Text Values or Objects.)

It is not possible to set the direction explicitly for a value.

Note

Setting the direction for a natural text value is currently not possible in JSON-LD [json-ld]. In case the JSON-LD community, as well as the schema.org community, introduces such a feature, future versions of this specification may extend the ability of Web Publication Manifests to include this.

4.3.6 Last Modification Date

The last modification date is the date when the Web Publication was last updated (i.e., whenever changes were last made to any of the resources of the Web Publication, including the manifest).

4.3.6.1 Infoset Requirements

The last modification date does not necessarily reflect all changes to the Web Publication (e.g., third-party content could change without the author being aware). User agents SHOULD check the last modification date of individual resources to determine if they have changed and need updating.

4.3.6.2 Manifest Expression
Term Description Required Value [schema.org] Mapping
dateModified Last modification date of the publication. A Date or DateTime value [schema.org], both expressed in ISO 8601 Date, or Date Time formats, respectively [iso8601]. dateModified (CreativeWork)
Example 20: Las modification date of the publication
{
    "@context"     : ["https://schema.org","https://www.w3.org/ns/wp-context"],
    "@type"        : "CreativeWork",
    …
    "@id"          : "http://www.w3.org/TR/tabular-data-model/",
    "url"          : "http://www.w3.org/TR/2015/REC-tabular-data-model-20151217/",
    "dateModified" : "2015-12-17",
    …
}

4.3.7 Publication Date

The publication date is the date on which the Web Publication was originally published. It represents a static event in the lifecycle of a Web Publication and allows subsequent revisions to be identified and compared.

4.3.7.1 Infoset Requirements

The exact moment of publication is intentionally left open to interpretation: it could be when the Web Publication is first made available online or could be a point in time before publication when the Web Publication is considered final.

4.3.7.2 Manifest Expression
Term Description Required Value [schema.org] Mapping
datePublished Creation date of the publication. A Date or DateTime, both expressed in ISO 8601 Date, or Date Time formats, respectively [iso8601]. datePublished (CreativeWork)
Example 21: Creation and modification date of the publication
{
    "@context"      : ["https://schema.org","https://www.w3.org/ns/wp-context"],
    "@type"         : "CreativeWork",
    …
    "@id"           : "http://www.w3.org/TR/tabular-data-model/",
    "url"           : "http://www.w3.org/TR/2015/REC-tabular-data-model-20151217/",
    "datePublished" : "2015-12-17",
    "dateModified"  : "2016-01-30",
    …
}

4.3.8 Reading Progression Direction

The reading progression establishes the reading direction from one resource to the next within a Web Publication.

4.3.8.1 Infoset Requirements

The value of this property may be:

  • ltr: left-to-right;
  • rtl: right-to-left.

The default value is ltr.

This infoset item has no effect on the rendering of the individual primary resources; it is only relevant for the progression direction from one resource to the other.

Note

The reading progression of a Web Publication is used to adapt such publication level interactions as menu position, swap direction, defining tap zones to lead the user to the next and previous pages, touch gestures, etc.

4.3.8.2 Manifest Expression
Term Description Required Value [schema.org] Mapping
readingProgression Reading direction from one resource to the other. ltr or rtl (None)

If this value is not set, its default value is ltr.

Example 22: Reading progression set explicitl to ltr
{
    "@context"           : ["https://schema.org","https://www.w3.org/ns/wp-context"],
    "@type"              : "Book",
    …
    "url"                : "https://publisher.example.org/mobydick",
    "readingProgression" : "ltr"
}

4.3.9 Title

The title provides the human-readable name of the Web Publication.

4.3.9.1 Infoset Requirements

The title is specified by the manifest expression, when present. If not included in the manifest, user agents MAY use the value of the title element [html] of the Web Publication’s primary entry page (if present) .

Note

Relying on the title element could be semantically problematic if the Web Publication consists of several HTML resources (e.g., one per chapter of a book), because the HTML definition defines this element as "metadata" for the enclosing HTML document, not for a collection of resources. Using this element is, on the other hand, preferred in the case of a publication consisting of a single HTML document (e.g., a scholarly journal article).

When specified in the infoset, the title MUST be non-empty.

If a user agent requires a title and one is not available in the infoset, it MAY create one (e.g., provide a language-specific placeholder title or use the URL of the manifest).

Note

A user agent is not expected to produce a meaningful title [wcag20] for a Web Publication when one is not specified.

4.3.9.2 Manifest Expression
Term Description Required Value [schema.org] Mapping
name Human-readable title of the Web Publication. One or more text items for the title. name (Thing)
Example 23: Title of the book set explicitly
{
    "@context" : ["https://schema.org","https://www.w3.org/ns/wp-context"],
    "@type"    : "Book",
    …
    "url"      : "https://publisher.example.org/mobydick",
    "name"     : "Moby Dick"
}

4.4 Resource Categorization Properties

Web Publication resources are specified via the default reading order, the resource list, and the links, as defined in this section. These lists contain references to informative properties like the privacy policy, and structural properties like the table of contents.

Note that a particular resource's URL MUST NOT appear in more than one of these lists, and a URL MUST NOT be repeated within a list.

4.4.1 Default Reading Order

The default reading order is a specific progression through a set of Web Publication resources.

A user might follow alternative pathways through the content, but in the absence of such interaction the default reading order defines the expected progression from one resource to the next.

4.4.1.1 Infoset Requirements

The default reading order MUST include at least one resource.

The default reading order is specified directly in the manifest. However, if the reading order consists of only a single resource, namely the primary entry page of the Web Publication, the default reading order need not be specified.

4.4.1.2 Manifest Expression

If present in the Web Publication Manifest, this item MUST be mapped on the readingOrder term, defined specifically for Web Publications.

Term Description Required Value [schema.org] Mapping
readingOrder

An array of:

  • a string, representing the URL [url] of the resource; or
  • an instance of a PublicationLink object

The order in the array is significant. The URLs MUST NOT include fragment identifiers. Non-HTML resources SHOULD be expressed as PublicationLink objects with their encodingFormat values set.

(None)
Example 24: Reading order expressed as a simple list of URLs
{
    "@context" : ["https://schema.org","https://www.w3.org/ns/wp-context"],
    "@type"    : "Book",
    …
    "url"      : "https://publisher.example.org/mobydick",
    "name"     : "Moby Dick",
    "readingOrder" : [
        "html/title.html",
        "html/copyright.html",
        "html/introduction.html",
        "html/epigraph.html",
        "html/c001.html",
        …
    ]
}
Example 25: Reading order expressed as objects providing more information on items
{
    "@context" : ["https://schema.org","https://www.w3.org/ns/wp-context"],
    "@type"    : "Book",
    …
    "url"      : "https://publisher.example.org/mobydick",
    "name"     : "Moby Dick",
    "readingOrder" : [{
        "@type"          : "PublicationList",
        "url"            : "html/title.html",
        "encodingFormat" : "text/html",
        "name"           : "Title page"
    },{
        "@type"          : "PublicationList",
        "url"            : "html/copyright.html",
        "encodingFormat" : "text/html",
        "name"           : "Copyright page"
    },{
        …
    }]
}

4.4.2 Resource List

The resource list enumerates all resources that are used in the processing and rendering of a Web Publication (i.e., that are within its bounds) and that are not listed in the default reading order.

Note

The union of the resource list and default reading order represents the definitive list of resources that belong to the Web Publication. All other resources are external to the Web Publication.

4.4.2.1 Infoset Requirements

The completeness of the resource list will affect the usability of the Web Publication in certain reading scenarios (e.g., the ability to read the Web Publication offline). For this reason, it is strongly RECOMMENDED to provide a comprehensive list of all of the Web Publication's constituent resources beyond those listed in the default reading order.

In some cases, a comprehensive list of these resources might not be easily achieved (e.g., third-party scripts that reference resources from deep within their source), but a user agent SHOULD still be able to render a Web Publication even if some of these resources are not identified as belonging to the Web Publication (e.g., when it is taken offline without them).

Editor's note
The previous version of the draft included:

If a user agent encounters a resource that it cannot locate in the resource list, it MUST treat the resource as external to the Web Publication (e.g., it might alert the user before loading, open the resource in a new window, or unload the current Web Publication and resume normal Web browsing).

This was not decided on the Toronto F2F, and is still open.

Issue 205: We need a section of the document that explicitly defines the bounds of a publication

We talk about the bounds of the publication but we never explicitly define what it means, where it comes from and what a UA is to do with it (and in what specific use cases).

4.4.2.2 Manifest Expression

If present in the Web Publication Manifest, this item MUST be mapped on the resources term, defined specifically for Web Publications.

Term Description Required Value [schema.org] Mapping
resources

An array of:

  • a string, representing the URL [url] of the resource; or
  • an instance of a PublicationLink object

The order in the array is not significant. The URLs MUST NOT include fragment identifiers. It is RECOMMENDED to use PublicationLink objects with their encodingFormat values set.

(None)
Example 26: Listing resources, some via a simple URL, some with more details
{
    "@context"   : ["https://schema.org","https://www.w3.org/ns/wp-context"],
    "@type"      : "CreativeWork",
    …
    "@id"        : "http://www.w3.org/TR/tabular-data-model/",
    "url"        : "http://www.w3.org/TR/2015/REC-tabular-data-model-20151217/",
    …
    "resources"  : [
        "datatypes.html",
        "datatypes.svg",
        "datatypes.png",
        "diff.html",
        {
            "@type"             : "PublicationLink",
            "url"               : "test-utf8.csv",
            "encodingFormat"    : "text/csv"
        },{
            "@type"             : "PublicationLink",
            "url"               : "test-utf8-bom.csv",
            "encodingFormat"    : "text/csv"
        },{
            …
        }
    ],
    …
}

4.5 Informative Properties

4.5.1 Accessibility Report

An accessibility report provides information about the suitability of a Web Publication for consumption by users with varying preferred reading modalities. These reports typically identify the result of an evaluation against established accessibility criteria, such as those provided in [WCAG21], and are an important source of information in determining the usability of a Web Publication.

4.5.1.1 Infoset Requirements

The infoset SHOULD include a link to an accessibility report when one is available for a Web Publication. It is RECOMMENDED that the report be included as a resource of the Web Publication.

It is also RECOMMENDED that the accessibility report be provided in a human-readable format, such as HTML [html]. Augmenting these reports with machine-processable metadata, such as provided in Schema.org [schema.org], is also RECOMMENDED.

4.5.1.2 Manifest Expression

If present in the manifest, the accessibility report MUST be expressed as a PublicationLink. The rel value of the PublicationLink MUST include the https://www.w3.org/ns/wp#accessibility-report identifier.

Editor's note

The Working Group will attempt to define the accessibility-report term by IANA, to avoid using a URL.

Example 27: Link to an accessibility report
{
    "@context"   : ["https://schema.org","https://www.w3.org/ns/wp-context"],
    "@type"      : "Book",
    …
    "url"        : "https://publisher.example.org/mobydick",
    "name"       : "Moby Dick",
    "links"  : [{
        "@type"       : "PublicationLink",
        "url"         : "https://www.publisher.example.org/mobydick-accessibility.html",
        "rel"         : "https://www.w3.org/ns/wp#accessibility-report"
    },{
        …
    }],
    …
}

4.5.2 Privacy Policy

Users often have the legal right to know and control what information is collected about them, how such information is stored and for how long, whether it is personally identifiable, and how it can be expunged. Including a statement that addresses such privacy concerns is consequently an important part of publishing Web Publications. Even if no information is collected, such a declaration increases the trust users have in the content.

4.5.2.1 Infoset Requirements

A link to a privacy policy can be included in the infoset. It is RECOMMENDED that the privacy policy be included as a resource of the Web Publication.

It is RECOMMENDED that the privacy policy be provided in a human-readable format, such as HTML [html].

Refer to 9. Privacy for more information about privacy considerations in Web Publications.

4.5.2.2 Manifest Expression

If present in the manifest, the privacy policy MUST be expressed as a PublicationLink. The rel value of the PublicationLink MUST include the privacy-policy identifier [iana-link-relations].

Example 28: Privacy policy expressed as an external link
{
    "@context"   : ["https://schema.org","https://www.w3.org/ns/wp-context"],
    "@type"      : "CreativeWork",
    …
    "@id"        : "http://www.w3.org/TR/tabular-data-model/",
    "url"        : "http://www.w3.org/TR/2015/REC-tabular-data-model-20151217/",
    …
    "links"  : [{
        "@type"          : "PublicationLink",
        "url"            : "https://www.w3.org/Consortium/Legal/privacy-statement-20140324",
        "encodingFormat" : "text/html",
        "rel"            : "privacy-policy"
    },{
            …
    }],
    …
}

4.6 Structural Properties

4.6.1 Cover

The cover is a resource that user agents can use to present the Web Publication (e.g., in a library or bookshelf, or when initially loading the Web Publication).

Issue 261: use of "cover image"

The working group has not reached consensus on whether the cover should be any resource or should be limited to images.

4.6.1.1 Infoset Requirements

The infoset SHOULD include a reference to a cover.

More than one cover MAY be referenced from the infoset (e.g., to provide alternative formats and sizes for different device screens). If multiple covers are specified, each instance MUST define at least one unique property to allow user agents to determine its usability (e.g., a different format, height, width or relationship).

4.6.1.2 Manifest Expression

If present in the manifest, the cover MUST be expressed as a PublicationLink. The URL expressed in the url term MUST NOT include a fragment identifier.

The rel value of the PublicationLink MUST include the https://www.w3.org/ns/wp#cover identifier.

If the cover is in an image format, a title and description SHOULD be provided. User agents can use these properties to provide alternative text and descriptions when necessary for accessibility.

Editor's note

The Working Group will attempt to define the cover term by IANA, to avoid using a URL.

Example 29: Cover HTML page
{
    "@context"   : ["https://schema.org","https://www.w3.org/ns/wp-context"],
    "@type"      : "Book",
    …
    "url"        : "https://publisher.example.org/donquixote",
    "name"       : "Don Quixote",
    "resources"  : [{
        "@type"          : "PublicationLink",
        "url"            : "cover.html",
        "encodingFormat" : "text/html"
        "rel"            : "https://www.w3.org/ns/wp#cover"
    },{
        …
    }],
    …
}
Example 30: Cover image with title and description
{
    "@context"   : ["https://schema.org","https://www.w3.org/ns/wp-context"],
    "@type"      : "Book",
    …
    "url"        : "https://publisher.example.org/mobydick",
    "name"       : "Moby Dick",
    "resources"  : [{
        "@type"          : "PublicationLink",
        "url"            : "whale-image.jpg",
        "encodingFormat" : "image/jpeg",
        "rel"            : "https://www.w3.org/ns/wp#cover",
        "title"          : "Moby Dick attacking hunters",
        "description"    : "A white whale is seen surfacing from the water to attack a small whaling boat"
    },{
        …
    }],
    …
}
Example 31: Cover image in JPEG and SVG formats
{
    "@context"   : ["https://schema.org","https://www.w3.org/ns/wp-context"],
    "@type"      : "Book",
    …
    "url"        : "https://publisher.example.org/donquixote",
    "name"       : "Gulliver's Travels",
    "resources"  : [{
        "@type"          : "PublicationLink",
        "url"            : "lilliput.jpg",
        "encodingFormat" : "image/jpeg",
        "rel"            : "https://www.w3.org/ns/wp#cover"
    },{
        "@type"          : "PublicationLink",
        "url"            : "lilliput.svg",
        "encodingFormat" : "image/svg+xml",
        "rel"            : "https://www.w3.org/ns/wp#cover"
    },{
        …
    }],
    …
}

4.6.2 Table of Contents

The table of contents property identifies the resource that contains the Web Publication's table of contents.

4.6.2.1 Infoset Requirements

User agents MUST compute the table-of-contents as follows:

  1. Identify the table of content resource:
  2. If the table of content resource contains an HTML element with the role [html] value doc-toc [dpub-aria-1.0], the user agent MUST use that element as the table of contents.

If identifying the Table of Content is ambiguous (e.g., several table of content resources are identified, or several elements with a role value doc-toc is found within the table of content resource), the user agent MAY choose among them. This specification does not mandate how this choice is made. The user agent might:

  • choose the first table of content resource by some heuristics
  • choose the first table of content element within the same resource in document tree order [dom]

If this process does not result in a link to the table of contents, the Web Publication does not have a table of contents and this property MUST NOT be included in the infoset.

Issue 291: Do we need a more detailed definition for the HTML TOC format?topic:manifest

Depending on the resolution to this issue, the infoset might contain a separate entry for a machine-processable table of contents, restrictions could be placed on the HTML structure of the referenced table of contents, or parsing rules for extracting a table of contents could be added.

4.6.2.2 Manifest Expression

If present in the manifest, the table of content MUST be expressed as a PublicationLink. The URL expressed in the url term MUST NOT include a fragment identifier.

The rel value of the PublicationLink MUST include the contents identifier [iana-link-relations].

The link to the table of contents MAY be specified in either the default reading order or resource-list, but MUST NOT be specified in both.

Example 32: Table of content identified in another resource of the Web Publication
{
    "@context"   : ["https://schema.org","https://www.w3.org/ns/wp-context"],
    "@type"      : "Book",
    …
    "url"        : "https://publisher.example.org/mobydick",
    "name"       : "Moby Dick",
    "resources"  : [{
        "@type"      : "PublicationLink",
        "url"        : "toc_file.html",
        "rel"        : "contents"
    },{
        …
    }],
    …
}
Example 33: If the primary entry page includes the TOC, no reference in the manifest is necessary
<head><script type="application/ld+json">
    {
        "@context"        : ["https://schema.org","https://www.w3.org/ns/wp-context"],
        "@type"           : "CreativeWork",
        …
        "@id"             : "http://www.w3.org/TR/tabular-data-model/",
        "url"             : "http://www.w3.org/TR/2015/REC-tabular-data-model-20151217/",
        …
    }
    </script></head>
<body><section role="doc-toc"></section></body>

4.7 Extensibility

The infoset is designed to provide a basic set of properties for use by user agents in presenting and rendering a Web Publication, but MAY be extended in the following ways:

  1. by the provision of linked metadata records.
  2. through the inclusion of additional properties in the manifest;

Although both methods are valid, the use of linked records to extend the infoset is RECOMMENDED.

This specification does not define how such additional properties are compiled, stored or exposed by user agents in their internal representation of the infoset. A user agent MAY ignore some or all extended properties.

4.7.1 Linked records

Extending the manifest through links to a record, such as an ONIX [onix] or BibTeX [bibtex] file, MUST be expressed using a PublicationLink object, where:

  • the rel value of the PublicationLink SHOULD include a relevant identifier defined by IANA or by other organizations; if the link record contains descriptive metadata it MUST include the describedby (IANA) identifier;
  • the value of the encodingFormat in the link MUST use the MIME media type [rfc2046] defined for that particular type of record, if applicable.

Linked records MUST be included in the resource list when they are part of the Web Publication (i.e., are needed for more than just infoset extensibility). Otherwise, they MUST be included in the links list.

Example 34: Link to external ONIX for Books Metadata file
{
    "@context"   : ["https://schema.org","https://www.w3.org/ns/wp-context"],
    "@type"      : "Book",
    …
    "url"        : "https://publisher.example.org/mobydick",
    "name"       : "Moby Dick",
    "links"  : [{
        "@type"           : "PublicationLink",
        "url"             : "https://www.publisher.example.org/mobydick-onix.xml",
        "encodingFormat"  : "application/onix+xml",
        "rel"             : "describedby"
    },{
        …
    }],
    …
}
Editor's note

The application/onix+xml MIME type has not yet been registered by IANA at the time of writing this document, and is included in the example for illustrative purposes only.

4.7.2 Additional Properties in the Manifest

Additional properties can be included directly in the manifest. It is RECOMMENDED that these properties be taken from public schemes like [schema.org] or [dcterms] and use values from controlled vocabularies whenever possible. Proprietary terms MAY be used, but it is RECOMMENDED that such terms be included using Compact IRIs [json-ld], with prefixes defined as part of the context.

Example 35: Usage of the schema.org 'copyrightYear' and 'copyrightHolder' terms, as an extension to the basic data
{
    "@context"        : ["https://schema.org","https://www.w3.org/ns/wp-context"],
    "@type"           : "CreativeWork",
    …
    "@id"             : "http://www.w3.org/TR/tabular-data-model/",
    "url"             : "http://www.w3.org/TR/2015/REC-tabular-data-model-20151217/",
    "copyrightYear"   : "2015",
    "copyrightHolder" : "World Wide Web Consortium",    
    …
}
Example 36: Usage of the Dublin Core 'subject' with the 2012 ACM Classification terms, as an extension to the basic data
{
    "@context"   : ["https://schema.org","https://www.w3.org/ns/wp-context"],
    "@type"      : "CreativeWork",
    …
    "@id"        : "http://www.w3.org/TR/tabular-data-model/",
    "url"        : "http://www.w3.org/TR/2015/REC-tabular-data-model-20151217/",
    "dc:subject" : ["Document Structures","Resource Description Framework (RDF)"]
    …
}
Note

A prefix definition dc for [dcterms] is included in the context file of [schema.org]. This means that it is not necessary to add the prefix explicitly. The same is true for a number of other public vocabularies; see the schema.org context file for further details.

5. Web Publication Lifecycle

Editor's note

The publishing working group is currently evaluating the best approach for implementing Web Publications in user agents. This note is intended to provide an overview of where current thinking is at and what issues are under consideration.

The development of Web Publications is not viewed as a separate forking of the Web, but an enhancement layer that can be supported by user agents. To that end, the primary constraints on any solution for Web Publications are that:

  • the rendering of Web Publications must not interfere with the underlying Web model and APIs — all functionality and enhancements must be layered on top;
  • a Web Publication should not have to carry its own implementation code — functionality is ideally provided by the user agent and/or polyfill.

While this specification will provide implementation flexibility for user agents, there are still a number of areas that have been identified as potentially needing to be detailed. These include:

  • initialization expectations for a Web Publication:

    • automatic initiation v. user prompts;
    • linked v. directly loaded manifests;
    • resources that belong to more than one Web Publication.
  • the creation of a "publication state":

    • persistence of publication information across page loads;
    • location and persistence of UI;
    • indications of supported features;
    • DOM issues such as persistence of numbering schemes.
  • tracking the extent of a Web Publication:

    • taking an entire publication offline;
    • enabling search across documents.
  • establishing the bounds of a Web Publication:

    • when to end the publication state;
    • document history traversal;
    • how to handle links outside the publication.
  • updating of the manifest.

The working group intends to flesh out the lifecycle in later revisions once it is clearer what models are viable and what solutions can be standardized. Input on the feasibility and challenges of these approaches is welcome at any time.

5.1 Obtaining a manifest

Editor's note

This section requires additional work now that we also allow JSON-LD embedded in HTML.

The steps for obtaining a manifest are given by the following algorithm. The algorithm, if successful, returns a processed manifest and the manifest URL; otherwise, it terminates prematurely and returns nothing. In the case of nothing being returned, the user agent MUST ignore the manifest declaration.

  1. From the Document of the top-level browsing context, let origin be the Document's origin, and manifest link be the first link element in tree order whose rel attribute contains the token publication.
  2. If origin is an [html] opaque origin, terminate this algorithm.
  3. If manifest link is null, terminate this algorithm.
  4. If manifest link's href attribute's value is the empty string, then abort these steps.
  5. Let manifest URL be the result of parsing the value of the href attribute, relative to the element's base URL. If parsing fails, then abort these steps.
  6. Let request be a new [fetch] request, whose URL is manifest URL, and whose context is the same as the browsing context of the Document.
  7. If the manifest link's crossOrigin attribute's value is 'use-credentials', then set request's credentials to 'include'.
  8. Await the result of performing a fetch with request, letting response be the result.
  9. If response is a network error, terminate this algorithm.
  10. Let text be the result of UTF-8 decoding response's body.
  11. Let manifest be the result of running processing a manifest given text, manifest URL, and the URL that represents the address of the top-level browsing context.
  12. Return manifest and manifest URL.
Note

See the diagram in the appendix for a visual representation of the algorithm.

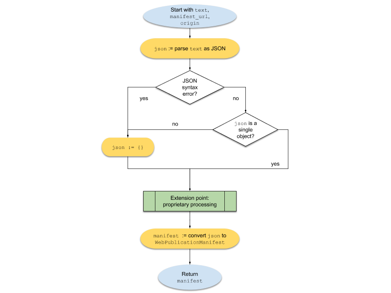
5.2 Processing the manifest

Editor's note

The new JSON-LD based approach will require additional processing from the client. Due to the flexible nature of JSON-LD and schema.org, a simple conversion from JSON to WebIDL will not be enough.

The steps for processing a manifest are given by the following algorithm. The algorithm takes a text string as an argument, which represents a manifest, and a manifest URL [url], which represents the location of the manifest, and a document URL [url]. The output from inputting a JSON document into this algorithm is a processed manifest.

  1. Let json be the result of parsing text. If parsing throws an error:
    1. Issue a developer warning with any details pertaining to the JSON parsing error.
    2. Set json to be the result of parsing the string "{}".
  2. If Type(json) is not Object:
    1. Issue a developer warning that the manifest needs to be an object.
    2. Set json to be the result of parsing the string "{}".
  3. Extension point: process any proprietary and/or other supported members at this point in the algorithm.
  4. Let manifest be the result of converting [webidl-1] json to a WebPublicationManifest dictionary.
Note

See the diagram in the appendix for a visual representation of the algorithm.

6. User Agent Features

Editor's note

This section contains placeholders for possible reading enhancements/features the user agent may/should/must provide. The list is subject to addition, modification and removal as the enhancements get discussed in more detail.

Issue 143: What should be in the spec for affordances?topic:affordances

Before starting a discussion on the individual affordances' issues, the WG should have a consensus on what exactly is to be defined for each of those.

6.1 Switch to publication mode

When a user agent obtains a manifest it SHOULD provide the option to switch the display to publication mode.

This feature has the following requirements:

  1. it MUST inform the user that the current resource is part of a Web Publication
  2. it SHOULD display the title of the Web Publication
  3. it MAY display additional metadata from the infoset

Publication mode is a display mode implemented by the user agent that follows the conventions listed in presentation and navigation.

6.2 Presentation

6.2.1 Layout

The layout and rendering of Web Publications is governed by the same rules that apply to all Web content: HTML documents are styled and laid out according to the rules of CSS, SVG documents are rendered as defined by that format, etc. This specification requires no particular profile or subset of CSS, HTML, or SVG to be supported, other than the expectations set for these technologies by their respective specifications.

Editor's note

This specification intentionally avoids introducing any new layout features. Any shortcoming of the Web platform in terms of layout needs to be addressed for the whole Web platform, which means via CSS.

This working group will work with other relevant groups of the W3C to address platform-wide limitations that negatively impact Web Publications.

For the purposes of layout, each resource of a Web Publication is treated as a separate document. User agents MUST NOT mix content from multiple resources in the same rendering (e.g., CSS floats or absolutely positioned elements from one resource cannot intrude or overlap with content from an other resource).

Note

Despite this general requirement that each resource should be treated as a separate document for the purpose of layout, there are some places where CSS specifications should be amended to be able to deal more intelligently with collections of resources like Web Publications.

One instance is the definition of cross-references, which are currently restricted to work only within a single document. This restriction should be relaxed to allow for cross-references between separate resources of a single Web Publication.

Another related would be to allow counters to accumulate across multiple resources of a single Web Publication (e.g., so that figures in multiple sections may be numbered in a single sequence).

6.2.2 User Settings

When a user agent renders a Web Publication, it SHOULD provide user settings to customize the experience.

User settings MAY include:

  • text size;
  • font family;
  • display mode (night, high contrast, etc.);
  • playback speed (for audio and video resources).

This specification does not cover how user agents override author styles to offer user settings.

Editor's note

To provide user settings in their reader mode, browsers usually get rid of most of the author styles. There is always a tension in reading environments between author styles and the user's preference, which is very hard to balance.

Issue 138: WP affords personalizationtopic:affordances

2.1.11 Personalization
The user must have the possibility to personalize his or her reading experience.

Picking up on #52

6.2.3 Scrolling or Paginating

This section is non-normative.

Publications have historically been presented via paged media, whereas Web pages almost always scroll. As the preferences of individual readers vary, and as different types of publications are better suited for one or the other, this specification encourages user agents to support both, and to offer a choice to their users.

Editor's note

It might be useful for authors to be able to specify a preference between scrolling and pagination, even if a strict requirement is not possible. This should most likely be addressed through an extension of @viewport or of the viewport meta tag(see [css-device-adapt]), or possibly through an extension of @page (see [css-page-3]). This should be discussed with the relevant working groups (CSSWG, WebPlatformWG, WHATWG).

Issue 137: WP affords "paging" through a publicationtopic:affordances

2.1.10 Pagination
It should be possible to see the Web Publication in a “paginated” view.
picking up on #52
See also https://w3c.github.io/wpub/#aff-presentation

6.2.4 Paginated Layout

When a user agent renders a Web Publication in a paginated layout, it MUST lay out each document in the default reading order sequentially, with the last page of a resource being followed by the first page of the subsequent one.

Editor's note

To avoid blank pages, if a resource ends on a left page (resp. right page), the subsequent one should start on a right page (resp. left page) even if the page progression (see [css-page-3]) would otherwise lead to it starting on the opposite page. It should also be possible to use the break-before property (see [css-break-3]) to force the content to resume on the opposite side if that was desired by the author.

[css-page-3] needs to be amended to describe this exception to the general behavior when dealing with collections of documents instead of individual documents.

Editor's note

How is pagination supposed to work when subsequent resources have opposite page progression directions (see [css-page-3]). For example, due to different a different writing mode? This is not necessarily a problem from a layout point of view, as each page is independent, but from an UI point of view. If swiping left means next page until the end of one chapter, and starts meaning previous page in the next chapter because the language is switched from English to Hebrew, this is going to be confusing.

Editor's note

[css-page-3] needs to be amended so that page counters are not automatically reset to at the beginning of each new resource belonging to the same Web Publication.

Issue 137: WP affords "paging" through a publicationtopic:affordances

2.1.10 Pagination
It should be possible to see the Web Publication in a “paginated” view.
picking up on #52
See also https://w3c.github.io/wpub/#aff-presentation

6.3 Navigation

Issue 86: Accessibility requirements for navigationtopic:accessibility

The following wiki describes accessibility requirements for navigation from user perspective, and provides clarifications for some related concepts discussed in the group.
https://github.com/w3c/publ-a11y/wiki/Description-of-Accessibility-Requirements-for-WP

6.3.1 Reading Order

Hyperlinks are the means by which multiple resources are linked together on the Web. When users reach the end of one resource, they have to activate a hyperlink to move to the next resource in the sequence. While this model of navigation is effective, it is also disruptive for immersive reading — it forces users to disengage from the content and perform the actions necessary to activate the links. It is also limited to media types that support hyperlinks.

The default reading order provides an enhancement to the hyperlink model, allowing the user agent to automatically move the user to the next resource when a more natural action occurs, like a swipe across the screen. It is similar conceptually and functionally to the link element's next and prev relationships [html].

User agents MUST provide the ability to move forward and backward in the default reading order of a Web Publication.

Issue 144: WP affords moving forward and backwardtopic:affordancestopic:navigation

User agents must provide an affordance for moving forward and backward in the default reading order of a Web Publication

Issue 38: What does "Reading Order" mean in the context of a Web Publication?topic:affordancestopic:navigation

Is it merely the action of some supposed "next" and "previous" interface elements?

Is it required to be publication-wide? Or can it be contextual (choose-your-own-adventure)?

If it's contextual, must there only be one "next"?

This relates to musings on #36, but I think has value all on its own.

I'm also very keen to get input from a wide(r) range of people including those who use Assitive Technology (AT) when reading/listening.

6.3.2 Progression

While reading a Web Publication, the user follows a natural progression within a resource as well as between resources (following the default reading order).

User agents SHOULD provide the option to save this progression in the publication and returns the user to their last location the next time they open the publication.

When the user agent obtains a manifest for the first time, it MAY also prompt the user whether they would like to:

  • continue reading the publication from their current location; or
  • start reading the publication from the first resource in the default reading order.
Issue 145: WP affords saving and retrieve progressiontopic:affordancestopic:navigation

User agents should provide an affordance that saves the reading progression in the publication and return the user to that location the next time that she opens the publication again.

6.3.3 Table of Contents

Issue 146: WP provides a TOC without leaving the resourcetopic:affordancestopic:navigation

User agents should provide an affordance for accessing the table of contents without leaving the resource they are currently viewing.

6.3.3.1 Short description

The user agent should provide access to the table of contents without leaving current resource from anywhere in the publication.

For accessibility reasons, it is RECOMMENDED for User Agents to use a table of contents to allow multiple ways for users to access content.

6.3.3.2 Affordances

The table of contents is a listed as a structural property in the infoset, see 4.6.2 Table of Contents

The table of content is referred to in the Web Publication Manifest (see 4.6.2.2 Manifest Expression) and is expressed using an HTML element; see 4.6.2 Table of Contents for further details.

User agents MAY use the default reading order in the case a Table of Contents is not explicitly specified to create a table of contents.

6.3.3.3 Use Case References
Req. 12
“There should be a means to indicate the author’s preferred navigation structure among the resources of a Web Publication. A user agent needs to know the sequence in which to present components of a Web Publication to the user, including the starting point.” (See [pwp-ucr])
Req. 13
“Authors of a Web Publication should be able to provide the user agent with information to access random parts of the publication” (See [pwp-ucr])

6.4 Offline Access

Issue 141: WP affords offline reading capabilities.topic:affordancestopic:offline access

A WP can be read in a browser offline with no change in fidelity from the online experience

6.6 Reading State

Issue 145: WP affords saving and retrieve progressiontopic:affordancestopic:navigation

User agents should provide an affordance that saves the reading progression in the publication and return the user to that location the next time that she opens the publication again.

6.6.1 Short description

The user must be able to leave the Web Publication and return to it at the last position they left from. The User Agent must retain the reading position, based on the last known position of the reader in the web publication. The position should be based on the reader's position in the file, within the reading order.

The user agent may retain reading state if the web publication is revised.

6.6.2 Affordances

The navigation of the web publication should be defined in the Default Reading Order required by the Information Set.

User Agents should not have to set the reading state in the following type of resources:

  • External Links (i.e. a link to google.com)
  • Data references (i.e. a linked CSV file)
  • Multimedia content (i.e. a video)

Reading state should only apply to content documents listed as being within the bounds of the Web Publication.

6.6.3 Examples

Example 1:
Sarah is reading a long article on her way to work. She arrives before she has finished, but wants to continue from the place she left off. The user agent should remember her reading state for the next time she opens the publication.

Testing

If a tester opens a web publication in a WP-aware UA, moves ahead in the publication, closes the reader, then reopens it, they should be returned to the last known reading state.

7. Web Publication Locators

This section is non-normative.

Editor's note

The document referred from this section, i.e., Web Annotation Extensions for Web Publications [wpub-ann], has been recently renamed. Its previous was "Locators for Web Publication". The terminology used in this section has to be realigned with the name change.

Locators are used to identify, locate, retrieve, and/or reference locations and content fragments within Web Publications (e.g., for address(es), bookmarks, and annotations). Locators traditionally take the form of fragment identifiers [rfc3986], where the portion of a URL preceded by a number sign character (#) identifies a specific position within the referenced resource.

For some use cases, it is essential to identify and reference a Web Publication resource—or a location in or a segment of a resource—in the scope or context of the Web Publication to which it belongs. A traditional fragment identifier cannot satisfy this requirement, since only the URL of the constituent resource containing the location or content fragment of interest is expressed. The Web Annotation Extensions for Web Publications [wpub-ann] document, based on the Web Annotation Model [annotation-model], addresses this issue by providing the means to express both the URL of the resource and the URL of the Web Publication.

Web Publication Locators also address the problem of referencing into a resource that was not authored with such a need in mind. A fragment identifier can only reference elements with explicit identifiers and locations with explicit anchor points. Web Publication Locators include a variety of selectors that work with the general structures and content of a resource (e.g., text selectors, CSS selectors).

Editor's note

As Web Publication Locators currently rely on a JSON-based expression syntax, it is not yet clear how much of this syntax can be translated to a fragment identifier. This may limit the usefulness beyond expressions that are also JSON-based (e.g., outside of annotations or bookmarks).

Editor's note

Illustrate with example of an easy to understand Web Publication Locator, such as might be used in annotating a simple Web Publication.

The semantics of Web Publication Locators are a mapping and extension of the Web Annotation Data Model [annotation-model] and Vocabulary [annotation-vocab] for describing and referencing a segment of a Web resource. As a result, Web Publication Locators provide the expressiveness needed for a broad range of annotation and bookmarking use cases. Additionally, Web Publication Locators provide a way to identify and reference a location within a Web Publication (i.e., as distinct from identifying and referencing a content fragment consisting of a span of characters or bytes). A Web Publication Locator can be used to identify, retrieve and/or reference a fragment of a Web Publication that spans multiple resources.

Note

In composing a Web Publication Locator, use the canonical identifier of the Web Publication in preference to any alternative addresses. Such use facilitates the collation of Web Publication Locators associated with a particular Web Publication. URLs of Web Publication resources appearing in a Web Publication Locator should match the URL of the resource provided in the infoset.

8. Security

Editor's note
Placeholder for security issues.

9. Privacy

Editor's note
Placeholder for privacy issues.

A. WebIDL

A.1 Introduction

This section is non-normative.

Although a Web Publication manifest is authored as [json-ld], user agents process this information into an internal data structure representing the infoset in order to utilize the properties. The exact manner in which this processing occurs, and how the data is used internally, is user agent-dependent. To ensure interoperability when exposing the infoset items, however, this appendix defines a common, abstract representation of the data structures using the standard formalism of the Web Interface Definition Language [webidl-1] which can express the expected names, datatypes, and possible restrictions for each member of the infoset. (A WebIDL representation can be mapped onto ECMAScript, C, or other programming languages.)

A.2 WebPublicationManifest dictionary

dictionary WebPublicationManifest {
    required DOMString url;
    required DOMString type;

             sequence<DOMString> accessMode;
             sequence<DOMString> accessModeSufficient;
             sequence<DOMString> accessibilityAPI;
             sequence<DOMString> accessibilityControl;
             sequence<DOMString> accessibilityFeature;
             sequence<DOMString> accessibilityHazard;
             LocalizableString accessibilitySummary;

             DOMString id;

             sequence<Person> artist;
             sequence<(Person or Organization)> author;
             sequence<Person> colorist;
             sequence<(Person or Organization)> contributor;
             sequence<(Person or Organization)> creator;
             sequence<Person> editor;
             sequence<Person> illustrator;
             sequence<Person> inker;
             sequence<Person> letterer;
             sequence<Person> penciler;
             sequence<(Person or Organization)> publisher;
             sequence<Person> readby;
             sequence<(Person or Organization)> translator;

             DOMString inLanguage;
             TextDirection inDirection;

             DOMString dateModified;
             DOMString datePublished;

             ProgressionDirection readingProgression = "ltr";

             sequence<LocalizableString> name;

   required  sequence<PublicationLink> readingOrder;
             sequence<PublicationLink> resources = [];
             sequence<PublicationLink> links = [];

             PublicationLink accessibilityReport;
             PublicationLink privacyPolicy;
             sequence<PublicationLink> cover;
             HTMLElement toc;
};

The WebPublicationManifest has the following members:

url
Contains the address. Required.
type
Contains the publication type; the value is the name of the relevant schema.org type. Required.
accessMode
Contains the value of the accessMode property.
accessModeSufficient
Contains the value of the accessModeSufficient property.
accessibilityAPI
Contains the value of the accessibilityAPI property.
accessibilityControl
Contains the value of the accessibilityControl property.
accessibilityFeature
Contains the value of the accessibilityFeature property.
accessibilityHazard
Contains the value of the accessibilityHazard property.
accessibilitySummary
Contains the value of the accessibilitySummary property.
id
Contains the canonical identifier.
artist
Contains one or more artists.
author
Contains one or more authors.
colorist
Contains one or more colorists.
contributor
Contains one or more contributors.
creator
Contains one or more creators.
editor
Contains one or more editors.
illustrator
Contains one or more illustrators.
inker
Contains one or more inker.
letterer
Contains one or more letterers.
penciler
Contains one or more pencilers.
publisher
Contains one or more publisher.
readby
Contains one or more readers.
translator
Contains one or more translators.
inLanguage
Contains the default language of the publication. [bcp47]
inDirection
Contains the default base direction of the publication.
dateModified
Contains the last modification date.
datePublished
Contains the publication date.
readingProgression
Contains the value for the reading progression direction.
name
Contains one or more title(s) for the publication.
readingOrder
Contains the default reading order. Required.
resources
Contains the resource list.
links
Contains links to external resources.
accessibilityReport
Contains the URL reference to the accessibility report. [url]
privacyPolicy
Contains the URL reference to the privacy policy. [url]
cover
Contains the URL reference(s) to one or more cover(s). [url]
toc
The HTML Element containing the table of contents. [url]

A.3 Person and Organization members

These definitions reflect the basic information derived from the schema.org Person and Organization classes, respectively. The WebIDL definitions only contain the minimal information for the infoset; user agents MAY interpret a wider range of properties, as defined by schema.org.

The artist, author, etc., members are each a sequence of Person or Organization dictionaries with the following members:

dictionary Person {
    required sequence<LocalizableString> name;
             DOMString id;
             DOMString url;
};
name
Contains one or more localizable strings for the contributor's name.
id
Contains a canonical identifier of the person as a URL. [url]
url
Contains an address for the person in the form of a URL. [url]
dictionary Organization {
    required sequence<LocalizableString> name;
             DOMString id;
             DOMString url;
};
name
Contains one or more localizable strings for the organization's name.
id
Contains a canonical identifier of the organization as a URL. [url]
url
Contains an address for the organization in the form of a URL. [url]

A.4 LocalizableString dictionary

dictionary LocalizableString {
    required DOMString value;
             DOMString lang;
};

When the lang is specified in LocalizableString, this value overrides the default language specified in WebPublicationManifest.

LocalizableString has the following members:

value
Contains the localized string.
lang
Contains the language value. [bcp47]

A.6 TextDirection enum

enum TextDirection {
    "ltr",
    "rtl",
    "auto"
};

The TextDirection enum can contain the following values:

ltr
Left-to-right text.
rtl
Right-to-left text.
auto
Determined by the user agent.

A.7 ProgressionDirection enum

enum ProgressionDirection {
	"ltr",
	"rtl"
};

The ProgressionDirection enum can contain the following values:

ltr
Left-to-right text.
rtl
Right-to-left text.

B. Manifest Examples

This section is non-normative.

B.1 Basic Book

This is the simple version of a book manifest example. A somewhat more elaborate version for the same publication is also available as an example.

Example 37
{
    "@context": ["https://schema.org", "https://www.w3.org/ns/wp-context"],
    "@type": "Book",
    "url": "https://publisher.example.org/mobydick",
    "author":
    {
        "@type": "Person",
        "name": "Herman Melville"
    },
    "dateModified": "2018-02-10T17:00:00Z",

    "readingOrder": [
        "html/title.html",
        "html/copyright.html",
        "html/introduction.html",
        "html/epigraph.html",
        "html/c001.html",
        "html/c002.html",
        "html/c003.html",
        "html/c004.html",
        "html/c005.html",
        "html/c006.html"
    ],

    "resources": [
        "css/mobydick.css",
        {
            "@type": "PublicationLink",
            "rel": "https://www.w3.org/ns/wp#cover-page",
            "url": "images/cover.jpg",
            "encodingFormat": "image/jpeg"
        },{
            "@type": "PublicationLink",
            "url": "html/toc.html",
            "rel": "contents"
        },{
            "@type": "PublicationLink",
            "url": "fonts/STIXGeneral.otf",
            "encodingFormat": "application/vnd.ms-opentype"
        },{
            "@type": "PublicationLink",
            "url": "fonts/STIXGeneralBol.otf",
            "encodingFormat": "application/vnd.ms-opentype"
        },{
            "@type": "PublicationLink",
            "url": "fonts/STIXGeneralBolIta.otf",
            "encodingFormat": "application/vnd.ms-opentype"
        },{
            "@type": "PublicationLink",
            "url": "fonts/STIXGeneralItalic.otf",
            "encodingFormat": "application/vnd.ms-opentype"
        }
    ]
}

B.2 Single-Document Publication

This is the simple version of an embedded manifest example. A more elaborate version for the same document is also available as an example.

Example 38
<!DOCTYPE html>
<html lang="en-US">
<head>
    <title>Model for Tabular Data and Metadata on the Web</title>
    <link href="#wpm" rel="publication" />
    ...
    <script id="wpm" type="application/ld+json">
    {
        "@context"              : ["https://schema.org", "https://www.w3.org/ns/wp-context"],
        "@type"                 : "CreativeWork",
        "@id"                   : "http://www.w3.org/TR/tabular-data-model/",
        "url"                   : "http://www.w3.org/TR/2015/REC-tabular-data-model-20151217/",
        "copyrightYear"         : "2015",
        "copyrightHolder"       : "World Wide Web Consortium",    
        "creator"               : ["Jeni Tennison", "Gregg Kellogg", Ivan Herman"],
        "publisher" : {
            "@type" : "Organization",
            "name" : "World Wide Web Consortium",
            "@id"  : "https://www.w3.org/"
        },
        "datePublished"         : "2015-12-17",
        "resources"             : [
            "datatypes.html",
            "datatypes.svg",
            "datatypes.png",
            "diff.html",
            {
                "@type"          : "StructuredValue",
                "url"            : "test-utf8.csv",
                "encodingFormat" : "text/csv"

            },
            {
                "@type"          : "StructuredValue",
                "url"            : "test.xlsx",
                "encodingFormat" : "application/vnd.openxmlformats-officedocument.spreadsheetml.sheet"
            }
        ],
    }
    </script>
</head>
<body>
    ....

    <section id="toc" role="doc-toc">
        <h2 resource="#h-toc" id="h-toc" class="introductory">Table of Contents</h2>
        <ul class="toc">
            <li class="tocline"><a class="tocxref" href="#intro"><span class="secno">1. </span>Introduction</a></li>
            ...
        </ul>
    </section>
    ...

</body>
</html>

B.3 Audiobook

Example 39
{
  "@context": ["https://schema.org", "https://www.w3.org/ns/wp-context"],
  "@type": "Audiobook",
  "@id": "https://librivox.org/flatland-a-romance-of-many-dimensions-by-edwin-abbott-abbott/",
  "url": "https://w3c.github.io/wpub/experiments/audiobook/",
  "name": "Flatland: A Romance of Many Dimensions",
  "author": "Edwin Abbott Abbott",
  "readBy": "Ruth Golding",
  "publisher": "Librivox",
  "dateModified": "2018-06-14T19:32:18Z",
  "datePublished": "2008-10-12",
  "license": "https://creativecommons.org/publicdomain/zero/1.0/",

  "resources": [
    {"rel": "cover", "url": "http://ia800704.us.archive.org/9/items/LibrivoxCdCoverArt12/Flatland_1109.jpg", "encodingFormat": "image/jpeg"},
    {"rel": "contents", "url": "toc.html", "encodingFormat": "text/html"}
  ],

  "readingOrder": [
    {"url": "http://www.archive.org/download/flatland_rg_librivox/flatland_1_abbott.mp3", "encodingFormat": "audio/mpeg", "name": "Part 1, Sections 1 - 3"},
    {"url": "http://www.archive.org/download/flatland_rg_librivox/flatland_2_abbott.mp3", "encodingFormat": "audio/mpeg", "name": "Part 1, Sections 4 - 5"}, 
    {"url": "http://www.archive.org/download/flatland_rg_librivox/flatland_3_abbott.mp3", "encodingFormat": "audio/mpeg", "name": "Part 1, Sections 6 - 7"}, 
    {"url": "http://www.archive.org/download/flatland_rg_librivox/flatland_4_abbott.mp3", "encodingFormat": "audio/mpeg", "name": "Part 1, Sections 8 - 10"}, 
    {"url": "http://www.archive.org/download/flatland_rg_librivox/flatland_5_abbott.mp3", "encodingFormat": "audio/mpeg", "name": "Part 1, Sections 11 - 12"}, 
    {"url": "http://www.archive.org/download/flatland_rg_librivox/flatland_6_abbott.mp3", "encodingFormat": "audio/mpeg", "name": "Part 2, Sections 13 - 14"}, 
    {"url": "http://www.archive.org/download/flatland_rg_librivox/flatland_7_abbott.mp3", "encodingFormat": "audio/mpeg", "name": "Part 2, Sections 15 - 17"}, 
    {"url": "http://www.archive.org/download/flatland_rg_librivox/flatland_8_abbott.mp3", "encodingFormat": "audio/mpeg", "name": "Part 2, Sections 18 - 20"}, 
    {"url": "http://www.archive.org/download/flatland_rg_librivox/flatland_9_abbott.mp3", "encodingFormat": "audio/mpeg", "name": "Part 2, Sections 21 - 22"}
  ]
}

C. Examples for bidirectional texts

This section is non-normative.

(These examples were originally published in the Activity Streams Recommendation [activitystreams-core].)

Character order in memory Direction Method Expected display
פעילות הבינאום, W3C rtl First strong directional character פעילות הבינאום, W3C
The document is titled, "&#x2067;פעילות הבינאום, W3C&#x2069;" ltr First strong directional character The document is titled, "פעילות הבינאום, W3C"
&#x200F;HTML היא שפת סימון rtl Bidi Control Character HTML היא שפת סימון
&#x200E;'سلام' is hello in Persian ltr Bidi Control Character 'سلام' is hello in Persian

D. Lifecycle diagrams

This section is non-normative.

These diagrams provide a visual view of the lifecycle steps, as specified in 5. Web Publication Lifecycle.

Flowchart depicts how to obtain a manifest.

Figure 2 Obtain a manifest.
See the normative description of the algorithm in 5.1 Obtaining a manifest. Image available in SVG and PNG formats.

Flowchart depicts how to obtain a manifest.

Figure 3 Process a manifest.
See the normative description of the algorithm in 5.2 Processing the manifest. Image available in SVG and PNG formats.

E. Image Descriptions

This section is non-normative.

Description for the “Structure of Web Publications” diagram:
A simplified diagram of the structure of a Web Publication. The Web Publication is broken down into two elements. The first element is the actual contents (all the real things listed in the manifest). This element is broken down into the CSS, the actual “things” such as the HTML documents, audio, etc, and the images, fonts etc. The actual “things” have an additional subset of items that includes the entry page to the publication and all of the other documents. The second element is the Manifest (JSON). The manifest is used to generate the Information Set (“Infoset”), which consists of a list of all the “things” in the publication, the publication metadata, and the default reading order of content. It is noted in the diagram that the entry page has to link to the manifest. (Return to the diagram of Web Publication.)

F. Acknowledgements

This section is non-normative.

The editors would like to specially thank the following individuals for making significant contributions to the authoring and editing of this specification:

Additionally, the following people were members of the Working Group at the time of publication:

The Working Group would also like to thank the members of the Digital Publishing Interest Group for all the hard work they did paving the road for this specification.

G. References

G.1 Normative references

[annotation-model]
Web Annotation Data Model. Robert Sanderson; Paolo Ciccarese; Benjamin Young. W3C. 23 February 2017. W3C Recommendation. URL: https://www.w3.org/TR/annotation-model/
[bcp47]
Tags for Identifying Languages. A. Phillips; M. Davis. IETF. September 2009. IETF Best Current Practice. URL: https://tools.ietf.org/html/bcp47
[bidi]
Unicode Bidirectional Algorithm. Mark Davis; Aharon Lanin; Andrew Glass. Unicode Consortium. 14 May 2017. Unicode Standard Annex #9. URL: https://www.unicode.org/reports/tr9/tr9-37.html
[css-break-3]
CSS Fragmentation Module Level 3. Rossen Atanassov; Elika Etemad. W3C. 9 February 2017. W3C Candidate Recommendation. URL: https://www.w3.org/TR/css-break-3/
[dom]
DOM Standard. Anne van Kesteren. WHATWG. Living Standard. URL: https://dom.spec.whatwg.org/
[dpub-aria-1.0]
Digital Publishing WAI-ARIA Module 1.0. Matt Garrish; Tzviya Siegman; Markus Gylling; Shane McCarron. W3C. 14 December 2017. W3C Recommendation. URL: https://www.w3.org/TR/dpub-aria-1.0/
[ecmascript]
ECMAScript Language Specification. Ecma International. URL: https://tc39.github.io/ecma262/
[fetch]
Fetch Standard. Anne van Kesteren. WHATWG. Living Standard. URL: https://fetch.spec.whatwg.org/
[html]
HTML 5.2. Steve Faulkner; Arron Eicholz; Travis Leithead; Alex Danilo; Sangwhan Moon. W3C. 2017-12-14. W3C Recommendation. URL: https://www.w3.org/TR/html/
Link Relations. URL: https://www.iana.org/assignments/link-relations/link-relations.xhtml
[iso8601]
Representation of dates and times. ISO 8601:2004.. International Organization for Standardization (ISO). 2004. ISO 8601:2004. URL: http://www.iso.org/iso/catalogue_detail?csnumber=40874
[json]
The application/json Media Type for JavaScript Object Notation (JSON). D. Crockford. IETF. July 2006. Informational. URL: https://tools.ietf.org/html/rfc4627
[json-ld]
JSON-LD 1.0. Manu Sporny; Gregg Kellogg; Markus Lanthaler. W3C. 16 January 2014. W3C Recommendation. URL: https://www.w3.org/TR/json-ld/
[rfc2046]
Multipurpose Internet Mail Extensions (MIME) Part Two: Media Types. N. Freed; N. Borenstein. IETF. November 1996. Draft Standard. URL: https://tools.ietf.org/html/rfc2046
[RFC2119]
Key words for use in RFCs to Indicate Requirement Levels. S. Bradner. IETF. March 1997. Best Current Practice. URL: https://tools.ietf.org/html/rfc2119
[rfc3987]
Internationalized Resource Identifiers (IRIs). M. Duerst; M. Suignard. IETF. January 2005. Proposed Standard. URL: https://tools.ietf.org/html/rfc3987
[rfc5988]
Web Linking. M. Nottingham. IETF. October 2010. Proposed Standard. URL: https://tools.ietf.org/html/rfc5988
[schema.org]
Schema.org. URL: https://schema.org
[url]
URL Standard. Anne van Kesteren. WHATWG. Living Standard. URL: https://url.spec.whatwg.org/
[webidl-1]
WebIDL Level 1. Cameron McCormack. W3C. 15 December 2016. W3C Recommendation. URL: https://www.w3.org/TR/2016/REC-WebIDL-1-20161215/
[wpub-ann]
Web Annotation Extensions for Web Publications. Timothy W. Cole; Ivan Herman.2018-01-04. URL: https://www.w3.org/TR/wpub-ann/

G.2 Informative references

[activitystreams-core]
Activity Streams 2.0. James Snell; Evan Prodromou. W3C. 23 May 2017. W3C Recommendation. URL: https://www.w3.org/TR/activitystreams-core/
[annotation-vocab]
Web Annotation Vocabulary. Robert Sanderson; Paolo Ciccarese; Benjamin Young. W3C. 23 February 2017. W3C Recommendation. URL: https://www.w3.org/TR/annotation-vocab/
[bibtex]
BibTeX Format Description. URL: http://www.bibtex.org/Format/
[css-device-adapt]
CSS Device Adaptation Module Level 1. Rune Lillesveen; Florian Rivoal; Matt Rakow. W3C. 29 March 2016. W3C Working Draft. URL: https://www.w3.org/TR/css-device-adapt-1/
[css-page-3]
CSS Paged Media Module Level 3. Melinda Grant; Elika Etemad; Håkon Wium Lie; Simon Sapin. W3C. 14 March 2013. W3C Working Draft. URL: https://www.w3.org/TR/css3-page/
[dcterms]
DCMI Metadata Terms. Dublin Core metadata initiative.14 June 2012. DCMI Recommendation. URL: http://dublincore.org/documents/dcmi-terms/
[ecma-404]
The JSON Data Interchange Format. Ecma International. 1 October 2013. Standard. URL: https://www.ecma-international.org/publications/files/ECMA-ST/ECMA-404.pdf
Identifier: A Link Relation to Convey a Preferred URI for Referencing. H. Van de Sompel; M. Nelson; G. Bilder; J. Kunze; S. Warner. IETF. URL: https://tools.ietf.org/html/draft-vandesompel-identifier-00
[onix]
ONIX for Books. URL: http://www.editeur.org/83/Overview
[publishing-linking]
Publishing and Linking on the Web. Ashok Malhotra; Larry Masinter; Jeni Tennison; Daniel Appelquist. W3C. 30 April 2013. W3C Note. URL: https://www.w3.org/TR/publishing-linking/
[pwp-ucr]
Web Publications Use Cases and Requirements. Heather Flanagan; Ivan Herman; Leonard Rosenthol. W3C. 2 May 2017. W3C Note. URL: https://www.w3.org/TR/pwp-ucr/
[rfc3986]
Uniform Resource Identifier (URI): Generic Syntax. T. Berners-Lee; R. Fielding; L. Masinter. IETF. January 2005. Internet Standard. URL: https://tools.ietf.org/html/rfc3986
[rfc6596]
The Canonical Link Relation. M. Ohye; J. Kupke. IETF. April 2012. Informational. URL: https://tools.ietf.org/html/rfc6596
[string-meta]
Requirements for Language and Direction Metadata in Data Formats. Addison Phillips; Richard Ishida.2017-12-01. URL: https://w3c.github.io/string-meta/
[WCAG20]
Web Content Accessibility Guidelines (WCAG) 2.0. Ben Caldwell; Michael Cooper; Loretta Guarino Reid; Gregg Vanderheiden et al. W3C. 11 December 2008. W3C Recommendation. URL: https://www.w3.org/TR/WCAG20/
[WCAG21]
Web Content Accessibility Guidelines (WCAG) 2.1. Andrew Kirkpatrick; Joshue O Connor; Alastair Campbell; Michael Cooper. W3C. 5 June 2018. W3C Recommendation. URL: https://www.w3.org/TR/WCAG21/
[WEBIDL]
Web IDL. Cameron McCormack; Boris Zbarsky; Tobie Langel. W3C. 15 December 2016. W3C Editor's Draft. URL: https://heycam.github.io/webidl/