Copyright ©2010 ©2011 W3C
® ( MIT ,
ERCIM
, Keio ), All
Rights Reserved. W3C liability , trademark and document use rules apply.
This document describes CCXML, or the Call Control eXtensible Markup Language. CCXML is designed to provide telephony call control support for dialog systems, such as VoiceXML [ VOICEXML ]. While CCXML can be used with any dialog systems capable of handling media, CCXML has been designed to complement and integrate with a VoiceXML interpreter. Because of this there are many references to VoiceXML's capabilities and limitations. There are also details on how VoiceXML and CCXML can be integrated. However, it should be noted that the two languages are separate and are not required in an implementation of either language. For example, CCXML could be integrated with a more traditional Interactive Voice Response (IVR) system or a 3GPP Media Resource Function (MRF), and VoiceXML or other dialog systems could be integrated with other call control systems.
This section describes the status of this document at the time of its publication. Other documents may supersede this document. A list of current W3C publications and the latest revision of this technical report can be found in the W3C technical reports index at http://www.w3.org/TR/.
This is the 4 May 2011 XXXXXXX
1 April 2010 Candidate
Proposed Recommendation of "Call
Control eXtensible Markup Language (CCXML) Version 1.0". Changes
from the Last Call Working Draft
Candidate Recommendation can be found
in Appendix F - Changes
- Proposed Recommendation . A
diff-marked version of this
document is also available for comparison purposes.
This specification describes the Call Control XML (CCXML) markup language that is designed to provide telephony call control support for VoiceXML or other dialog systems.
This document has been produced as part of the Voice Browser Activity . The authors of this document are participants in the Voice Browser Working Group . For more information see the Voice Browser FAQ . The Working Group expects to advance this document to Recommendation status.
This is a W3C Candidate Recommendation for review by W3C Members and other interested parties. W3C publishes a technical report as a Candidate Recommendation to indicate that the document is believed to be stable, and to encourage implementation by the developer community.
The entrance criteria to the Proposed Recommendation phase
require required at least two independently developed
interoperable implementations of each required feature, and at
least one or two implementations of each optional feature depending
on whether the feature's conformance requirements have an impact on
interoperability. Detailed
implementation These requirements
and the invitation were met for participation
in the Implementation Report are provided in all features. For further detail and complete results
please see section 7 of the detailed
Implementation Report Plan .
We expect to meet all requirements of that
report within the Candidate Recommendation period closing 28 May
2010 . The Voice Browser Working Group will advance CCXML 1.0 to
Proposed Recommendation no sooner than 28 May 2010 .
Several of the features in the current
draft specification are considered to be at risk of removal due to
potential lack of implementations. <move> - Section 9.2.4
Advanced <join> use cases (dialog to dialog, conf to conf) -
Section 7 , combined with Section 10.4 Advanced entertone /
exittone (URI) - Section 10.5.7 dialog.transfer eventing and use
case - Section 7.3.5 and Appendix D.9 Comments are welcome on
www-voice@w3.org
( archive ). See W3C mailing list and archive usage guidelines .
Please check the disposition of comments received during the Last Call Candidate
Recommendation period.
Publication as a Candidate
Proposed Recommendation does not imply
endorsement by the W3C Membership. This is a draft document and may
be updated, replaced or obsoleted by other documents at any time.
It is inappropriate to cite this document as other than work in
progress.
This document was produced by a group operating under the 5 February 2004 W3C Patent Policy . W3C maintains a public list of any patent disclosures made in connection with the deliverables of the group; that page also includes instructions for disclosing a patent. An individual who has actual knowledge of a patent which the individual believes contains Essential Claim(s) must disclose the information in accordance with section 6 of the W3C Patent Policy .
In this document, the key words "must", "must not", "required", "shall", "shall not", "should", "should not", "recommended", "may", and "optional" are to be interpreted as described in [RFC2119] and indicate requirement levels for compliant CCXML implementations.
This document describes CCXML, the Call Control eXtensible Markup Language. CCXML provides declarative markup to describe telephony call control. CCXML is a language that can be used with a dialog system such as VoiceXML [ VOICEXML ].
CCXML can provide a complete telephony service application, comprised of Web server CGI compliant application logic, one or more CCXML documents to declare and perform call control actions, and to control one or more dialog applications that perform user media interactions
Since platforms implementing CCXML may choose to use one of many telephony call control definitions (JAIN Call Control [ JSR021 ], ECMA CSTA [ CSTA ], S.100 [ S.100 ], etc.), the call control model in CCXML has been designed to be sufficiently abstract so that it can accommodate all major definitions. For relatively simple types of call control, this abstraction is straightforward. The philosophy in this regard has been to "make simple things simple to do." Outdial, transfer (redirect), two-party bridging, and many forms of multi-party conferences fall within this classification.
Figure 1 shows the architecture of a telephony implementation consisting of four primary components:
The Telephony Web Application may or may not be integrated with the Voice Web Application.
The Telephony Control and Dialog Control Interfaces may be implemented as an API or protocol.
The components as shown in the figure below represent logical functions, and are not meant to imply any particular architecture.

Figure 1
CCXML is designed to complement dialog systems such as VoiceXML by providing advanced telephony functions. It also can be used as a third-party call control manager in any telephony system. This document contains references to VoiceXML's capabilities and limitations, as well as details on how VoiceXML and CCXML can be integrated.
The CCXML specification originated from the desire to handle call control requirements that were beyond the scope of the VoiceXML specification. The following requirements are addressed by this specification:
CCXML and VoiceXML implementations are not mutually dependent. A CCXML implementation may or may not support voice dialogs, or may support dialog languages other than VoiceXML.
A CCXML application consists of a collection of CCXML documents that control and manage the objects listed below:
<move> .<createconference> and
<destroyconference> for further
information.CCXML programs manipulate these entities through elements defined in the CCXML language. They can also send and/or receive asynchronous events associated with these entities.
CCXML programs directly manipulate Connection Objects and Conference Objects with various elements in the
language, such as <accept> ,
<createconference> , and
<join> . CCXML may also receive events from
Connection and Conference Objects , in the case
of line signaling, line-status informational messages, or error and
failure scenarios.
CCXML programs can start and kill Voice Dialogs using language elements. It can receive
events from Voice Dialogs ,
which may be standardized events such as dialog.exit ,
or application-specific ones. CCXML can support sending of an event
to a Voice Dialog .
CCXML programs can create other CCXML sessions using <createccxml> .
This is the only guaranteed control mechanism a CCXML Session ever wields over
another. Any other interaction takes place through the event
mechanism. CCXML Sessions
can both send and receive events between one another.
Telephone applications need to receive and process large numbers of events in real-time. These events arrive from outside the program itself - either the underlying telephony platform, or from other sources of events.
A CCXML program includes event handlers which are executed when certain events arrive. There are mechanisms for passing information back and forth between Voice Dialogs (such as VoiceXML) and CCXML, but the important points are that CCXML:
Note: References to threads are meant as logical threads and do not imply any specific platform implementation.
CCXML provides a powerful and flexible method of creating multi-party calls based on the following concepts:
The computational semantics of CCXML language is based on the ECMAScript Compact Profile (ES-CP, also known as ECMA-327) [ ECMA327 ]. ES-CP is a strict subset of the third edition of ECMA-262 [ ECMASCRIPT ]. Execution efficiency is a primary goal of CCXML implementations, and ES-CP was chosen to ensure that CCXML implementations can operate in a variety of execution environments and without excessive execution overhead.
The ES-CP document specification states:
'ECMAScript Compact Profile is a subset of ECMAScript 3rd Edition tailored to resource-constrained devices such as battery powered embedded devices. Therefore, special attention is paid to constraining ECMAScript features that require proportionately large amounts of system memory (both for storing and executing the ECMAScript language features) and continuous or proportionately large amounts of processing power.'
While CCXML implementations are not necessarily intended for battery powered embedded devices, it is intended to be used in large, real-time telephony platforms managing thousands of lines. The constraints of ES-CP emphasize CCXML's ongoing concern for execution efficiency.
Even though ES-CP tends to be implemented using interpreters, CCXML does not require an interpretive implementation. ES-CP can be compiled to a target language such as C, and thus in turn to machine code, so that CCXML documents which are static can be rendered once in machine code. For example, a CCXML implementation, for optimization purposes, could translate and compile frequently used CCXML documents on their way from the document server to the CCXML execution environment in order to avoid multiplying interpretive overhead by the number of lines that execute the same document.
The emphasis on efficiency in CCXML language is also shown by the avoidance of requirements which can only be implemented either by interpretation or by run-time evaluation.
The choice of an implementation strategy is up to the CCXML implementer and CCXML language is aimed to allow a range of design choices in order to accommodate implementations on a wide variety of platforms.
A CCXML implementation MUST support the ECMAScript Compact Profile.
CCXML implementations MAY provide different levels of optimization in their
ECMAScript interpreters and are expected to be deployed in
performance critical environments. One such level of optimization
could be a decision to execute all the executable items in a
<transition>
as if they were a single script instead of
processing them line by line as is the normal mode of execution. An
example of this is the following bit of CCXML Code:
<assign name="x" expr="3"/> <var name="x"/>
In the case where the platform executes
CCXML line by line the <assign> statement will fail with an error.semantic event
due to trying to assign to an undefined variable.
However on a platform where the actions are optimized into a single
ECMAScript execution block something like the following code would
actually be executed instead:
x=3; var x;
Due to how ECMAScript
var statements work, declarations are applied before
assignments no matter where they are placed in the code. This
script is actually allowed and the assignment to
x will be completed without error.
Due to this difference in behavior between line by line vs batch execution application developers SHOULD NOT depend on the ability to declare variables out of document order and SHOULD write code such that its behavior is the same whether executed line by line or in a batch.
A more complex situation can arise if you
use the <var>
element to declare transition scoped
variables by the same name as session or
application scoped variables inside of an <if> statement.
An example of this would be:
<if cond="id==session.id">
<var name="id" expr="'2'"/>
</if>
If executed line by line this would end up
executing every line in the script and declaring a transition
scoped variable named id with a value of 2.
The <if>
statement would evaluate to
true due to auto scope searching when resolving the
id reference into a session scoped variable and the next
line would assign a new transition scoped variable by the
name id .However, if the CCXML implementation were to optimize
this into a single ecmascript chunk you may get something like the
following scriptlet:
if(id==session.id) {
var id = '2';
}
Due to the way ECMAScript treats var
declarations the initial ID will evaluate as
undefined as ECMAScript adds a implicit var declaration to
the top of the script and changes the var to an assignment
leaving you with something that is executed as if it was written
like this:
var id;
if(id==session.id) {
id = '2';
}
This causes a different flow of execution
and could cause unexpected program behavior as
id in the if
statement will now be undefined instead of
being equal to session.id .Application developers SHOULD consider this bad programing practice and avoid creating
scenarios where applications create and depend on ambiguously
scoped variables that use assignments inside conditional blocks
with variable names that are already in use by parent
scopes.
Based on years of implementation experience the CCXML working group believes that CCXML application code that would be affected by these scenarios is very rare. Any such code likely relies on unusual ordering of variable declarations and assignment statements or the use of confusing variable names and scopes; such code is discouraged due to its potential for producing unintended results.
The following terms, which are used throughout this specification, are defined as:
ECMAScript left-hand-side expression - defined in ECMA-262 [ ECMASCRIPT ] 11.2; this is an expression which produces a result to which a value can be assigned; an expression which is valid as the left hand operand of an assignment (=) operator;
Several examples of left-hand-side expressions are as follows (left-hand-side expression in red):
<?xml version="1.0" encoding="UTF-8"?> <ccxml version="1.0" xmlns="http://www.w3.org/2002/09/ccxml"> <script> var simpleVar; var aaVar = Object(); simpleVar = 'Simple Expr'; aaVar[0] = 'Simple Expr'; aaVar['arrayKey'] = 'Simple Expr'; aaVar = {callingDevice: 'notSpecified', callCharacteristics: 'voiceUnitCall'}; </script> </ccxml>
ECMAScript expression - defined in ECMA-262 [ ECMASCRIPT ] 11.1; this is an expression which produces a value; an expression which is valid on the right hand side of an assignment operator;
Several examples of ECMAScript expressions are as follows (ECMAScript expression in red):
<?xml version="1.0" encoding="UTF-8"?> <ccxml version="1.0" xmlns="http://www.w3.org/2002/09/ccxml"> <script> var simpleVar; var aaVar = Object(); simpleVar = 'hello world'; // simple string expression simpleVar = 'hello world'.length; // Calling a method that returns a // number on the simple string object simpleVar = 5; // Simple number expression simpleVar = aaVar[0]; // Associative Array position expression simpleVar = aaVar['key']; // Associative Array named value expression simpleVar = myCoolFunction(); // Function return expression </script> </ccxml>
ECMAScript variable name - defined in ECMA-262 [ ECMASCRIPT ] 7.6; this is any valid sequence of characters, known as an identifier, which can be used as a variable name, a property name, or a function name; this does not include any qualifiers, such as array or property accessors;
Several examples of ECMAScript variable names are as follows (ECMAScript variable name in red):
<?xml version="1.0" encoding="UTF-8"?> <ccxml version="1.0" xmlns="http://www.w3.org/2002/09/ccxml"> <script> var simpleVar; var arrayVar = Object(); simpleVar = 'Simple Expr'; arrayVar[0] = 'Simple Expr'; arrayVar['arrayKey'] = 'Simple Expr'; arrayVar = {callingDevice: 'notSpecified', callCharacteristics: 'voiceUnitCall'}; </script> </ccxml>
new Object() ECMAScript expression; an object
with no properties.<var> element or defined within ECMAScript code
using the var keyword.<ccxml> and
<transition> are CCXML scope elements. Variables
which are defined within a scope element are not visible to
variables defined in other scope elements.'MyConnection = new
Connection()'. A CCXML session can be started for the following reasons:
<createccxml> .To create a CCXML session, the URI for the initial CCXML
document must be known, along with any fetching parameters
affecting how that CCXML document is retrieved. For incoming calls,
the selection of the initial URI and fetching parameters is
platform-dependent, and MAY be based on
information from the incoming call. Sessions created via
<createccxml> and the session creation event I/O
processor determine the initial URI and fetching parameters as
stated in this specification.
When a session is started due to an incoming call it has
ownership of the new Connection that caused it to be created. The
new CCXML session will be responsible for processing the Connection
state events and performing the Connection actions. If the session
was started because of a <createccxml> , it will
start without ownership of any event endpoints. In the case of an
external session launch the session will not own any event
endpoints.
A CCXML application can determine the reason its session was
started by evaluating the contents of the
session.startupmode session variable that is defined
in the Session
Variables section.
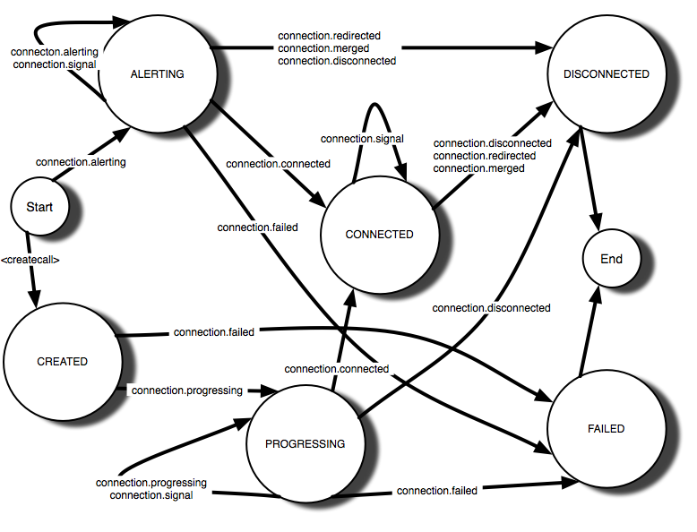
A CCXML session can end in one of the following ways:
<exit>
."error.*" event."ccxml.kill" event."ccxml.kill.unconditional" event.When a CCXML session ends, all active connections, conferences and dialogs that are owned by that session are automatically terminated by the platform.
The following diagrams illustrate the session life-cycle of several different scenarios. These diagrams do not show all possible scenarios but rather show some of the most common ones that CCXML applications may encounter.
A CCXML session does not necessarily need to have any
connections associated with it. After starting, a session may
acquire connections as a result of <createcall>
or <move> requests.
In this example, the session is started due to an incoming call. A connection is typically shorter than a session. A session does not end when a connection terminates.
When a session ends, any resources, including connections owned by that session are terminated.
A session can have multiple sequential connections
In addition to having multiple sequential connections, a session can have multiple concurrent connections.
A connection can be moved from one CCXML session to another
session. In the figure below, CCXML session (1) creates a new CCXML
session (2) via <createccxml> . Then, the
connection is moved from the original CCXML session to the new
session.
A connection can be moved from one CCXML session to another session, such as a "master" session.
Implementations MAY , as a
platform-specific optimization, choose to deliver more than one
inbound call to a single "master" session. This can be viewed as
equivalent to sessions handling incoming calls performing a
<move> , as described in 3.5.3.7, of the new
Connection (including the connection.alerting event)
to the single "master" CCXML session.
The default inbound call handling behavior for CCXML
implementations is to create a new CCXML session and deliver the
connection.alerting event to it. If a platform
supports delivery of multiple inbound calls to a single session,
the way this is configured is implementation specific.
ccxml.kill.unconditional event raisedIf at anytime a ccxml.kill.unconditional event is
raised by the underlying implementation, the CCXML session is
immediately terminated and all active connections, conferences and
dialogs that are owned by that session are automatically terminated
by the platform.
If at anytime the platform wishes to terminate a CCXML session
it MUST raise a ccxml.kill
event to inform the CCXML application. The normal response to this
event is for the CCXML application to perform any clean up and
termination of current active connections, conferences or dialogs
and then execute an <exit> element.
If the CCXML application does not respond to the
ccml.kill event in a timely manner the platform
MAY then raise a
ccxml.kill.unconditional event to immediately
terminate the CCXML session and all active connections,
conferences, and dialogs that are owned by the session.
This simple CCXML document shows an example of a "hello world" application that is started due to an incoming call where the application simply assigns a value to a variable, prints a message to the platform log and exits:
<?xml version="1.0" encoding="UTF-8"?>
<ccxml version="1.0" xmlns="http://www.w3.org/2002/09/ccxml">
<eventprocessor>
<transition event="connection.alerting">
<var name="MyVariable" expr="'This is a CCXML Variable'"/>
<log expr="'Hello World. I just made a variable: ' + MyVariable"/>
<log expr="'Lets hang up on this incoming call.'"/>
<exit/>
</transition>
</eventprocessor>
</ccxml>
This CCXML document shows an example of how to process a incoming call event and answer or reject the call based on the phone number of the calling party:
<?xml version="1.0" encoding="UTF-8"?>
<ccxml version="1.0" xmlns="http://www.w3.org/2002/09/ccxml">
<eventprocessor>
<transition event="connection.alerting">
<log expr="'The number called is' + event$.connection.remote + '.'"/>
<if cond="event$.connection.remote == 'tel:+18315551234'">
<log expr="'Go away! we do not want to answer the phone.'"/>
<reject/>
<else/>
<log expr="'We like you! We are going to answer the call.'"/>
<accept/>
</if>
</transition>
<transition event="connection.connected">
<log expr="'Call was answered,Time to disconnect it.'"/>
<disconnect/>
</transition>
<transition event="connection.disconnected">
<log expr="'Call has been disconnected. Ending CCXML Session.'"/>
<exit/>
</transition>
</eventprocessor>
</ccxml>
This is an example of running a simple VoiceXML dialog from CCXML. The application answers an incoming phone call and then connects it to a VoiceXML dialog that returns a value that is then logged to the platform:
<?xml version="1.0" encoding="UTF-8"?>
<ccxml version="1.0" xmlns="http://www.w3.org/2002/09/ccxml">
<!-- Lets declare our state var -->
<var name="state0" expr="'init'"/>
<eventprocessor statevariable="state0">
<!-- Process the incoming call -->
<transition state="init" event="connection.alerting">
<accept/>
</transition>
<!-- Call has been answered -->
<transition state="init" event="connection.connected">
<log expr="'Houston, we have liftoff.'"/>
<dialogstart src="'dialog.vxml'"/>
<assign name="state0" expr="'dialogActive'" />
</transition>
<!-- Process the incoming call -->
<transition state="dialogActive" event="dialog.exit">
<log expr="'Houston, the dialog returned [' + event$.values.input + ']'" />
<exit />
</transition>
<!-- Caller hung up. Lets just go on and end the session -->
<transition event="connection.disconnected">
<exit/>
</transition>
<!-- Something went wrong. Lets go on and log some info and end the call -->
<transition event="error.*" >
<log expr="'Houston, we have a problem: (' + event$.reason + ')'"/>
<exit/>
</transition>
</eventprocessor>
</ccxml>
<?xml version="1.0"?>
<vxml xmlns="http://www.w3.org/2001/vxml" version="2.0">
<form id="Form">
<field name="input" type="digits">
<prompt>
Please say some numbers ...
</prompt>
<filled>
<exit namelist="input"/>
</filled>
</field>
</form>
</vxml>
| <accept> | Accept an incoming phone call |
| <assign> | Assign a variable a value |
| <cancel> | Cancel a CCXML event timer |
| <ccxml> | CCXML container element |
| <createcall> | Make an outbound call |
| <createccxml> | Create a new CCXML session |
| <createconference> | Create a multi-party audio conference |
| <destroyconference> | Destroy a multi-party audio conference |
| <dialogprepare> | Prepare a dialog for execution |
| <dialogstart> | Start a dialog session's execution |
| <dialogterminate> | Stop a dialog session's execution |
| <disconnect> | Terminate a phone connection |
| <else> | Used in <if> statements |
| <elseif> | Used in <if> statements |
| <eventprocessor> | Block of event-processing statements |
| <exit> | Ends execution of the CCXML session |
| <fetch> | Preload a CCXML file |
| <goto> | Move execution to a new location |
| <if> | Conditional logic |
| <join> | Connect two audio sources |
| <log> | Log to the platform debug log |
| <merge> | Merge two connections at the network level |
| <meta> | Override HTTP headers and provide document metadata |
| <metadata> | Provide document metadata |
| <move> | Move an event source to another ccxml session |
| <redirect> | Redirect an incoming call to a new endpoint |
| <reject> | Reject an incoming phone call |
| <script> | Run ECMA Script |
| <send> | Generate an event |
| <transition> | A single event-processor block |
| <unjoin> | Disconnect two audio sources |
| <var> | Declare a variable |
A CCXML session begins with the execution of a CCXML document.
The flow of the execution can be changed with the help of
<if> , <elseif> ,
<else> , <fetch> , and
<goto> . Most of a CCXML session's execution
will take place within an <eventprocessor> ,
which processes a stream of incoming events.
A CCXML session can consist of multiple CCXML documents,
traversed by use of <goto> and
<fetch> .
A new CCXML session has a new session object (
session.* ). A CCXML session can contain multiple
active connections.
A CCXML session may launch a new CCXML session using
<createccxml> . The new CCXML session executes
in an independent context and variable space from the original
CCXML session, completely independent of the lifetime of the
original session. Sessions can communicate by sending messages via
<send> .
This media type should be used for a XML document containing CCXML content, see Appendix M.
This section details the CCXML elements for control flow and execution.
<ccxml>This is the parent element of a CCXML document and encloses the
entire CCXML script in a document. When a
<ccxml> is executed, its child elements are
collected logically together at the beginning of the document and
executed in document order before the target
<eventprocessor> . This is called document
initialization.
The <ccxml> can designate the CCXML
namespace. This can be achieved by declaring an xmlns
attribute or an attribute with an " xmlns " prefix.
See [XMLNS] for details. Note
that when the xmlns attribute is used alone, it sets
the default namespace for the element on which it appears and for
any child elements. The namespace URI for CCXML is
"http://www.w3.org/2002/09/ccxml".
<ccxml> Attribute
Details| Name | Required | Attribute Constraints | Type | Default Value | Valid Values | Description |
|---|---|---|---|---|---|---|
| version | true | string | none | 1.0 | The version of this CCXML document. The initial version number must be 1.0. | |
| xml:base | false | valid URI | none | A valid URI | The base URI for this document as defined in [XML-BASE] . As in [HTML] , a URI which all relative references within the document take as their base. |
<meta>The <metadata> and <meta> are
containers in which information about the document can be placed.
The <metadata> provides more general and
powerful treatment of metadata information than <meta> by using a metadata
schema.
A <meta> declaration associates a
string to a declared meta property or declares " http-equiv " content. Either a name or http-equiv attribute
is REQUIRED . It is an error to provide
both name and http-equiv attributes. A content attribute is REQUIRED
. The http-equiv attribute has a special
significance when documents are retrieved via HTTP . Although the
preferred method of providing HTTP header information is
by using HTTP header fields, the "
http-equiv " content MAY be used in situations where the CCXML document
author is unable to configure HTTP header fields
associated with their document on the origin server, for example,
cache control information. Note that, as with
<meta> in HTML documents [HTML] , HTTP servers and caches
are not NOT REQUIRED to introspect the contents of
<meta> in CCXML documents and thereby
override the header values they would send otherwise.
Informative: This is an example of how <meta> can be
included in a CCXML document to specify a resource that provides
additional metadata information and also indicate that the document
MUST NOT be cached.
<?xml version="1.0" encoding="UTF-8"?>
<ccxml version="1.0"
xmlns="http://www.w3.org/2002/09/ccxml">
<meta http-equiv="Cache-Control" content="no-cache"/>
</ccxml>
<meta> is an empty element.
<meta> Attribute
Details| Name | Required | Attribute Constraints | Type | Default Value | Valid Values | Description |
|---|---|---|---|---|---|---|
| name | false | This attribute must not be specified in conjunction with the http-equiv attribute | NMTOKEN | none | The NAME of the metadata property. | |
| http-equiv | false | This attribute must not be specified in conjunction with the name attribute | NMTOKEN | none | A valid HTTP header | The NAME of an HTTP response
header. This attribute has special significance when documents are retrieved via HTTP. The http-equiv content may be used in situations where the CCXML document author is unable to configure HTTP header fields associated with their document on the origin server. |
| content | true | string | none | The value of the metadata property. |
<metadata><metadata> is a container in which
information about the document can be placed using a metadata
language. Although any metadata language can be used within
<metadata> , it is recommended that the Resource Description Format
[RDF] be used in conjunction with the general metadata properties
defined by the Dublin Core Metadata Initiative [DC] .
RDF [RDF-SYNTAX] is a
declarative language and provides a standard way for using XML to
represent metadata in the form of statements about properties and
relationships of items on the Web. A recommended set of generally applicable metadata
properties (e.g., " title ", " creator ",
" subject ", " description ", "
copyrights ", etc.) is the Dublin Core Metadata
Element Set [DC] , used in the
example below.
Document properties declared with <metadata> can use
any metadata schema.
Informative: This is an example of how <metadata> can be
included in a CCXML document using the Dublin Core version 1.0 RDF
schema [DC] describing general
document information such as title, description, date, and so
on:
<?xml version="1.0" encoding="UTF-8"?>
<ccxml version="1.0"
xmlns="http://www.w3.org/2002/09/ccxml">
<metadata>
<rdf:RDF
xmlns:rdf = "http://www.w3.org/1999/02/22-rdf-syntax-ns#"
xmlns:dc = "http://purl.org/dc/elements/1.1/">
<!-- Metadata about CCXML document -->
<rdf:Description rdf:about="http://www.example.com/meta.ccxml"
dc:title="Hamlet-like Soliloquy"
dc:description="Aldine's Soliloquy in the style of Hamlet"
dc:publisher="W3C"
dc:language="en"
dc:date="2002-11-29"
dc:rights="Copyright 2002 Aldine Turnbet"
dc:format="application/ccxml+xml" >
<dc:creator>William Shakespeare</dc:creator>
<dc:creator>Aldine Turnbet</dc:creator>
</rdf:Description>
</rdf:RDF>
</metadata>
</ccxml>
The following CCXML elements can occur within the content of
<metadata> : none .
<metadata> Attribute
Details| Name | Required | Attribute Constraints | Type | Default Value | Valid Values | Description |
|---|---|---|---|---|---|---|
| none | none | none |
<if><if> is a container for conditionally
executed elements. <else> and
<elseif> can optionally appear within an
<if> as immediate children, and serve to
partition the elements within an <if> .
<else> and <elseif> have no
content. <else/> is a synonym for
<elseif cond="true"/> .
Each partition within an <if> is preceded by
an element having a cond attribute. The initial
partition is preceded by the <if> and subsequent
partitions by <elseif> s (or
<else> s). The first partition in document order
with a cond that evaluates to true is
selected. <else> always evaluate to
true . A partition MAY be
empty.
If an <if> has no immediate
<elseif> or <else> children,
the full contents of the <if> will be selected
when the cond attribute is true .
<else> was chosen to match similar concepts
in other languages, and supports examples such as
<if cond="...">
<!-- selected when <if cond> is true -->
<else/>
<!-- selected when <if cond> is false -->
</if>
However, <else> is a synonym for
<elseif cond="true"/> , so an example such
as
<if cond="..."> <!-- selected when <if cond> is true --> <else/> <!-- selected when <if cond> is false --> <else/> <!-- never selected --> </if>is also possible and MUST be interpreted as
<if cond="..."> <!-- selected when <if cond> is true --> <elseif cond="true"/> <!-- selected when <if cond> is false --> <elseif cond="true"/> <!-- never selected --> </if>
With this definition for <else> , CCXML
provides familiar if/elseif/else semantics, but conforms to the
rules of valid XML [XML]
documents.
<if> Attribute
Details| Name | Required | Attribute Constraints | Type | Default Value | Valid Values | Description |
|---|---|---|---|---|---|---|
| cond | true | ECMAScript Expression | none | A valid ECMAScript expression | An ECMAScript expression which can be evaluated to true or false. |
<elseif>An <elseif> partitions the content of an
<if> , and provides a condition that determines
the selection of the partition it begins.
<elseif> can appear optionally as an immediate
child of an <if> .
<elseif>
Attribute Details| Name | Required | Attribute Constraints | Type | Default Value | Valid Values | Description |
|---|---|---|---|---|---|---|
| cond | true | ECMAScript Expression | none | A valid ECMAScript expression | An ECMAScript expression which can be evaluated to true or false. |
<else><else> is a synonym for <elseif
cond="true"/> .
<else> Attribute
Details| Name | Required | Attribute Constraints | Type | Default Value | Valid Values | Description |
|---|---|---|---|---|---|---|
| none | none | else is a synonym for elseif cond="true". |
<fetch><fetch> is used to asynchronously fetch
content identified by the attributes of the
<fetch> . The fetched content may be a CCXML
document, script content or other document types supported by the
CCXML platform. Content that has been acquired using
<fetch> is accessible through other elements
defined by CCXML and via the content attribute of the
fetch.done event. Execution returns from the element
immediately, and the CCXML application can continue on while the
platform works to fetch the identified resource. When the fetch
request has been completed, an event is generated against the
session that initiated the fetch. If the requested content was
fetched successfully, and in the case of CCXML content, was
successfully parsed and validated, a fetch.done
MUST be generated. If the requested
content failed to be fetched, an error.fetch
MUST be generated. Note that even if
content is successfully fetched, errors in processing fetched
content (for instance, a CCXML document with a syntax error) may
result in an error.fetch being thrown.
The fetch request is local to the session that initiated the
<fetch> , and is referenced through a unique
identifier generated by the CCXML platform. The application may
obtain the unique identifier for a fetch request by providing an
ECMAScript left-hand-side expression in the fetchid
attribute when the fetch is performed. The fetch identifier can
also be obtained as a property of the fetch.done
event. The application uses the fetch identifier in any CCXML
elements that reference fetched content, currently
<goto> and <script> .
Fetched content that could be referenced via a
fetchid (eg, a CCXML or ECMAScript Document) that was
fetched in processed mode has a lifetime that is
limited to that of the document in which it is fetched. Therefore,
following a transition to a new CCXML document using
<goto> , content fetched in the scope of the
current document is no longer accessible. Note that this should not
be taken to preclude platform-level optimizations or caching of
resources that are fetched multiple times.
All other content is only accessible via the content attribute
of the fetch.done event. If the application needs
access to the content outside of the fetch.done event
transition it is the responsibility of the application to save a
reference in an appropriately scoped variable.
Content referenced via fetchid (for example via
<script> or <goto> )
MUST be fetched using
processed mode.
The use of <fetch> to obtain content does not
compel the application to make use of that content. However, it is
wasteful of system resources to fetch resources that are not used.
Platforms are responsible for clearing out unused fetch resources,
and may impose limits on the resources that can be fetched by a
single session.
The "http" URI scheme MUST be supported by CCXML platforms, the "https" protocol should be supported and other URI protocols may be supported.
If the platform does not support the content type returned from
a <fetch> request but the fetch does
successfully complete (for example HTTP 2xx response code) the
platform MUST still throw a
fetch.done event for the fetchid .
If the platform implements a security model (such as Access
Control for Cross-site Requests [ACCESS-CONTROL] ) and the request is denied due
to the security model an error.notallowed event
MUST be thrown.
INFORMATIVE NOTE: It is expected in future versions of CCXML additional forms of processed fetch modes will be added. Examples of these could be dom or e4x mappings of raw XML content.
<fetch> Attribute
Details| Name | Required | Attribute Constraints | Type | Default Value | Valid Values | Description |
|---|---|---|---|---|---|---|
| next | true | ECMAScript Expression | none | must evaluate to a valid URI | An ECMAScript expression which returns the URI of the resource to be fetched. | |
| type | false | ECMAScript Expression | In processed mode "application/ccxml+xml". In raw mode "*/*". | MIME Types formatted as per HTTP Accept header [RFC2616] | An ECMAScript expression which returns a character string setting the value of the HTTP Accept header to tell the application server what content type the application wishes to have returned. | |
| namelist | false | Var List | none | List of ECMAScript Variable names | A list of zero or more whitespace
separated CCXML variable names. These variables must be submitted
to the web server, with the same qualification as used in the
namelist. When an ECMAScript variable is submitted to the web
server, its value must be first converted into a string before
being submitted. If the variable is an ECMAScript Object, the mechanism by which it must be submitted is not currently defined. Instead of submitting ECMAScript Objects directly, the application developer may explicitly submit the properties of an Object. e.g. "date.month date.year". |
|
| method | false | ECMAScript Expression | get | get post |
An ECMAScript expression which
returns a character string that indicates the HTTP method to use.
Values defined by the specification are:
|
|
| fetchid | false | ECMAScript Left Hand Side Expression | none | ECMAScript Variable | An ECMAScript left hand side
expression evaluating to a previously defined variable. The value
of the attribute must receive an internally generated unique string
identifier to be associated with the completion event. This
identifier can be tested by the fetch completion event handler to
distinguish among several outstanding fetch requests. If this attribute is not specified, the fetch identifier can be acquired from the fetch completion event. Every fetch request must receive a unique fetch identifier, even if the request is for the same URI |
|
| timeout | false | ECMAScript Expression | none | An ECMAScript expression which returns a character string in CSS2 [CSS2] format | The character string returned must be interpreted as a time interval. This interval begins when the fetch is executed. The fetch must fail if not completed at the end of this interval. A failed fetch must return the error.fetch event. | |
| maxage | false | ECMAScript Expression | none | An ECMAScript expression which returns a valid time value for the HTTP 1.1 request [RFC2616] | The character string returned must be interpreted as a time interval. This indicates that the document is willing to use content whose age must be no greater than the specified time in seconds (cf. 'max-age' in HTTP 1.1 [RFC2616] ). The document is not willing to use stale content, unless maxstale is also provided. | |
| maxstale | false | ECMAScript Expression | none | An ECMAScript expression which returns a valid time value for the HTTP 1.1 request [RFC2616] | The character string returned must be interpreted as a time interval. This indicates that the document is willing to use content that has exceeded its expiration time (cf. 'max-age' in HTTP 1.1 [RFC2616] ). If maxstale is assigned a value, then the document is willing to accept content that has exceeded its expiration time by no more than the specified number of seconds. | |
| enctype | false | Valid only when the value of the method is "post" , otherwise ignored. | ECMAScript Expression | application/x-www-form-urlencoded | valid media encoding type | An ECMAScript expression which
returns a character string that indicates the media encoding type
of the submitted document (when the value of the method is "post").
Values defined by the specification are:
|
| mode | false | ECMAScript Expression | processed | processed, raw | Controls what the CCXML platform
should do with fetched content. If set to processed
(the default) the CCXML platform MUST
attempt to parse and validate the returned content. If set to
raw the platform MUST NOT
attempt to process the data and MUST leave
processing of the content to the application who can do what it
wishes with the content via the content attribute of
the fetch.done event |
<goto><fetch> , in conjunction with
<goto> , is used to transfer execution to a
different CCXML document in a multi-document CCXML application. The
<fetch> tells the platform to find, load, and
parse a given CCXML document. After the fetch completes, the CCXML
application can then issue a <goto> to execute
the now-fetched document.
Below is a small snippet of code from the CCXML application's
event handler. We execute a <fetch> operation,
and continue on to assign to a state variable, and maybe handle
more events. Eventually, the fetch completes, the CCXML platform
services the event, and the application performs the
<goto> .
<fetch next="'http://www.example.com/control.ccxml'"/> <--control continues here-> <assign name="state_var" expr="'fetch_wait'"/> </transition> <!-- ……… --> <transition state="fetch_wait" event="fetch.done"/> <goto fetchid="event$.fetchid"/> </transition>
A <goto> transfers control to the document
obtained through a fetch request, using the platform-generated
unique identifier associated with that fetch request. The fetch
completion event MUST have arrived before
the <goto> is executed, otherwise, an
error.semantic event is generated. If the fetched
content referenced by the fetch identifier is not a CCXML document,
or the fetch identifier is invalid and does not correspond to any
fetch request, this also results in an error.semantic
event.
When a <goto> is executed, the target
document replaces the current document in its session. Event
sources associated with this session are inherited by the target
document. Execution of the current document terminates.
<goto> Attribute
Details| Name | Required | Attribute Constraints | Type | Default Value | Valid Values | Description |
|---|---|---|---|---|---|---|
| fetchid | true | ECMAScript Expression | none | A valid fetch id | An ECMAScript expression which
returns the fetch identifier of a completed fetch request acquired
either in a fetch with the fetchid attribute, or from the fetchid
attribute of a fetch.done event. If the attribute value is invalid, an error.semantic event must be thrown. |
<fetch> and
<goto> ExampleThe following code shows the use of the
<fetch> and <goto> elements
along with the fetchid attribute to handle more
complex fetching situations:
<?xml version="1.0" encoding="UTF-8"?>
<ccxml version="1.0" xmlns="http://www.w3.org/2002/09/ccxml">
<!-- var to hold the value of the fetch
identifier that we care about -->
<var name="myGoodFetchID"/>
<eventprocessor>
<transition event="ccxml.loaded">
<!-- stick the value of the fetch
identifier in the myGoodFetchID var -->
<fetch fetchid="myGoodFetchID"
next="'http://www.example.com/goodfetch.ccxml'"/>
<!-- do not bother saving the fetch id's for these,
we would just ignore them anyway -->
<fetch next="'http://www.example.com/fakefetch1.ccxml'"/>
<fetch next="'http://www.example.com/fakefetch2.ccxml'"/>
</transition>
<transition event="fetch.done">
<if cond="myGoodFetchID == event$.fetchid">
<!-- only matched if we have fetched
http://www.example.com/goodfetch.ccxml -->
<goto fetchid="event$.fetchid"/>
</if>
</transition>
<transition event="error.fetch">
<!-- Ignore bad fetches in this example -->
</transition>
</eventprocessor>
</ccxml>
<createccxml><createccxml> is used to create another CCXML
session, which begins execution with the document identified by
this element. The new CCXML session has no relation to its creator
once spawned, and has a wholly separate lifetime and address
space.
Execution returns from the <createccxml>
element immediately, and the CCXML interpreter can continue on
while the new CCXML session is established and loads its initial
document. If the new session is successfully established or a
failure occurs an event is generated and is delivered to the
session that executed the <createccxml>
element.
<createccxml>
Attribute Details| Name | Required | Attribute Constraints | Type | Default Value | Valid Values | Description |
|---|---|---|---|---|---|---|
| next | true | ECMAScript Expression | none | a valid URI | An ECMAScript expression which returns the URI of the resource to be fetched. | |
| namelist | false | Var List | none | List of ECMAScript Variable names | A list of zero or more whitespace
separated CCXML variable names. These variables must be submitted
to the web server, with the same qualification as used in the
namelist. When an ECMAScript variable is submitted to the web
server, its value must be first converted into a string before
being submitted. If the variable is an ECMAScript Object, the mechanism by which it must be submitted is not currently defined. Instead of submitting ECMAScript Objects directly, the application developer may explicitly submit the properties of an Object. e.g. "date.month date.year". |
|
| fetchparam | false | ECMAScript expression | 'none' | 'none', 'session-id', 'session' | Specifies parameters, in addition
to those specified via 'namelist' (if present), that will be passed
to the web server when fetching the CCXML document for the new
session. Three values are legal for this attribute:
|
|
| parameters | false | Var List | none | List of ECMAScript Variable names | A list of zero or more whitespace separated CCXML variable names. Each named variable will be created as a property of 'session.values' in the newly created session. For instance, passing a variable named 'foo' with value '123' will result in the 'session.values.foo' property evaluating to '123'; similarly, passing a variable named 'foo.bar' would result in a 'session.values.foo.bar' property. Variable values are passed in string form; the passing of ECMAScript objects is not currently defined. | |
| method | false | ECMAScript Expression | get | get post |
An ECMAScript expression which
returns a character string that indicates the HTTP method to use.
Values defined by the specification are:
|
|
| sessionid | false | ECMAScript Left Hand Side Expression | none | ECMAScript Variable | An ECMAScript left hand side expression evaluating to a previously defined variable. The value of the attribute must receive an internally generated unique string identifier which identifies the newly created session. | |
| timeout | false | ECMAScript Expression | none | An ECMAScript expression which returns a character string in CSS2 [CSS2] format | The character string returned must be interpreted as a time interval. This time interval must be interpreted by the new CCXML session as the maximum time it may wait for the completion of the fetch for the initial document specified by the next attribute. If the new CCXML session is unable to fetch the initial document within the timeout interval, an error.createccxml event must be thrown. | |
| maxage | false | ECMAScript Expression | none | An ECMAScript expression which returns a valid time value for the HTTP 1.1 request [RFC2616] | The character string returned must be interpreted as a time interval. This indicates that the document is willing to use content whose age must be no greater than the specified time in seconds (cf. 'max-age' in HTTP 1.1 [RFC2616] ). The document is not willing to use stale content, unless maxstale is also provided. | |
| maxstale | false | ECMAScript Expression | none | An ECMAScript expression which returns a valid time value for the HTTP 1.1 request [RFC2616] | The character string returned must be interpreted as a time interval. This indicates that the document is willing to use content that has exceeded its expiration time (cf. 'max-age' in HTTP 1.1 [RFC2616] ). If maxstale is assigned a value, then the document is willing to accept content that has exceeded its expiration time by no more than the specified number of seconds. | |
| enctype | false | Valid only when the value of the method is "post" , otherwise ignored. | ECMAScript Expression | application/x-www-form-urlencoded | valid media encoding type | An ECMAScript expression which
returns a character string that indicates the media encoding type
of the submitted document (when the value of the method is "post").
Values defined by the specification are:
|
<exit><exit> ends execution of the CCXML session.
All pending events are discarded, and there is no way to restart
CCXML execution.
<exit> Attribute
Details| Name | Required | Attribute Constraints | Type | Default Value | Valid Values | Description |
|---|---|---|---|---|---|---|
| expr | false | ECMAScript Expression | undefined | A return ECMAScript expression (e.g. 0 or 'oops!'). If this attribute is omitted, the return value must be ECMAScript undefined. This value must be stored as a property of the exit event. | ||
| namelist | false | Var List | none | List of ECMAScript Variable names | A list of zero or more whitespace separated CCXML unqualified variable names to be returned. These variable names and their associated values must be set as properties of the exit event. |
A CCXML document executing the <exit> will
generate a ccxml.exit event to the parent session. The
exiting document will be identified on the exit event by its
session ID.
<log><log> allows an application to generate a
logging or debug message which a developer can use to help in
application development or post-execution analysis of application
performance. The manner in which the message is displayed or logged
is platform-dependent. The usage of label is platform-dependent.
The use of <log> SHOULD
have no other side-effects on interpretation.
<log> is an empty element.
<log> Attribute
Details| Name | Required | Attribute Constraints | Type | Default Value | Valid Values | Description |
|---|---|---|---|---|---|---|
| label | false | ECMAScript Expression | none | An ECMAScript expression which returns a character string which must be used, for example, to indicate the purpose of the log. | ||
| expr | true | ECMAScript Expression | none | An ECMAScript expression evaluating to a string to be logged. |
CCXML allows operations such as document fetching, startup and shutdown to execute independently. CCXML events that describe these operations are defined below:
fetch.done - Fetch
Completion EventThis event is generated when a fetch request completes successfully. It is delivered to the document which issued the request.
The fields of this event are:
| Attribute Name | Required | Type | Details |
|---|---|---|---|
| fetchid | true | string | The internally generated unique fetch identifier |
| uri | true | string | The URI of the resource that was fetched. If the fetch resulted in one or more HTTP redirects (e.g. 302), the value of this property is set to the final target URI. |
| statuscode | true | int | The numeric HTTP status code (eg 200, 202 etc) of the HTTP request. |
| content | true | string | An ECMAScript representation of the fetched content. If the CCXML browser can not represent the content in ECMAScript (for example some content that was fetched in processed mode) this may be ECMAScript undefined. In raw mode it is expected that this attribute will contain a string representation of the fetched content. |
| contenttype | true | string | The returned content type from the web server. |
error.fetch -
Fetch Error EventThis event is generated when a fetch request does not successfully complete. It is delivered to the document which issued the request.
The fields of this event are:
| Attribute Name | Required | Type | Details |
|---|---|---|---|
| fetchid | true | string | The internally generated unique fetch identifier |
| reason | true | string | A string description of the fetch error. Content of this field is platform-specific. |
| statuscode | true | int | The numeric HTTP status code (eg 404,500 etc) of the failed HTTP request. |
| uri | true | string | The URI of the resource that was fetched. If the fetch resulted in one or more HTTP redirects (e.g. 302), the value of this property is set to the final target URI. |
| content | true | string | An ECMAScript representation of the fetched content. If the CCXML browser can not represent the content in ECMAScript (for example some content that was fetched in processed mode) this may be ECMAScript undefined. In raw mode it is expected that this attribute will contain a string representation of the fetched content. |
| contenttype | true | string | The returned content type from the web server. |
ccxml.exit - CCXML
Document Exit EventThis event is generated when a CCXML session is terminated for any reason, if the terminated session has a parent session. This event is sent to the parent session and not the session that was terminated.
The fields of this event are:
| Attribute Name | Required | Type | Details |
|---|---|---|---|
| sessionid | true | string | The identifier of the exiting session. This must be the same value that was returned to the sessionid attribute of the createccxml which created this session. |
| expr | true | string | The value of the exit expr attribute. If this attribute is omitted in the exit , the value must be ECMAScript undefined. |
| values.* | false | ECMAScript Object | Return values from the ccxml session. This would be the values of each of the objects listed in the CCXML exit element's namelist. |
| reason | true | string | Reason that the session ended. Possible
values are: "exit" - Session ended due to a <exit> element "error" - Session ended due to an unhandled error event "kill" - Session ended due to ccxml.kill* event |
ccxml.loaded -
CCXML Document Loaded EventThis event is thrown once the document is parsed and ready for
execution (document initialization occurs between the fetched and
loaded events). The CCXML platform MUST
generate this event when the CCXML document is first loaded, both
at session startup and after transferring control to a new document
with the <goto> . This event would be processed
after the platform had executed the document initialization
including executing any elements under the
<ccxml> and before events such as
connection.alerting which may have triggered creation of the
session.
The fields of this event are:
| Attribute Name | Required | Type | Details |
|---|---|---|---|
| sessionid | true | string | The identifier of the session on which this document is executing. |
| parent | true | string | The identifier of the session which issued the createccxml to start this document. If this document was started directly by the CCXML platform the value is ECMAScript undefined. |
ccxml.kill - CCXML
kill EventThe kill event can be used by the platform to
terminate a session without an explicit <exit> .
There are two versions of this event: catchable, and
non-catchable.
The ccxml.kill event can be caught, typically to
perform a clean-up operation at the end of a session. If the event
is caught the session will not be terminated unless an
<exit> element is processed. If the event is not
caught the session will be terminated and all active connections,
conferences and dialogs that are owned by that session will be
automatically terminated by the platform.
Unlike other events, the ccxml.kill.unconditional
event is the only event that cannot be caught by an application; it
will unconditionally terminate the session and all active
connections, conferences and dialogs that are owned by that session
will be automatically terminated by the platform.
Note that while the normal cause of a ccxml.kill or
ccxml.kill.unconditional event being queued to a
session is that the platform wishes to terminate the session, it is
legal for any event I/O processor to generate a
ccxml.kill or ccxml.kill.unconditional
event. For instance, it is legal for one CCXML session to
unconditionally kill another session by sending a
ccxml.kill.unconditional event using
<send> . Note, however, that platforms may
impose rules that prevent one session from arbitrarily killing
another (to prevent malicious applications, for instance).
The fields of this event are:
| Attribute Name | Required | Type | Details |
|---|---|---|---|
| sessionid | string | The identifier of the |
|
| reason | true | string | A string describing the reason the platform sent the kill event. Content of this field is platform-specific, and is only for informative purposes. |
ccxml.created -
CCXML Session Create Completion EventThis event is generated when a <createccxml>
request completes successfully. It is delivered to the document
which issued the request and indicates that the new session has
retrieved the specified initial CCXML document, parsed and has
begun execution of it by sending the ccxml.loaded
event to the new session.
The fields of this event are:
| Attribute Name | Required | Type | Details |
|---|---|---|---|
| sessionid | true | string | The identifier of the newly created CCXML session. This must be the same identifier as was returned on the sessionid attribute of the createccxml request that created the session. |
error.createccxml - CCXML Session Create Failed
EventThis event is generated when a <createccxml>
request fails to complete. It is delivered to the document which
issued the request and indicates that the new session has not been
created.
The fields of this event are:
| Attribute Name | Required | Type | Details |
|---|---|---|---|
| sessionid | true | string | The identifier of the failing CCXML session. This is the same identifier as was returned on the sessionid attribute of the createccxml request that created the session. |
| reason | true | string | A string description of the error encountered. Content of this field is platform-specific. |
error.unsupported -
CCXML Unsupported OperationThis event is generated when an operation that is not supported by the platform is executed.
The fields of this event are:
| Attribute Name | Required | Type | Details |
|---|---|---|---|
| reason | true | string | A string description of the error encountered. Content of this field is platform-specific. |
CCXML does not provide any mechanism for interacting with callers but relies on separate dialog environments such as VoiceXML [ VOICEXML ]. Whenever interaction with a caller is required, a CCXML session can create a separate dialog to perform that interaction. After the dialog interaction is complete, an asynchronous event is sent to the CCXML session which can use any results returned by the dialog environment to decide what should happen next.
Dialogs initiated by CCXML sessions are not tied to any single dialog language or technology. Any dialog system which fulfils CCXML's requirements MAY be used for interaction with the caller. Examples of dialog systems include VoiceXML, SALT, traditional IVR , 3GPP MRF as well as simple media handling systems for fax, media playback and recording, DTMF detection, answer-machine detectors, etc. A CCXML platform MAY support interaction with several dialog systems with the selection of the particular technology being based on the MIME type specified when the dialog is initiated.
All CCXML elements that manipulate dialogs are asynchronous with
control returning immediately to the CCXML session after the
operation is initiated. The CCXML session is notified when the
dialog operation successfully completes, or fails, by an
asynchronous event. Execution of a
<dialogprepare> or
<dialogstart> without preparation creates a
Dialog Object immediately, allowing the Dialog Object to be
accessed following the
<dialogprepare>/<dialogstart> , within the
same transition. However, existence of the Dialog Object does not
guarantee anything about the success of the
<dialogprepare>/<dialogstart> request.
A CCXML program initiates a dialog using the
<dialogstart> element. Execution of this element
connects a dialog environment to a connection and instructs it to
start interacting with the caller. For some dialog environments it
may take some time to initialize the dialog environment and thus
the use of the <dialogstart> element alone may
cause the caller to hear silence, or "dead air". To avoid this
situation CCXML provides an ability to ready a dialog environment
prior to connecting and starting it, this is done using the
<dialogprepare> element. Any dialog that has
been either started with <dialogstart> , or
prepared with <dialogprepare> can be terminated
using the <dialogterminate> element. CCXML
implementations MUST support the
<dialogprepare> ,
<dialogstart> , and
<dialogterminate> elements though the exact
behavior may vary depending on the dialog environments
supported.
The following examples illustrate the valid use patterns for
these three elements. Firstly the normal case of preparing a
dialog, starting it, then optionally terminating it before normal
completion. This example illustrates the use of
<dialogprepare> to ready a dialog while the call
is left in alerting state. When the alerting notification arrives
the script executes a <dialogprepare> to prepare
a dialog and associate it with the connection. When the dialog is
prepared the script executes an <accept> to
connect the call and then when the connection transitions to
connected state, a <dialogstart> element is used
to execute the previously prepared dialog.
<transition event="connection.alerting"> <dialogprepare src="..." connectionid="event$.connectionid"/> </transition> <transition event="dialog.prepared"> <accept connectionid="session.dialogs[event$.dialogid].connectionid"/> </transition> <transition event="connection.connected" > <dialogstart prepareddialogid="event$.connection.dialogid" connectionid="event$.connectionid"/> </transition> <transition event="???"> <dialogterminate dialogid="..." /> </transition><transition event="connection.alerting"> <dialogprepare dialogid="preparedId" src="..." connectionid="event$.connectionid"/> </transition> <transition event="dialog.prepared"> <accept connectionid="event$.connectionid"/> </transition> <transition event="connection.connected" > <dialogstart prepareddialogid="preparedId" connectionid="event$.connectionid"/> </transition> (optionally) <transition event="???"> <dialogterminate dialogid="..." /> </transition>
The next example shows a single step dialog invocation without
dialog preparation. In this case a connection in alerting state is
accepted and, when the transition to connected state occurs, a
<dialogstart> element is used to start the
dialog.
<transition event="connection.alerting">
<accept connectionid="event$.connectionid"/>
</transition>
<transition event="connection.connected">
<dialogstart src="..." connectionid="connectionid"/>
<dialogstart src="..." connectionid="event$.connectionid"/>
</transition>
(optionally)
<transition event="???">
<dialogterminate dialogid="..." />
</transition>
This next example shows the preparation of a dialog for an outbound call:
<transition event="..."> <dialogprepare src="..."> <!-- no connectionid --> </transition> <transition event="dialog.prepared" > <createcall dest="..." joinid="event$.dialogid"> <!-- use joinid --> </transition> <transition event="connection.connected"> <dialogstart prepareddialogid="event$.connection.dialogid" connectionid="event$.connectionid"/><transition event="..."> <dialogprepare src="..." dialogid="preparedId"> <!-- no connectionid --> </transition> <transition event="dialog.prepared" > <createcall dest="..." joinid="event$.dialogid"> <!-- use joinid --> </transition> <transition event="connection.connected"> <dialogstart prepareddialogid="preparedId" connectionid="event$.connectionid"/> </transition>
The final example shows the case where a dialog which has been
previously prepared is cancelled before a
<dialogstart> has been issued. A dialog may be
terminated when it is in the prepared state or while it is being
prepared such as might be the case if the caller hangs up at some
arbitrary point. In this case the
<dialogterminate> may be executed before or
after the dialog.prepared event is processed.
<transition event="connection.connected">> <dialogprepare src="..." connectionid="event$.connectionid"/><transition event="connection.connected"> <dialogprepare dialogid="preparedId" src="..." connectionid="event$.connectionid"/> </transition><transition event="connection.disconnected" > <dialogterminate dialogid="event$.connection.dialogid" /><transition event="connection.disconnected" > <dialogterminate dialogid="preparedId" /> </transition>
It is possible for Dialogs to exist that are not joined to a
Connection or a Conference. For example, this could be due to a
Connection disconnecting, or due to the application performing an
<unjoin/> operation.
<dialogprepare><dialogprepare> is used to get an appropriate
dialog handler ready to process, it is used as the precursor to a
<dialogstart> request. The element includes a
URI reference to the initial document for the dialog. The new
dialog is prepared on a separate logical execution thread (this may
be a thread, process, or system depending upon platform
implementation) and does not block the processing of further events
by the CCXML session. The use of the
<dialogprepare> element is entirely optional,
applications may choose to simply use
<dialogstart> without prior preparation.
Optionally the new dialog may be associated with a connection by
specifying the connectionid attribute, or with a
conference by specifying the conferenceid
attribute.
When preparation of the dialog completes successfully a
dialog.prepared event MUST be
posted to the event queue of the CCXML session. If however the
dialog cannot be prepared for any reason, an
error.dialog.notprepared event MUST be posted. However should the dialog be
terminated using <dialogterminate> while it is
being prepared the platform MUST only post
a dialog.exit event.
CCXML implementations MUST support
dialog preparation though the processing carried out as part of a
<dialogprepare> request is dialog manager
specific. In the case of a dialog manager that does not support
preparation, the CCXML implementation MUST
as a minimum, note the values provided in the
<dialogprepare> attributes, create a Dialog
object, and return a new unique value to the location defined by
the dialogid attribute and throw a
dialog.prepared event.
If the connectionid or conferenceid
attributes are specified on <dialogprepare> the Dialog
Object's connectionid/conferenceid properties MUST be set to the
appropriate values. Additionally the dialogid attribute of the
Connection Object MUST be set to the dialogid of the new
Dialog. The CCXML session selects what it believes to be the
appropriate dialog manager based on the MIME type specified by the
type attribute without retrieving the resource
specified by the src URI. If, when the dialog manager
retrieves the content, it finds the MIME type, as specified by the
HTTP
headers, differs from that specifed by the type
attribute, it MUST raise an
error.dialog.notprepared event with a
reason indicating the type mismatch. The dialog
manager MUST NOT ignore the type mismatch
or render the resource as a different type based on the
HTTP
headers or on inspection of the document data. Refer to the W3C
guidelines for client handling of MIME types [ MIME-TAG ] for further
information.
<dialogprepare>
Attribute Details| Name | Required | Attribute Constraints | Type | Default Value | Valid Values | Description |
|---|---|---|---|---|---|---|
| src | true | ECMAScript Expression | none | a Dialog URI | An ECMAScript expression which returns a character string identifying the URI of the dialog document that the dialog interpreter must prepare. | |
| type | false | ECMAScript Expression | application/voicexml+xml | a Valid MIME Type | An ECMAScript expression which
returns a character string that specifies the MIME type of the
document, and as a result determines which dialog manager
environment must actually be used. Values defined by the
specification are:
|
|
| namelist | false | Var List | none | List of ECMAScript Variable names | A list of zero or more whitespace
separated CCXML variable names. These variables must be submitted
to the web server, with the same qualification as used in the
namelist. When an ECMAScript variable is submitted to the web
server, its value must be first converted into a string before
being submitted. If the variable is an ECMAScript Object, the mechanism by which it is submitted is not currently defined. Instead of submitting ECMAScript Objects directly, the application developer may explicitly submit the properties of an Object. e.g. "date.month date.year". |
|
| parameters | false | Var List | none | List of ECMAScript Variable names | A list of one or more whitespace separated CCXML variable names. These variables are sent to the dialog environment as a list of name/value pairs. Names are sent exactly as they are specified; values are formed by converting the referenced ECMAScript variable to string form (which is undefined for objects). The dialog environment determines how passed parameters will be handled | |
| dialogid | false | ECMAScript Left Hand Side Expression | none | ECMAScript Variable | An ECMAScript left hand side
expression evaluating to a previously defined variable. The value
of the attribute must receive a dialog identifier value for the
launched dialog interpreter instance. If the attribute value is
invalid, an error.semantic event MUST be thrown |
|
| connectionid | false | Must not be used with conferenceid | ECMAScript Expression | none | Connection IDs | An Optional ECMAScript expression
which returns the identifier of a connection. If specified, the
dialog being prepared MUST be joined to
the referenced connection as specified by the
mediadirection attribute. Note that if the referenced
connection is already bridged to another media endpoint, those
existing bridges may be affected according to the rules specified
in section 10.4 even prior to <dialogstart>
being performed If the attribute value is invalid an
error.semantic event must be
thrown. |
| conferenceid | false | Must not be used with connectionid | ECMAScript Expression | none | Conference IDs | An Optional ECMAScript expression
which returns the identifier of a conference bridge. If specified,
the dialog being prepared MUST be joined
to the referenced conference as specified by the
mediadirection attribute. If the attribute value is
invalid an error.semantic event must be thrown. |
| mediadirection | false | ECMAScript Expression | both | both dialogtransmit dialogreceive | An ECMAScript expression that
defines the direction of the media flow between the Dialog and the
Connection or Conference. The following values must be used:
<dialogstart> is executed, but this attribute
may be provided as guidance to the dialog environment for
preparation. If no value is specified, the dialog environment must
make no assumptions as to the bridging type. For more information
about connections and bridges, refer to Section 10 . |
|
| maxage | false | ECMAScript Expression | none | A valid time value for the HTTP 1.1 request [RFC2616] | The character string returned must be interpreted as a time interval. This indicates that the document is willing to use content whose age is no greater than the specified time in seconds (cf. 'max-age' in HTTP 1.1 [RFC2616] ). The document is not willing to use stale content, unless maxstale is also provided. | |
| maxstale | false | ECMAScript Expression | none | A valid time value for the HTTP 1.1 request [RFC2616] | The character string returned must be interpreted as a time interval. This indicates that the document is willing to use content that has exceeded its expiration time (cf. 'max-stale' in HTTP 1.1 [RFC2616] ). If maxstale is assigned a value, then the document is willing to accept content that has exceeded its expiration time by no more than the specified number of seconds. | |
| enctype | false | Valid only when the value of the method is "post" , otherwise ignored. | ECMAScript Expression | application/x-www-form-urlencoded | valid media encoding type | An ECMAScript expression which
returns a character string that indicates the media encoding type
of the submitted document (when the value of the method is "post").
Values defined by the specification are:
|
| method | false | ECMAScript Expression | get | get post | An ECMAScript expression which
returns a character string that indicates the HTTP method to use.
Values defined by the specification are:
|
|
| hints | false | ECMAScript Expression | none | An ECMAScript expression that returns an ECMAScript object | The ECMAScript object returned contains information which may be used by the implementing platform for implementing the dialog operation. Note: The meaning of these hints is specific to the implementing platform and protocol. Platforms that do not support hints MAY ignore this attribute. See Section 9.5.6 for additional requirements when hints are supported by the implementing platform. |
<dialogstart><dialogstart> is used to start a dialog and
associate the dialog with a connection or conference. (See Section 10 for a discussion of
connections and bridges). The element MUST
include either a URI reference to the initial document for the
dialog or the identity of a previously prepared dialog. The dialog
executes on a separate logical execution thread (this may be a
thread, process, or system depending upon platform implementation)
and does not block the processing of further events by the CCXML
session.
If the dialog cannot be started for any reason, an
error.dialog.notstarted event MUST be posted to the event queue of the CCXML
session that processed the <dialogstart>
request, otherwise a dialog.started event MUST be posted to indicate that the dialog has
started successfully. When the dialog completes, a
dialog.exit event MUST be
posted.
If the connectionid attribute of
<dialogstart> is specified, and if the dialog
language allows access to telephony variables such as ANI, DNIS and
UUI, values of these variables MUST be
propagated from the specified connection to the dialog
application.
If the prepareddialogid attribute is specified and
any attribute values conflict with the values specified in the
<dialogprepare> element this MUST result in the throwing of an
error.dialog.notstarted event.
Dialogs MAY only be started on connections while they are in the ALERTING or CONNECTED states. For connections in the ALERTING state media MAY not be sent or received by the connection making the bridge effectively full-duplex, half-duplex or silent depending on the underlying telephony environment and the restrictions imposed by it.
It is not possible to start a dialog that is not joined to a
connection or a conference. For dialogs prepared using
<dialogprepare> with neither
connectionid nor conferenceid specified
and dialogs being started directly without preparation, if neither
connectionid nor conferenceid are
specified then execution of the dialogstart MUST fail, with an
error.dialog.notstarted event generated.
The CCXML session selects the appropriate dialog manager based
on the MIME type specified by the type attribute
without retrieving the resource specified by the src
URI. If, when the dialog manager retrieves the content, it finds
the MIME type, as specified by the HTTP headers, differs from
that specifed by the type attribute, it MUST raise an error.dialog.notstarted
event with a reason indicating the type mismatch. The
dialog manager MUST NOT ignore the type
mismatch or render the resource as a different type based on the
HTTP
headers or on inspection of the document data. Refer to the W3C
guidelines for client handling of MIME types [ MIME-TAG ] for further
information.
<dialogstart>
Attribute Details| Name | Required | Attribute Constraints | Type | Default Value | Valid Values | Description |
|---|---|---|---|---|---|---|
| src | false | This attribute must not
be specified in conjunction with the prepareddialogid
attribute. |
ECMAScript Expression | none | a valid Dialog URI | An ECMAScript expression which returns a character string identifying the URI of the dialog document that the dialog interpreter must load and begin execution upon startup. |
| prepareddialogid | false | This attribute must not
be specified in conjunction with the src ,
type , parameters, maxage, maxstale, enctype,
method or namelist attributes. |
ECMAScript Expression | none | a valid dialogid | An ECMAScript expression which
returns a dialog identifier of a dialog previously prepared by the
execution of a <dialogprepare> element. |
| type | false | This attribute must not
be specified in conjunction with the prepareddialogid
attribute. |
ECMAScript Expression | application/voicexml+xml | a Valid MIME Type | An ECMAScript expression which
returns a character string that specifies the MIME type of the
document, and as a result determines which dialog manager
environment must actually be used. Values defined by the
specification are:
|
| namelist | false | This attribute must not
be specified in conjunction with the prepareddialogid
attribute. |
Var List | none | List of ECMAScript Variable names | A list of zero or more whitespace
separated CCXML variable names. These variables must be submitted
to the web server, with the same qualification as used in the
namelist . When an ECMAScript variable is submitted to
the web server, its value must be first converted into a string
before being submitted.If the variable is an ECMAScript Object, the mechanism by which it is submitted is not currently defined. Instead of submitting ECMAScript Objects directly, the application developer may explicitly submit the properties of an Object. e.g. " date.month date.year ". |
| parameters | false | This attribute must not
be specified in conjunction with the prepareddialogid
attribute. |
Var List | none | List of ECMAScript Variable names | A list of one or more whitespace separated CCXML variable names. These variables are sent to the dialog environment as a list of name/value pairs. Names are sent exactly as they are specified; values are formed by converting the referenced ECMAScript variable to string form (which is undefined for objects). The dialog environment determines how passed parameters will be handled |
| dialogid | false | ECMAScript Left Hand Side Expression | none | ECMAScript Variable | An ECMAScript left hand side
expression evaluating to a previously defined variable. The value
of the attribute must receive a dialog identifier value for the
launched dialog interpreter instance. This identifier may be used
on future invocations of <dialogterminate> . If
the attribute value is invalid, an error.semantic
event MUST be thrown |
|
| connectionid | false | Must not be used with
conferenceid . |
ECMAScript Expression | none | Connection IDs | An Optional ECMAScript expression
which returns the identifier of a connection. If specified, the
dialog being started MUST be joined to the referenced connection as
specified by the mediadirection attribute.If the dialog was previously prepared using a <dialogprepare> element with a
connectionid or conferenceid specified,
and this attribute is also specified, execution of the
<dialogstart> MUST fail
with an error.dialog.notstarted event. Note that if
the referenced connection is already bridged to another media
endpoint, those existing bridges may be affected according to the
rules specified in section 10.4 even prior to
<dialogstart> being performed If the attribute
value is invalid an error.semantic event must be thrown. |
| conferenceid | false | Must not be used with connectionid. | ECMAScript Expression | none | Conference IDs | An Optional ECMAScript expression
which returns the identifier of a conference bridge. If specified,
the dialog being started MUST be joined to the referenced
conference as specified by the mediadirection
attribute.If the dialog was previously prepared using a <dialogprepare> element with a
connectionid or conferenceid specified,
and this attribute is also specified, execution of the
<dialogstart> MUST fail
with an error.dialog.notstarted event. If the
attribute value is invalid an error.semantic event
must be thrown. |
| mediadirection | false | If used in conjunction
with prepareddialogid , the bridge type must match
that used on the previous <dialogprepare>
element. |
ECMAScript Expression | both | both dialogtransmit dialogreceive | An ECMAScript expression that
defines the direction of the media flow between the Dialog and the
Connection or Conference. The following values must be used:
prepareddialogid are specified and the bridge type
specified by the mediadirection attribute does not match
that used on the previous <dialogprepare>
element, an error.dialog.notstarted event must be raised. If
no value for the mediadirection attribute was specified on
the previous <dialogprepare> element, any
mediadirection type option may be specified. |
| maxage | false | Must not be used with prepareddialogid. | ECMAScript Expression | none | A valid time value for the HTTP 1.1 request [RFC2616] | The character string returned must be interpreted as a time interval. This indicates that the document is willing to use content whose age is no greater than the specified time in seconds (cf. 'max-age' in HTTP 1.1 [RFC2616] ). The document is not willing to use stale content, unless maxstale is also provided. |
| maxstale | false | Must not be used with prepareddialogid. | ECMAScript Expression | none | A valid time value for the HTTP 1.1 request [RFC2616] | The character string returned must be interpreted as a time interval. This indicates that the document is willing to use content that has exceeded its expiration time (cf. 'max-stale' in HTTP 1.1 [RFC2616] ). If maxstale is assigned a value, then the document is willing to accept content that has exceeded its expiration time by no more than the specified number of seconds. |
| enctype | false | Valid only when the
value of the method is |
ECMAScript Expression | application/x-www-form-urlencoded | valid media encoding type | An ECMAScript expression which
returns a character string that indicates the media encoding type
of the submitted document (when the value of the method is "post").
Values defined by the specification are:
|
| method | false | Must not be used with
prepareddialogid . |
ECMAScript Expression | get | get post | An ECMAScript expression which
returns a character string that indicates the HTTP method to use.
Values defined by the specification are:
|
| hints | false | ECMAScript Expression | none | An ECMAScript expression that returns an ECMAScript object | The ECMAScript object returned contains information which may be used by the implementing platform for implementing the dialog operation. Note: The meaning of these hints is specific to the implementing platform and protocol. Platforms that do not support hints MAY ignore this attribute. See Section 9.5.6 for additional requirements when hints are supported by the implementing platform. |
<dialogterminate>A CCXML document may decide that it wants to terminate a
currently executing dialog, to throw away a previously prepared
dialog, or to terminate the preparation of a dialog. This is
accomplished using the <dialogterminate>
element. When the CCXML interpreter encounters a
<dialogterminate> element, it MUST send a terminate request to the specified
dialog.
A dialog terminated due to the processing of a
<dialogterminate> element MAY still return data to the CCXML application using
a dialog.exit event if the value of the
immediate attribute is false or
unspecified. The details of the data returned are dialog
environment specific.
If the immediate attribute is set to
true the dialog MUST NOT
return data to the CCXML application and the CCXML interpreter
MUST post a dialog.exit event
immediately.
The platform MUST tear down any
existing bridges to the dialog and send a
conference.unjoined to the CCXML document once the
media paths have been freed.
<dialogterminate>
Attribute Details| Name | Required | Attribute Constraints | Type | Default Value | Valid Values | Description |
|---|---|---|---|---|---|---|
| dialogid | true | ECMAScript Expression | none | valid dialog ID | An ECMAScript expression which
returns a character string identifying the dialog. This dialogid
was returned in the variable identified by the dialogid
attribute of previous <dialogstart> or
<dialogprepare> request or the value in a
dialog.started or dialog.prepared event. If the
attribute value is invalid, an error.semantic event
MUST be thrown |
|
| immediate | false | ECMAScript Boolean Expression | false | true false | An ECMAScript Boolean expression which returns a
character string, that identifies the termination style of the
dialog. Valid values are:
|
|
| hints | false | ECMAScript Expression | none | An ECMAScript expression that returns an ECMAScript object | The ECMAScript object returned contains information which may be used by the implementing platform for implementing the dialog operation. Note: The meaning of these hints is specific to the implementing platform and protocol. Platforms that do not support hints MAY ignore this attribute. See Section 9.5.6 for additional requirements when hints are supported by the implementing platform. |
The majority of communication between CCXML interpreter sessions
and dialogs is by way of events. Dialog environments post events to
the CCXML interpreter event queue and a CCXML application MAY send
an event to a dialog. How this is handled on the dialog side is
dialog manager and CCXML interpreter dependent. On the CCXML side
it is done by using <send> and passing in the
dialogid that was received as a result of processing a
<dialogstart> or a
<dialogprepare> .
The following are the CCXML events related to dialogs:
dialog.startedThe dialog.started event MUST be thrown when a dialog is successfully
started. The fields available in the event are:
| Attribute Name | Required | Type | Details |
|---|---|---|---|
| dialogid | true | string | The ID of the dialog. |
| dialog | true | ECMAScript Object | An ECMAScript object reference to the dialog object identified by the dialogid property of this event. |
| connectionid | false | string | The identifier of the connection to
which the dialog connection is bridged (usually the
connectionid that was specified in the dialogstart or
dialogprepare ). If the dialog is bridged to a conference the value must be undefined. |
| conferenceid | false | string | The identifier of the conference to
which the dialog connection is bridged (usually the
conferenceid that was specified in the dialogstart or
dialogprepare ). If the dialog is bridged to a connection the value must be undefined. |
dialog.exitThe dialog.exit event MUST
be thrown when a dialog terminates either normally or following a
<dialogterminate> request. Termination of a
dialog always results in a single dialog.exit event;
if normal dialog termination and a
<dialogterminate> occur simultaneously, the
dialog.exit event will reflect the condition that the
platform processes first. For example, if a
dialog.exit event is thrown based on normal
termination, and the platform subsequently processes a
<dialogterminate> request made by the
application, it will discard the
<dialogterminate> and will not generate a second
dialog.exit event. The fields available in the event
are:
| Attribute Name | Required | Type | Details |
|---|---|---|---|
| dialogid | true | string | The ID of the dialog. |
| dialog | true | ECMAScript Object | An ECMAScript object reference to the dialog object identified by the dialogid property of this event. |
| connectionid | false | string | The identifier of the connection to
which the dialog connection is bridged (usually the
connectionid that was specified in the dialogstart or
dialogprepare ). If the dialog is bridged to a conference the value must be undefined. |
| conferenceid | false | string | The identifier of the conference to
which the dialog connection is bridged (usually the
conferenceid that was specified in the dialogstart or
dialogprepare ). If the dialog is bridged to a connection the value must be undefined. |
| values.* | false | ECMAScript Object | Return values from the dialog. In VoiceXML this would be the values of each of the objects listed in the exit element's namelist. |
dialog.disconnectThe dialog.disconnect event represents a request by
a dialog to disconnect the Connection or Conference with which it
is presently associated. The actual handling of this event is
determined entirely by the running CCXML application, which may
disconnect the associated Connection, detach the dialog from the
Connection/Conference, or elect to ignore the
dialog.disconnect event altogether. The fields
available in the event are:
| Attribute Name | Required | Type | Details |
|---|---|---|---|
| dialogid | true | string | The ID of the dialog. |
| dialog | true | ECMAScript Object | An ECMAScript object reference to the dialog object identified by the dialogid property of this event. |
| connectionid | false | string | The identifier of the connection to
which the dialog connection is bridged (usually the
connectionid that was specified in the dialogstart or
dialogprepare ). If the dialog is bridged to a conference the value must be undefined. |
| conferenceid | false | string | The identifier of the conference to
which the dialog connection is bridged (usually the
conferenceid that was specified in the dialogstart or
dialogprepare ). If the dialog is bridged to a connection the value must be undefined. |
| values.* | false | ECMAScript Object | Return values from the dialog. In VoiceXML this would be the values of each of the objects listed in the dialog element's namelist. |
dialog.transferThe dialog.transfer event represents a request by a
dialog to transfer the Connection or Conference with which it is
presently associated to a new destination. The actual handling of
this event is determined entirely by the running CCXML application,
which may perform a <redirect> on the associated
Connection, use <createcall> and
<join> to establish a bridged transfer, handle
the transfer request in some other way, or elect to ignore the
dialog.transfer event altogether. The properties of
the dialog.transfer event reflect the information
dialog environments are most likely to supply when requesting a
transfer, but are up to the running CCXML application to interpret.
The fields available in the event are:
| Attribute Name | Required | Type | Details |
|---|---|---|---|
| dialogid | true | string | The ID of the dialog. |
| dialog | true | ECMAScript Object | An ECMAScript object reference to the dialog object identified by the dialogid property of this event. |
| connectionid | false | string | The identifier of the connection to
which the dialog connection is bridged (usually the
connectionid that was specified in the dialogstart or
dialogprepare ). If the dialog is bridged to a conference the value must be undefined. |
| conferenceid | false | string | The identifier of the conference to
which the dialog connection is bridged (usually the
conferenceid that was specified in the dialogstart or
dialogprepare ). If the dialog is bridged to a connection the value must be undefined. |
| type | true | string | A string value specifying the transfer type. |
| uri | true | a valid URI | A URI describing the destination to
which this call must be transferred. The format of this information
is protocol and platform specific but might consist of a telephone
URI |
| values.* | false | ECMAScript Object | Properties returned from the dialog processor relating to the dialogs transfer request. |
| maxtime | true | string | A string in CSS2 format that specifies the maximum amount of time the transfer may stay connected. If the amount of time is unlimited the value must be 0s. |
| connecttimeout | true | string | A string in CSS2 format that specifies the maximum amount of time to spend while attempting to connect the call. |
| aai | false | string | A string of application-to-application information to be passed to the destination party when establishing the transfer. |
dialog.terminatetransferThe dialog.terminatetransfer event represents a
request by a dialog to terminate an ongoing transfer for example
due to a "hotword" recognition. The actual handling of this event
is determined entirely by the running CCXML application, which may
terminate the outgoing call leg and return the media stream of the
original call to the dialog using the <join>
element, handle the terminate transfer request in some other way,
or elect to ignore the dialog.terminatetransfer event
altogether. The properties of the
dialog.terminatetransfer event reflect the information
dialog environments are most likely to supply when terminating a
transfer, but are up to the running CCXML application to interpret.
The fields available in the event are:
| Attribute Name | Required | Type | Details |
|---|---|---|---|
| dialogid | true | string | The ID of the dialog. |
| dialog | true | ECMAScript Object | An ECMAScript object reference to the dialog object identified by the dialogid property of this event. |
| connectionid | false | string | The identifier of the connection to
which the dialog connection is bridged (usually the
connectionid that was specified in the dialogstart or
dialogprepare ). If the dialog is bridged to a conference the value must be undefined. |
| conferenceid | false | string | The identifier of the conference to
which the dialog connection is bridged (usually the
conferenceid that was specified in the dialogstart or
dialogprepare ). If the dialog is bridged to a connection the value must be undefined. |
| reason | string | A description of the reason the dialog wants the transfer to be terminated. Content of this field is platform-specific. |
error.dialogThe error.dialog event MUST be thrown when there was an unspecified error
with the dialog (for example the dialog server crashed).
The platform MUST implicitly tear down
any existing bridges to the dialog and send a
conference.unjoined to the CCXML document once the
media paths have been freed. The fields available in the event
are:
| Attribute Name | Required | Type | Details |
|---|---|---|---|
| dialogid | true | string | The ID of the dialog. |
| dialog | true | ECMAScript Object | An ECMAScript object reference to the dialog object identified by the dialogid property of this event. |
| connectionid | false | string | The identifier of the connection to
which the dialog was connected to (usually the connectionid
that was specified in the dialogstart or
dialogprepare ). If the dialog was being connected to a conference the value must be undefined. |
| conferenceid | false | string | The identifier of the conference to
which the dialog was connected to (usually the conferenceid
that was specified in the dialogstart or
dialogprepare ). If the dialog was being connected to a connection the value must be undefined. |
| reason | true | string | A description of the reason the dialog had an error. Content of this field is platform-specific. |
error.dialog.notstartedThe error.dialog.notstarted event MUST be thrown when the processing of a
<dialogstart> element fails because the dialog
cannot be started for some reason. The fields available in the
event are:
| Attribute Name | Required | Type | Details |
|---|---|---|---|
| dialogid | true | string | The ID of the dialog. |
| dialog | true | ECMAScript Object | An ECMAScript object reference to the dialog object identified by the dialogid property of this event. |
| connectionid | false | string | The identifier of the connection to
which the dialog connection could not be started (usually the
connectionid that was specified in the dialogstart or
dialogprepare ). If the dialog was being connected to a conference the value must be undefined. |
| conferenceid | false | string | The identifier of the conference to
which the dialog connection could not be started (usually the
conferenceid that was specified in the dialogstart or
dialogprepare ). If the dialog was being connected to a connection the value must be undefined. |
| reason | true | string | A description of the reason the dialog could not be started. Content of this field is platform-specific. |
This section is intentionally left blank.
dialog.user.*The dialog.user.* (where * is the name of the user
defined event) MUST be thrown when a
dialog sends a user/application-defined event. The fields available
in the event are:
| Attribute Name | Required | Type | Details |
|---|---|---|---|
| dialogid | true | string | The ID of the dialog. |
| dialog | ECMAScript Object | An ECMAScript object reference to the dialog object identified by the dialogid property of this event. NOTE that dialog property in this event is optional because there is not a standard way to raise this event from a dialog system such as [ VOICEXML ] while a basichttp implementation is allowed. | |
| connectionid | false | string | The identifier of the connection to
which the dialog connection is bridged (usually the
connectionid that was specified in the dialogstart or
dialogprepare ). If the dialog is bridged to a conference the value must be undefined. |
| conferenceid | false | string | The identifier of the conference to
which the dialog connection is bridged (usually the
conferenceid that was specified in the dialogstart or
dialogprepare ). If the dialog is bridged to a connection the value must be undefined. |
| values.* | false | ECMAScript Object | Return values from the dialog for the user event. |
dialog.preparedThe dialog.prepared event MUST be thrown when a dialog has been successfully
prepared following the execution of a
<dialogprepare> element. The fields available in
the event are:
| Attribute Name | Required | Type | Details |
|---|---|---|---|
| dialogid | true | string | The ID of the dialog. |
| dialog | true | ECMAScript Object | An ECMAScript object reference to the dialog object identified by the dialogid property of this event. |
| connectionid | false | string | The identifier of the connection to
which the dialog connection is prepared (usually the
connectionid that was specified in the dialogprepare
). If the dialog was prepared without a connection, the value must be undefined. |
| conferenceid | false | string | The identifier of the conference to
which the dialog connection is prepared (usually the
conferenceid that was specified in the dialogprepare
). If the dialog was prepared without a conference , the value must be undefined. |
error.dialog.notpreparedThe error.dialog.notprepared event MUST be thrown when the processing of a
<dialogprepare> element fails. The fields
available in the event are:
| Attribute Name | Required | Type | Details |
|---|---|---|---|
| dialogid | true | string | The ID of the dialog. |
| dialog | true | ECMAScript Object | An ECMAScript object reference to the dialog object identified by the dialogid property of this event. |
| reason | true | string | A description of the reason the dialog could not be prepared. Content of this field is platform-specific. |
| connectionid | false | string | The identifier of the connection to
which the dialog connection was attempting to be prepared (usually
the connectionid that was specified in the
dialogprepare ). If the dialog was prepared without a connection, the value must be undefined. |
| conferenceid | false | string | The identifier of the conference to
which the dialog connection was attempting to be prepared (usually
the conferenceid that was specified in the
dialogprepare ). If the dialog was prepared without a conference, the value must be undefined. |
An instance of the Dialog object is associated with each dialog
created by <dialogstart> or
<dialogprepare> and referenced in the
session.dialogs associative array.
The Dialog Object is an extension of the Media Endpoint Object as defined in section 10.4.3.
| Dialog Properties | Required | Definitions |
|---|---|---|
| dialogid | true | This property is the ECMAScript string value of the Dialog Identifier, which uniquely identifies each instance of the Dialog class. |
| type | true | An ECMAScript string value that specifies the MIME type of the document that loaded the dialog |
| src | true | An ECMAScript string value identifying the initial URI of the dialog document. |
| input | true | As defined by the Media Endpoint Object in 10.4.3. |
| outputs | true | As defined by the Media Endpoint Object in 10.4.3. |
| objecttype | true | This property states the type of this object which must be 'dialog'. |
All dialog objects MUST be initiated via the Dialog class. The Dialog class currently has no defined properties.
CCXML expressions are valid ECMAScript [ ECMASCRIPT ] expressions, assignable to variables with valid ECMAScript names. For further details please see section 3.4 .
Many CCXML elements have multiple attributes that are ECMAScript
expressions. The CCXML language does not guarantee a specific order
of evaluation of these expressions. Also, some elements such as
<transition> may or may not evaluate all
attributes. Hence, attributes containing expressions with
side-effects can lead to implementation specific behavior. It is
RECOMMENDED that applications do not use
ECMAScript expressions with side-effects in attributes.
If the implementation is unable to evaluate an ECMAScript
expression it MUST throw an
error.semantic event.
<assign> and <var>Variables are declared using the <var>
element and are initialized with the results of evaluating the
OPTIONAL expr attribute as an
ECMAScript expression. If the expr attribute is not
present in the <var> declaration, the variable
is initialized to ECMAScript undefined . The values of
variables MAY be subsequently changed with
<assign> .
Variables are declared explicitly by <var>
:
<var name="sessionid" /> <var name="currentstate" expr="'initial'" />
Variables declared without an explicit initial value MUST be initialized to the ECMAScript value
undefined by the implementation.
It is illegal to make an assignment to a variable that has not
been explicitly declared using <var> or a
var statement within a <script> .
Attempting to assign to an undeclared variable causes an
error.semantic event to be thrown. Please see Section 9.5 for a detailed description of
error events.
Note that when an ECMAScript object, e.g. " obj ",
has been properly initialized then its properties, for instance "
obj.prop1 ", can be assigned without explicit
declaration. An attempt to declare ECMAScript object properties
such as " obj.prop1 " results in an
error.semantic event being thrown.
CCXML uses an ECMAScript scope chain (please see section 3.4 ) to
allow variables to be declared at different levels of hierarchy in
an application. For instance, a variable declared at ccxml
(document) scope can be referenced anywhere within that document,
whereas a local variable declared in a
<transition> is only available within that
element.
The implementation MUST define four
scopes - session , application ,
ccxml and transition . The relationship
between these scopes is shown below.

Variable Scoping
A description of the scopes is provided in the table below.
| Scope Name | Details |
|---|---|
session |
This scope is opened by CCXML implementation before interpretation of a new session starts and exists until the session exits. Variables within this scope are provided by CCXML implementation and are read-only. Any attempt to modify the session object or it's properties by the application MUST result in an error.semantic event to be thrown by the platform. |
application |
This scope is opened by CCXML implementation before interpretation of a new session starts and exists until the session exits. Variables within this scope cannot be explicitly declared using <var> element or var statement within a <script>. They can be created only by assigning a value to a property of the application object (application.varname = value;). Unlike in the session scope, variables in this scope can be modified by CCXML programs. They are visible to documents within the CCXML application. |
ccxml |
This scope is opened by CCXML implementation for each CCXML document when it is loaded and exists while the document is loaded. Variables within this scope are declared with <var> and <script> elements that are children of <ccxml>. They are initialized in document order when the document is loaded. They exist while the document is loaded. They are visible only within that document. Variables in this scope can be also created without an explicit declaration by assigning a value to a property of the ccxml object (ccxml.varname = value;). |
transition |
Each <transition> element has a scope that exists while the implementation is processing the executable content within that <transition>, and which is visible to the elements of that <transition>. Variables with transition scope are declared by <var> and <script> child elements of <transition>. The child <var> and <script> elements of <transition> are initialized in document order when the executable content is executed. Variables in this scope can be also created without an explicit declaration by assigning a value to a property of the transition object (transition.varname = value;). |
The implementation MUST instantiate a variable within the scope of the closest containing scope element. The fully-qualified name of a variable is the name of the variable's scope object prepended with a dot to the name of the variable. The implementation MUST allow reference to variables by their fully qualified names. The implementation MUST allow reference to variables without requiring use of their fully qualified names. In the case of like-named variables declared in different scopes, the implementation MUST reference the variable in the closest containing scope, unless the fully-qualified variable name is used.
The implementation MUST resolve
variables by searching the enclosing transition scope
first (if applicable) followed by the ccxml scope, the
application scope and then the session
scope, unless the variable reference is qualified with a scope
prefix.
If the variable includes a scope prefix, the implementation MUST resolve the variable by searching the named scope.
If a variable is declared more than once, the implementation
MUST evaluate the expr
attribute of each subsequent declaration, and assign the result to
the variable declared by the first <var> .
Variables can be assigned new values using
<assign> :
<assign name="currentstate" expr="'cleanup'" />
The implementation MUST evaluate the
ECMAScript expression contained in the expr attribute
of <assign> , and assign the results to the
variable referenced in the name attribute.
The variable naming convention is as in ECMAScript, but names
beginning with the underscore character ("_") and names ending with
a dollar sign ("$") are reserved for internal use. CCXML variables
MUST NOT contain ECMAScript reserved
words. They MUST also follow ECMAScript
rules for referential correctness. For example, variable names must
be unique and their declaration MUST NOT
include a dot - " var x.y " is an illegal declaration
in ECMAScript. Variable names which violate naming conventions or
ECMAScript rules MUST cause an '
error.semantic ' event to be thrown.
<var> Attribute
Details| Name | Required | Attribute Constraints | Type | Default Value | Valid Values | Description |
|---|---|---|---|---|---|---|
| name | true | String | none | Valid ECMAScript Variable name | Indicates the name of the variable. It must be a valid ECMAScript variable name. However, it must not contain a scope prefix. The scope in which the variable is defined must be determined from the position in the document at which the variable is defined. | |
| expr | false | ECMAScript Expression | undefined | Valid ECMAScript Expression | Indicates the new value of the variable. This will be the initial value. It must be a valid ECMAScript expression. |
<assign> Attribute
Details| Name | Required | Attribute Constraints | Type | Default Value | Valid Values | Description |
|---|---|---|---|---|---|---|
| name | true | ECMAScript Left Hand Side Expression | none | ECMAScript Variable | An ECMAScript left hand side expression evaluating to a previously defined variable. The value of the attribute must receive the result of the expr attribute. | |
| expr | true | ECMAScript Expression | none | Valid ECMAScript Expression | Indicates the new value of the variable. It must be a valid ECMAScript expression. |
<script><script> encloses computations written in the
ECMAScript Compact Profile [ ECMA327 ] scripting language. The ECMAScript
Compact Profile is a strict subset of the third edition of ECMA-262
[ ECMASCRIPT ]. It has been designed to meet the
needs of resource-constrained environments. Special attention has
been paid to constraining ECMAScript features that require
proportionately large amounts of system memory, and continuous or
proportionately large amounts of processing power. In particular,
it is designed to facilitate prior compilation for execution in a
lightweight environment. For specific details on what ECMAScript
functions are not supported please take a look at ECMA-327
specification [ ECMA327 ].
An implementation MUST support the ECMAScript Compact Profile and MAY support the full ECMA-262 ECMAScript specification.
The example <script> below defines a function
that computes the greatest common factor of two integers:
<script>
<![CDATA[
function gcd(a, b)
{
var t;
if (a < 1 || b < 1)
return -1;
do
{
t = a % b;
a = b;
b = t;
}
while (b > 1);
return (b == 0) ? a : b;
}
]]>
</script>
An implementation MUST support
<script> within the <ccxml>
element and in executable content. <transition>
and <if> contain executable content. The
implementation MUST evaluate
<script> in a <ccxml>
immediately after the document is loaded, along with any
<var> and <assign> elements,
in document order. When used as a child of the
<ccxml> element, <script>
cannot be used to execute dynamically fetched content obtained
using <fetch> . The implementation MUST evaluate <script> in
executable content as it is processed.
The ECMAScript contained within the <script>
can declare variables with the ECMAScript var
statement. Variables declared in this manner are declared in the
scope of the closest containing scope CCXML element. They are known
from the point of declaration to the end of the containing scope.
The implementation MUST allow reference to
these variables from CCXML and from ECMAScript, using either the
fully-qualified variable name, or the declared name.
If the implementation is unable to run the script referenced it
MUST throw an error.semantic
event.
INFORMATIVE NOTE: The <script> element's
resource loading model is a bit different than the rest of CCXML
for a number of reasons. Because CCXML and ECMAScript applications
can be CPU intensive to compile we define
<script> 's src attribute (defining the URI of
the document to load) to be a static string instead of a
dynamically valued ECMAScript result. This allows implementations
to load ECMAScript content at CCXML document load time and perform
compiling and/or caching of the resulting ECMAScript code. We do
however recognize that there are cases where a CCXML application
needs to load a dynamic ECMAScript resource, for this reason
applications can use the the <fetch> element to
asynchronously load a resource and then execute it by referencing
it's fetchid in the the <script>
element.
<script> Attribute
Details| Name | Required | Attribute Constraints | Type | Default Value | Valid Values | Description |
|---|---|---|---|---|---|---|
| src | false | This attribute must not be specified in conjunction with the fetchid attribute. | Valid URI | none | a valid URI | A URI which references a resource
which is the script content, and which must be resolved when the
CCXML document is compiled. Note that the value of the src attribute must not be an ECMAScript expression in order to allow it to be resolved at compile-time. If the ECMAScript script referenced can not be loaded at the CCXML document loading and parsing phase it should be considered a Fetching & compilation error as defined in section 9.5.1. |
| fetchid | false | This attribute must not
be specified in conjunction with the src |
ECMAScript Expression | none | valid fetch ID | An ECMAScript expression which returns the fetch identifier of a completed fetch request, acquired either in a fetch with the fetchid attribute, or from the fetchid attribute of a fetch.done event. If the fetch identifier is invalid, has not completed, or the fetched content is not valid ECMAScript, an error.semantic event must be thrown. |
| timeout | false | This attribute is only
valid in conjunction with the src |
Character string | none | Character string in CSS2 [CSS2] format | The character string must be interpreted as a time interval. This interval must begin when the script is requested; If the script has not been fetched at the end of this interval, an error.fetch or error.createccxml event must be thrown. |
| maxage | false | This attribute is only
valid in conjunction with the src |
Character string | none | A valid time value for the HTTP 1.1 request [RFC2616] | The character string must be interpreted as a time interval. This indicates that the document is willing to use content whose age must be no greater than the specified time in seconds (cf. 'max-age' in HTTP 1.1 [RFC2616] ). The document is not willing to use stale content, unless maxstale is also provided. |
| maxstale | false | This attribute is only
valid in conjunction with the src |
Character string | none | A valid time value for the HTTP 1.1 request [RFC2616] | The character string must be interpreted as a time interval. This indicates that the document is willing to use content that has exceeded its expiration time (cf. 'max-stale' in HTTP 1.1 [RFC2616] ). If maxstale is assigned a value, then the document is willing to accept content that has exceeded its expiration time by no more than the specified number of seconds. |
| charset | false | Character string | UTF-8 | valid character encoding type | A character string that indicates the character encoding type of the script. UTF-8 and UTF-16 encodings of ISO/IEC 10646 must be supported (as in [XML] ) and other encodings, as defined in the [IANA] , may be supported. |
Every CCXML session has a set of standard ECMAScript variables that are available to the program during execution called session variables. The session variables are defined by the CCXML implementation when the CCXML session is created and are read-only to the running script and cannot be modified by the CCXML program. New session variables cannot be declared by CCXML programs.
Session variable values visible to a CCXML application reflect
the state of the executing CCXML session, current as of the
occurrence of the event being processed. For example, when an
application processes a Connection event such as
connection.alerting , the value of the state property
of the corresponding Connection object will be updated by the CCXML
implementation so that if the CCXML program's event handler
evaluates the state variable, it will evaluate to
ALERTING , since connection.alerting
always results in a transition to the ALERTING state.
This is true even if the underlying connection is actually
DISCONNECTED , in which case a
connection.disconnected event would be queued. It is
the responsibility of the CCXML implementation to control and
update the session changes as they occur in the CCXML session. It
is assumed that session changes are visible to the CCXML program as
they occur. However, it is permissible for a CCXML implementation
to optimize session changes by "lazy-binding" values as they
are accessed or evaluated by a CCXML program, so as to minimize
processing time. For example, an implementation might only update
the current Connection states when a CCXML program evaluates the
variable during execution time versus continually updating the
Connection states inside ECMAScript scope as state changes.
Regardless of when session variables are updated to reflect
changes, the CCXML implementation is REQUIRED to provide the correct values when accessed
by a CCXML program.
Variables defined in the session scope are subject to the parent scope chain delegation model but do not have a parent scope defined.
The following are the list of standard session variables:
session.startupmode|
Value |
Details |
|---|---|
newcall |
Session was started due to a new incoming call. |
external |
Session was started due to a external session launch request. |
createccxml |
Session was started due to
a <createccxml> request. |
session.idsession.urisession.uri
includes the query string used when fetching the document, if one
is present.session.parentidsession.connectionssession.connections["1234"] would return the
Connection object for connection ID 1234. The following example
demonstrates the use of the session.connections
variable:
<transition state="in_vxml_session" event="connection.disconnected">
<if cond="session.connections['1234'].connectionid==event$.connid">
<-- if the disconnect is on the first connection, do something -->
<else/>
<exit/>
</if>
</transition>
session.conferences<createconference> For example,
session.conferences["1234"] would return the
Conference object for conference id 1234.session.dialogssession.dialogs["1234"] would return the
Dialog object for dialog id 1234.session.ioprocessorssession.ioprocessors["basichttp"] would return the
access URI (e.g.
http://www.example.com/ccxml/basichttp ) for the
"basichttp" type event I/O processor.session.values<createccxml> , session.values
contains variables passed using the ' parameters '
attribute of <createccxml> . Other session
creation mechanisms, such as the HTTP-based session creation I/O
processor defined in Appendix L, define other mechanisms for
populating this variable.CCXML provides application variables which, like session variables, persists across the CCXML application . Application variables differ from session variables in that they can be modified by CCXML programs.
The application object is initialized by the CCXML
implementation. Application variables that are properties of the
application object are not explicitly declared. Application variables that are not properties, e.g.
objects, must be declared. By default, application variables
have the value ECMAScript undefined. Variables in the application
scope are subject to the parent scope chain delegation model and
have session as their parent scope. For example:
<assign name="application.userid" expr="'user001'"/>
<assign name="application.obj" expr="new Object()"/>
<assign name="application.obj.prop1" expr="'value of prop1'"/>
<assign name="application.obj.prop2" expr="'value of prop2'"/>
Application variables are visible within documents which form
the CCXML
application . For example, a document in a CCXML application
could assign an application variable a value using <assign
name="application.userid" expr="'user001'"/> , and a
later document in the CCXML application could reference
application.userid to retrieve the value
'user001'.
Application developers should be careful in their use of application variables since they are visible to all CCXML documents within a CCXML application.
This section contains information on
<eventprocessor> , <send> ,
<cancel> , <transition> and
<move> .
Event Handling is one of the most powerful features of CCXML. CCXML events can be delivered at any time and from a variety of sources. This flexible event-handling mechanism is essential for many telephony applications.
Every CCXML session can send and receive events. These might be
in response to a previous action by the CCXML session (e.g., an
outbound-call request, which generates an event to indicate when
the call goes off-hook), or on the initiative of some external
source (e.g., an incoming call to be answered). Events can be
generated by the telephony system (as in the two previous
examples), other CCXML sessions (which emit events via
<send> ), Dialogs, or external sources. CCXML
sessions can also send events to themselves.
There is a core set of telephony-related events (derived from
the JCC event model for connection objects; see the JAIN Call
Control API (JCC) [JSR021]
for more information) that a browser MUST
support. Implementers MAY define and
support any platform-specific events they like. In addition,
users/programmers may use <send> to send
arbitrary events to internal or external destinations, or may send
arbitrary events to CCXML documents from internal or external
sources and may specify transition handlers to handle these
events.
The transmission and reception of events both external and
internal is controlled by a logical component in the platform
called the "Event I/O Processor". A platform MAY support more than one type of Event I/O
Processor and each of them may support a different format of
external events (For example: SOAP, JMS, SIP, Simple HTTP or any
other event transmission approaches). For incoming events the Event
I/O Processor is responsible for accepting the incoming event and
transforming it into an ECMAScript event object that can be
accessed by CCXML. For outgoing events the Event I/O Processor is
responsible for deciding the serialization and transport formats.
The operation and behavior of Event I/O Processors is platform
dependent; however, this specification defines a Basic HTTP Event
I/O Processor (Appendix K) that defines event transmission over
HTTP. External Event I/O processors and new events created using
<send> will typically generate
application-specific events with different names than those of the
standard events in this specification; however, it is legal for
external sources and for events created using
<send> to generate standard events. For
instance, it is useful to be able to generate a
ccxml.kill event to attempt graceful termination of a
session from an external context, or from another CCXML session.
Platforms SHOULD reject any standard
events that do not contain all of the mandatory properties defined
in this specification, and SHOULD notify
the sender of the rejection (for instance with an
error.send event).
Each running CCXML interpreter has a queue, into which it places
incoming events. Events are generally queued on a first-in,
first-out (FIFO) basis; however, certain classes of events are
queued differently, as described in the paragraphs below. A CCXML
programmer can only gain access to these queued events by using the
<eventprocessor> element with associated
<transition> elements.
An event can be delivered to a CCXML session using a
<send> element in which case an optional delay
may be specified. If a delay is specified, the event is not
delivered to the target CCXML session until the delay time has
elapsed. When the delay has elapsed, the event is queued as if it
had just occurred, using standard queueing rules.
There are three types of events that, when delivered to a CCXML
session, are handled differently. All ccxml.kill and
ccxml.kill.* events are placed at the head of the
event queue rather than the tail so that they are processed in
preference to all other events. All error.* events are
placed at the head of the queue but behind any error.*
, ccxml.kill , or ccxml.kill.* events
that are already on the queue. ccxml.loaded events are
always placed at the head of the queue.
An <eventprocessor> is interpreted by an
implicit Event Handler Interpretation Algorithm (EHIA). The EHIA's
main loop removes the first event from the CCXML session's event
queue, and then selects from the set of
<transition> s contained in the
<eventprocessor> . A
<transition> always indicates a set of patterns
to match event names, MAY indicate a
required current value of the ECMAScript state variable specified
in the <eventprocessor> , and MAY indicate a further ECMAScript conditional
expression to be evaluated. The <transition>
that accepts the type for the just-removed event, is in the
specified state, has a satisfied conditional expression, and
appears first in the <eventprocessor> in
document order, is the selected <transition>
.
Once selected, an object representing the event being processed
is created at transition scope, and the elements inside the
<transition> are executed in document order. If
an ECMAScript evaluation error occurs during the execution of an
element within a <transition> ,
error.semantic MUST be raised
for that element, and successive elements within that
<transition> MUST NOT
be executed; Note that while an element that references an invalid
connection, dialog, or conference identifier also causes the
platform to raise error.semantic , these scenarios
MUST NOT terminate execution of the
<transition> in which that element is
contained.
At most one <transition> will be chosen. If
no <transition> meets all the criteria, none are
selected and the event is simply dropped; the EHIA loop then starts
over again, removing the event at the head of the queue. The only
exception to this rule is when ccxml.kill ,
ccxml.kill.* and error.* events are
received; in this case, the CCXML interpreter will end the session
if there are no <transition> s that match the
ccxml.kill , ccxml.kill.* and
error.* events explicitly.
Any events that arrive while an event is already being processed are just placed on the queue for later. If the event queue is empty, and the EHIA wants to process an event, execution pauses until an event arrives.
During the processing of an event by the EHIA, the state of any
ECMAScript objects exposed by a platform, such as the Connection
object, must reflect the state of the
CCXML session immediately following the occurrence of the event.
For instance, if a ' connection.alerting ' event is
being processed against a connection with ID 1234, then
session.connections['1234'].state would have a value
of Connection.ALERTING . This is true even if the
actual connection has already been terminated, with a '
connection.disconnected ' event queued (but not yet
processed) against the session. It is required that the ECMAScript context for the session
is updated prior to the selection of a matching
<transition> , since the
<transition> might contain an ECMAScript
conditional expression, the value of which depends on the state
changes caused by the event.
Elements inside an <transition> SHOULD run "quickly", without blocking execution.
This will allow events to be rapidly processed. CCXML applications
should be aware of this and should keep calculations such as large
ECMAScript functions within a transition to a minimum.
The only way for CCXML execution to leave an
<eventprocessor> is via an explicit
<goto> or <exit> inside a
<transition> or an unhandled error or
ccxml.kill event .
An <eventprocessor> MAY also declare a state variable attribute. An
<eventprocessor> 's state variable must be
declared in the ccxml scope using a <var> or a
<script> . The
<eventprocessor> can be considered, and
programmed as, a finite-state-automaton, with the state variable
indicating the automaton's current state or node, and the
<transition> s, driven by incoming events,
moving the machine to a new state and creating side effects along
the way. If a state variable is not defined in the
<eventprocessor> 's statevariable
attribute a default variable named " state$ " defined
at the ccxml scope will be used instead. The initial value will be
ECMAScript ' undefined '.
<eventprocessor>The <eventprocessor> acts as a container for
<transition> s. A valid CCXML document
MUST only have a single
<eventprocessor> .
<eventprocessor>
Attribute Details| Name | Required | Attribute Constraints | Type | Default Value | Valid Values | Description |
|---|---|---|---|---|---|---|
| statevariable | false | string | state$ | ECMAScript Variable name | This is a CCXML variable name, which is the name of the eventprocessor 's state variable. This variable must be defined using the var or the script element in the ccxml scope. |
<eventprocessor> MUST contain only <transition>
elements.
<transition>The content of a <transition> specifies the
actions to be taken when it is selected. The
<transition> are examined by the EHIA in
document order.
In order to be selected, a <transition>
MUST satisfy three criteria:
<transition> the current value of the associated
state variable (as specified in the parent
<eventprocessor> ) MUST
be equal to one of the values specified in the state attribute of
the <transition> . If no state
attribute is specified on the <transition> ,
this criteria is met regardless of the value of the
statevariable .<transition>
's cond attribute MUST
evaluate to true , if that attribute is presentname property MUST match the pattern specified by the
<transition> 's event attribute, if
that attribute is presentA <transition> with none of the attributes,
state , cond , or event ,
will always be selected when encountered by the EHIA.
The contents of the received event object MUST be available via the transition scoped
read-only event$ ECMAScript variable. This variable is
accessible from the <transition>
cond attribute to allow CCXML Applications to
conditionally select <transition> 's based on
the contents of the event.
<transition>
Attribute Details| Name | Required | Attribute Constraints | Type | Default Value | Valid Values | Description |
|---|---|---|---|---|---|---|
| state | false | string | none | This indicates the current
possible value of the variable associated with the statevariable
attribute of the parent <eventprocessor> . More
than one value may be specified, separated by whitespace. |
||
| event | false | string | none | This is a pattern used to match event names as specified in Section 9.2.2.3. | ||
| cond | false | ECMAScript Boolean Expression | true | An ECMAScript Boolean expression. If this attribute is present, it must evaluate to true for the transition to be selected. |
<transition> Event
MatchingThe event attribute of a <transition>
specifies a pattern used to match event names. Each character in
the pattern specified by event must match the
corresponding character in the event name, except for the asterisk
('*') character, which acts as a wildcard that matches any
substring of zero or more characters in the event name. Patterns
are dot-separated strings of arbitrary length. Event names are
case-insensitive.
Pattern match examples
|
Pattern |
Matches |
|---|---|
* |
any event
name |
error.* |
error.fetch, error.dialog.notstarted |
error.*.* |
error.dialog.notstarted |
err* |
any event name starting with "err" |
<send><send> is used to send messages containing
events or other information directly to another CCXML Interpreter
or other external systems using an Event I/O Processor.
The event target of <send> is specified using
the target and targettype attributes.
These attributes control how the platform should dispatch the event
to its final destination.
The target attribute specifies the unique
identifier of the event target that the Event I/O Processor should
send the event to. This can be the value of a CCXML Session ID or a
Dialog ID if you wish to send an event to one of these respective
targets. In the case where you are using some other Event I/O
Processor this attribute should be able to describe how to connect
to the event destination (for example a SIP URI for SIP-INFO
messages or a HTTP URI for Web Services). If the value of the
target attribute is not supported, invalid or
unreachable by the Event I/O Processor the Platform MUST throw a
error.send.targetunavailable event.
The targettype attribute controls what Event I/O
Processor the event should be sent to. The default value of this
attribute is ' ccxml '. If the event
targettype specified is not supported the platform
MUST throw a
error.send.targettypeinvalid event.
A platform MUST support the following
values for the targettype attribute:
|
Value |
Details |
|---|---|
ccxml |
CCXML Session Event Processor. |
dialog |
Dialog Event Processor. |
basichttp |
Basic HTTP Event I/O engine (See Appendix K). |
Platforms MAY support other types of
Event I/O Processors, for example: Web-services, SIP or basic HTTP
GET. However, platforms SHOULD name the
Event I/O Processor beginning with " x- " to signify
that they are platform dependent.
<send> also specifies the content of the
message to be sent. <send> MUST specify message content in one of two ways (the
following mechanisms are mutually exclusive):
name attribute with an OPTIONAL namelist
name attribute specifies an ECMAScript
expression that returns the name of the event.namelist attribute specifies a space separated
list of CCXML ECMAScript variables to be included with the
message.
<var name="target" expr="'tel:+18005551212'"/>
<var name="content" expr="'http://www.example.com/mycontent.txt'"/>
<send target="target"
targettype="'x-messaging'"
name="'fax.SEND'"
namelist="content"/>
<send target="'csta://csta-server.example.com/'" targettype="'x-csta'" xmlns:csta="http://www.ecma-international.org/standards/ecma-323/csta/ed3"> <csta:MakeCall> <csta:callingDevice>22343</csta:callingDevice> <csta:calledDirectoryNumber>18005551212</csta:calledDirectoryNumber> </csta:MakeCall> </send>
When inline XML is specified, the content of the
<send> is parsed but MUST be ignored by the sending CCXML Interpreter
until the <send> is executed. XML namespace
binding within the <send> element MUST be preserved in the message sent to the
<send> target. This may result in XML namespace
declarations being added to the message contents in order to
resolve XML namespace prefixes whose associated namespace
declarations were not contained in the message contents in the
original CCXML document. It is the responsibility of the Event I/O
Processor responsible for forwarding events to the
<send> target to parse the incoming message and
remove the namespace bindings, if required by the
<send> target.
The sending CCXML Interpreter MUST NOT
alter the content of the <send> other than by
adding namespace declarations for unresolved namespace bindings.
The data contained within a <send> MUST be sent to the destination specified in the
target attribute of <send> using
the Event I/O Processor specified by the targettype
attribute.
The mechanism by which the content of the message is made
available to the target depends on both the targettype
and the way in which the content is specified:
<send> is used with the
name and namelist attributes, and the
targettype is " ccxml ", the mapping from
namelist variables to event object properties is well
defined. Each variable listed in the namelist
attribute is added as a property of the event object. Qualified
variables retain their qualification and are mapped into nested
properties of the event object. If a variable is an ECMAScript
Object, then all properties of the variable are mapped into nested
properties of the event object.<send> is used with inline XML content,
and the targettype is " ccxml ", the
mapping of that XML content to event object properties is
implementation-specific, and outside the scope of this
specification.<send> is used with the
name and namelist attributes, and the
targettype is " basichttp ", each
variable in the namelist is sent to the web server as
defined in Appendix K<send> is used with either
name and namelist attributes or inline
XML content, and the targettype is "
dialog " or a platform extension, the mechanism by
which namelist variables or XML content are made
available to the event target is implementation-specific, and
outside the scope of this specification.Although the full set of requirements for the Event I/O Processor is not within the scope of this specification, an event processor sending an event to a CCXML Interpreter is required to generate an event which can be processed in a CCXML Session. See Section 9.1 for details regarding the processing of incoming events by an CCXML Interpreter.
When a message is successfully sent to the target, a
send.successful event MUST be
thrown. Note that this does not mean that the target processed the
message successfully. It is up to the target to generate events
specific to the message. These events are application specific.
If the send request fails, an event signifying the error MUST be returned to the CCXML Session. The failure events are documented at the end of this section.
Events generated by <send> will have their
eventid , eventsource and
eventsourcetype attributes derived from the execution
of the <send> element. eventid will
match the value returned via sendid .
eventsource will be the ccxml session id.
eventsourcetype will be set to the string '
ccxml '.
<send> Attribute
Details| Name | Required | Attribute Constraints | Type | Default Value | Valid Values | Description |
|---|---|---|---|---|---|---|
| target | true | ECMAScript Expression | none | A valid target URI | An ECMAScript expression returning the target location of the event. The target attribute specifies the unique identifier of the event target that the Event I/O Processor must send the event to. | |
| targettype | false | ECMAScript Expression | ccxml | ccxml dialog basichttp |
An ECMAScript expression which returns a character string that specifies the type of the Event I/O Processor that the event must be dispatched to. | |
| sendid | false | ECMAScript Left Hand Side Expression | none | ECMAScript Variable | An ECMAScript left hand side expression evaluating to a previously defined variable. The value of the attribute must receive an internally generated unique string identifier to be associated with the event being sent. | |
| delay | false | ECMAScript Expression | '0s' | An ECMAScript expression which returns a character string in CSS2 [CSS2] format | The character string returned
must be interpreted as a time interval. The send element
must return immediately, but the event must not be dispatched until
the delay interval elapses. Timers are useful for a wide variety of
programming tasks, and can be implemented using this
attribute. Note: The delayed event queue for sending events must be maintained locally. Any events waiting to be sent must be purged when the session that issued this request terminates. |
|
| name | false | This attribute must not be specified in conjunction with inline content | ECMAScript Expression | none | An ECMAScript expression which
returns a character string that indicates the event name being
generated. The event name may include alphanumeric
event names are case-insensitive. |
|
| namelist | false | This attribute must not be specified in conjunction with inline content | Var List | none | List of ECMAScript Variable names | A list of zero or more whitespace
separated CCXML variable names to be included with the event.
Values for these variables are evaluated when the
<send> element is processed See section 9.2.3.1
for details on how these variables are made available to the
target. |
| hints | false | ECMAScript Expression | none | An ECMAScript expression that returns an ECMAScript object | The ECMAScript object returned contains information which may be used by the implementing platform to configure the Event I/O Processor. The meaning of these hints is specific to the implementing platform and the Event I/O Processor. Note: The meaning of these hints is specific to the implementing platform and protocol. Platforms that do not support hints MAY ignore this attribute. See Section 9.5.6 for additional requirements when hints are supported by the implementing platform. |
<send> ExamplesIn this example we send the current CCXML session a
hello.jack event that contains a single field. We
catch the event, log the field and exit:
<?xml version="1.0" encoding="UTF-8"?>
<ccxml version="1.0" xmlns="http://www.w3.org/2002/09/ccxml">
<eventprocessor>
<transition event="ccxml.loaded">
<var name="jacksvar"
expr="'I am Jack\'s complete lack of surprise.'"/>
<send target="session.id" targettype="'ccxml'"
name="'hello.jack'" namelist="jacksvar"/>
</transition>
<transition event="hello.jack">
<log expr="event$.jacksvar"/>
<exit/>
</transition>
</eventprocessor>
</ccxml>
In this example we send a event to our parent and then exit:
<?xml version="1.0" encoding="UTF-8"?>
<ccxml version="1.0" xmlns="http://www.w3.org/2002/09/ccxml">
<eventprocessor>
<transition event="ccxml.loaded">
<var name="jacksvar"
expr="'I am Jack\'s inflamed sense of rejection.'"/>
<send target="session.parentid" name="'hello.jack'"
targettype="'ccxml'" namelist="jacksvar"/>
<exit/>
</transition>
</eventprocessor>
</ccxml>
In this example we catch a dialog.transfer request
and just return a error event back to the dialog:
<?xml version="1.0" encoding="UTF-8"?>
<ccxml version="1.0" xmlns="http://www.w3.org/2002/09/ccxml">
<eventprocessor>
<transition event="dialog.transfer">
<var name="reason" expr="'I am a jack's unsupported transfer.'"/>
<send target="event$.dialogid" name="error.unsupported.transfer"
targettype="'dialog'" namelist="reason"/>
<exit/>
</transition>
</eventprocessor>
</ccxml>
In this example we send the current CCXML session an event that
contains an ECMAScript Object and a qualified variable. We catch
the event, log some properties resulting in the string " 1,
2, 3, 4 ", and exit:
<?xml version="1.0" encoding="UTF-8"?>
<ccxml version="1.0" xmlns="http://www.w3.org/2002/09/ccxml">
<eventprocessor>
<transition event="ccxml.loaded">
<var name="obj1"/>
<assign name="obj1.prop1" expr="'1'"/>
<assign name="obj1.prop2.a" expr="'2'"/>
<assign name="obj1.prop2.b" expr="'3'"/>
<var name="obj2"/>
<assign name="obj2.prop1" expr="'4'"/>
<send target="session.id" targettype="'ccxml'"
name="'my.complex.event'" namelist="obj1 obj2.prop1"/>
</transition>
<transition event="my.complex.event">
<log expr="event$.obj1.prop1 + ', ' + event$.obj1.prop2.a + ', ' +
event$.obj1.prop2.b + ', ' + event$.obj2.prop1"/>
<exit/>
</transition>
</eventprocessor>
</ccxml>
<move><move> is used to move an event source (such
as a Connection object) to an executing CCXML session. When an
event source is moved to a session, events originating from that
source MUST be delivered to that session's
currently executing CCXML document. The event OR the
source attribute MUST be
specified. If neither attribute is specified or both attributes are
specified, an error.fetch event MUST be thrown.
Support for the <move> element is optional in
CCXML platforms. Even if <move> is supported
platforms MAY only support it between a
restricted set of CCXML sessions. If <move> is
unsupported the CCXML platform MUST raise
an error.move event.
A <move> attempt MUST fail under any of the following conditions:
<move> ;event attribute is used to identify the event
source, but refers to multiple event sources (such as
connection.merge.failed );A <move> attempt MAY
fail for causes other than the above, which may or may not be
platform specific
In the event of a <move> failure, an
error.move event MUST be
generated to indicate that the <move> attempt
was unsuccessful. Otherwise, a move.successful event
MUST be generated against the session that
performed the <move> to indicate that the
request has completed successfully.
Since each CCXML session has an event queue, it is possible that
a session executing a <move> will already have
events in its queue from the event source that is being moved. As
an example, this situation could easily occur with
connection.alerting and
connection.disconnected if the incoming connection is
abandoned before a CCXML platform initiates processing. Any such
events MUST be removed from the queue of
the session performing the <move> , and placed
into the queue of the session that the event source is being moved
to. Each event moved in this manner MUST
be inserted into the queue of the target session as if it was a new
event occurring in the context of that session. The order in which
events are queued is the order in which they appear in the event
queue of the session performing the <move> . If
the event attribute is specified, then the referenced
event MUST be placed into the queue of the
target session before other queued events from the event source are
inserted. Note that queueing rules governing the order in which the
inserted events will be processed continue to apply.
Like all CCXML elements, <move> executes
asynchronously. As such, there is a period of time during which
events generated by the event source being moved cannot be
processed either by the session performing the
<move> , or by the target session. If the
<move> fails, then these events remain in the
queue of the session that attempted the <move> ,
and MUST be processed normally. However,
while the <move> is being performed, events from
event sources other than the one being moved MUST continue to be processed according to the EHIA.
As such, a failed <move> request may result in
events being processed in a different order than if no
<move> operation was performed. Note that the
relative ordering of events from the event source being moved is
not changed even as a result of such a failure.
<move> Attribute
Details| Name | Required | Attribute Constraints | Type | Default Value | Valid Values | Description |
|---|---|---|---|---|---|---|
| source | false | This attribute must not be specified in conjunction with the event attribute. | ECMAScript Expression | none | (valid connection or dialog ID) | An ECMAScript expression which returns a connection ID or dialog ID. The event source associated with this identifier must be moved to the target session. |
| event | false | This attribute must not be specified in conjunction with the source attribute. | ECMAScript Expression | none | An ECMAScript expression which returns an event object. | The event source from which the event object originated, if any, must be moved to the target session. The event must also be sent to the target session to provide a notification. |
| sessionid | true | ECMAScript Expression | none | A valid CCXML session id | An ECMAScript expression that identifies the session to which the event source must be moved. |
<cancel>When a CCXML program uses <send> to send an
event and includes a delay attribute, the
<cancel> command will cancel the pending event,
if possible.
The cancel operation cancels a pending event by removing it from
the delayed event queue of the CCXML session that initiated the
<send> , preventing it from ever being
delivered. If the delay has expired and the event has already been
removed from the delayed event queue, the
<cancel> request MUST
fail and an error.notallowed event MUST be delivered to the event queue of the CCXML
session that executed the <cancel> with
the .id property populated with the sendid of the event
that the <cancel> was
requested for. Otherwise, a
cancel.successful event MUST
be delivered to indicate that the <cancel> was
successful, and that the cancelled event was not delivered.
Sessions are only permitted to cancel their own delayed events;
they may not cancel the delayed events of other sessions.
<cancel> Attribute
Details| Name | Required | Attribute Constraints | Type | Default Value | Valid Values | Description |
|---|---|---|---|---|---|---|
| sendid | true | ECMAScript Expression | none | A valid event identifier | An ECMAScript expression which returns the value of the event identifier that was received when the send command was issued. |
error.notallowedThis error event MUST be thrown when the execution of an element causes an invalid operation to be performed on a session and/or connection. The fields available in this event are:
| Attribute Name | Required | Type | Details |
|---|---|---|---|
| sessionid | true | string | The ID of the affected session. |
| id | false | string | The ID, if specified in the element being executed, of the affected connection, dialog, session, event, or conference. |
| reason | true | string | A description of the reason the operation was denied. Content of this field is platform-specific. |
| tagname | true | string | This property must be set to the ECMAScript string value of the name of the element that produced the error (ie accept , reject , etc). |
error.semanticThis error event MUST be thrown when there is a semantic error in a CCXML element ( e.g. passing an incorrect value for an attribute, etc.).
The fields of this event are:
| Attribute Name | Required | Type | Details |
|---|---|---|---|
| reason | true | string | This property must be set to the ECMAScript string value of the printable error message associated with this error. Content of this field is platform-specific. |
| tagname | true | string | This property must be set to the ECMAScript string value of the name of the element that produced the error (ie accept , reject , etc). |
| attributelist.* | false | ECMAScript Object | If available in the interpreter, this property must be an object whose properties are the names of the attributes of the element in error. The value of each attribute property must be the corresponding string value of the attribute. |
| scope | true | string | Identifies the scope and impact of the
semantic error; this attribute MUST be set
to one of the following string values: transition - ECMAScript evaluation error, terminating the execution of the transition in which the error occurred. element - Error at element scope, resulting in the affected element not being executed correctly but not terminating the execution of other elements within the transition. |
error.send.targetunavailableThis error event MUST be thrown when
CCXML could not send the event to the target listed in
<send> due to it currently being unavailable.
The fields available in this event are:
| Attribute Name | Required | Type | Details |
|---|---|---|---|
| sendid | true | string | The ID of the affected event. |
| reason | true | string | A description of the reason the operation was denied. Content of this field is platform-specific. |
error.send.targettypeinvalidThis error event MUST be thrown when
the targettype attribute specified in a
<send> is not valid.
The fields available in this event are:
| Attribute Name | Required | Type | Details |
|---|---|---|---|
| sendid | true | string | The ID of the affected event. |
| reason | true | string | A description of the reason the operation was denied. Content of this field is platform-specific. |
error.send.failedThis error event MUST be thrown when a
<send> could not be completed for a reason not
covered by another error.send.* event. event
(for example, due to an invalid event
name specified on <send>) .
The fields available in this event are:
| Attribute Name | Required | Type | Details |
|---|---|---|---|
| sendid | true | string | The ID of the affected event. |
| reason | true | string | A description of the reason the operation was denied. Content of this field is platform-specific. |
send.successfulThis event MUST be thrown when an event is successfully delivered to the specified receiver. Receipt of the event does not imply the event has been processed by the receiver but simply that it has been sent without error. The fields available in this event are:
| Attribute Name | Required | Type | Details |
|---|---|---|---|
| sendid | true | string | The ID of the send request as returned in the sendid attribute of the send element. |
move.successfulThis event MUST be thrown when an event source is successfully moved to a CCXML session. The fields available in this event are:
| Attribute Name | Required | Type | Details |
|---|---|---|---|
| sourceid | true | string | The ID of the event source that has been moved as specified either directly via the source attribute or indirectly via the event attribute of the move element. |
cancel.successfulThis event MUST be thrown when the sending of an event has been successfully cancelled. The fields available in this event are:
| Attribute Name | Required | Type | Details |
|---|---|---|---|
| sendid | true | string | The ID of the send event that has been cancelled as specified in the sendid attribute of the cancel element. |
error.moveThis event MUST be thrown when a move request performed by a session fails to complete successfully. The fields available in this event are:
| Attribute Name | Required | Type | Details |
|---|---|---|---|
| sourceid | true | string | The ID of the event source referenced either directly via the source attribute or indirectly via the event attribute of the move element. |
| sessionid | true | string | The ID of the target session to which it was attempted to move the event source. |
| reason | true | string | A description of the reason for which the move request failed. Content of this field is platform-specific. |
CCXML can generate arbitrarily-named events. While any event name is possible, there is a small set of well-known events that are generated as a matter of course, and which any telephone application should handle. There are three kinds of these events: connection events, language events and error events.
The first, and larger set, is present so a CCXML session can keep abreast of events happening with the telephone network. CCXML is designed to be neutral with respect to the telephony layer, so the event set must be very generic and capable of describing the behavior of a wide variety of systems (e.g., [Q931] , [SS7] , VoIP, etc).
All events received in a CCXML session must have a number of standard fields. It is the responsibility of the Event I/O Processor that delivered the event to make sure that they are present.
| Attribute Name | Required | Type | Details |
|---|---|---|---|
| name | true | string | This property MUST be set to the ECMAScript string value of the event name. |
| eventid | true | string | The unique identifier for the event. This MUST match the sendid attribute of send , if the event was generated by a CCXML document. |
| eventsource | true | string | The unique identifier of the event source. If the event source can receive events, you can use this identifier in the target of send . |
| eventsourcetype | true | string | The name of the Event I/O Processor that sent this event. If the event source can receive events, you can use this in the targettype attribute of send . |
CCXML applications are notified of Connection activities by events, which often reflect Connection state changes. Applications may also take actions which change the state of a Connection and which cause other events to be generated.
Connection events and their properties are specified in sections 10.6: Events , and 10.2.3: Connection Events
Language Events are a general class of responses that occur as a result of the execution of elements within a CCXML document. These events may be further categorized as follows:
Event Handling Control: These events are detailed in section 9.3
CCXML uses its event handling mechanism to notify a CCXML
document of errors that occur during execution. An error
notification takes the form of an error event that is added to the
event queue of the CCXML document where the error occurred. All
error events are named with the prefix "error." so
that a properly defined <transition> can filter
out error events.
Here is an example of a <transition> that can
be used to filter out and report error events:
<transition event="error.*">
<log expr="'an error has occurred (' + event$.reason+ ')'" />
<exit/>
</transition>
All error events have a set of properties in common, shown in the following table:
| Attribute Name | Required | Type | Details |
|---|---|---|---|
| reason | true | string | This property is set to the ECMAScript string value of the printable error message associated with this error |
Due to the nature of CCXML's event handling mechanism, some error scenarios are treated differently. These scenarios are described below.
Errors that occur in trying to load and compile a CCXML
document, such as the inability to fetch the CCXML page or
statically referenced ECMAScript content, XML parsing or validation
errors (Including checks for mutually exclusive attributes or any
other constraints as defined in the this specification, it's
attribute tables, schema or DTD), compilation errors or other
errors that occur as a result of trying to fetch and run a CCXML
page prior to document initialization. The handling of fetching
errors is dependent on the context of the fetch; if the fetch was
triggered by a running CCXML document using
<createccxml> or <fetch> ,
then an error.createccxml or error.fetch
(respectively) MUST be thrown to the
initiating session. If an error occurs fetching the initial CCXML
document for a session created to handle an incoming call, the
CCXML session created for the incoming call MUST be terminated; the incoming call SHOULD be rejected. If the session is created
through other means (such as the Session Creation Event I/O
Processor), the session MUST be
terminated; the creator of the session SHOULD be notified.
Errors that occur during documentation initialization (elements
that occur in the CCXML document before
<eventprocessor> ) occur outside of CCXML's
event handling mechanism. These errors MUST cause the CCXML thread of execution to
terminate and notify the platform of the document error.
<eventprocessor>
attributesAn <eventprocessor> contains
<transition>s that comprise CCXML's event
handling mechanism. Since errors in
<eventprocessor> attribute evaluation could keep
the EHIA from correctly processing an event, these errors
MUST cause the CCXML thread of execution
to terminate and notify the platform of the document error.
<transition>
attributes<transition> attributes specify when the
elements contained by the <transition> should be
executed. Since errors in <transition> attribute
evaluation could keep the <transition> from
correctly handling the error event, these errors MUST cause the CCXML thread of execution to
terminate and notify the platform of the document error.
If an error occurs during the handling of an error event another error event will be raised and posted to the front of the event queue. In many cases this may be perfectly acceptable and the CCXML application may be able to successfully recover from the error. In some situations however this can lead to an infinite loop in the CCXML session. Implementations MAY choose to include some form of loop detection and to terminate the CCXML session when a loop is detected.
Several elements within this specification define a
hints attribute. Platforms that do not support
hints on an element MAY
ignore this attribute. If a platform supports the
hints attribute on an element, the attribute is
specified, and ECMAScript evaluation of the value of the hint fails
or the ECMAScript expression does not resolve to an ECMAScript
object, error.semantic MUST
be raised for that element and successive elements within the
<transition> containing that element MUST NOT be executed. Additional processing of hints
by the implementing platform is platform-specific.
This section contains information on <accept>
, <createcall> ,
<createconference> ,
<destroyconference> ,
<disconnect> , <join> ,
<merge> , <redirect> ,
<reject> , and <unjoin> .
The primary goal of CCXML is to provide call control throughout the duration of a call. Call control includes handling incoming calls, placing outgoing calls, bridging (or conferencing) multiple call legs, and ultimately disconnecting calls.
In CCXML call control occurs through three major concepts: Connections, Conferences and Bridges.
A Connection is an object modeling a resource by which two independent unidirectional media streams, and optionally any associated network signaling traffic, can be controlled by a CCXML session. This corresponds roughly to a "call leg" as the term is used informally. The picture below illustrates the media streams associated with the Connection c1 .

A Bridge occurs when the input and/or output media streams of
Connections or Conferences are linked or "joined" together. The
picture below depicts the result of a full duplex
<join> between the connections c1 and
c2 .

A Conference is an object that controls the mixing of media streams for two or more Connections through Bridges.In the picture below, the connections c1 and c2 are joined in a full duplex mode to the conference C1 .

These concepts are discussed in greater detail in the sections below.
The goals of the CCXML call model are to focus on relatively simple types of call control and to be sufficiently abstract so that the call model can be implemented using all major telephony definitions such as JAIN Call Control(JCC) [JSR021] , [CSTA] , and [S.100] . The JCC call model meets these requirements by providing an event model for connections which abstracts away many of the differences between telephone networks (e.g., [Q931] , [SS7] , VoIP, etc). Additionally, this call model is small and easily-understood so that concrete example programs can be written.
JCC was designed to be a cross-platform high-level event set to describe as generic a phone model as possible. The JCC call model consists of Addresses, Calls, Connections, and Providers. In the context of CCXML, it was felt that the Address, Call, and Provider objects would add more complexity than value, so these were omitted as explicitly visible objects. Instead the behavior of Connections became the focus.
The CCXML call model therefore is based on the behavior of Connections. A call is received or initiated under control of a CCXML session through the properties of a Connection.
Note that the JCC model is designed for endpoint devices only.
The CCXML call model is based on the behavior of Connections.
Each Connection has one input by which it receives a media stream from another Connection or Conference.
Each Connection has one output media stream that can be directed to the inputs of multiple Connections and/or Conferences.
If a network call is active on a Connection (in the
CONNECTED , PROGRESSING or
ALERTING state), the media stream received from the
network is the Connection output, and the Connection input media
stream is transmitted to the network.
Dialogs are also modeled internally as a Connection for the purposes of media interaction. The Dialog object behaves as if it was a Connection object and can be joined to other resources in the same way as any other Connection. A Dialog will not however be listed in the session.connections session variable.
<dialogstart connectionid="c1" src="'example.vxml'" duplex="'full'">

For a Connection created by <dialogstart> ,
the Connection input and output media streams are available to the
Dialog resource.
The state of a Connection Object reflects events that are
generated, either a result of actions that occur within the
telephony network, or as a result of actions performed by the CCXML
application. The following state diagram shows the major aspects of
Connection behavior, but omits some detail in favor of clarity
(e.g. the ERROR state).
The list of valid states that a connection can be in is:
ALERTINGPROGRESSINGCONNECTEDFAILEDDISCONNECTEDERRORCREATEDConnection Objects are created when a incoming call arrives to
the platform via a connection.alerting event or via
the execution of <createcall> .
Connection Objects are automatically destroyed by the platform
after they have reached the DISCONNECTED ,
FAILED or ERROR states. Platforms are
responsible for deciding when to remove unused Connection Objects,
however platforms MUST maintain a Connection Object at least
through the <transition> for the corresponding
connection.disconnected ,
connection.failed , connection.redirected
, connection.merged or error.connection
event
The PROGRESSING and ALERTING states
have reflexive transitions. This is intended to model protocols
which have additional states at these points, and which may
exchange messages such as PROCEEDING ,
ALERTING , FACILITY , or
NOTIFY . Platforms MAY choose
to implement additional states which may be reflected in the
substate property of the Connection object.
An instance of the Connection Object is associated with each telephony event source. Each instance is uniquely identified by its connection identifier. All Connection instances have a set of properties in common, shown in the following table. Properties that are not indicated as required only appear on an instance of the Connection object if they have a value. Other properties will always be present.
The Connection Object is an extension of the Media Endpoint Object as defined in section 10.4.3.
| Connection Properties | Required | Definitions |
|---|---|---|
| connectionid | true | This property is the ECMAScript string value of the Connection Identifier, which uniquely identifies each instance of the Connection object. |
| state | true | This property identifies the current state of the Connection instance; the value of this property is one of the constants defined in section 10.2.5 . |
| substate | false | This property is a protocol-dependent property which allows further refinement of the state of a Connection, if desired. |
| local | false | This property is a URI which addresses the interpreter platform; for an incoming call, this is the called URI; for a redirected incoming call, this is also the most recent redirection, and the prior values are contained in the "redirect" property; for an outgoing call, this is the calling URI. |
| remote | false | This property is a URI which addresses the remote device; for an incoming call, this is the calling URI; for a redirected incoming call, this is the requester of the most recent redirection, and prior values are contained in the "redirect" property; for an outgoing call, this is the called URI. |
| protocol | false | This property is a reference to an
object defining protocol information for the protocol used on this
connection; the referenced object defines information which applies
to all connections using this protocol, and it has at least two
properties:
For example, the assignment of
protocol-dependent user-to-user information to a variable
tmp from a Connection instance referenced by the
variable cx would be:
<assign name="tmp" expr="cx.protocol[cx.protocol.name].uui"/> |
| redirect | false | This property is an array representing
the connection redirection paths; the first element,
Connection.redirect[0] , is the original number, with
each subsequent element representing the target as of subsequent
redirections. Each element of the array MAY define any of the following four properties:
|
| aai | false | This property is the application-to-application information passed during connection setup. |
| originator | false | This property is set to either "local"
or "remote" and indicates the originator of the connection; for an
incoming call, this property is set to "remote"; for an outgoing
call, it is set to "local"; For example, the assignment of the originating URI to a variable uri from a Connection instance referenced by the variable cx would be: <assign name="uri" expr="cx[cx.originator]"/> |
| input | true | As defined by the Media Endpoint Object in 10.4.3. |
| outputs | true | As defined by the Media Endpoint Object in 10.4.3. |
| objecttype | true | This property states the type of this object which must be 'connection'. |
Platforms MAY choose to add properties to Connection instances. By convention, the properties MUST begin with an underscore, "_", to identify them as platform-dependent.
CCXML applications are notified of Connection activities by events, which often reflect Connection state changes. Applications may also take actions which change the state of a Connection and which cause other events to be generated.
In addition to the standard event attributes detailed in Section 9.4.2 , all Connection events have a set of properties in common, shown in the following table. Fields that are not indicated as required only appear on the event object if they have a value. Other fields will always be present.
| Attribute Name | Required | Type | Details |
|---|---|---|---|
| connectionid | true | string | The ID of the Connection associated with this event. |
| protocol | false | string | The platform protocol ID of the Connection protocol. |
| info | false | ECMAScript Object | An object which provides additional platform or protocol dependent information |
| connection | true | ECMAScript Object | An ECMAScript object reference to the Connection object identified by the connectionid property of this event. |
Platforms MAY choose to add properties to events. By convention, the properties MUST begin with an underscore, "_", to identify them as platform-dependent.
CCXML defines a number of elements, specified in detail in
section 10.5, that are used to interact with Connection Objects.
Execution of these elements MUST NOT
immediately change the state of the Connection Object; Connection
Objects change their state once the event corresponding to the
event transition is handed. Elements, such as
<accept> or <disconnect> , do
not actually change the state of the connection but instead issue
requests to the platform to process the corresponding command that
will in turn raise the events that chance the connection state. The
sole exception to this is <createcall> , which
creates a Connection Object immediately, with its '
state ' property set to CREATED ,
allowing the Connection Object to be accessed following the
<createcall> , within the same transition.
However, existence of the Connection Object does not guarantee
anything about the success of the <createcall>
request.
When elements are used to request an action against a Connection
Object, a corresponding event is always generated to indicate the
result of executing that request. For instance, when the
<accept> element is used to answer an incoming
call, a ' connection.connected ' event indicates that
the call was accepted successfully, whereas a '
connection.failed ' indicates that the call could not
be accepted. The events that can be generated by elements that act
on connections, and the circumstances under which those events
occur, are summarized in the table below. Note that the
<join> and <unjoin> elements
are not included, since these apply to both Connections and
Conferences, and are discussed in detail in Section 10.4 on
Bridges.
There are two common events that can be generated by any of the connection-affecting elements:
connectionid contained an invalid
ECMAScript expression, then an ' error.semantic '
event is thrown - as is the case for all CCXML elements. The
error.semantic event MUST NOT
change the state of the associated Connection Object(s).<merge> ) is not valid for the requested action,
then an ' error.connection.wrongstate ' event is
thrown. Note that an error.connection.wrongstate event
is thrown based on the state of the Connection Object, which in
turn reflects the events that have been processed by the CCXML
application; it is not based on the actual real-time state of the
underlying connection, which could change at any time.It is important to note that because CCXML is fully
asynchronous, and because events can occur on the underlying
communications network at any time, that connection-related events
can occur that are not related to application actions. The most
common of these is connection.disconnected , which can
be triggered by a user-initiated hangup, and which can occur in any
state during which the call is active.
Finally, once an event is emitted by a Connection Object that
transitions to a final state (such as DISCONNECTED ),
further events MUST NOT be generated by
that Connection Object. Thus, even if an application has performed
an <accept> and expects to receive one of
connection.connected , '
connection.accept.failed ', or
'connection.failed' , it could receive a
'connection.disconnected' instead. Since this event is
associated with a transition to the DISCONNECTED
state, no further events will be generated; thus the application
will not receive any event as a result of having performed an
<accept> .
The following table shows the events that reflect the outcome of
the connection-oriented elements defined by CCXML, for this reason
the table omits the event generated by the underling network (i.e.
connection.alerting and connection.signal
):
|
Element |
Event |
Reason |
|
(any) |
error.semantic |
A semantic error in the application, such as the use of an invalid ECMAScript expression, preventing the element from being executed. The intended target Connection Object state is unchanged by this event. |
|
error.connection.wrongstate |
An element was
used on a Connection Object in a state that is not valid for that
element. For instance, performing an |
|
|
connection.disconnected |
The connection has disconnected; no further events, including events for any pending requests, will be generated. The Connection Object is now in the DISCONNECTED state. Properties of this event allow the cause of the disconnection to be determined. |
|
|
error.connection |
A platform operational error has occurred on the connection; no further events, including events for any pending requests, will be generated. The Connection Object is now in the ERROR state. |
|
|
<accept> |
connection.connected |
A connection in the ALERTING state was successfully accepted by the platform. This event is associated with a transition to the CONNECTED state. |
|
connection.accept.failed |
The
|
|
|
connection.failed |
The
|
|
|
<redirect> |
connection.redirected |
The <redirect> request completed successfully; the call was redirected to the specified destination. This event is associated with a transition to the DISCONNECTED state. |
|
connection.redirect.failed |
The <redirect> request failed to complete – the event’s reason property may indicate why the request failed. This can happen for any number of common reasons – redirect target status (busy, no answer, etc), invalid destination number, insufficient resources, and others. This event does not change the state of the call; a CCXML application might well try to redirect to an alternate number, or perform some other action. |
|
|
connection.failed |
The <redirect> request failed to complete, but terminated the connection in the process of attempting the redirection. The Connection Object transitions to the FAILED state. |
|
|
<reject> |
connection.disconnected |
A connection in the ALERTING state was either declined successfully (as a result of the <reject> request), OR was withdrawn before the rejection was performed. The properties of the connection.disconnected event must be consulted to determine the actual cause. In either case, the Connection Object transitions to the DISCONNECTED state. |
|
connection.reject.failed |
The <reject>
request failed to complete – the event’s reason property may
indicate why the request failed. The state of the Connection Object
is unchanged by this request. Similarly to
connection.accept.failed, this event can be caused by performing an
|
|
|
connection.failed |
The <reject> request failed to complete – the event’s reason property may indicate why the request failed. Unlike connection.reject.failed, the state of the Connection Object changes to FAILED. |
|
|
<createcall> |
connection.progressing |
An outbound connection is progressing; properties of the event may provide additional information about the progress of the outbound connection. This event does not imply final success or failure of an outbound connection, and does not change connection state – the Connection Object remains in the PROGRESSING state. |
|
connection.connected |
The
|
|
|
connection.failed |
The
|
|
|
connection.disconnected |
The
|
|
|
<disconnect> |
connection.disconnected |
A connection in the PROGRESSING or CONNECTED states was disconnected successfully at the request of the application, or as a result of network-initiated disconnection occurred. The properties of the event indicate the actual reason for the disconnection. This event is associated with a transition to the DISCONNECTED state. |
|
connection.failed |
The <disconnect> request failed to complete successfully, resulting in a transition to the FAILED state. This could reflect an error in the disconnection process (such as the lack of a disconnect acknowledgement from the network). |
|
|
<merge> |
connection.merged |
Two connections were merged successfully as requested by the application. One connection.merged event is received on each of the two connections that were merged. Both Connection Objects transition to the DISCONNECTED state when their respective connection.merged events are processed. |
|
connection.merge.failed |
A <merge> request failed to complete successfully – the event’s reason property may indicate why the request failed. The states of the involved Connection Objects are left unchanged. |
All connection objects MUST be initiated via the Connection class. The Connection class MUST be read-only and provide the properties defined below.
The following table lists the constants that correspond to the
possible values of the state property of the
connection object.
| Constant | Value |
|---|---|
| Connection.ALERTING | 0 |
| Connection.PROGRESSING | 1 |
| Connection.CONNECTED | 2 |
| Connection.FAILED | 3 |
| Connection.DISCONNECTED | 4 |
| Connection.ERROR | 5 |
| Connection.CREATED | 6 |
The following table lists the values of each index in the array of Connection states. This array MUST be read-only. Each connection state constant can be used to index into this array to return the human-readable string corresponding to that constant.
| Constant | Value |
|---|---|
| Connection.states[0] | ALERTING |
| Connection.states[1] | PROGRESSING |
| Connection.states[2] | CONNECTED |
| Connection.states[3] | FAILED |
| Connection.states[4] | DISCONNECTED |
| Connection.states[5] | ERROR |
| Connection.states[6] | CREATED |
The following example logs the current state of the connection object:
<transition event="connection.*"> <log expr="Connection.states[event$.connection.state]"/> </transition>
CCXML applications can use <createconference>
to create a new conference, or to attach to an existing conference.
The CCXML application can connect or disconnect existing
connections/conferences/dialogs to the new conference using
<join> and <unjoin> (as
described in Section 10.4 ).
When a session no longer requires the use of a conference, it uses
<destroyconference> to detach from the
conference. Asynchronous events will be sent to the CCXML document
upon completion of each of these operations.
Each Conference Object has one logical output and multiple inputs. The actual output streams of a Conference Object are derived by mixing all its input streams, less any contributed audio of an individual Connection, Conference Object who receives that output. The output of a Conference Object can be directed to the inputs of multiple Connections and/or Conference Object (as a result of bridging).
Some telephony call control definitions do not define a separate Conference Object, instead defining a conference simply as a call with more than two parties. In order to accommodate the widest range of underlying telephony API's, CCXML requires explicit use of a Conference Object whenever two or more audio streams are mixed.
Unlike connections and dialogs, which are local to a single
session (but can be moved between sessions using
<move> ), conferences are global across all
sessions, and can be bridged with the
connections/conferences/dialogs of any session. Conferences can be
named in order to facilitate the use of that conference in other
sessions. Assigning a name using the confname
attribute allows other sessions to access the created conference by
performing a <createconference> with the same
value for confname . Conferences continue to exist so
long as at least one session exists that has attached to the
conference using <createconference> without a
corresponding <destroyconference> . When a
session terminates, it implicitly detaches from any conferences to
which it is still attached. Note that it is not necessary for a
session to share a conference by assigning it a name in order for
other sessions to make use of that conference. Other sessions may
still establish bridges to a conference using
<join> and <unjoin> ,
regardless of whether or not they have accessed the conference
using <createconference> ; only the conference
ID is required for this. Because conferences are global, it is not
legal to perform a <move> against a
conference.
NOTE: A simple two-party call does not require the use of a conference object. This is discussed in Section 10.4 .
An instance of the Conference class is associated with each
Conference Object created by <createconference>
and referenced in the session.conferences associative
array.
| Conference Properties | Required | Definitions |
|---|---|---|
| conferenceid | true | This property is the ECMAScript string value of the Conference Identifier, which uniquely identifies each instance of the Conference class. |
| bridges | true | This property is an ECMAScript associative array containing the identifiers of all connections/dialogs within the session that are currently bridged with the conference. Connections/dialogs owned by other sessions and joined to the same conference are not visible |
| conferencename | true | This property is the ECMAScript string
value of the conference name that was passed in
<createconference>. If no name was provided the value is
ECMAScript undefined . |
| objecttype | true | This property states the type of this object which must be 'conference'. |
All conference objects MUST be initiated via the Conference class. The Conference class currently has no defined properties.
A "bridge" is a relationship between the input and/or output streams of Connection, Dialog, and Conference Objects. The bridge concept and the details of its behavior are fundamental to CCXML Dialogs and Connections are equivalent with respect to establishing and terminating bridges; the term "Media Endpoint" is used as a common term to refer both to Connections and Dialogs from the perspective of bridging operations.
There are two main ways in which CCXML applications can manipulate bridges:
<createcall> (with '
joinid ') and
<dialogprepare>/<dialogstart> (with '
connectionid '/' conferenceid ')
elements;<join> and
<unjoin> elements.Even in the simplest case of a network party interacting with a
dialog, two Media Endpoints are REQUIRED ,
and a bridge is established between them implicitly by the action
of <dialogstart> . More complex situations, such
as two-party calls, two-party calls with "hotword" recognition,
conference control, and "coaching" scenarios, all involve the use
of multiple Media Endpoint and explicit control of one or more
bridges between them by using <join> and
<unjoin> .
The nature of bridges, and the behavior of
<join> and <unjoin> , is
concerned with the mapping between the media stream inputs and
outputs of Media Endpoints and Conferences:
<dialogstart> ,
the Media Endpoint input media stream is available to a recognizer
under control of the CCXML session, and the Media Endpoint output
media stream can be sourced from a resource (such as a Text To
Speech engine) under control of the CCXML session.Bridges can be either one-way, in which the media stream flows
only from party A to party B (such that B can hear A, but A cannot
hear B), or two-way, in which the media stream flows in both
directions between the parties involved. <join>
has a duplex attribute to distinguish between two-way
bridges and one-way bridges. For example, <join>
ing Media Endpoint A to Media Endpoint B with
duplex=full will direct the A output to the B input,
and the B output to the A input, creating a simple two-party call.
If instead the same <join> is done with
duplex=half , it will direct the B output to the A
input, and will not have any effect on the B input. Similarly,
<dialogprepare> /
<dialogstart> have the '
mediadirection ' attribute and
<createcall> has the '
joindirection ' attribute for controlling what kind of
bridge is established.
For "hotword" recognition on a two-party call, a two-way (full
duplex) bridge must be established between two network Connections,
and a one-way (half duplex) bridge must be established from one of
the network Connections to a Dialog used to perform the
recognition. There are several ways this arrangement can be
achieved, depending on the initial states of the Connections and
Dialogs. For example, if the network party on Connection A is
initially interacting with Dialog D (i.e., a full duplex bridge
exists between them), all that is needed then is to do a
<join> of Connection A to Connection B (the
other network party) with duplex=full . This example
highlights an important and subtle aspect of the behavior of
<join> when one, or both, of the Connections
being joined is already in one or more established bridges.
Note that <join> MUST
NOT be used to add a Media Endpoint to an existing two-party
bridge in order to create a 3-way Conference Instead, this
functionality can be achieved by first using
<createconference> to create a Conference object
and then <join> ing all three Media Endpoints to
this Conference. If a two-way bridge exists between A and B, and A
is then <join> ed full duplex to C, the result
will be a two-party bridge between A and C and a one-way bridge
from A to B.
CCXML applications MUST only establish bridges on Media Endpoints that are owned by the session running that application. As such, a session cannot bridge a Media Endpoint that it owns to a Media Endpoint that is owned by another session, nor can it establish a bridge between two Media Endpoints owned by another session. Since Conferences are global, however, a session MAY bridge a Media Endpoint that it owns to any Conference
Asynchronous events are used to notify the CCXML application
upon the completion of bridging operations performed by that
application. Such events are also used to notify the application of
changes to existing bridges that were not requested by the
application - such as a <destroyconference>
terminating a conference that a local connection has a bridge to.
However, the execution of bridging operations and completion
notification varies depending on how the bridging operation was
performed:
<dialogprepare>/<dialogstart> (by
specifing ' connectionid ' or '
conferenceid ') are established when the dialog is
started. No bridging events are generated; the '
dialog.started ' event indicates that the dialog was
started and the bridge is in place. If the specified bridge cannot
be established, then the dialog MUST not
be started, and an error.dialog.notstarted event is
generated. Note that a session could still receive a
conference.joined event when a dialog is implicitly
joined to a conference; this event is generated by the
conference.<createcall>
(with ' joinid ') are physically realized as soon as a
platform is capable of doing so; however, the inability to
establish the bridge immediately upon execution of a
<createcall> does not constitute an error. Prior
to the point in time at which the call enters the
CONNECTED state, it may not be possible to establish
the requested bridge, or it may only be possible to establish the
bridge one direction. As a result, when using
<createcall> with ' joinid ', an
event MUST be generated when the requested
bridge operation is completed. This event is independent of
connection-related events such as '
connection.connected ', and may occur before or after
such events depending on when the bridge is actually realized. If
the bridge is established successfully, the '
conference.joined ' event is generated. If the
requested bridge cannot be established even after the connection
reaches the CONNECTED state, or if some other issue
prevents the bridge from being established, an '
error.conference.join ' event will be generated.
Referencing a dialog that has been prepared but not started in '
joinid ' always result in an error, and thus an '
error.conference.join ' event. Note that the call
itself MUST proceed independently of
whether or not the bridge can be established. For instance, it is
possible to receive both an ' error.conference.join '
event and a ' connection.connected ' event for a
single call initiated using <createcall> .<join> are performed immediately independently,
of the state of the underlying resource. Requests to terminate
existing bridges using <unjoin> are also
performed immediately. CCXML applications can use
<join> and <unjoin> at any
time, except in the case of dialogs, where
<join> and <unjoin> can only
be used on dialogs that have been started. For instance, a CCXML
application can join two connections where one (or even both) of
the connections is in the ALERTING state, providing
early media on the ALERTING connection. If the CCXML
implementation does not support a requested
<join> due to the current state of an underlying
entity, then this will result in an
error.conference.join event with the '
reason ' field set appropriately.As an aid to understanding, the outcomes of all possible
<join> operations are shown diagrammatically
below for three different initial conditions:
<join> s:| initially | (A)(B) |
| join A to B half | A <-----
B |
| join A to B full | A <====>
B |
| join B to A half | A ----->
B |
| join B to A full | A <====>
B |
<join> s:| initially | A ----->
B |
| join A to B half | A <-----
B |
| join A to B full | A <====>
B |
| join B to A half | A ----->
B |
| join B to A full | A <====>
B |
| join A to C half | A -----> B
& A <----- C |
| join A to C full | A -----> B
& A <====> C |
| join C to A half | A -----> B
& A -----> C |
| join C to A full | A -----> B
& A <====> C |
| join B to C half | (A) & B
<----- C |
| join B to C full | (A) & B
<====> C |
| join C to B half | A -----> B
& B -----> C |
| join C to B full | (A) & B
<====> C |
<join>
s:| initially | A <====>
B |
| join A to B half | A <-----
B |
| join A to B full | A <====>
B |
| join B to A half | A ----->
B |
| join B to A full | A <====>
B |
| join A to C half | A -----> B
& A <----- C |
| join A to C full | A -----> B
& A <====> C |
| join C to A half | A <====> B
& A -----> C |
| join C to A full | A -----> B
& A <====> C |
| join B to C half | A <----- B
& B <----- C |
| join B to C full | A <----- B
& B <====> C |
| join C to B half | A <====> B
& B -----> C |
| join C to B full | A <----- B
& B <====> C |
In summary, <join> behavior always respects
three invariants:
<join> is established between the two
Connections/Conferences referenced in the <join>
. In particular, any existing stream relationship between these two
Connections/Conferences is torn down automatically if it conflicts
with the specified relationship.<join>
requires a Connection to "listen" and the Connection is already
listening to a different source, this existing stream relationship
is torn down automatically.To illustrate some typical invocations of
<join> invariants a few example scenarios are
presented below. In the first scenario, connection c1 is
bridged to a conference C1 , via a <join>
where the duplex mode is full .
After <join id1="'C1'" id2="'c1'" duplex="'full'">
Session object properties session.connections['c1'].input == 'C1' session.connections['c1'].outputs.length == 1 session.connections['c1'].outputs[0] == 'C1' session.conferences['C1'].bridges['c1'] == 'c1'

If c1 then became a participant in a
<dialogstart> where d1 represents a
connection to a dialog and the mediadirection is both,
the original picture would change as follows:
After <dialogstart connectionid="'c1'" src="'example.vxml'" mediadirection="'both'">
session.connections['c1'].input == 'd1' session.connections['c1'].outputs.length == 2 session.connections['c1'].outputs[0] == 'C1' session.connections['c1'].outputs[1] == 'd1'session.connections['c1'].dialogid == 'd1'session.conferences['C1'].bridges['c1'] == 'c1' session.dialogs['d1'].input == 'c1' session.dialogs['d1'].outputs[0] == 'c1' session.dialogs['d1'].outputs.length == 1

The <dialogstart> required c1 to
"listen" to d1 , however, c1 was already in an
established bridge listening to C1 . Consequently, the full
duplex bridge between c1 and C1 is changed to a half
duplex, where c1 is not allowed to "listen" to C1 and
a full duplex bridge is established between c1 and d1
.
In this second scenario, c1 and c2 have been joined into a conference, C1 .
After <join id1="'C1'" id2="'c1'" duplex="'full'"> and: <join id1="'C1'" id2="'c2'" duplex="'full'">
session.connections['c1'].input == 'C1' session.connections['c1'].outputs.length == 1 session.connections['c1'].outputs[0] == 'C1' session.connections['c2'].input == 'C1' session.connections['c2'].outputs.length == 1 session.connections['c2'].outputs[0] == 'C1' session.conferences['C1'].bridges['c1'] == 'c1' session.conferences['C1'].bridges['c2'] == 'c2'

If a <join> is then executed that specifies
c2 and C1 as participants and the duplex mode is
half, the bridge between c2 and C1 will be
re-established with C1 able to "listen" to c2 , but
c2 no longer able to "listen" to C1 .
After <join id1="C1" id2="c2" duplex="'half'">
session.connections['c1'].input == 'C1' session.connections['c1'].outputs.length == 1 session.connections['c1'].outputs[0] == 'C1'session.connections['c2'].input == undefnedsession.connections['c2'].input == undefined session.connections['c2'].outputs.length == 1 session.connections['c2'].outputs[0] == 'C1' session.conferences['C1'].bridges['c1'] == 'c1' session.conferences['C1'].bridges['c2'] == 'c2'

In this third scenario, there are three connections c1, c2 and c3. Connections c1 and c2 are connected with a half duplex bridge, connection 3 is not bridged at this point.
After <join id1="'c1'" id2="'c2'" duplex="'half'"> Session object properties
session.connections['c1'].input == 'c2' session.connections['c1'].outputs.length == 0 session.connections['c2'].input == undefined session.connections['c2'].outputs.length == 1 session.connections['c2'].outputs[0] == 'c1' session.connections['c3'].input == undefined session.connections['c3'].outputs.length == 0

A full bridge is established between connections c2 and c3, connection c1 is still receiving from c2.
After <join id1="'c2'" id2="'c3'" duplex="'full'">
session.connections['c1'].input == 'c2' session.connections['c1'].outputs.length == 0 session.connections['c2'].input == 'c3' session.connections['c2'].outputs.length == 2 session.connections['c2'].outputs[0] == 'c1' session.connections['c2'].outputs[1] == 'c3' session.connections['c3'].input == 'c2' session.connections['c3'].outputs.length == 1 session.connections['c3'].outputs[0] == 'c2'

Connection and Dialog objects all have a common set of base properties relating to media input/output. The standard set of media endpoint properties are defined below:
| Media Endpoint Properties | Required | Definitions |
|---|---|---|
| input | true | The identifier
(connectiondid/conferenceid/dialogid) of the single media endpoint
(connection, dialog or conference) providing the input stream to
this media endpoint or undefined if there is no input stream. This
property MUST be updated each time a
<join>/<unjoin> or any other media
operation changes the media source to this media endpoint. If the media endpoint does not have a media source the value MUST be ECMAScript undefined. For example the creation of a half duplex bridge <join id1="con1" id2="con2" duplex="'half'" /> Result session.connections[con1].input = "con2" session.connections[con2].input = undefined |
| outputs | true | An array containing the identifiers of
all media endpoints to which the output stream of this media
endpoint is sent. If the media endpoint does not have any media
destinations the length of the array MUST
be 0. For example the creation of a half duplex bridge <join id1="con1" id2="con2" duplex="'half'" /> Result session.connections[con1].outputs.length = 0 session.connections[con2].outputs.length = 1 |
<accept>The execution of an <accept> MUST cause the underlying platform to signal the
telephony system to connect the specified Connection to the CCXML
platform. The CCXML document MAY then
initiate interactive dialog sessions with the incoming caller, or
perform other telephony operations (e.g., place outgoing calls,
join calls, etc).
<accept> Attribute
Details| Name | Required | Attribute Constraints | Type | Default Value | Valid Values | Description |
|---|---|---|---|---|---|---|
| connectionid | false | ECMAScript Expression | event$.connectionid if defined, ECMAScript undefined otherwise | Connection IDs | An ECMAScript expression which
returns a string that must be the identifier of a Connection on
which the incoming call is signaled. If the connectionid
attribute is omitted, the interpreter must accept using the id
indicated in the current event being processed. If the attribute value is invalid or there is no valid default value, an error.semantic event must be thrown. |
|
| hints | false | ECMAScript Expression | none | An ECMAScript expression that returns an ECMAScript object | The ECMAScript object returned
contains information which may be used by the implementing
platform or passed to the network accepting the connection. This
information may consist of protocol-specific
parameters. Note: The meaning of these hints is specific to the implementing platform and protocol. Platforms that do not support hints MAY ignore this attribute. See Section 9.5.6 for additional requirements when hints are supported by the implementing platform. |
<redirect>When a CCXML document executes a <redirect>
within the <transition> block, this MUST cause the underlying platform to signal the
telephony system to send the call to a specified destination. The
use of <redirect> is only valid when a call is
in the ALERTING and CONNECTED states.
If the call is currently joined, it MUST be unjoined before the redirect is performed
and a conference.unjoined event MUST be generated. Note the platform is not required
to generate the conference.unjoined or
connection.redirected in any particular order.
<redirect>
Attribute Details| Name | Required | Attribute Constraints | Type | Default Value | Valid Values | Description |
|---|---|---|---|---|---|---|
| connectionid | false | ECMAScript Expression | event$.connectionid if defined, ECMAScript undefined otherwise | Connection IDs | An ECMAScript expression which
returns a string that is the identifier of a Connection on which a
call is active or on which an incoming call is being signaled. This
call must be redirected. If the connectionid attribute is
omitted, the interpreter must redirect using the id indicated in
the current event being processed. If the attribute value is invalid or there is no valid default value, an error.semantic event must be thrown. |
|
| dest | true | ECMAScript Expression | none | A Valid URI | An ECMAScript expression which
returns a string that is the address where the call should be
redirected to. A platform MUST support a
telephone URI, as described in |
|
| reason | false | ECMAScript Expression | none | An ECMAScript expression which returns a string that is the reason the call is being redirected. | ||
| hints | false | ECMAScript Expression | none | An ECMAScript expression that returns an ECMAScript object | The ECMAScript object returned
contains information which may be used by the implementing
platform or passed to the network redirecting the connection. This
information may consist of protocol-specific
parameters. Note: The meaning of these hints is specific to the implementing platform and protocol. Platforms that do not support hints MAY ignore this attribute. See Section 9.5.6 for additional requirements when hints are supported by the implementing platform. |
If the platform is unable to redirect the call this MUST result in the generation of an
connection.redirect.failed event.
<reject>The execution of an <reject> MUST cause the underlying platform to signal the
telephony system to reject the incoming Connection from the
platform.
<reject> Attribute
Details| Name | Required | Attribute Constraints | Type | Default Value | Valid Values | Description |
|---|---|---|---|---|---|---|
| connectionid | false | ECMAScript Expression | event$.connectionid if defined, ECMAScript undefined otherwise | Connection IDs | An ECMAScript expression which
returns a string that is the identifier of a Connection on which an
incoming call is being signaled. This call must be rejected. If the
connectionid attribute is omitted, the interpreter must
reject using the id indicated in the current event being
processed. If the attribute value is invalid or there is no valid default value, an error.semantic event must be thrown. |
|
| reason | false | ECMAScript Expression | none | An ECMAScript expression which returns a string that is the reason the call is being rejected. | ||
| hints | false | ECMAScript Expression | none | An ECMAScript expression that returns an ECMAScript object | The ECMAScript object returned
contains information which may be used by the implementing
platform or passed to the network rejecting the connection. This
information may consist of protocol-specific
parameters. Note: The meaning of these hints is specific to the implementing platform and protocol. Platforms that do not support hints MAY ignore this attribute. See Section 9.5.6 for additional requirements when hints are supported by the implementing platform. |
<createcall>A CCXML document is able to instruct the platform to attempt to
place an outgoing call with <createcall> . This
element MUST instruct the platform to
allocate a Connection and attempt to place an outgoing call to a
specified address. The CCXML interpreter MUST receive an asynchronous event when the call
attempt is completed. An <eventprocessor>
<transition> block can handle this event and perform
further call control, such as conferencing. If the call was
successfully placed, the transition block can also initiate a
dialog interaction with the called party.
The execution of <createcall> MUST result in the generation of one or more
connection.progressing events (depending on platform
support for call progress) followed by a
connection.connected event on success, or zero or more
connection.progressing events followed by a
connection.failed event on failure.
<createcall>
Attribute Details| Name | Required | Attribute Constraints | Type | Default Value | Valid Values | Description |
|---|---|---|---|---|---|---|
| dest | true | ECMAScript Expression | none | A Valid URI | An ECMAScript expression which
returns a string that is the target of the outbound telephone call.
A platform MUST support a telephone URI,
as described in |
|
| connectionid | false | ECMAScript Left Hand Side Expression | none | ECMAScript Variable | An ECMAScript left hand side expression evaluating to a previously defined variable. The value of the attribute must receive the identifier of the Connection on which the outgoing call is attempted. | |
| aai | false | ECMAScript Expression | none | An ECMAScript expression which
returns a string of application-to-application information to be
passed to the destination endpoint when establishing the
connection. Note: Even if an implementation platform accepts the aai data, certain protocols and network elements may prevent the transmission to the target endpoint. If the platform does not support the transmission of aai data it must raise a connection.progressing event and indicate that the use of aai is not supported. |
||
| callerid | false | ECMAScript Expression | none | An ECMAScript expression which
returns a string defining the caller identity to be used when
making the outbound connection. The format of this information is
protocol and platform specific but might consist of a telephone
URI, as described in Note: An implementation platform is not required to use the specified data and certain protocols and network elements may prevent its use. If the platform does not support the specification of callerid it must raise a connection.progressing event and indicate that the use of callerid is not supported. |
||
| hints | false | ECMAScript Expression | none | An ECMAScript expression that returns an ECMAScript object | The ECMAScript object returned
contains information which may be used by the implementing
platform when establishing the outbound connection. This
information may consist of protocol-specific parameters,
protocol selection guidelines, or routing hints. Note: The meaning of these hints is specific to the implementing platform and protocol. Platforms that do not support hints MAY ignore this attribute. See Section 9.5.6 for additional requirements when hints are supported by the implementing platform. |
|
| timeout | false | ECMAScript Expression | none | An ECMAScript expression which returns a character string in CSS2 [CSS2] format | The character string returned is interpreted as a time interval. This interval begins when createcall is executed. The createcall must fail if not completed by the end of this interval. A completion is defined as the call getting to a CONNECTED state as signaled by a connection.connected event. A failed createcall must return the connection.failed event. | |
| joinid | false | ECMAScript Expression | none | (valid connection, conference, or dialog ID) | An ECMAScript expression that
identifies a connection, conference, or dialog ID that the new call
must be joined to. This is equivalent, from the perspective of the
CCXML application, to performing a <join> immediately
following the <createcall>. However, platforms may use
knowledge about the connection/conference/dialog to which the new
call will be connected to optimize the call creation process. If
the attribute value is invalid an error.semantic event
must be thrown. |
|
| joindirection | false | joinid |
ECMAScript Expression | both | both calltransmit callreceive |
An ECMAScript expression that
defines the direction of the media flow between the newly created
connection, and the existing connection/conference/dialog
referenced by joinid:
|
<createcall>
examplesThe following example illustrates the simplest use of
<createcall> .
<createcall dest="'tel:1235551234'"/>
This example illustrates the use of several attributes of
<createcall> . A SIP URI is provided as the
originators caller id, a selection of protocol specific parameters
are provided ( callingDevice and
callCharacteristics ) and a string of application
specific data is provided to be presented to the remote endpoint.
The connection ID for the new connection is returned in the
variable " myConidVar ".
<var name="myConidVar"/>
<createcall
dest="'sip:+1-212-555-1212:1234@gateway.com;'"
callerid="'sip:j.doe@big.com'"
connectionid="myConidVar"
aai="'This is application specific data'"
hints="var tmp = {callingDevice: 'notSpecified', callCharacteristics: 'voiceUnitCall'}; tmp"/>
<createconference>A CCXML document can attempt to create or attach to a Conference
Object using <createconference> . This element
instructs the implementation to allocate a Conference Object using
the specified options. The successful execution of
<createconference> MUST
result in the generation of a conference.created
event. If for any reason the implementation is unable to create the
Conference Object using the specified options it MUST fail with a
error.conference.create event.
Since conferences are global in scope, it is possible that other
sessions will establish or terminate bridges to a Conference
created by an application. Sessions that have created or attached
to a Conference using <createconference> receive
notifications of any bridges that are created or destroyed, through
the ' conference.joined ' and '
conference.unjoined ' events. However, if a session
establishes or terminates a bridge between a Connection that it
owns and a Conference that it has created/attached to, it will only
receive one such event - not one event each for the Connection and
for the Conference.
It is legal for a session to perform a
<createconference> multiple times with the same
value for the ' confname ' parameter. The same
conference ID will be returned in each case, allowing this to be
used as a mechanism for looking up conference IDs.
<createconference>
Attribute Details| Name | Required | Attribute Constraints | Type | Default Value | Valid Values | Description |
|---|---|---|---|---|---|---|
| conferenceid | true | ECMAScript Left Hand Side Expression | none | ECMAScript Variable | An ECMAScript left hand side expression evaluating to a previously defined variable. The value of the attribute must receive the conference identifier. A conference identifier must be globally unique, so that conferences can be uniquely addressed and possibly connected to. | |
| confname | false | ECMAScript Expression | none | valid conference URI | An ECMAScript expression which
returns a string that is the name of the conference. The conference
name corresponds to the conference identifier that will be returned
in the variable specified in the conferenceid
attribute. If the named conference does not exist, the platform must create a conference object as requested and return the value of the conference identifier to the variable specified in the conferenceid attribute. If a conference already exists the platform must return the conference identifier of the previously created conference. |
|
| reservedtalkers | false | ECMAScript Expression | none | An ECMAScript expression which
returns the number of guaranteed speaker slots the conference mixer
must reserve. If the conference already exists, then this attribute
must be ignored. If the conference mixer is unable to reserve this many speaker slots, the createconference must fail with a error.conference.create event. |
||
| reservedlisteners | false | ECMAScript Expression | none | An ECMAScript expression which
returns the number of guaranteed listener slots the conference
mixer must reserve. If the conference already exists, then this
attribute must be ignored. If the conference mixer is unable to reserve this many listener slots, the createconference must fail with a error.conference.create event. |
||
| hints | false | ECMAScript Expression | none | An ECMAScript expression that returns an ECMAScript object | The ECMAScript object returned
contains information which may be used by the implementing
platform when creating the conference. Note: The meaning of these hints is specific to the implementing platform and protocol. Platforms that do not support hints MAY ignore this attribute. See Section 9.5.6 for additional requirements when hints are supported by the implementing platform. |
<destroyconference>A CCXML document is able to instruct the platform to attempt to
detach from an existing Conference Object using
<destroyconference> . This destroys the
conference if no other sessions are attached to it. The target
Conference Object is identified using the conferenceid
attribute. The successful execution of
<destroyconference> MUST result in the generation of a
conference.destroyed event. If for any reason the
implementation is unable to deallocate the Conference Object it
MUST fail with a
error.conference.destroy event.
Since other sessions may have created bridges to a conference
using the conference's ID, but without performing a
<createconference> , destroying a conference
MAY affect the bridges established by
other sessions. If any bridges are terminated in this fashion, a '
conference.unjoined ' event MUST be posted to indicate to the session that its
Connection is no longer bridged to the Conference.
The platform MUST implicitly tear down
any existing bridges to the dialog and send a
conference.unjoined to the CCXML document once the
media paths have been freed.
<destroyconference>
Attribute Details| Name | Required | Attribute Constraints | Type | Default Value | Valid Values | Description |
|---|---|---|---|---|---|---|
| conferenceid | true | ECMAScript Expression | none | Conference IDs | An ECMAScript expression which
returns a string that is the identifier of the conference that
must be destroyed. If the attribute value is invalid an error.semantic event must be thrown. |
|
| hints | false | ECMAScript Expression | none | An ECMAScript expression that returns an ECMAScript object | The ECMAScript object returned
contains information which may be used by the implementing
platform when destroying the conference. Note: The meaning of these hints is specific to the implementing platform and protocol. Platforms that do not support hints MAY ignore this attribute. See Section 9.5.6 for additional requirements when hints are supported by the implementing platform. |
<join>A CCXML document can attempt to create a bridge between two
connections, conferences, or dialogs using
<join> . This element instructs the
implementation to bridge the connections, conferences, or dialogs
specified using the id1 and id2
attributes in accordance with media options specified by the other
attributes of <join> . The successful execution
of <join> MUST result
in the generation of a conference.joined event. If for
any reason the implementation is unable to create the bridge using
the specified options it MUST fail with a
error.conference.join event.
Any Connections or Dialogs referenced by the ' id1
' and ' id2 ' attributes of <join>
MUST be owned by the session performing
the <join> . If id1 or
id2 refer to Conferences, then it is not necessary
that the session has performed a
<createconference> to create/attach to that
conference; it is sufficient that it has a valid conference ID.
When joining a Connection or Dialog to a Conference, or when
joining two Conferences, the ' conference.joined '
event MUST be posted to all sessions that
are attached to the affected Conference(s). This MUST NOT result in multiple '
conference.joined ' events if the session performing
the <join> is attached to the conference, nor if
any session owns both conferences when two conferences are joined
together. If the implementation is unable to join the objects an
error.conference.join MUST
only be sent to the session that issued the
<join> .
Implementations MAY disallow two
dialogs from being joined together. If both id1 and
id2 specify dialogs and the platform does not support
joining together two dialogs, then an
error.conference.join event is thrown.
<join> Attribute
Details| Name | Required | Attribute Constraints | Type | Default Value | Valid Values | Description |
|---|---|---|---|---|---|---|
| id1 | true | ECMAScript Expression | none | (valid connection, conference, or dialog ID) | An ECMAScript expression which
returns a string that is the identifier of a Connection, Dialog or
Conference. If the attribute value is invalid an error.semantic event must be thrown. |
|
| id2 | true | ECMAScript Expression | none | (valid connection, conference, or dialog ID) | An ECMAScript expression which
returns a string that is the identifier of a Connection, Dialog or
Conference. If the attribute value is invalid an error.semantic event must be thrown. |
|
| duplex | false | ECMAScript Expression | full | full half |
An ECMAScript expression that
returns a character string equal to "half" or "full", which defines
the direction of the media flow between id1 resource and id2
resource. Refer to the discussion of bridging in Section 10.4 . The duplex attribute
determines whether the join must establish a half-duplex
(unidirectional) or full-duplex (bi-directional) bridge. The
following values can be used:
|
|
| hints | false | ECMAScript Expression | none | An ECMAScript expression that returns an ECMAScript object | The ECMAScript object returned
contains information which may be used by the implementing
platform or passed to the network when the two specified
Connections, Dialogs or Conferences (id1 and id2) are joined. This
information may consist of protocol-specific
parameters. Note: The meaning of these hints is specific to the implementing platform and protocol. Platforms that do not support hints MAY ignore this attribute. See Section 9.5.6 for additional requirements when hints are supported by the implementing platform. |
|
| entertone | false | ECMAScript Expression | 'true' | 'true' 'false' URI |
An ECMAScript expression that
returns a character string that must be used to play a tone or a
custom wav file to the conference participants when this Connection
joins. The following values can be used:
|
|
| exittone | false | ECMAScript Expression | 'true' | 'true' 'false' URI |
An ECMAScript expression that
returns a character string that must be used to play a tone or a
custom wav file to the conference participants when this Connection
The following values can be used:
|
|
| autoinputgain | false | ECMAScript Boolean Expression | true | true false |
An ECMAScript Boolean expression
that tells the conference mixer if it must use AGC to determine the
input gain for this leg. If a platform does not support AGC, it
must ignore this attribute. The following values can be used:
|
|
| autooutputgain | false | ECMAScript Boolean Expression | true | true false |
An ECMAScript boolean expression
that tells the conference mixer if it must use AGC to determine the
output gain for this leg. If a platform does not support AGC, it
must ignore this attribute. The following values can be used:
|
|
| dtmfclamp | false | ECMAScript Boolean Expression | true | true false |
An ECMAScript Boolean expression
that tells the conference mixer if it must attempt to remove
detected DTMF tones If a platform does not support removal of DTMF
tones, it must ignore this attribute. The following values can be
used:
|
|
| toneclamp | false | ECMAScript Boolean Expression | true | true false |
An ECMAScript Boolean expression
that tells the conference mixer if it must attempt to remove loud
single-frequency tones from the audio stream for this leg. If a
platform does not support removal of tones, it must ignore this
attribute. The following values can be used:
|
<unjoin>A CCXML document is able to instruct the platform to attempt to
tear down a bridge between two existing connections, conferences,
or dialogs using <unjoin> . This element
instructs the implementation to tear down the bridge between two
connections/conferences/dialogs specified using the
id1 and id2 attributes. The successful
execution of <unjoin> MUST result in the generation of a
conference.unjoined event. If for any reason the
implementation is unable to terminate the bridge between the
specified connections/conferences/dialogs, or if no such bridge
exists, it MUST fail with a
error.conference.unjoin event.
Any Connections or Dialogs referenced by the ' id1
' and ' id2 ' attributes of
<unjoin> MUST be owned
by the session performing the <unjoin> .
When ' id1 ', ' id2 ', or both
reference to a Conference, the ' conference.unjoined '
event MUST be posted to all session that
are attached to the affected Conference(s). This MUST NOT result in multiple '
conference.unjoined ' events if the session performing
the <unjoin> is attached to the conference, or
if any session owns both conferences when two conferences are being
unjoined. If the implementation is unable to unjoin the objects an
error.conference.unjoin MUST
only be sent to the session that issued the
<unjoin> .
<unjoin> Attribute
Details| Name | Required | Attribute Constraints | Type | Default Value | Valid Values | Description |
|---|---|---|---|---|---|---|
| id1 | true | ECMAScript Expression | none | (valid connection, conference, or dialog ID) | An ECMAScript expression which
returns a string that is the identifier of a Connection, Dialog or
Conference. If the attribute value is invalid an error.semantic event must be thrown. |
|
| id2 | true | ECMAScript Expression | none | (valid connection, conference, or dialog ID) | An ECMAScript expression which
returns a string that is the identifier of a Connection, Dialog or
Conference. All media streams between the two specified
Connections, Dialogs or Conferences (id1 and id2 ) must be torn
down. If the attribute value is invalid an error.semantic event must be thrown. |
|
| hints | false | ECMAScript Expression | none | An ECMAScript expression that returns an ECMAScript object | The ECMAScript object returned
contains information which may be used by the implementing
platform or passed to the network when the two specified
Connections, Dialogs or Conferences (id1 and id2) are unjoined.
This information may consist of protocol-specific
parameters. Note: The meaning of these hints is specific to the implementing platform and protocol. Platforms that do not support hints MAY ignore this attribute. See Section 9.5.6 for additional requirements when hints are supported by the implementing platform. |
<disconnect>A CCXML document is able to instruct the platform to disconnect
a Connection by using <disconnect> . The
underlying platform MUST send the
appropriate protocol messages to perform the disconnect, and send
an asynchronous event to the CCXML document when the disconnect
operation completes. A CCXML document may use
<disconnect> to abandon an outbound connection
created using <createcall> which has not yet
entered the CONNECTED state. If
<disconnect> is used to abandon an outbound
call, it results in the generation of a '
connection.disconnected ' event.
If the connection had been bridged when the
<disconnect> request was made, the platform
MUST tear down all bridges to the
connection and send a conference.unjoined to the CCXML
document once the media paths have been freed.
Note the platform is not required to generate the
connection.disconnected /
connection.failed or conference.unjoined
in any particular order, unless an outbound call was abandoned in
which case a connection.disconnected event MUST be generated.
<disconnect>
Attribute Details| Name | Required | Attribute Constraints | Type | Default Value | Valid Values | Description |
|---|---|---|---|---|---|---|
| connectionid | false | ECMAScript Expression | event$.connectionid if defined, ECMAScript undefined otherwise | Connection IDs | An ECMAScript expression which
returns a string that is the id of a call leg that must be
disconnected. If the connectionid attribute is omitted, the
interpreter must disconnect using the id indicated in the current
event being processed. If the attribute value is invalid or there is no valid default value, an error.semantic event must be thrown. |
|
| reason | false | ECMAScript Expression | none | An ECMAScript expression which returns a string that is the reason the call is being disconnected. | ||
| hints | false | ECMAScript Expression | none | An ECMAScript expression that returns an ECMAScript object | The ECMAScript object returned
contains information which may be used by the implementing
platform or passed to the network disconnecting the connection.
This information may consist of protocol-specific
parameters. Note: The meaning of these hints is specific to the implementing platform and protocol. Platforms that do not support hints MAY ignore this attribute. See Section 9.5.6 for additional requirements when hints are supported by the implementing platform. |
<merge>Many of the network environments in which a CCXML implementation may be expected to operate provide facilities by which two existing calls can be merged into a single call at the network level. The following diagram illustrates this for the case where user A has two independent calls with users B and C, and utilizes this functionality to merge the calls together:
Figure 1: Initial Call State |
Figure 2: State Following Merge |
The diagram illustrates the call control connections, or sessions, that exist between users A, B, C and the network that connects them; the media streams between users is not shown on the above diagram and may differ from the path for call control that is shown. The media path between users may or may not be affected as a result of the merge, depending on the properties of the underlying network; typically any media streams to user A would be terminated since call control sessions between user A and the network are terminated.
There are many different implementations of the merging capabilities described above, across both PSTN and Voice-over-IP networks. Known implementations include the following:
Different implementations may also have different restrictions
on when and how merge functionality can be used. Some
implementations might allow calls that are alerting to be merged,
whereas others might only operate on calls that are already in the
connected state. In addition, some implementations might only be
able to merge calls in which one of the calls is an outbound call
that specifically identifies the associated inbound call when that
outbound call is placed (via hints on
<createcall> ).
The <merge> element allows two calls being
handled by a particular CCXML session to be merged together at the
network level, if supported by the underlying network and CCXML
platform.
If successful, the two referenced calls MUST be merged at the network level, and the
connections to the CCXML platform associated with those calls
MUST be terminated. A
connection.merged event MUST
be generated on each of the two calls affected by a merge. If the
merge fails, then a single connection.merge.failed
event MUST be thrown which identifies both
of the connections against which the merge was performed.
The platform MUST implicitly tear down
any existing bridges to the connections and send a
conference.unjoined to the CCXML document once the
media paths have been freed, except for the media path between the
two connections being merged.
| Name | Required | Attribute Constraints | Type | Default Value | Valid Values | Description |
|---|---|---|---|---|---|---|
| connectionid1 | true | ECMAScript Expression | none | Connection IDs | An ECMAScript expression which
returns a string that is the identifier of the first connection
that is to be merged. The order (connectionid1 vs. connectionid2)
of the Connections does not matter. If the attribute value is invalid an error.semantic event must be thrown. |
|
| connectionid2 | true | ECMAScript Expression | none | Connection IDs | An ECMAScript expression which
returns a string that is the identifier of the second connection
that is to be merged. If the attribute value is invalid an error.semantic event must be thrown. |
|
| hints | false | ECMAScript Expression | none | An ECMAScript expression that returns an ECMAScript object | The ECMAScript object returned
contains information which may be used by the implementing
platform or passed to the network when merging the two connections.
This information MAY consist of protocol-specific
parameters. Note: The meaning of these hints is specific to the implementing platform and protocol. Platforms that do not support hints MAY ignore this attribute. See Section 9.5.6 for additional requirements when hints are supported by the implementing platform. |
This section defines the events related to telephony operations including events related to the call state, success and failure events for the various telephony operations.
Several of the events defined in this section are associated
with the change in state of a Connection Object. For instance, the
' connection.connected ' event causes a transition to
the CONNECTED state. Platforms MUST perform updates to Connection Object state when
events are dequeued by the EHIA before the
<transition> selection process (and thus before
execution of <transition> content). This is
necessary such that conditional expressions on transitions, as well
as executable content, can reference Connection Object state that
is consistent with the event being processed
connection.alertingThis event MUST be emitted when the
underlying telephony connection transitions to an
ALERTING state or sends notification of call progress
while the Connection Object is in the ALERTING state.
This event is a transition to state ALERTING .
This event includes the standard event and connection event properties along with the following additional event specific properties:
| Attribute Name | Required | Type | Details |
|---|
Information provided by the protocol prior to connection is
accumulated and stored with the identified Connection object. This
information MAY be available when the
connection.alerting event is delivered to the
application. Any further information provided by the protocol prior
to connection MAY be provided in
subsequent connection.alerting events, and made
available in the updated Connection object.
connection.progressingThis event MUST be emitted when the
underlying telephony connection sends a notification of call
progress while the Connection Object is in the
PROGRESSING state. This event is a transition to state
PROGRESSING .
Subsequent connection.progressing events MAY be generated to support protocols which exchange
multiple messages during the PROGRESSING state.
This event includes the standard event and connection event properties along with the following additional event specific properties:
| Attribute Name | Required | Type | Details |
|---|
connection.connectedThis event must be emitted when an
incoming connection is accepted successfully, or as when an
outgoing connection is answered. This event is a transition to
state CONNECTED .
This event includes the standard event and connection event properties along with the following additional event specific properties:
| Attribute Name | Required | Type | Details |
|---|
connection.disconnectedThis event must be emitted when a
connection is disconnected due to an action by the underlying
network (e.g. the user hanging up), the CCXML platform, or the
CCXML application. This event is a transition to state
DISCONNECTED .
If this is an off-platform event, the platform MUST implicitly tear down any existing bridges to
the connection and send a conference.unjoined to the
CCXML document once the media paths have been freed.
This event includes the standard event and connection event properties along with the following additional event specific properties:
| Attribute Name | Required | Type | Details |
|---|---|---|---|
| reason | false | string | A disconnection reason code. Content of this field is platform-specific. |
| trigger | true | string | Indicates which entity cause the disconnection to occur. Valid values are 'network' for network-initiated disconnections, 'platform' for disconnections triggered by platform-based rules (such as a maximum connection duration), or 'application' for disconnections performed as a result of application actions (such as execution of a <disconnect>). |
connection.redirectedThis event MUST be emitted to indicate
a successful redirection of a connection. This event is a
transition to state DISCONNECTED .
This event includes the standard event and connection event properties along with the following additional event specific properties:
| Attribute Name | Required | Type | Details |
|---|---|---|---|
| reason | false | string | A redirect result code. Content of this field is platform-specific. |
connection.mergedThis event MUST be emitted to indicate
that a connection has been successfully merged with another
connection at the network level, and is therefore disconnected from
the CCXML application. This event is a transition to state
DISCONNECTED .
This event includes the standard event and connection event properties along with the following additional event specific properties:
| Attribute Name | Required | Type | Details |
|---|---|---|---|
| mergeid | true | string | The ID of the Connection with which the Connected referenced by this event was merged. |
Note that connectionid1 and
connectionid2 of the <merge>
element are present in this event as connectionid
property (see section 10.2.3) and mergeid property,
respectively
connection.failedThis event MUST be emitted when an
incoming or outgoing call fails to complete its connection. This
event is a transition to state FAILED .
This event includes the standard event and connection event properties along with the following additional event specific properties:
| Attribute Name | Required | Type | Details |
|---|---|---|---|
| reason | false | string | A failure reason code. Content of this field is platform-specific. |
error.connectionThis event MUST be emitted if a
platform operational error occurs on a connection which renders
that connection unusable. This event is a transition to state
ERROR .
If this is an off-platform event, the platform MUST implicitly tear down any existing bridges to
the connection and send a conference.unjoined to the
CCXML document once the media paths have been freed.
This event includes the standard event and connection event properties along with the following additional event specific properties:
| Attribute Name | Required | Type | Details |
|---|---|---|---|
| reason | true | string | A description of the reason the operation failed. Content of this field is platform-specific. |
connection.signalThis event MAY be emitted by the
platform to notify the application of non state changing Connection
related events. This event MUST NOT
directly change the state of the connection. Examples where
connection.signal could be generated include:
The Connection Object MAY be updated
with new or changed information as the result of a
connection.signal event.
This event includes the standard event and connection event properties along with the following additional event specific properties:
| Attribute Name | Required | Type | Details |
|---|
conference.createdThis event MUST be emitted when a
conference has been successfully established using
<createconference> . The fields of this event
are:
| Attribute Name | Required | Type | Details |
|---|---|---|---|
| conferenceid | true | string | The ID of the Conference associated with this event. |
| conference | true | ECMAScript Object | An ECMAScript object reference to the Conference object identified by the conferenceid property of this event. |
| info | false | ECMAScript Object | An object which provides additional platform or protocol dependent information |
conference.destroyedThis event MUST be emitted when a
session detaches from a conference using
<destroyconference> . Note that this does not
imply that the underlying conference has necessarily been
destroyed, since there may be other sessions attached to that
conference. The fields of this event are:
| Attribute Name | Required | Type | Details |
|---|---|---|---|
| conferenceid | true | string | The ID of the Conference associated with this event. |
| info | false | ECMAScript Object | An object which provides additional platform or protocol dependent information |
conference.joinedThis event MUST be emitted when two
resources (which are connections or conferences) have been bridged
using <join> or <createcall>
. The fields of this event are shown below.
If a session receives a ' conference.joined ' event
because it is attached to a Conference, either ' id1 '
or ' id2 ' may refer to a Connection/Dialog owned by
another session. Such identifiers are not locally meaningful to the
session receiving the event (although they can still be used for
logging or other purposes).
Join-related events (including conference.joined ,
conference.unjoined ,
error.conference.join , and
error.conference.unjoin ) use the id1 and
id2 attributes to identify the connections,
conferences, or dialogs against which the event occurs. The value
of id1 and id2 will depend on why the
event was generated, and will be set according to the following
rules:
<join> or
<unjoin> operation, id1 and
id2 will have the same values supplied via the
id1 and id2 attributes in the original
element;<createcall>
with a joinid attribute, id1 will reflect
Connection ID of the created call, and id2 will have
the same value as the joinid attribute;id1 will reflect the ID of the
object that became unavailable, and id2 will reflect
the ID of the object it was previously joined to. Such events may
occur for many reasons - asynchronous disconnection,
<disconnect> , <merge> , or
<redirect> (on a Connection),
<destroyconference> , and
dialog.exit or <dialogterminate>
(on a Dialog). Failures may also cause the termination of bridges.
However, due to the asynchronous nature of CCXML, applications
should not generally rely on this ordering, since (for example) a
Connection might disconnect at the same time that an application
performs a <dialogterminate> .The fields of this event are:
| Attribute Name | Required | Type | Details |
|---|---|---|---|
| id1 | true | string | The ID of the Connection, Conference or Dialog representing a resource associated with this event. |
| id2 | true | string | The ID of the Connection, Conference or Dialog representing a resource associated with this event. |
| object1 | true | A Connection, Conference or Dialog object associated with this event. | |
| object2 | true | A Connection, Conference or Dialog object associated with this event. |
conference.unjoinedThis event MUST be emitted when a
bridge is torn down between two resources using
<unjoin> .
A conference.unjoined MUST
also be emitted when a bridge needs to be torn down before an
element can be executed or when an event indicates the loss of a
one end of a bridge, such as when processing
<disconnect>, <redirect>,
<dialogterminate>, <destroyconference> or
<merge> elements or when receiving asynchronous events
such as connection.disconnected, error.connection or
error.dialog .
If a session receives a ' conference.unjoined '
event because it is attached to a Conference, either '
id1 ' or ' id2 ' may refer to a
Connection/Dialog owned by another session. Such identifiers are
not locally meaningful to the session receiving the event (although
they can still be used for logging or other purposes).
The ordering of the id1 and id2
attributes is as specified in 10.6.13:
conference.joined .
The fields of this event are:
| Attribute Name | Required | Type | Details |
|---|---|---|---|
| id1 | true | string | The ID of the Connection, Conference or Dialog representing a resource associated with this event. |
| id2 | true | string | The ID of the Connection, Conference or Dialog representing a resource associated with this event. |
| object1 | true | A Connection, Conference or Dialog object associated with this event. | |
| object2 | true | A Connection, Conference or Dialog object associated with this event. |
error.conference.createThe processing associated with the
<createconference> failed. The fields in this
event are:
| Attribute Name | Required | Type | Details |
|---|---|---|---|
| conferenceid | true | string | The ID of the affected conference. |
| reason | true | string | A description of the reason the operation failed. Content of this field is platform-specific. |
error.conference.destroyThe processing associated with the
<destroyconference> failed. The fields in this
event are:
| Attribute Name | Required | Type | Details |
|---|---|---|---|
| conferenceid | true | string | The ID of the affected conference. |
| reason | true | string | A description of the reason the operation failed. Content of this field is platform-specific. |
error.conference.joinThe processing associated with the <join>
failed.
The ordering of the id1 and id2
attributes is as specified in 10.6.13:
conference.joined .
The fields in this event are:
| Attribute Name | Required | Type | Details |
|---|---|---|---|
| id1 | true | string | The ID of the Connection, Conference or Dialog representing a resource associated with this event. |
| id2 | true | string | The ID of the Connection, Conference or Dialog representing a resource associated with this event. |
| reason | true | string | A description of the reason the operation failed. Content of this field is platform-specific. |
error.conference.unjoinThe processing associated with the <unjoin>
failed.
The ordering of the id1 and id2
attributes is as specified in 10.6.13:
conference.joined .
The fields in this event are:
| Attribute Name | Required | Type | Details |
|---|---|---|---|
| id1 | true | string | The ID of the Connection, Conference or Dialog representing a resource associated with this event. |
| id2 | true | string | The ID of the Connection, Conference or Dialog representing a resource associated with this event. |
| reason | true | string | A description of the reason the operation failed. Content of this field is platform-specific. |
connection.merge.failedThis event MUST be emitted when a
<merge> attempt fails. This event MUST NOT change the state of either of the
Connection Objects involved in the merge operation.
This event includes the standard event and connection event properties along with the following additional event specific properties:
| Attribute Name | Required | Type | Details |
|---|---|---|---|
| mergeid | true | string | The ID of the Connection with which the Connected referenced by this event was merged. |
| reason | true | string | A description of the reason the merge failed. Content of this field is platform-specific. |
Note that connectionid1 and
connectionid2 of the <merge>
element are present in this event as connectionid
property (see section 10.2.3) and mergeid property,
respectively
error.connection.wrongstateThis event MUST be emitted when an
application attempts a telephony operation that is not legal for
the current state of the Connection Object. Note that the
Connection Object state is current as of the event currently being
processed, but may not reflect events that are currently queued, or
other events that occur before the request generated by an element
is processed; therefore, not all failures caused by the state of
the actual connection will result in
error.connection.wrongstate . This event indicates
that an application performed an action that it should know to be
illegal, and generally reflects an incorrectly written
application.
This event includes the standard event and connection event properties along with the following additional event specific properties:
| Attribute Name | Required | Type | Details |
|---|---|---|---|
| reason | true | string | A description of the reason the operation failed. Content of this field is platform-specific. |
| tagname | true | string | This property must be set to the ECMAScript string value of the name of the element that produced the error (ie accept , reject , etc). |
error.conferenceThis event MUST be emitted when an
error occurs on a conference that a session has created or attached
to, and signals the termination of the referenced conference. It is
not necessary for applications to call
<destroyconference> after receiving an
error.conference event (in much the same way that it
is not necessary to call <disconnect> upon
receiving an error.connection event).
The fields of this event are:
| Attribute Name | Required | Type | Details |
|---|---|---|---|
| conferenceid | true | string | The ID of the affected conference. |
| reason | true | string | A description of the reason the operation failed. Content of this field is platform-specific. |
connection.redirect.failedThis event MUST be emitted when an
error occurs when there is an error redirecting a connection using
the <redirect> element.
This event includes the standard event and connection event properties along with the following additional event specific properties:
| Attribute Name | Required | Type | Details |
|---|---|---|---|
| reason | true | string | A description of the reason the redirect failed. Content of this field is platform-specific. |
connection.accept.failedThis event MUST be generated when a request to accept an incoming connection cannot be completed. This event MUST NOT change the state of the Connection Object.
This event includes the standard event and connection event properties along with the following additional event specific properties:
| Attribute Name | Required | Type | Details |
|---|---|---|---|
| reason | true | string | A description of the reason the accept failed. Content of this field is platform-specific. |
connection.reject.failedThis event MUST be generated when a request to reject an incoming connection cannot be completed. This event MUST NOT change the state of the Connection Object.
This event includes the standard event and connection event properties along with the following additional event specific properties:
| Attribute Name | Required | Type | Details |
|---|---|---|---|
| reason | true | string | A description of the reason the reject failed. Content of this field is platform-specific. |
Caller calls an 800 number and after some interaction with an IVR system places an outbound call to a friend.
<?xml version="1.0" encoding="UTF-8"?>
<ccxml xmlns="http://www.w3.org/2002/09/ccxml" version="1.0">
<!-- Create our ccxml level vars -->
<var name="in_connectionid" expr="''" />
<var name="out_connectionid" expr="''" />
<!-- Set our initial state -->
<var name="currentstate" expr="'initial'" />
<eventprocessor statevariable="currentstate">
<!-- Deal with the incoming call -->
<transition state="initial" event="connection.alerting" >
<assign name="in_connectionid" expr="event$.connectionid" />
<accept connectionid="in_connectionid" />
</transition>
<transition state="initial" event="connection.connected">
<assign name="currentstate" expr="'in_vxml_session'" />
<!-- VoiceXML dialog is started on a separate thread - see pin.vxml -->
<dialogstart namelist="session.id" connectionid="in_connectionid" src="'pin.vxml'" />
</transition>
<!-- happens when pin.vxml VoiceXML dialog thread exits -->
<transition state="in_vxml_session" event="dialog.exit">
<createcall dest="'tel:+' + event$.values.telnum" connectionid="out_connectionid" />
<assign name="currentstate" expr="'calling'" />
</transition>
<transition state="calling" event="connection.failed">
<!-- tell the caller there was a error -->
<dialogstart namelist="session.id" connectionid="in_connectionid" src="'error.vxml'" />
<assign name="currentstate" expr="'outb_failed'" />
</transition>
<!-- happens when called party picks up the phone -->
<transition state="calling" event="connection.connected">
<assign name="out_connectionid" expr="event$.connectionid" />
<!-- tell the callee he is receiving a call -->
<dialogstart namelist="session.id" connectionid="out_connectionid" src="'callee.vxml'" />
<assign name="currentstate" expr="'outb_ready_to_join'" />
</transition>
<transition state="outb_failed" event="dialog.exit">
<exit />
</transition>
<!-- happens when callee's vxml dialog (callee.vxml exits) -->
<transition state="outb_ready_to_join" event="dialog.exit">
<join id1="in_connectionid" id2="out_connectionid" />
<assign name="currentstate" expr="'wtg_for_joined'" />
</transition>
<transition state="wtg_for_joined" event="ccxml.joined">
<assign name="currentstate" expr="'active'" />
</transition>
<!-- Lets clean up the call -->
<transition state="active" event="connection.disconnected" >
<if cond="event$.connectionid == in_connectionid">
<disconnect connectionid="out_connectionid"/>
<exit />
</if>
<assign name="currentstate" expr="'in_vxml_session'" />
<!-- start VoiceXML dialog again to see
if caller wants to make another call -->
<dialogstart namelist="session.id" connectionid="in_connectionid" src="'pin.vxml'" />
</transition>
<!-- Catch disconnects in unexpected states -->
<transition event="connection.disconnected">
<exit />
</transition>
</eventprocessor>
</ccxml>
<?xml version="1.0" encoding="UTF-8"?>
<vxml xmlns="http://www.w3.org/2001/vxml"
xmlns:xsi="http://www.w3.org/2001/XMLSchema-instance"
xsi:schemaLocation="http://www.w3.org/2001/vxml
http://www.w3.org/TR/voicexml20/vxml.xsd"
version="2.0">
<form id="pin">
<block> Welcome to Acme's Calling Card </block>
<field name="pin" type="digits">
<prompt> Please say your PIN number </prompt>
<filled>
<if cond="pin.length != 8">
<clear namelist="pin"/>
<else/>
<submit next="checktime.asp" namelist="pin"/>
</if>
</filled>
</field>
</form>
</vxml>
<?xml version="1.0" encoding="UTF-8"?>
<vxml xmlns="http://www.w3.org/2001/vxml" version="2.0">
<form>
<block>
Sorry. The Party you are trying to call
is unavailble.
<exit/>
</block>
</form>
</vxml>
<?xml version="1.0" encoding="UTF-8"?>
<vxml xmlns="http://www.w3.org/2001/vxml" version="2.0">
<form>
<block>You have a call. Connecting</block>
</form>
</vxml>
<?xml version="1.0" encoding="UTF-8"?>
<vxml xmlns="http://www.w3.org/2001/vxml" version="2.0">
<form id="form2">
<!--.asp consults back-end database before filling this value-->
<assign name="timeleft" expr="600"/>
<block> Time remaining is <value expr="timeleft"/> seconds </block>
<field name="telnum" type="digits" >
<prompt> Please speak the telephone number you want to call including the country code.
for example you would say <say-as interpret-as="characters">14075551234</say-as>
</prompt>
<filled>
<exit namelist="telnum"/>
</filled>
</field>
</form>
</vxml>
Different callers call into a conference through an agreed upon telephone number. When each one of them joins the conference he is told how many people are there in the conference and those already in the conference are informed about a new entrant to the conference. Similarly when someone hangs up, the fact that a conference participant has exited is announced. A conference object is created at the beginning of the conference and is destroyed when all the participants have hung up.
<?xml version="1.0" encoding="UTF-8"?>
<ccxml xmlns="http://www.w3.org/2002/09/ccxml" version="1.0">
<var name="in_connectionid" expr="''" />
<var name="currentstate" expr="'initial'" />
<eventprocessor statevariable="currentstate">
<transition state="initial" event="connection.alerting">
<assign name="currentstate" expr="'alerting'" />
<assign name="in_connectionid" expr="event$.connectionid" />
<accept connectionid="in_connectionid" />
</transition>
<transition state="alerting" event="connection.connected">
<assign name="currentstate" expr="'fetching'" />
<fetch next="'http://example.com/conference.asp'" namelist="in_connectionid" />
</transition>
<transition state="fetching" event="fetch.done" >
<goto fetchid="event$.fetchid" />
</transition>
</eventprocessor>
</ccxml>
<?xml version="1.0" encoding="UTF-8"?>
<ccxml xmlns="http://www.w3.org/2002/09/ccxml" version="1.0">
<var name="conf_id" expr="''" />
<var name="currentstate" expr="'starting'" />
<var name="in_connectionid" expr="'0f0c0d@host1.com'" />
<!-- above value is the value submitted to conference.asp-->
<eventprocessor statevariable="currentstate">
<transition state="starting" event="ccxml.loaded">
<createconference conferenceid="conf_id" />
</transition>
<transition state="starting" event="conference.created" >
<assign name="currentstate" expr="'fetching'" />
<fetch next="'http://example.com/conference.asp'" namelist="in_connectionid conf_id" />
</transition>
<transition state="fetching" event="fetch.done" >
<goto fetchid="event$.fetchid" />
</transition>
</eventprocessor>
</ccxml>
<?xml version="1.0" encoding="UTF-8"?>
<ccxml xmlns="http://www.w3.org/2002/09/ccxml" version="1.0">
<var name="currentstate" expr="'ready_to_conf'" />
<var name="in_connectionid" expr="'ff0d01@host2.com'" />
<var name="conf_id" expr="'0a4602@host1.com'" />
<!-- above values are the values submitted to conference.asp-->
<eventprocessor statevariable="currentstate">
<transition event="ccxml.loaded">
<dialogstart connectionid="in_connectionid" src="'vconference.asp'" />
<assign name="currentstate" expr="'announcing'" />
</transition>
<transition state="announcing" event="dialog.exit">
<join entertone="false" exittone="false" id1="conf_id" id2="in_connectionid" />
<join entertone="'false'" exittone="'false'" id1="conf_id" id2="in_connectionid" />
</transition>
<transition state="announcing" event="conference.joined">
<assign name="currentstate" expr="'active'" />
<dialogstart conferenceid="conf_id" src="'newcaller.vxml'" />
</transition>
<transition state="active" event="connection.disconnected">
<dialogstart conferenceid="conf_id" src="'leave.vxml'" />
<assign name="currentstate" expr="'fetching'" />
<fetch next="'http://example.com/teardown.asp'" namelist="in_connectionid conf_id" />
</transition>
<transition state="fetching" event="fetch.done">
<goto fetchid="event$.fetchid" />
</transition>
</eventprocessor>
</ccxml>
<?xml version="1.0" encoding="UTF-8"?>
<vxml xmlns="http://www.w3.org/2001/vxml" version="2.0">
<form>
<block>
Welcome to the W3C conference. There are already
<value expr="'3'" />
participants in the conference.
<!--above value is based on count kept by vconference.asp-->
</block>
</form>
</vxml>
<?xml version="1.0" encoding="UTF-8"?>
<vxml xmlns="http://www.w3.org/2001/vxml" version="2.0">
<form>
<block>
A new participant has entered the conference.
</block>
</form>
</vxml>
<?xml version="1.0" encoding="UTF-8"?>
<vxml xmlns="http://www.w3.org/2001/vxml" version="2.0">
<form>
<block>
Someone just left the conference.
</block>
</form>
</vxml>
<?xml version="1.0" encoding="UTF-8"?>
<ccxml xmlns="http://www.w3.org/2002/09/ccxml" version="1.0">
<var name="currentstate" expr="'destroying'" />
<var name="conf_id" expr="'0a4602@host1.com'" />
<var name="in_connectionid" expr="'ff0d01@host2.com'" />
<!-- above values are the values submitted to teardown.asp-->
<eventprocessor statevariable="currentstate">
<transition event="ccxml.loaded">
<exit />
<!-- just exit and destroy the session -->
</transition>
</eventprocessor>
</ccxml>
<?xml version="1.0" encoding="UTF-8"?>
<ccxml xmlns="http://www.w3.org/2002/09/ccxml" version="1.0">
<assign name="currentstate" expr="'destroying'" />
<assign name="conf_id" expr="'0a4602@host1.com'" />
<assign name="in_connectionid" expr="'ff0d01@host2.com'" />
<!-- above values are the values submitted to teardown.asp -->
<eventprocessor statevariable="currentstate">
<transition event="ccxml.loaded">
<destroyconference conferenceid="conf_id" />
<exit />
</transition>
</eventprocessor>
</ccxml>
This program is a Personal Assistant that operates as an automated answering service.
A subscriber to this service would receive a phone number to the automated service. When a caller wants to talk to the subscriber, he calls the given number. This automated system asks who the caller is, and records the audio. Then the system calls the current number of the target person, and asks if the call should be connected.
If so, the calls are bridged. If not, then the original caller is warned and disconnected.
<?xml version="1.0" encoding="UTF-8"?>
<ccxml xmlns="http://www.w3.org/2002/09/ccxml" version="1.0">
<var expr="'initial'" name="currentstate" />
<var name="in_connectionid" />
<var name="dlg_onhold" />
<var name="out_connectionid" />
<var name="accepted" />
<eventprocessor statevariable="currentstate">
<transition event="connection.alerting" state="initial">
<assign expr="event$.connectionid" name="in_connectionid" />
<accept />
</transition>
<transition event="connection.connected" state="initial">
<assign expr="'welcoming_caller'" name="currentstate" />
<dialogstart src="'welcome_message.vxml'" />
</transition>
<transition event="dialog.exit" state="welcoming_caller">
<!-- place the caller on hold -->
<dialogstart dialogid="dlg_onhold" connectionid="in_connectionid" src="'holdmusic.vxml'" />
<!-- Contact the target. The number here is server-generated -->
<assign expr="'contacting_target'" name="currentstate" />
<createcall dest="'tel:+1-555-555-6666'" connectionid="out_connectionid" />
</transition>
<transition event="connection.connected" state="contacting_target">
<!-- Ask the target if (s)he would like to accept the call -->
<assign expr="'waiting_for_target_answer'" name="currentstate" />
<dialogstart src="'outbound_greetings.vxml'" />
</transition>
<transition event="dialog.exit" state="waiting_for_target_answer">
<assign expr="event$.values.willaccept" name="accepted" />
<if cond="accepted == 'false'">
<!-- disconnect the called party (but still notify the other one) -->
<disconnect connectionid="out_connectionid" />
</if>
<assign expr="'stop_hold'" name="currentstate" />
<dialogterminate dialogid="dlg_onhold" />
</transition>
<transition event="dialog.exit" state="stop_hold">
<if cond="accepted == 'false'">
<assign expr="'voice_mail'" name="currentstate" />
<dialogstart connectionid="in_connectionid" src="'vm.vxml'" />
<else />
<assign expr="'playing_connecting'" name="currentstate" />
<dialogstart connectionid="in_connectionid" src="'connecting.vxml'" />
</if>
</transition>
<transition event="dialog.exit" state="playing_connecting">
<join id1="in_connectionid" id2="out_connectionid" />
<assign expr="'talking'" name="currentstate" />
</transition>
<transition event="connection.disconnected" >
<if cond="event$.connectionid == in_connectionid">
<exit />
</if>
</transition>
</eventprocessor>
</ccxml>
<?xml version="1.0" encoding="UTF-8"?>
<vxml xmlns="http://www.w3.org/2001/vxml" version="2.0">
<form>
<record name="recording">
<prompt>
You have reached the personal assistant for Bill Lumbergh of InnoTech.
If is about the new TPS format please call Dom Portwood to get the new cover sheet.
If this is for any other reason go on and state your name
and I will decide if I want to take your call.
Oh ya, if this is Milt, we're gonna need to go ahead and
move you downstairs into storage B. We have some new people
coming in, and we need all the space we can get. So if you
could go ahead and pack up your stuff and move it down there,
that would be terrific, OK
</prompt>
<filled>
OK, thanks.
<submit next="postRecordingAndExit.vxml" namelist="recording" />
</filled>
</record>
</form>
</vxml>
<?xml version="1.0" encoding="UTF-8"?>
<vxml xmlns="http://www.w3.org/2001/vxml" version="2.0">
<var name="willaccept"/>
<form>
<field id="answer">
<grammar src="yesnogrammar.grxml" />
<prompt>
Hi bill, you have a message from
<audio src="dynamicallyRecordedName.wav" />
Would you like to take it? Say Yes, or No.
</prompt>
<filled>
<if cond="answer=='yes'">
Just a moment, please hold.
<assign name="willaccept" value="true" />
<exit namelist="willaccept" />
<elseif cond="answer==no" />
OK, goodbye.
<assign name="willaccept" value="false" />
<exit namelist="willaccept" />
</if>
</filled>
</field>
</form>
</vxml>
<?xml version="1.0" encoding="UTF-8"?>
<vxml xmlns="http://www.w3.org/2001/vxml" version="2.0">
<form>
<prompt>
Transferring you to voice mail hell.
</prompt>
<block>
<goto next="voicemail.vxml" />
</block>
</form>
</vxml>
<?xml version="1.0" encoding="UTF-8"?>
<vxml xmlns="http://www.w3.org/2001/vxml" version="2.0">
<form>
<prompt>
Just a moment, please hold...
</prompt>
<block>
<exit />
</block>
</form>
</vxml>
<?xml version="1.0" encoding="UTF-8"?>
<vxml xmlns="http://www.w3.org/2001/vxml" version="2.0">
<form id="Form">
<block>
<prompt bargein="false">
When a man loves a woman
Can't keep his mind on nothin' else
He'd trade the world
For a good thing he's found
If she is bad, he can't see it
She can do no wrong
Turn his back on his best friend
If he puts her down.
</prompt>
<goto next="holdmusic.vxml" />
</block>
</form>
</vxml>
The Call Processing Language [ CPL ] is an XML based language that can be used to describe and control Internet telephony services. Its focus is user scripting of call handling behavior for incoming calls. It is designed to be suitable for running on a server where users may not be allowed to execute arbitrary programs, and so is not Turing-complete.
CallXML [ CALLXML ] is a markup language created by Voxeo Corporation that includes both voice and call-control functionality. CallXML is an XML based markup language used to describe the user interface of a telephone, voice over IP, or multi-media call application to a CallXML browser.
CallXML was designed to make it easy for Web developers to create applications that can interact with and control any number or type of calls, including:
The description of CSTA [ CSTA ] from http://www.ecma-international.org/ is as follows:
"CSTA specifies an Applications Interface and Protocols for monitoring and controlling calls and devices in a communications network.
These calls and devices may support various media and can reside in various network environments such as IP, Switched Circuit Networks and mobile networks. CSTA however, abstracts various details of underlying signalling protocols (e.g. SIP/H.323) and networks for the applications."
The architecture of CCXML would allow a platform to be based on CSTA for the underlying telephony protocol while still providing the CCXML execution environment for ease of integration with voice browsers.
TXML (Telera's Extensible Markup Language) [ TXML ] is an XML based language designed by Genesys (formerly Telera) for remotely controlling the behavior of Point of Presence (POP) servers.
TXML provides the syntax for the XML Pages, which are generated at the customer's application at the premises and used by a POP server to execute actions on behalf of the customer's application. The XML Pages are simple ASCII text files that are either stored in a Web server's directory at the premises or generated by scripts at the premises server. The XMLPages are requested from the premises server via HTTP requests made by a client on the POP gateway.
The language includes elements for
SIP, the Session Initiation Protocol, [ RFC3261 ] is a signaling protocol for Internet conferencing, telephony, presence, events notification and instant messaging. As a signaling protocol, SIP sits "below" the application description level of VoiceXML and CCXML. We expect many CCXML and VoiceXML browsers to support SIP signaling.
This section is Normative.
The CCXML DTD is located at http://www.w3.org/TR/2010/CR-ccxml-20100401/ccxml.dtd .
This section is Normative.
The CCXML schema is located at http://www.w3.org/TR/2010/CR-ccxml-20100401/ccxml.xsd .
This section is Normative.
This section describes the details of how CCXML and VoiceXML 2.0 work together to provide dialog functionality in CCXML.
The CCXML application behaviors described below are guidelines and applications are not required to support the full set of VoiceXML interactions. Platforms however should support the events and methods specified below to allow CCXML applications to implement the behaviors documented in this Appendix.
Since HTTP is a stateless protocol, application servers typically use cookie-based and/or URI rewriting techniques to enable stateful interactions with the server. Authors should be aware that application servers employing cookie-based management techniques will view concurrently executing CCXML and VoiceXML applications as independent (the CCXML and VoiceXML cookie stores are independent). Authors wishing to correlate CCXML and VoiceXML data at the server can use URI rewriting or alternatively employ the CCXML sessionid variable together with the connectionid or conferenceid as a common, unique key across the CCXML and VoiceXML applications.
CCXML and VoiceXML 2.0 need to be able to exchange events between the browsers. The method of the message passing is up to the platform but it is assumed that there is some basic capacity in place.
Each running CCXML session has an event queue used to process
CCXML events, independently of VoiceXML event processing by the
dialogs created by that CCXML session. The execution of certain
CCXML elements, such as <dialogterminate> and
<send> , may cause events to be sent to the
VoiceXML browser; similar, certain VoiceXML elements such as
<transfer> will result in the generation of
dialog events delivered to the CCXML session that owns the dialog
in question. The sections below define the event relationship
between the CCXML and VoiceXML environments.
VoiceXML 2.0 provides limited capabilities for handling asynchronous or unexpected events. Since CCXML is designed around a robust event processing mechanism, and since the CCXML session manages connections to the underlying network, processing of asynchronous events - which may be delivered through externally accessible event I/O processors - typically occurs primarily within the CCXML application, which can then control the VoiceXML session as appropriate. The VoiceXML dialog can therefore focus exclusively on interaction with the user.
When a VoiceXML dialog is bridged to a connection with an
associated call leg, the standard VoiceXML session variables obtain
their values from the call leg. Otherwise, these variables are
undefined. After the dialog is bridged to a connection, VoiceXML
session variables are not updated again. CCXML defines an
additional read-only VoiceXML session variable, also populated when
the dialog is bridged to a connection, called
session.connection.ccxml with the following
sub-properties:
parameters attribute supplied in a CCXML
<dialogprepare> or
<dialogstart> invocation.<dialogprepare>When a CCXML application processes a
<dialogprepare> element it prepares a VoiceXML
application with the URI that is passed in on the
<dialogprepare> element.
Normally it is expected that a VoiceXML dialog environment will
use the <dialogprepare> request as an
opportunity to fetch the initial document indicated by the
src and namelist attributes along with
any referenced resources such as <audio> ,
<script> , and <grammar>
elements marked as prefetchable.
Even if a VoiceXML dialog environment is unable to perform any
useful preparation the CCXML implementation MUST support the <dialogprepare>
element and deliver a dialog.prepared event in
response. The implementation MUST as a
minimum, note the values provided via the src ,
namelist , and connectionid attributes,
create a Dialog object, and return a new unique value to the
location defined by the dialogid attribute.
<dialogstart>When a CCXML application processes a
<dialogstart> element it starts up a VoiceXML
application on the connection with the URI that is passed in on the
<dialogstart> element or to the dialog that was
prepared using <dialogprepare> and specified
using the prepareddialogid attribute.
<dialogterminate>When a CCXML application processes a
<dialogterminate> it causes a
"connection.disconnect.hangup" event to be thrown to
the VoiceXML application. As far as the VoiceXML application knows
the call was just disconnected. The VoiceXML application still has
a chance to return data to the CCXML application by using
<exit> in its <catch>
statement.
<exit>When a VoiceXML application processes a VoiceXML
<exit> it will cause the VoiceXML application to
exit and return the contents of the namelist attribute
to the CCXML application in the "dialog.exit" event in
the following form:
<exit namelist="foo bar jar"/>
maps into an event that looks like the following:
dialog.exit
values.foo
values.bar
values.jar
and could be accessed in a CCXML Application like this:
<!-- Process the incoming call --> <transition state="dialogActive" event="dialog.exit"> <log expr="'Houston, the dialog foo: [' + event$.values.foo + ']'" /> <log expr="'Houston, the dialog bar: [' + event$.values['bar'] + ']'" /> <var name="xxx" expr="'jar'/> <log expr="'Houston, the dialog jar: [' + event$.values[xxx] + ']'" /> <exit /> </transition>
If the VoiceXML application is returning data using the
expr attribute the data will be stored in
"values" .
<!-- Process the incoming call --> <transition state="dialogActive" event="dialog.exit"> <log expr="'Houston, the dialog using expr [' + event$.values + ']'" /> <exit /> </transition>
<disconnect>When the VoiceXML application processes a
<disconnect> element it causes a
"dialog.disconnect" event to be thrown in the CCXML
application. It is then up to the CCXML application to disconnect
the call and sends back a
"connection.disconnect.hangup" event by using the
<dialogterminate> element. The following is an
example of what would happen:
<disconnect> ."dialog.disconnect" event from
the VoiceXML application. It interprets this as a request from the
VoiceXML application to "please disconnect me".<transition>
element intended to handle the "dialog.disconnect"
event.<disconnect> element as the child of the
transition event. This would disconnect the call.<transition> element intended to handle the
"connection.disconnected" event.<transition> element has a child element
which performs a <dialogterminate> on the
dialog.Here is the example CCXML code that completes the disconnect and
returns the "connection.disconnect.hangup" event back
to VoiceXML using <dialogterminate> :
<?xml version="1.0" encoding="UTF-8"?>
<ccxml version="1.0" xmlns="http://www.w3.org/2002/09/ccxml">
<var name="dialogid"/>
<eventprocessor statevariable="mystate">
<transition event="dialog.disconnect">
<assign name="dialogid" expr="event$.dialogid"/>
<disconnect connectionid="event$.connectionid" />
</transition>
<transition event="connection.disconnected" >
<dialogterminate dialogid="dialogid"/>
</transition>
</eventprocessor>
</ccxml>
<transfer>When a VoiceXML application processes a
<transfer> element it is handled within CCXML
via series of events between the VoiceXML platform and the CCXML
application. The type of transfer is controlled in VoiceXML 2.0 by
the bridge attribute. If the value of
bridge is " true " this will come in with
a transfer type of " bridge " and if the value is "
false " it will have a type of " blind ".
Here is an example of the logic to support the VoiceXML 2.0
transfer types:
<transfer> causing a
dialog.transfer event to be sent to the CCXML
Session.<transition> to handle the
dialog.transfer event. This transition should
implement the logic in the following steps.type attribute of the
dialog.transfer event is " blind "
perform the following:
<redirect> to move the call to URI
specified in the dialog.transfer eventconnection.disconnect.transfer event to inform the
VoiceXML session that the <transfer> is
complete.type attribute of the
dialog.transfer event is " bridge "
perform the following:
<createcall> to create an outgoing
call leg.<createcall> completes with a
connection.connected event then do the following:
maxtime timer.connection.disconnected event comes in for
the original party:
connection.disconnect.hangup using
<dialogterminate> to the VoiceXML session.connection.disconnected event comes in for
the new party:
<join> the original connection back to the
dialog full dupexdialog.transfer.complete event to the
dialog with a reason of far_end_disconnect .maxtime event comes in:
<join> the original connection back to the
dialog full dupexdialog.transfer.complete event to the
dialog with a reason of maxtime_disconnectdialog.terminatetransfer event comes in:
<join> the original connection back to the
dialog full dupexdialog.transfer.complete event to the
dialog with a reason of near_end_disconnect<createcall> fails with a
connection.failed event then do the following:
dialog.transfer.complete event to the
VoiceXML dialog with the failure reason.type attribute of the
dialog.transfer event is bridge , and if
early media is desired/permissible, then the above steps should be
performed with the following exceptions:
<createcall> to create the
outgoing call leg, the joinid attribute should be
specified and should refer to the connection ID of the inbound leg
associated with the dialog performing the
<transfer> ;<createcall> completes with a
connection.connected event, start a maxtime timer (if
needed), but do not perform a <join> (since the
calls are already joined).dialog.transfer.completeThis event MUST be sent from the CCXML
application to the Dialog which uses this to fill transfer results
(i.e. for VoiceXML platforms to fill field item results). The
<send> attributes used to send this event
are:
| Attribute Name | Required | Type | Details |
|---|---|---|---|
| target | true | ECMAScript Expression | dialogid of the dialog whose transfer is complete |
| targettype | true | ECMAScript Expression | dialog |
| sendid | false | ECMAScript Left Hand Side Expression | Optional sendid |
| delay | false | ECMAScript Expression | Optional delay |
| name | true | ECMAScript Expression | dialog.transfer.complete |
| namelist | true | Var List | results |
An example of this send element is below:
<var name="results" expr="'near_end_disconnect'">
<send name="'dialog.transfer.complete'"
target="dialogid"
targettype="'dialog'"
namelist="results" />
dialog.terminatetransferThe VoiceXML interpreter is responsible for throwing this event when a "hotword" grammar is matched while performing a bridged transfer.
When a caller hangs up on one of the connections the VoiceXML
dialog is not automatically disconnected. The CCXML application
then needs to send a "connection.disconnect.hangup"
event to the VoiceXML application by using the
<dialogterminate> element so it can complete any
cleanup that is required. The VoiceXML application can then still
return data to the CCXML application by using the VoiceXML
<exit> element.
The following example code shows how you would duplicate the standard VoiceXML 2.0 Interpreter Context in a CCXML Application. This example is not meant to be a complete application and does not handle all error events but is rather meant to give an overview of what such an application may look like.
You may also download the source of this application.
<?xml version="1.0" encoding="UTF-8"?>
<ccxml version="1.0" xmlns="http://www.w3.org/2002/09/ccxml">
<!-- Declare the vars we are going to use -->
<var name="in_connectionid" />
<var name="out_connectionid" />
<var name="dialogid" />
<var name="vxml_maxtime"/>
<var name="URI"/>
<var name="maxtime_sendid"/>
<var name="results"/>
<!-- Set an initial state -->
<var name="mystate" expr="'init'"/>
<eventprocessor statevariable="mystate">
<!--
- Deal with an incoming call
-->
<transition state="init" event="connection.alerting">
<!-- Save off the connection ID -->
<assign name="in_connectionid" expr="event$.connectionid" />
<accept connectionid="event$.connectionid"/>
</transition>
<!--
- Call is connected so lets start the dialog
-->
<transition state="init" event="connection.connected">
<dialogstart connectionid="event$.connectionid"
src="http://www.example.com/dialog.vxml"
dialogid="dialogid"/>
<assign name="mystate" expr="'connected'" />
</transition>
<!--
- Dialog is active
-->
<transition state="connected" event="dialog.started">
<assign name="mystate" expr="'dialogActive'" />
</transition>
<!--
- Dialog requests that we disconnect the call
-->
<transition state="dialogActive" event="dialog.disconnect">
<disconnect connectionid="event$.connectionid" />
<assign name="mystate" expr="'disconnecting'" />
</transition>
<!--
- We have disconnected the call. Do a dialog terminate to the dialog.
-->
<transition state="disconnecting" event="connection.disconnected">
<dialogterminate dialogid="dialogid"/>
</transition>
<!--
- Dialog has exited after we disconnected the call.
- We just are going to exit from this CCXML session...
-->
<transition state="disconnecting" event="dialog.exit">
<exit/>
</transition>
<!--
- The caller disconnected. We need to send the event up to
- the Dialog and change our state.
-->
<transition state="dialogActive"
event="connection.disconnected">
<dialogterminate dialogid="dialogid"/>
<assign name="mystate" expr="'userDisconnect'" />
</transition>
<!--
- Dialog has exited after the caller hungup.
- We just are going to exit from this CCXML session...
-->
<transition state="userDisconnect" event="dialog.exit">
<exit/>
</transition>
<!--
-
- Handle a transfer request from a VXML script.
-
-->
<transition state="dialogActive" event="dialog.transfer">
<!-- Branch on transfer type -->
<if cond="event$.type == 'blind'">
<!-- Bridge == false. We are going to just redirect the call -->
<!-- Update our state var -->
<assign name="mystate" expr="'redirecting'" />
<!-- And redirect to the uri specified in the event -->
<redirect connectionid="in_connectionid" dest="event$.URI" />
<redirect connectionid="in_connectionid" dest="event$.uri" />
<!-- Just send the success event to the dialog -->
<send name="'connection.disconnect.transfer'"
target="dialogid"
targettype="'dialog'"/>
<else/>
<!-- Bridge == true. In this case we need to
place a call and bridge the calls -->
<!-- save off maxtime -->
<assign name="vxml_maxtime" expr="event$.maxtime" />
<!-- Update our state var -->
<assign name="mystate" expr="'calling'" />
<!-- Place the call using the values from the transfer request -->
<assign name="URI" expr="event$.URI" />
<createcall dest="event$.URI"
<assign name="URI" expr="event$.uri" />
<createcall dest="event$.uri"
connectionid="out_connectionid"
aai="event$.aai"
timeout="event$.connecttimeout"/>
</if>
</transition>
<!--
- We will get the following events but we do not do anything
- because in VoiceXML 2.0 you just ignore redirect errors.
- We do however process the dialog.exit and shutdown
- the CCXML Session.
-->
<transition state="redirecting"
event="connection.redirected">
</transition>
<transition state="redirecting" event="connection.redirect.failed">
</transition>
<transition state="redirecting" event="dialog.exit">
<exit/>
</transition>
<!--
-
- Handle bridge=true Events
-
- This first event is for if the outbound call failed.
-
-->
<transition state="calling" event="connection.failed">
<!-- Just send the error event to the dialog -->
<assign name="results" expr="event$.reason"/>
<send name="'dialog.transfer.complete'"
target="dialogid"
targettype="'dialog'"
namelist="results" />
<!-- Update our state var back to the original state -->
<assign name="mystate" expr="'dialogActive'" />
</transition>
<!--
- The outbound call has been answered.
-->
<transition state="calling" event="connection.connected">
<!-- Update our state var back to show that we are connected -->
<assign name="mystate" expr="'outgoing_call_active'" />
<!-- Unjoin the calls before it can be connected to other call -->
<join id1=" dialogid" id2=" in_connectionid" duplex="'half'" dtmfclamp="false"/>
</transition>
<!--
- Now connecte the outbound.
-->
<transition state="outgoing_call_active" event="conference.joined">
<!-- Join the two calls together -->
<join id1="in_connectionid" id2="out_connectionid" duplex="'full'" />
</transition>
<!--
- We will get here once the join completes.
-->
<transition state="outgoing_call_active"
event="conference.joined">
<!-- If maxtime has been set then we setup a timer -->
<if cond="vxml_maxtime != null">
<send name="'vxml_maxtime'"
target="session.id"
delay="vxml_maxtime"
sendid="maxtime_sendid"/>
</if>
</transition>
<!--
- Deal with someone disconnecting.
-->
<transition state="outgoing_call_active"
event="connection.disconnected">
<!-- Cancel any maxtime events that are waiting to be fired -->
<if cond="maxtime_sendid != null">
<cancel sendid="maxtime_sendid"/>
<assign name="maxtime_sendid" expr="null"/>
</if>
<!-- Branch off based on what call leg this is for and send
the proper event to the dialog -->
<if cond="event$.connectionid == out_connectionid">
<assign name="results" expr="'far_end_disconnect'" />
<send name="'dialog.transfer.complete'"
target="dialogid"
targettype="'dialog'"
namelist="results" />
<!-- Update our state var back to the original state -->
<assign name="mystate" expr="'dialogActive'" />
<else />
<!-- Set our state to show that the
original caller is disconnected. -->
<assign name="mystate" expr="'userDisconnect'" />
<dialogterminate dialogid="dialogid"/>
</if>
</transition>
<!--
- Deal with a "hotword" type event where the dialog
- requests that we stop the transfer.
-->
<transition state="outgoing_call_active"
event="dialog.terminatetransfer">
<!-- Change our state to show we are dealing with hotword stuff -->
<assign name="mystate" expr="'hotword'" />
<!-- Cancel any maxtime events that are waiting to be fired -->
<if cond="maxtime_sendid != null">
<cancel sendid="maxtime_sendid"/>
<assign name="maxtime_sendid" expr="null"/>
</if>
<!-- unjoin our connections -->
<unjoin id1="in_connectionid" id2="out_connectionid"/>
</transition>
<!--
- Calls have been unjoined.
-->
<transition state="hotword" event="conference.unjoined">
<!-- Rejoin the first connection to the dialog -->
<join id1="in_connectionid" id2="dialogid"/>
<!-- Disconnect the outbound call -->
<disconnect connectionid="out_connectionid"/>
</transition>
<!--
- Send an event to the dialog once we are all back together again.
-->
<transition state="hotword" event="conference.joined">
<!-- Build up our event -->
<assign name="results" expr="'near_end_disconnect'" />
<send name="'dialog.transfer.complete'"
target="dialogid"
targettype="'dialog'"
namelist="results" />
<!-- Update our state var back to the dialogActive state -->
<assign name="mystate" expr="'dialogActive'" />
</transition>
<!--
- Deal with connection.disconnected events in the hotword state.
- We are only going to deal with stuff if the event is
- for the incoming call.
-->
<transition state="hotword" event="connection.disconnected">
<if cond="event$.connectionid == in_connectionid">
<dialogterminate dialogid="dialogid"/>
<!-- Update our state var to the userDisconnect state -->
<assign name="mystate" expr="'userDisconnect'" />
</if>
</transition>
<!--
- Deal with the maxtime event during a call transfer.
- Should this happen we just disconnect the outbound call leg
- and get back to the dialogActive state.
-
- Step one is to disconnect the call...
-->
<transition state="outgoing_call_active"
event="vxml_maxtime">
<assign name="maxtime_sendid" expr="null"/>
<assign name="mystate" expr="'maxtime'" />
<disconnect connectionid="out_connectionid"/>
</transition>
<!--
- Once we have the disconnect event we verify that we
- got it for the outbound call and rejoin the dialog to the
- inbound call. If the inbound call disconnected
- we are going to go on and forward the event along
- and wait for the dialog to exit.
-
-->
<transition state="maxtime" event="connection.disconnected">
<if cond="event$.connectionid == out_connectionid">
<join id1="dialogid" id2="in_connectionid"/>
<else />
<dialogterminate dialogid="dialogid"/>
</if>
</transition>
<!--
-
- We are rejoined. Update our state and send the transfer
- event back to the dialog.
-
-->
<transition state="maxtime" event="conference.joined">
<!-- Update our state var back to the dialogActive state -->
<assign name="mystate" expr="'dialogActive'" />
<assign name="results" expr="'maxtime_disconnect'" />
<send name="'dialog.transfer.complete'"
target="dialogid"
targettype="'dialog'"
namelist="results" />
</transition>
<!--
- Dialog has exited while we were in a hotword state.
- We just are going to exit from this CCXML session...
-->
<transition state="maxtime" event="dialog.exit">
<exit/>
</transition>
<!--
-
- Deal with any extra random events that may come in.
-
-->
<!--
- Make sure that we deal with any extra dialog events
- by ending the session. A real ccxml app would do something
- better here.
-->
<transition event="dialog.*">
<exit/>
</transition>
<!--
- And do the same for any exit events.
-->
<transition event="error.*">
<exit/>
</transition>
<!--
- And last but not least catch any connection.disconnect
- events that made it past us.
-->
<transition event="connection.disconnected">
<exit/>
</transition>
</eventprocessor>
</ccxml>
This section defines a list of recommended telephony protocol names to be used in CCXML platforms within the connection event objects (See 10.2.3: Connection Events ). Platforms MUST use the following list when available. If the protocol is not defined in this list the platform MUST prefix the name with an underscore, "_", to identify them as platform-dependent.
| Protocol Name | Details |
|---|---|
| sip | Session initiation protocol [ RFC3261 ]. |
| h323 | ITU H.323 Voice over IP protocol [ H.323 ]. |
| q931 | ISDN q.931 call control [ Q.931/DSS1 ]. |
| ss7 | Signaling System 7 [ SS7 ]. |
| csta | ECMA Computer Supported Telecommunications Applications [ CSTA ]. |
| pots | Plain Old Telephone Service. |
| cas | Channel Associated Signaling. |
The following is the list of changes made to this document at each stage of the Recommendation Track process.
<accept> element
to conid (Section 10.1.2.2)<createcall> element
(Section 10.2.1.1)<createcall>
(Section 10.2.1.2)<createcall> to
conid (Section 10.2.1.2)<createcall> (Section
10.2.1.2)<createcall>
(Section 10.2.1.2)<createcall>
(Section 10.2.1.2)<createcall> (Section
10.2.1.2)<createcall>
(Section 10.2.1.2)<createcall>
(Section 10.2.1.3)There are no changes in this version.
<move event=event$> in
transition for " connection.merge.failed "This version of CCXML was written with the participation of members of the W3C Voice Browser Working Group, and a special thanks is in order for the following contributors:
This W3C specification is based upon a former CCXML specification, contributed to the Voice Browser Working Group in April 2001. The CCXML authors were:
This section is Normative.
A document is a Conforming CCXML Document if it meets all of the following conditions:
<ccxml> root element which includes
a version attribute of "1.0"<ccxml> element designates the CCXML
namespace. This can be achieved by declaring an xmlns
attribute or an attribute with an xmlns prefix
[XMLNS] . The namespace for
CCXML is defined to be "http://www.w3.org/2002/09/ccxml"It is recommended that the <ccxml> element
indicate the location of the CCXML schema (see Appendix C) via the
xsi:schemaLocation attribute from [SCHEMA2] :
xsi:schemaLocation="http://www.w3.org/2002/09/ccxml
http://www.w3.org/TR/ccxml/ccxml.xsd"
There may be a DOCTYPE declaration in the document prior to the
root element. If present, the public identifier included in the
DOCTYPE declaration must reference the CCXML DTD (Appendix B) using
its Formal Public Identifier:
<!DOCTYPE ccxml PUBLIC "-//W3C//DTD CCXML 1.0//EN"
"http://www.w3.org/TR/ccxml/ccxml.dtd">
The system identifier may be modified appropriately. The DTD subset must not be used to override any parameter entities in the DTD.
Here is an example of a Conforming CCXML Document:
<?xml version="1.0" encoding="UTF-8"?>
<ccxml version="1.0" xmlns="http://www.w3.org/2002/09/ccxml"
xmlns:xsi="http://www.w3.org/2001/XMLSchema-instance"
xsi:schemaLocation="http://www.w3.org/2002/09/ccxml http://www.w3.org/TR/ccxml/ccxml.xsd">
<eventprocessor>
<transition event="connection.alerting">
<log expr="'Hello World'"/>
<exit/>
</transition>
</eventprocessor>
</ccxml>
Note that in this example, the recommended
xmlns:xsi and xsi:schemaLocation
attributes are included. Note also, the inclusion of an XML
declaration. An XML declaration like the one above is not required
in all XML documents. CCXML document authors are strongly
encouraged to use XML declarations in all their documents. Such a
declaration is required when the character encoding of the document
is other than the default UTF-8 or UTF-16 and no encoding was
determined by a higher-level protocol.
The CCXML language or these conformance criteria provide no designated size limits on any aspect of CCXML documents. There are no maximum values on the number of elements, the amount of character data, or the number of characters in attribute values.
The CCXML namespace may be used with other XML namespaces as per [XMLNS] , although such documents are not strictly conforming CCXML documents as defined above. Future work by W3C will address ways to specify conformance for documents involving multiple namespaces.
A CCXML Processor is a program that can parse and process Conforming CCXML Documents. In a CCXML Processor, the XML parser must be able to parse and process all XML constructs defined by XML 1.0 [XML10] , XML 1.1 [XML] and Namespaces in XML [XMLNS] . This XML parser is not required to perform validation of a CCXML document as per its schema or DTD; this implies that during processing of a CCXML document it is optional to apply or expand external entity references defined in an external DTD.
A Conforming CCXML Processor must correctly understand and apply the semantics of each markup element as described by this document.
When a Conforming CCXML Processor encounters elements or
attributes, other than xml:lang and
xml:base , in a non-CCXML namespace it may:
There is, however, no conformance requirement with respect to performance characteristics of the CCXML Processor.
In all places that URIs [URI] are referenced as being valid in a CCXML document a CCXML processor MUST accept IRIs [IRI] .
This section is Normative.
This appendix describes a " basichttp " event I/O
event processor which uses HTTP ( [RFC2616] ) to transport events between a CCXML
implementation and external components.
A CCXML implementation receives events from an external
component via the " basichttp " processor. If the
event is destined for an active CCXML session, the event and its
parameters are injected into the session. Using the "
basichttp " processor, events can be sent from a CCXML
session with the <send> element to an external
component.
The " basichttp " processor is intended as a
minimal interoperable mechanism for sending and receiving
events between external components and CCXML 1.0 implementations.
Other event I/O processors may be more appropriate for advanced
application scenarios. HTTP Basic Access Authentication ( [RFC2617] ) should be supported at
a minimum. HTTP Digest Access Authentication ( [RFC2617] ), HTTPS, or other
security techniques should be considered.
A CCXML 1.0 implementation must support the "
basichttp " processor. Implementations may support
other event injection processors so long as they do not have the
type " basichttp " which is reserved for the processor
described in this section.
The access URI for the " basichttp " event I/O
processor is the URI to which an external component can send an
event for injection into an active session.
The access URI is available in a CCXML session via
session.ioprocessors using the key "
basichttp ". For example,
session.ioprocessors["basichttp"] returns the access
URI (e.g. http://www.example.com/ccxml/basichttp ) for
the " basichttp 1" processor.
The access URI for the " basichttp " event
processor may be sent to external components by, for example, its
inclusion in the namelist attribute of the
<send> element.
The access URI may also be specified in an implementation-specific manner (for example, product documentation).
Input from external components MUST be
received by the CCXML implementation at the "
basichttp " access URI as HTTP POST requests. The
request is analyzed by the " basichttp " event
processor, resulting in
The " basichttp " processor MUST indicate the result to the external component
via the response code contained in the HTTP response.
Parameter values MUST be passed into
the " basichttp " processor using an encoded
application/x-www-form-urlencoded body.
To inject an event into an existing CCXML session, the HTTP
request must specify the id of the session and the name of the
event. The session id MUST be specified as
an HTTP parameter named " sessionid "
The name of the event must be specified using the HTTP parameter
" name ".
The following HTTP parameters are reserved:
sessionidnameeventsourcetarget attribute in a
<send> element). The parameter is optional.Any non-reserved HTTP request parameters (in other words, all
HTTP request parameters that are not listed in the table above)
define the properties of the injected CCXML event. For instance, if
the HTTP request contained a parameter named " foo "
with value " bar ", then the corresponding CCXML event
object would have a property named " foo " (accessible
as event$.foo ), the value of which would be the
string value " bar ".
Request parameters names may contain one or more periods, in
order to allow the injection of events with properties that are
objects. For example, a parameter named "1" "a.b" with a value
of " 1 " represents an object named " a
", which has a property " b " with a value of "
1 ". A subsequent parameter " a.c " with
a value of " 2 " would add a property named "
c " with a value of " 2 " to that event.
This scheme applies recursively; using " a.d.x " = "
3 " and " a.d.y " = " 4 "
would result in a multi-level object. Request parameter names must
be valid ECMAScript variable names, or must be composed of
period-separated ECMAScript variable names. Request parameter
values, both reserved and non-reserved, are treated as strings. The
omission of a request parameter value will be treated as an empty
string. Parameter names may not be repeated within a request. A
request with repeated parameter names is considered to be invalid,
and should be rejected by the " basichttp " event I/O
processor.
The following subset of HTTP response codes are defined:
| Response
Code |
Description |
|---|---|
| 204 (No Content) | Injection successful: session id matches an active CCXML session id, event name and payload parameters are valid |
| 400 (Bad Request) | Injection failed: one or more parameters have an invalid name or value |
| 401 (Unauthorized) | Used in conjunction with HTTP Authentication ( [RFC2617] ): The request requires user authentication |
| 403 (Forbidden) | Injection failed: other reason (e.g. session id does not match an existing CCXML session id) |
| 404 (Not Found) | Injection failed: access URI invalid. |
| 500 (Internal Server Error) | Injection failed: internal server error. |
Events injected into an active CCXML session by the "
basichttp " processor provide the standard event
attributes as described in Section
9.4.2 . The name has the value of the "
name " parameter. The eventsource has the
value of the " eventsource " parameter if provided;
otherwise eventsource is undefined . The
eventid is a unique string identifier of the event
generated by the " basichttp " processor. The
eventsourcetype has the value " basichttp
".
The payload parameters and their values are exposed as top level
properties of the event object (complex parameter names require
appropriate initialization of sub-objects). To avoid conflict with
standard event attributes, payload parameters with the name "
eventid " or " eventsourcetype " are
ignored.
For example, if the access URI for the " basichttp
" processor is set to "
http://www.example.com/ccxml/basichttp ", an external
component can send an HTTP request as follows:
http://www.example.com/ccxml/basichttp?sessionid=ccxmlsession1& name=basichttp.myevent&eventsource=http%3a//www.example.org/ccxmlext& agent=agent12&site.location=orlando&site.code=RE445
If the session id matches an active CCXML session (i.e. its
session.id is " ccxmlsession1 ") and the
parameter names and values are valid, the processor injects the
event into the session and sends an HTTP 204 response code. The
event may then be handled by a transition such as:
<!-- Process incoming basichttp event --> <transition state="'dialogActive'" event="basichttp.*" > <log expr="'Received event'" /> <log expr="'name=' + event$.name" /> <log expr="'sourcetype=' + event$.eventsourcetype" /> <log expr="'eventsource=' + event$.eventsource" /> <log expr="'agent=' + event$.agent" /> <log expr="'site.location=' + event$.site.location" /> <log expr="'site.code=' + event$.site.code" /> </transition>
where event$.name would have the value "
basichttp.myevent ",
event$.eventsourcetype the value "
basichttp ", event$.eventsource the value
" http://www.example.org/ccxmlext ",
event$.agent the value " agent12 ",
event$.site.location the value " orlando
" and event$.site.code the value " RE445
".
Events may be sent from the CCXML
implementation to an external component with the "
basichttp " processor using the
<send> element ( Section 9.2.3 ) with the targettype
attribute set to " basichttp ". The
target attribute MUST be set
to the access URI of the external component.
The HTTP method MUST be "
POST " and parameter values MUST be encoded in an
application/x-www-form-urlencoded body (
POST method).
The id of the CCXML session id MUST be
sent as a HTTP parameter named " sessionid ".
The name attribute MUST be
specified as an HTTP parameter named " name ". If the
namelist attribute is defined, its variable names and
values MUST be mapped to HTTP parameters.
Inline content is not supported. The parameter name is
the variable name, with the same qualification as used in the
namelist . The parameter value is the variable value
after being converted into a string. If a variable in the
namelist is an ECMAScript Object, the mechanism by
which it must be submitted is not currently defined. Instead of
submitting ECMAScript Objects directly, the application developer
may explicitly submit the properties of an Object (e.g. "
date.month date.year ").
The basic HTTP event I/O processor generates events in response
to <send> as described in Section 9.3 . An HTTP success 2XX response code returned
by the external component (or a successful challenge-response
resulting from a 401 Unauthorized response) MUST be mapped to the CCXML event
send.successful ; all other non-successful (non 2xx)
HTTP response codes MUST be mapped to
error.send.failed .
This section is Normative.
This appendix describes a " createsession " event
processor which can receive HTTP ( [RFC2616] ) requests from an external component to
create new CCXML sessions.
The " createsession " processor is intended as a
minimal interoperable mechanism to allow external components
to create new sessions in CCXML 1.0 implementations. Other event
I/O processors may be more appropriate for advanced application
scenarios. Security issues may need to be addressed by the
implementation. If security is not addressed as part of the
deployment network configuration, then HTTP Authentication (
[RFC2617] ) , HTTPS, or
other security techniques should be considered. Implementations may
use additional HTTP parameters specifically to address
security.
A CCXML 1.0 implementation may support a "
createsession " event processor. Implementations may
support alternative session creation event processors so long as
they do not have the type " createsession " which is
reserved for the processor described in this section.
The access URI for the " createsession " event I/O
processor is the URI to which an external component can send a
session creation event.
If the implementation supports the " createsession
" event processor, then its access URI is available in a CCXML
session via session.ioprocessors using the key "
createsession ". For example,
session.ioprocessors["createsession"] returns the
access URI (e.g.
http://www.example.com/ccxml/createsession ) for the "
createsession " type event I/O processor.
The access URI may also be specified in an implementation-specific manner (for example, product documentation).
A new CCXML session can be created by an external component when
the " createsession " processor receives at its access
URI an HTTP POST request with a " uri " parameter
whose value is the CCXML document to load.
The following HTTP parameters are reserved:
urieventsourcebasichttp "
event processor. The parameter is optional.method<createccxml> 's '
method ' attribute; used to set the HTTP method
applied in the fetch of the specified CCXML document. Allowed
values are " get " or " post "
(case-insensitive). If omitted, the default value is "
get ".timeout<createccxml> 's '
timeout ' attribute; used to set the maximum time
allowed when fetching a CCXML document before abandoning the fetch
attempt and returning an error. If omitted, the CCXML platform will
use a default valuemaxage<createccxml> 's '
maxage ' attribute; used to set the
max-age value of the Cache-Control header
when fetching CCXML documents. If omitted, the CCXML platform will
use a default value.maxstale<createccxml> 's '
maxstale ' attribute; used to set the
max-stale value of the Cache-Control
header when fetching CCXML documents. If omitted, the CCXML
platform will use a default value.postbodyapplication/x-www-form-urlencoded
encoded HTTP body for " post " requests. This
parameter is ignored if ' method ' is set to "
get ". The value of this parameter is the prepared
application/x-www-form-urlencoded content that has
been URL-encoded.fetchparam<createccxml> 's '
fetchparam ' attribute; used to pass information about
the newly created session to the application server. If omitted,
the default value is " none ".Other parameters provided in the HTTP request are treated as the event payload and made available in the created session. Single parameter values must be supported; multiple value parameters may be supported.
Payload parameter names must be valid ECMAScript variable names.
Valid complex variable names are permitted; for example, "
agent.role ". Reserved and payload parameter values
must be valid ECMAScript expressions.
The following HTTP response codes are defined:
| Response Code | Description |
|---|---|
| 200 | CCXML session created successful |
| 400 | Session not created: one or more parameters have an invalid name or value |
| 401 | Session not created: request lacks proper authorization |
| 403 | Session not created: other reason (e.g. CCXML document not found) |
| 408 | Session not created: timeout fetching CCXML document |
If the CCXML session was created successfully, the HTTP 200
response MUST contain an '
application/x-www-form-urlencoded ' body. The '
session.id ' property of the newly created session
MUST be returned in this body; other
information MAY also be returned by the
platform.
In the created session, session.startupmode is set
to " external ", the session.uri is to
set to the value of the uri p parameter and a
session.values object is defined with the property
type set to the value " createsession " and
the property eventsource set to
the value of the " eventsource "
parameter. Other payload parameters are exposed as properties
of session.values
(complex parameter names require appropriate
initialization of sub-objects). To avoid conflict with
type and eventsource defined
above, payload parameters with the name "type" and
eventsource are ignored.
For example, an external component sends
the following HTTP request to the " createsession "
access URI :
http://www.example.com/ccxml/createsession? uri=http://www.example.org/ccxml/myscript.ccxml& eventsource=http://www.example.org/ccxmlext& delay.value=500&delay.format=msecs& vxmlscript=http://www.example.org/ccxml/myscript.vxml
If the " createsession "
processor is supported by the CCXML implementation, the request
parameter names and values are valid, and the ccxml document is
successfully fetched and processed, then a new CCXML session is
created with the following session variables:
session.id = 'ccxmlsession2' session.startupmode = 'external' session.uri = 'http://www.example.org/ccxml/myscript.ccxml' session.values.type = 'createsession' session.values.eventsource = 'http://www.example.org/ccxmlext' session.values.delay.value = 500 session.values.delay.format = msecs session.values.vxmlscript = 'http://www.example.org/ccxml/myscript.vxml'
The " createsession "
processor then responds to the originating HTTP request by
generating an HTTP 200 response code. The session id of the newly
created CCXML session MUST be returned in the
body of the response.
This section is normative.
The media type associated to the Call
Control eXtensible Markup Language Specification documents is
"application/ccxml+xml"
and the filename suffix is
".ccxml" as defined in [ RFC4267 ].