This document is also available in these non-normative formats: XML, XHTML with changes since version 1.0 marked, XHTML with changes since previous Working Draft marked, Independent copy of the schema for schema documents, Independent copy of the DTD for schema documents, Independent tabulation of components and microcomponents, and List of translations.
Copyright © 2009 W3C® (MIT, ERCIM, Keio), All Rights Reserved. W3C liability, trademark and document use rules apply.
This document specifies the XML Schema Definition Language, which offers facilities for describing the structure and constraining the contents of XML documents, including those which exploit the XML Namespace facility. The schema language, which is itself represented in an XML vocabulary and uses namespaces, substantially reconstructs and considerably extends the capabilities found in XML document type definitions (DTDs). This specification depends on XML Schema Definition Language 1.1 Part 2: Datatypes.
This section describes the status of this document at the time of its publication. Other documents may supersede this document. A list of current W3C publications and the latest revision of this technical report can be found in the W3C technical reports index at http://www.w3.org/TR/.
This is a Last Call Public Working Draft of W3C XML Schema Definition Language (XSD) 1.1. It is here made available for review by W3C members and the public. XSD 1.1 retains all the essential features of XSD 1.0, but adds several new features to support functionality requested by users, fixes many errors in XSD 1.0, and clarifies wording.
xml:lang attribute and thus to the language of
the element's contents. This change was introduced to resolve issue
5003
Applicability of <alternative> element to xml:lang,
raised by the W3C Internationalization Core Working Group.
schemaLocation attribute, but also
in other schema documents referred to using <include>
or <override> in that schema document.schemaLocation
attributes in the instance document being validated; this resolves
issue
5476
xsi:schemaLocation should be a hint, should be MAY not SHOULD.vc:typeAvailable
and vc:typeUnavailable have been revised to make them
complementary and to ensure that if two constructs in the
input to conditional inclusion processing are marked
vc:typeAvailable="A B C" and
vc:typeUnavailable="A B C", respectively, then
exactly one of the two will be chosen. This change resolves issue
5905
vc:typeAvailable and vc:typeUnavailable.vc namespace. Attributes
may be added to that namespace in the future, so unrecognized
attributes are not errors, but until that time, the presence of
unrecognized attributes is likely to indicate a problem in the input.
This change resolves issue
5904
Unknown attributes in vc namespace.blockDefault="#all" has been removed
from the schema for schema documents; this change resolves issue
6120
Reconsider blockDefault=#all.ref attributes are now retained in the ·post-schema-validation infoset·
form of the containing element declaration. This change resolves
issue
6144
annotation on IDC with a 'ref' attribute is lost.For those primarily interested in the changes since version 1.0, the appendix Changes since version 1.0 (non-normative) (§H) is the recommended starting point. It summarizes both changes made since XSD 1.0 and some changes which were expected (and predicted in earlier drafts of this specification) but have not been made after all. Accompanying versions of this document display in color all changes to normative text since version 1.0 and since the previous Working Draft.
The Last Call review period for this document extends until 20 February 2009. Comments on this document should be made in W3C's public installation of Bugzilla, specifying "XML Schema" as the product. Instructions can be found at http://www.w3.org/XML/2006/01/public-bugzilla. If access to Bugzilla is not feasible, please send your comments to the W3C XML Schema comments mailing list, www-xml-schema-comments@w3.org (archive) Each Bugzilla entry and email message should contain only one comment.
Although feedback based on any aspect of this specification is welcome, there are certain aspects of the design presented herein for which the Working Group is particularly interested in feedback. These are designated "priority feedback" aspects of the design, and identified as such in editorial notes at appropriate points in this draft. Any feature mentioned in a priority feedback note should be considered a "feature at risk": the feature may be retained as is, modified, or dropped, depending on the feedback received from readers, schema authors, schema users, and implementors.
Publication as a Working Draft does not imply endorsement by the W3C Membership. This is a draft document and may be updated, replaced or obsoleted by other documents at any time. It is inappropriate to cite this document as other than work in progress.
This document has been produced by the W3C XML Schema Working Group as part of the W3C XML Activity. The goals of XSD 1.1 are discussed in the document Requirements for XML Schema 1.1. The authors of this document are the members of the XML Schema Working Group. Different parts of this specification have different editors.
This document was produced by a group operating under the 5 February 2004 W3C Patent Policy. W3C maintains a public list of any patent disclosures made in connection with the deliverables of the group; that page also includes instructions for disclosing a patent. An individual who has actual knowledge of a patent which the individual believes contains Essential Claim(s) must disclose the information in accordance with section 6 of the W3C Patent Policy.
The English version of this specification is the only normative version. Information about translations of this document is available at http://www.w3.org/2003/03/Translations/byTechnology?technology=xmlschema.
This document sets out the structural part of the XML Schema Definition Language.
Chapter 2 presents a Conceptual Framework (§2) for XSD, including an introduction to the nature of XSD schemas and an introduction to the XSD abstract data model, along with other terminology used throughout this document.
Chapter 3, Schema Component Details (§3), specifies the precise semantics of each component of the abstract model, the representation of each component in XML, with reference to a DTD and an XSD schema for an XSD document type, along with a detailed mapping between the elements and attribute vocabulary of this representation and the components and properties of the abstract model.
Chapter 4 presents Schemas and Namespaces: Access and Composition (§4), including the connection between documents and schemas, the import, inclusion and redefinition of declarations and definitions and the foundations of schema-validity assessment.
Chapter 5 discusses Schemas and Schema-validity Assessment (§5), including the overall approach to schema-validity assessment of documents, and responsibilities of schema-aware processors.
The normative appendices include a Schema for Schema Documents (Structures) (normative) (§A) for the XML representation of schemas and References (normative) (§B).
The non-normative appendices include the DTD for Schemas (non-normative) (§L) and a Glossary (non-normative) (§K).
This document is primarily intended as a language definition reference. As such, although it contains a few examples, it is not primarily designed to serve as a motivating introduction to the design and its features, or as a tutorial for new users. Rather it presents a careful and fully explicit definition of that design, suitable for guiding implementations. For those in search of a step-by-step introduction to the design, the non-normative [XML Schema: Primer] is a much better starting point than this document.
The Working Group has three main goals for this version of W3C XML Schema:
These goals are in tension with one another. The Working Group's strategic guidelines for changes between versions 1.0 and 1.1 can be summarized as follows:
The aim with regard to compatibility is that
The purpose of XML Schema Definition Language: Structures is to define the nature of XSD schemas and their component parts, provide an inventory of XML markup constructs with which to represent schemas, and define the application of schemas to XML documents.
The purpose of an XSD schema is to define and describe a class of XML documents by using schema components to constrain and document the meaning, usage and relationships of their constituent parts: datatypes, elements and their content and attributes and their values. Schemas can also provide for the specification of additional document information, such as normalization and defaulting of attribute and element values. Schemas have facilities for self-documentation. Thus, XML Schema Definition Language: Structures can be used to define, describe and catalogue XML vocabularies for classes of XML documents.
Any application that consumes well-formed XML can use the formalism defined here to express syntactic, structural and value constraints applicable to its document instances. The XSD formalism allows a useful level of constraint checking to be described and implemented for a wide spectrum of XML applications. However, the language defined by this specification does not attempt to provide all the facilities that might be needed by applications. Some applications will require constraint capabilities not expressible in this language, and so will need to perform their own additional validations.
xs)
The XML representation of schema components uses a vocabulary
identified by the namespace name http://www.w3.org/2001/XMLSchema.
For brevity, the text and examples in this specification use
the prefix xs: to stand for this
namespace; in practice, any prefix can be used.
untyped,
untypedAtomic) which are not defined in this
specification; see the [XDM]
specification for details of those types.
Users of the namespaces defined here should be aware, as a matter of namespace policy, that more names in this namespace may be given definitions in future versions of this or other specifications.
xsi)This specification defines
several attributes for direct use in any XML documents, as
described in Schema-Related Markup in Documents Being Validated (§2.6).
These attributes are in the namespace whose name is http://www.w3.org/2001/XMLSchema-instance.
For brevity, the text and examples in this specification use
the prefix xsi: to stand for this namespace; in
practice, any prefix can be used.
Users of the namespaces defined here should be aware, as a matter of namespace policy, that more names in this namespace may be given definitions in future versions of this or other specifications.
vc)
The pre-processing of schema documents described in
Conditional inclusion (§4.2.1) uses
attributes in the namespace
http://www.w3.org/2007/XMLSchema-versioning.
For brevity, the text and examples in this specification use
the prefix vc: to stand for this
namespace; in practice, any prefix can be used.
Users of the namespaces defined here should be aware, as a matter of namespace policy, that more names in this namespace may be given definitions in future versions of this or other specifications.
http://www.w3.org/XML/1998/namespacehttp://www.w3.org/2001/XMLSchemahttp://www.w3.org/2001/XMLSchema-instancehttp://www.w3.org/2007/XMLSchema-versioningComponents and source declarations must not specify
http://www.w3.org/2000/xmlns/ as their
target namespace. If they do, then the schema
and/or schema document is in ·error·.
html bound to
http://www.w3.org/1999/xhtmlmy (in examples) bound to the target namespace
of the example schema documentrddl bound to
http://www.rddl.org/vc bound to
http://www.w3.org/2007/XMLSchema-versioning (defined
in this and related specifications)xhtml bound to
http://www.w3.org/1999/xhtmlxlink bound to
http://www.w3.org/1999/xlinkxs bound to http://www.w3.org/2001/XMLSchema
(defined in this and related specifications)xsi bound to
http://www.w3.org/2001/XMLSchema-instance (defined in this and
related specifications)xsl bound to
http://www.w3.org/1999/XSL/TransformIn practice, any prefix bound to the appropriate namespace
name may be used (unless otherwise specified by the definition
of the namespace in question, as for xml and
xmlns).
Sometimes other specifications or Application Programming Interfaces (APIs) need to refer to the XML Schema Definition Language in general, sometimes they need to refer to a specific version of the language. To make such references easy and enable consistent identifiers to be used, we provide the following URIs to identify these concepts.
http://www.w3.org/XML/XMLSchemahttp://www.w3.org/XML/XMLSchema/vX.Yhttp://www.w3.org/XML/XMLSchema/v1.0 identifies
XSD version 1.0 and http://www.w3.org/XML/XMLSchema/v1.1 identifies
XSD version 1.1.
http://www.w3.org/XML/XMLSchema/vX.Y/NeX.Y of
the XSD specification. For example, http://www.w3.org/XML/XMLSchema/v1.0/2e
identifies the second edition of XSD version 1.0.
http://www.w3.org/XML/XMLSchema/vX.Y/Ne/yyyymmddX.Y of
the XSD specification published on the particular date
yyyy-mm-dd. For example,
http://www.w3.org/XML/XMLSchema/v1.0/1e/20001024
identifies the language
defined in the XSD version 1.0 Candidate
Recommendation (CR) published on 24 October 2000, and
http://www.w3.org/XML/XMLSchema/v1.0/2e/20040318
identifies the language
defined in the XSD version 1.0 Second Edition Proposed
Edited Recommendation (PER)
published on 18 March 2004.
Please see XSD Language Identifiers (non-normative) (§O) for a complete list of XML Schema Definition Language identifiers which exist to date.
The definition of XML Schema Definition Language: Structures depends on the following specifications: [XML-Infoset], [XML-Namespaces 1.1], [XPath 2.0], and [XML Schema: Datatypes].
See Required Information Set Items and Properties (normative) (§E) for a tabulation of the information items and properties specified in [XML-Infoset] which this specification requires as a precondition to schema-aware processing.
[XML Schema: Datatypes] defines some datatypes which depend on definitions in [XML 1.1] and [XML-Namespaces 1.1]; those definitions, and therefore the datatypes based on them, vary between version 1.0 ([XML 1.0], [XML-Namespaces 1.0]) and version 1.1 ([XML 1.1], [XML-Namespaces 1.1]) of those specifications. In any given schema-validity-·assessment· episode, the choice of the 1.0 or the 1.1 definition of those datatypes is ·implementation-defined·.
Conforming implementations of this specification may provide either the 1.1-based datatypes or the 1.0-based datatypes, or both. If both are supported, the choice of which datatypes to use in a particular assessment episode should be under user control.
The section introduces the highlighting and typography as used in this document to present technical material.
Special terms are defined at their point of introduction in the text. For example [Definition:] a term is something used with a special meaning. The definition is labeled as such and the term it defines is displayed in boldface. The end of the definition is not specially marked in the displayed or printed text. Uses of defined terms are links to their definitions, set off with middle dots, for instance ·term·.
Non-normative examples are set off in boxes and accompanied by a brief explanation:
<schema targetNamespace="http://www.example.com/XMLSchema/1.0/mySchema">
The definition of each kind of schema component consists of a list of its properties and their contents, followed by descriptions of the semantics of the properties:
References to properties of schema components are links to the relevant definition as exemplified above, set off with curly braces, for instance {example property}.
For a given component C, an expression of the form "C.{example property}" denotes the (value of the) property {example property} for component C. The leading "C." (or more) is sometimes omitted, if the identity of the component and any other omitted properties is understood from the context. This "dot operator" is left-associative, so "C.{p1}.{p2}" means the same as "(C.{p1}) . {p2}" and denotes the value of property {p2} within the component or ·property record· which itself is the value of C's {p1} property. White space on either side of the dot operator has no significance and is used (rarely) solely for legibility.
For components C1 and C2, an expression of the form "C1 . {example property 1} = C2 . {example property 2}" means that C1 and C2 have the same value for the property (or properties) in question. Similarly, "C1 = C2" means that C1 and C2 are identical, and "C1.{example property} = C2" that C2 is the value of C1.{example property}.
The correspondence between an element information item which is part of the XML representation of a schema and one or more schema components is presented in a tableau which illustrates the element information item(s) involved. This is followed by a tabulation of the correspondence between properties of the component and properties of the information item. Where context determines which of several different components corresponds to the source declaration, several tabulations, one per context, are given. The property correspondences are normative, as are the illustrations of the XML representation element information items.
In the XML representation, bold-face attribute names (e.g.
count below) indicate a required attribute
information item, and the rest are optional. Where an attribute
information item has an enumerated type definition, the values
are shown separated by vertical bars, as for size
below; if there is a default value, it is shown following a
colon. Where an attribute information item has a built-in simple
type definition defined in [XML Schema: Datatypes], a hyperlink
to
its definition therein is given.
The allowed content of the information item is shown as a
grammar fragment, using the Kleene operators ?,
* and +. Each element name therein is
a hyperlink to its own illustration.
example Element Information ItemReferences to elements in the text are links to the relevant illustration as exemplified above, set off with angle brackets, for instance <example>.
Unless otherwise specified, references to attribute values
are references to the ·actual value· of the attribute information
item in question, not to its ·normalized value· or to other forms
or varieties of "value" associated with it.
For a given element information item E, expressions of the
form "E has att1 = V"
are short-hand for "there is an attribute information
item named att1 among the [attributes] of E and
its ·actual value·
is V."
If the identity of E is clear from context, expressions
of the form "att1 = V"
are sometimes used.
The form "att1 ≠ V" is also used
to specify that the ·actual value· of att1 is
not V.
References to properties of information items as defined in [XML-Infoset] are notated as links to the relevant section thereof, set off with square brackets, for example [children].
Properties which this specification defines for information items are introduced as follows:
References to properties of information items defined in this specification are notated as links to their introduction as exemplified above, set off with square brackets, for example [new property].
The "dot operator" described above for components and their properties is also used for information items and their properties. For a given information item I, an expression of the form "I . [new property]" denotes the (value of the) property [new property] for item I.
Lists of normative constraints are typically introduced with phrase like "all of the following are true" (or "... apply"), "one of the following is true", "at least one of the following is true", "one or more of the following is true", "the appropriate case among the following is true", etc. The phrase "one of the following is true" is used in cases where the authors believe the items listed to be mutually exclusive (so that the distinction between "exactly one" and "one or more" does not arise). If the items in such a list are not in fact mutually exclusive, the phrase "one of the following" should be interpreted as meaning "one or more of the following". The phrase "the appropriate case among the following" is used only when the cases are thought by the authors to be mutually exclusive; if the cases in such a list are not in fact mutually exclusive, the first applicable case should be taken. Once a case has been encountered with a true condition, subsequent cases must not be tested.
The following highlighting is used for non-normative commentary in this document:
Within normative prose in this specification, the words may, should, must and must not are defined as follows:
These definitions describe in terms specific to this document the meanings assigned to these terms by [IETF RFC 2119]. The specific wording follows that of [XML 1.1].
Where these terms appear without special highlighting, they are used in their ordinary senses and do not express conformance requirements. Where these terms appear highlighted within non-normative material (e.g. notes), they are recapitulating rules normatively stated elsewhere.
This specification provides a further description of error and of conformant processors' responsibilities with respect to errors in Schemas and Schema-validity Assessment (§5).
This chapter gives an overview of XML Schema Definition Language: Structures at the level of its abstract data model. Schema Component Details (§3) provides details on this model, including a normative representation in XML for the components of the model. Readers interested primarily in learning to write schema documents will find it most useful first to read [XML Schema: Primer] for a tutorial introduction, and only then to consult the sub-sections of Schema Component Details (§3) named XML Representation of ... for the details.
An XSD schema is a set of components such as type definitions and element declarations. These can be used to assess the validity of well-formed element and attribute information items (as defined in [XML-Infoset]), and furthermore may specify augmentations to those items and their descendants. This augmentation makes explicit information implicit in the original document, such as normalized and/or default values for attributes and elements and the types of element and attribute information items. The input information set can also be augmented with information about the validity of the item, or about other properties described in this specification. [Definition:] We refer to the augmented infoset which results from conformant processing as defined in this specification as the post-schema-validation infoset, or PSVI. Conforming processors may provide access to some or all of the PSVI, as described in Subset of the Post-schema-validation Infoset (§D.1). The mechanisms by which processors provide such access to the PSVI are neither defined nor constrained by this specification.
Throughout this specification, [Definition:] the word valid and its derivatives are used to refer to clause 1 above, the determination of local schema-validity.
Throughout this specification, [Definition:] the word assessment is used to refer to the overall process of local validation, schema-validity assessment and infoset augmentation.
This specification builds on [XML 1.1] and [XML-Namespaces 1.1]. The concepts and definitions used herein regarding XML are framed at the abstract level of information items as defined in [XML-Infoset]. By definition, this use of the infoset provides a priori guarantees of well-formedness (as defined in [XML 1.1]) and namespace conformance (as defined in [XML-Namespaces 1.1]) for all candidates for ·assessment· and for all ·schema documents·.
Just as [XML 1.1] and [XML-Namespaces 1.1] can be described in terms of information items, XSD schemas can be described in terms of an abstract data model. In defining schemas in terms of an abstract data model, this specification rigorously specifies the information which must be available to a conforming XSD processor. The abstract model for schemas is conceptual only, and does not mandate any particular implementation or representation of this information. To facilitate interoperation and sharing of schema information, a normative XML interchange format for schemas is provided.
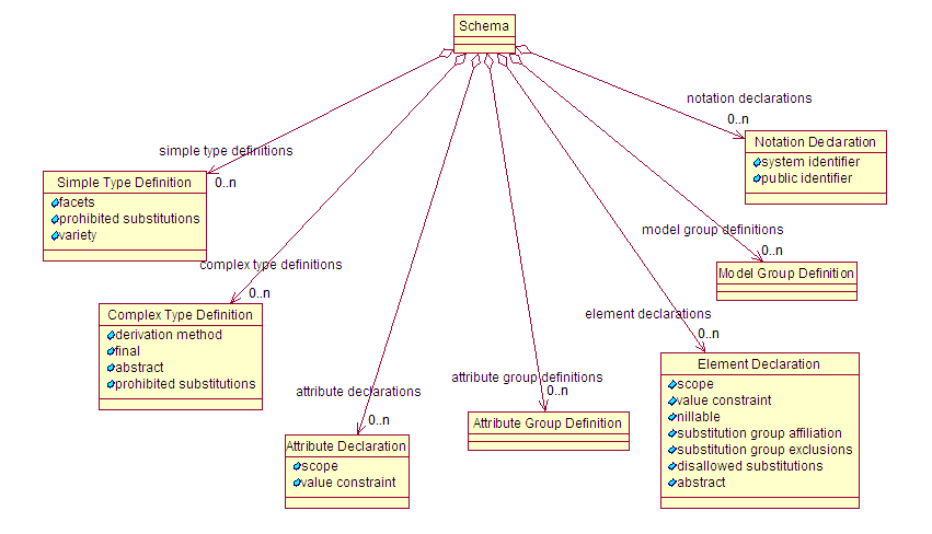
[Definition:] Schema component is the generic term for the building blocks that make up the abstract data model of the schema. [Definition:] An XSD schema is a set of ·schema components·. There are several kinds of schema component, falling into three groups. The primary schema components, which may (type definitions) or must (element and attribute declarations) have names, are as follows:
The secondary schema components, are as follows:
Finally, the "helper" schema components provide small parts of other schema components; they are dependent on their context:
The name [Definition:] Component covers all the different kinds of schema component defined in this specification.
During ·validation·, [Definition:] declaration components are associated by (qualified) name to information items being ·validated·.
On the other hand, [Definition:] definition components define internal schema components that can be used in other schema components.
[Definition:] Declarations and definitions may and in some cases must have and be identified by names, which are NCNames as defined by [XML-Namespaces 1.1].
[Definition:] Several kinds of component have a target namespace, which is either ·absent· or a namespace name, also as defined by [XML-Namespaces 1.1]. The ·target namespace· serves to identify the namespace within which the association between the component and its name exists.
An expanded name, as defined in [XML-Namespaces 1.1], is a pair consisting of a namespace name, which may be ·absent·, and a local name. The expanded name of any component with both a ·target namespace· property and a ·component name· property is the pair consisting of the values of those two properties. The expanded name of a declaration is used to help determine which information items will be ·governed· by the declaration.
·Validation·, defined in detail in Schema Component Details (§3), is a relation between information items and schema components. For example, an attribute information item is ·validated· with respect to an attribute declaration, a list of element information items with respect to a content model, and so on. The following sections briefly introduce the kinds of components in the schema abstract data model, other major features of the abstract model, and how they contribute to ·validation·.
The abstract model provides two kinds of type definition component: simple and complex.
[Definition:] This specification uses the phrase type definition in cases where no distinction need be made between simple and complex types.
Type definitions form a hierarchy with a single root. The subsections below first describe characteristics of that hierarchy, then provide an introduction to simple and complex type definitions themselves.
[Definition:] Except for ·xs:anyType·, every ·type definition· is, by construction,
either a ·restriction· or an
·extension· of some
other type definition. The graph of these relationships forms
a tree known as the Type Definition
Hierarchy.
[Definition:] The type definition used as the basis for an ·extension· or ·restriction· is known as the base type definition of that definition.
[Definition:] A type defined with the same constraints as its ·base type definition·, or with more, is said to be a restriction. The added constraints might include narrowed ranges or reduced alternatives. Given two types A and B, if the definition of A is a ·restriction· of the definition of B, then members of type A are always locally valid against type B as well.
[Definition:] A complex type definition which allows element or attribute content in addition to that allowed by another specified type definition is said to be an extension.
[Definition:] A special complex type definition, (referred to in earlier versions of this specification as 'the ur-type definition') whose name is anyType in the XSD namespace, is present in each ·XSD schema·. The definition of anyType serves as default type definition for element declarations whose XML representation does not specify one.
[Definition:] A special simple type
definition, whose name is error in the XSD
namespace, is also present in each ·XSD schema·. The
XSD error type
has no valid instances. It can be used in any place where
other types are normally used; in particular, it can be used
in conditional type assignment to cause elements which satisfy
certain conditions to be invalid.
For brevity, the text and examples in this specification often
use the qualified names xs:anyType and
xs:error for these type definitions. (In
practice, any appropriately declared prefix can be used, as
described in Schema-Related Markup in Documents Being Validated (§2.6).)
A simple type definition is a set of constraints on strings and information about the values they encode, applicable to the ·normalized value· of an attribute information item or of an element information item with no element children. Informally, it applies to the values of attributes and the text-only content of elements.
Each simple type definition, whether built-in (that is,
defined in [XML Schema: Datatypes]) or user-defined, is a ·restriction· of its ·base type definition·.
[Definition:] A
special ·restriction· of
·xs:anyType·, whose name is
anySimpleType in the
XSD namespace, is the root of the ·Type Definition Hierarchy· for all simple type
definitions. ·xs:anySimpleType· has a lexical space containing
all sequences of characters in the Universal Character
Set (UCS) and a value space containing all
atomic values
and all finite-length lists of
atomic values.
As with ·xs:anyType·, this
specification sometimes uses the qualified name
xs:anySimpleType to designate this type
definition. The
built-in list datatypes all have ·xs:anySimpleType· as their
·base type
definition·.
[Definition:] There is a further special datatype
called anyAtomicType, a
·restriction· of
·xs:anySimpleType·, which is the ·base type definition·
of all the primitive
datatypes. This type definition is often referred
to simply as "xs:anyAtomicType".
It too is
considered to have an unconstrained lexical space. Its value
space consists of the union of the value spaces of all the
primitive datatypes.
The mapping from lexical space to value space is unspecified
for items whose type definition is ·xs:anySimpleType· or ·xs:anyAtomicType·. Accordingly
this specification does not constrain processors'
behavior in areas
where this mapping is implicated, for example checking such
items against enumerations, constructing default attributes or
elements whose declared type definition is ·xs:anySimpleType·
or ·xs:anyAtomicType·,
checking identity constraints involving such items.
[XML Schema: Datatypes]
provides mechanisms for defining new simple type definitions
by ·restricting·
some primitive
or ordinary datatype. It also
provides mechanisms for constructing new simple type
definitions whose members are lists of items
themselves constrained by some other simple type definition, or
whose membership is the union of the memberships of some other
simple type definitions. Such list and union simple type
definitions are also ·restrictions· of
·xs:anySimpleType·.
For detailed information on simple type definitions, see Simple Type Definitions (§3.16) and [XML Schema: Datatypes]. The latter also defines an extensive inventory of pre-defined simple types.
A complex type definition is a set of attribute declarations and a content type, applicable to the [attributes] and [children] of an element information item respectively. The content type may require the [children] to contain neither element nor character information items (that is, to be empty), or to be a string which belongs to a particular simple type, or to contain a sequence of element information items which conforms to a particular model group, with or without character information items as well.
xs:anyType· is
either
all-groups in ways that do not
guarantee that the new material occurs only at the end of
the content. Future versions may allow more kinds
of extension, requiring more complex transformations to
effect casting.For detailed information on complex type definitions, see Complex Type Definitions (§3.4).
There are three kinds of declaration component: element, attribute, and notation. Each is described in a section below. Also included is a discussion of element substitution groups, which is a feature provided in conjunction with element declarations.
An element declaration is an association of a name with a type definition, either simple or complex, an (optional) default value and a (possibly empty) set of identity-constraint definitions. The association is either global or scoped to a containing complex type definition. A top-level element declaration with name 'A' is broadly comparable to a pair of DTD declarations as follows, where the associated type definition fills in the ellipses:
<!ELEMENT A . . .> <!ATTLIST A . . .>
Element declarations contribute to ·validation· as part of model group ·validation·, when their defaults and type components are checked against an element information item with a matching name and namespace, and by triggering identity-constraint definition ·validation·.
For detailed information on element declarations, see Element Declarations (§3.3).
In XML, the name and content of an element must correspond exactly to the element type referenced in the corresponding content model.
[Definition:] Through the new mechanism of element substitution groups, XSD provides a more powerful model supporting substitution of one named element for another. Any top-level element declaration can serve as the defining member, or head, for an element ·substitution group·. Other top-level element declarations, regardless of target namespace, can be designated as members of the ·substitution group· headed by this element. In a suitably enabled content model, a reference to the head ·validates· not just the head itself, but elements corresponding to any other member of the ·substitution group· as well.
All such members must have type definitions which are either the same as the head's type definition or derived from it. Therefore, although the names of elements can vary widely as new namespaces and members of the ·substitution group· are defined, the content of member elements is constrained by the type definition of the ·substitution group· head.
Note that element substitution groups are not represented as separate components. They are specified in the property values for element declarations (see Element Declarations (§3.3)).
An attribute declaration is an association between a name and a simple type definition, together with occurrence information and (optionally) a default value. The association is either global, or local to its containing complex type definition. Attribute declarations contribute to ·validation· as part of complex type definition ·validation·, when their occurrence, defaults and type components are checked against an attribute information item with a matching name and namespace.
For detailed information on attribute declarations, see Attribute Declarations (§3.2).
A notation declaration is an association between a name and
an identifier for a notation. For an attribute or element information item to
be ·valid· with respect to a
NOTATION simple type definition, its value must
have been declared with a notation declaration.
For detailed information on notation declarations, see Notation Declarations (§3.14).
The model group, particle, and wildcard components contribute to the portion of a complex type definition that controls an element information item's content.
A model group is a constraint in the form of a grammar fragment that applies to lists of element information items. It consists of a list of particles, i.e. element declarations, wildcards and model groups. There are three varieties of model group:
Each model group denotes a set of sequences of element information items. Regarding that set of sequences as a language, the set of sequences recognized by a group G may be written L(G). [Definition:] A model group G is said to accept or recognize the members of L(G).
For detailed information on model groups, see Model Groups (§3.8).
A particle is a term in the grammar for element content, consisting of either an element declaration, a wildcard or a model group, together with occurrence constraints. Particles contribute to ·validation· as part of complex type definition ·validation·, when they allow anywhere from zero to many element information items or sequences thereof, depending on their contents and occurrence constraints.
The name [Definition:] Term is used to refer to any of the three kinds of components which can appear in particles. All ·Terms· are themselves ·Annotated Components·. [Definition:] A basic term is an Element Declaration or a Wildcard. [Definition:] A basic particle is a Particle whose {term} is a ·basic term·.
Each content model, indeed each particle and each term, denotes a set of sequences of element information items. Regarding that set of sequences as a language, the set of sequences recognized by a particle P may be written L(P). [Definition:] A particle P is said to accept or recognize the members of L(P). Similarly, a term T accepts or recognizes the members of L(T).
If a sequence S is a member of L(P), then it is necessarily possible to trace a path through the ·basic particles· within P, with each item within S corresponding to a matching particle within P. The sequence of particles within P corresponding to S is called the ·path· of S in P.
For detailed information on particles, see Particles (§3.9).
An attribute use plays a role similar to that of a particle, but for attribute declarations: an attribute declaration within a complex type definition is embedded within an attribute use, which specifies whether the declaration requires or merely allows its attribute, and whether it has a default or fixed value.
A wildcard is a special kind of particle which matches element and attribute information items dependent on their namespace names and optionally on their local names.
For detailed information on wildcards, see Wildcards (§3.10).
An identity-constraint definition is an association between a name and one of several varieties of identity-constraint related to uniqueness and reference. All the varieties use [XPath 2.0] expressions to pick out sets of information items relative to particular target element information items which are unique, or a key, or a ·valid· reference, within a specified scope. An element information item is only ·valid· with respect to an element declaration with identity-constraint definitions if those definitions are all satisfied for all the descendants of that element information item which they pick out.
For detailed information on identity-constraint definitions, see Identity-constraint Definitions (§3.11).
A type-alternative component (type alternative for short) associates a type definition with a predicate. Type alternatives are used in conditional type assignment, in which the choice of ·governing type definition· for elements governed by a particular element declaration depends on properties of the document instance. An element declaration may have a {type table} which contains a sequence of type alternatives; the predicates on the alternatives are tested, and when a predicate is satisfied, the type definition paired with it is chosen as the element instance's ·governing type definition·.
For detailed information on Type Alternatives, see Type Alternatives (§3.12).
An assertion is a predicate associated with a type, which is checked for each instance of the type. If an element or attribute information item fails to satisfy an assertion associated with a given type, then that information item is not locally ·valid· with respect to that type.
For detailed information on Assertions, see Assertions (§3.13).
There are two kinds of convenience definitions provided to enable the re-use of pieces of complex type definitions: model group definitions and attribute group definitions.
A model group definition is an association between a name and a model group, enabling re-use of the same model group in several complex type definitions.
For detailed information on model group definitions, see Model Group Definitions (§3.7).
An attribute group definition is an association between a name and a set of attribute declarations, enabling re-use of the same set in several complex type definitions.
For detailed information on attribute group definitions, see Attribute Group Definitions (§3.6).
An annotation is information for human and/or mechanical consumers. The interpretation of such information is not defined in this specification.
For detailed information on annotations, see Annotations (§3.15).
The [XML 1.1] specification describes two kinds of constraints on XML documents: well-formedness and validity constraints. Informally, the well-formedness constraints are those imposed by the definition of XML itself (such as the rules for the use of the < and > characters and the rules for proper nesting of elements), while validity constraints are the further constraints on document structure provided by a particular DTD.
The preceding section focused on ·validation·, that is the constraints on information items which schema components supply. In fact however this specification provides four different kinds of normative statements about schema components, their representations in XML and their contribution to the ·validation· of information items:
The last of these, schema information set contributions, are
not as new as they might at first seem. XML validation augments the XML information set in similar
ways, for example by providing values for attributes not present
in instances, and by implicitly exploiting type information for
normalization or access. (As an example of the latter case,
consider the effect of NMTOKENS on attribute white
space, and the semantics of ID and
IDREF.) By including schema information set
contributions, this specification makes explicit some features
that XML leaves implicit.
Within the context of this specification, conformance can be claimed for schema documents, for schemas, and for processors.
This specification describes three levels of conformance for schema aware processors. The first is required of all processors. Support for the other two will depend on the application environments for which the processor is intended.
[Definition:] Minimally conforming processors must completely and correctly implement the ·Schema Component Constraints·, ·Validation Rules·, and ·Schema Information Set Contributions· contained in this specification.
[Definition:] ·Minimally conforming· processors which accept schemas represented in the form of XML documents as described in Layer 2: Schema Documents, Namespaces and Composition (§4.2) are additionally said to be schema-document aware. Such processors must, when processing schema documents, completely and correctly implement (or enforce) all ·Schema Representation Constraints· in this specification, and must adhere exactly to the specifications in Schema Component Details (§3) for mapping the contents of such documents to ·schema components· for use in ·validation· and ·assessment·.
[Definition:] A ·minimally conforming· processor which is not ·schema-document aware· is said to be a non-schema-document-aware processor.
[Definition:] Web-aware processors are network-enabled processors which are not only both ·minimally conforming· and ·schema-document aware·, but which additionally must be capable of accessing schema documents from the World Wide Web as described in Representation of Schemas on the World Wide Web (§2.7) and How schema definitions are located on the Web (§4.3.2). .
See Schemas and Namespaces: Access and Composition (§4) for a more detailed explanation of the mechanisms supporting these levels of conformance.
As discussed in XSD Abstract Data Model (§2.2), most schema components (may) have ·names·. If all such names were assigned from the same "pool", then it would be impossible to have, for example, a simple type definition and an element declaration both with the name "title" in a given ·target namespace·.
Therefore [Definition:] this specification introduces the term symbol space to denote a collection of names, each of which is unique with respect to the others. There is a single distinct symbol space within a given ·target namespace· for each kind of definition and declaration component identified in XSD Abstract Data Model (§2.2), except that within a target namespace, simple type definitions and complex type definitions share a symbol space. Within a given symbol space, names must be unique, but the same name may appear in more than one symbol space without conflict. For example, the same name can appear in both a type definition and an element declaration, without conflict or necessary relation between the two.
Locally scoped attribute and element declarations are special with regard to symbol spaces. Every complex type definition defines its own local attribute and element declaration symbol spaces, where these symbol spaces are distinct from each other and from any of the other symbol spaces. So, for example, two complex type definitions having the same target namespace can contain a local attribute declaration for the unqualified name "priority", or contain a local element declaration for the name "address", without conflict or necessary relation between the two.
XML Schema Definition Language: Structures defines
several attributes for direct use in any XML documents. These
attributes are in the schema instance namespace
(http://www.w3.org/2001/XMLSchema-instance) described in The Schema Instance Namespace (xsi) (§1.3.1.2) above. All schema processors
must
have appropriate attribute declarations for these attributes
built in, see Attribute Declaration for the 'type' attribute (§3.2.7.1),
Attribute Declaration for the 'nil' attribute (§3.2.7.2), Attribute Declaration for the 'schemaLocation' attribute (§3.2.7.3) and
Attribute Declaration for the 'noNamespaceSchemaLocation' attribute (§3.2.7.4).
xsi:type",
"xsi:nil", etc. This is shorthand for
"an attribute information item whose [namespace
name] is
http://www.w3.org/2001/XMLSchema-instance and whose [local
name] is type" (or
nil, etc.).
The Simple Type Definition (§2.2.1.2) or Complex Type Definition (§2.2.1.3) used in ·validation· of an element is usually
determined by reference to the appropriate schema components. An
element information item in an instance may, however,
explicitly assert its type using the attribute
xsi:type. The value of this attribute is a ·QName·; see QName resolution (Instance) (§3.17.6.3) for the means by which the ·QName· is associated with a type
definition.
XML Schema Definition Language: Structures introduces a mechanism for signaling that an element
must be accepted as ·valid·
when it has no content despite a content type which does not
require or even necessarily allow empty content. An element
can be ·valid·
without content if it has the attribute xsi:nil
with the value true. An element so labeled must
be empty, but can carry attributes if permitted by the
corresponding complex type.
The xsi:schemaLocation and
xsi:noNamespaceSchemaLocation attributes can be
used in a document to provide hints as to the physical location
of schema documents which can be used for ·assessment·. See How schema definitions are located on the Web (§4.3.2) for details on the use of these
attributes.
On the World Wide Web, schemas are conventionally represented
as XML documents (preferably of MIME type
application/xml or text/xml, but see
clause 1.1 of Inclusion Constraints and Semantics (§4.2.2)),
conforming to the specifications in Layer 2: Schema Documents, Namespaces and Composition (§4.2). For
more information on the representation and use of schema
documents on the World Wide Web
see Standards for representation of schemas and retrieval of schema documents on the Web (§4.3.1) and
How schema definitions are located on the Web (§4.3.2).
Components are defined in terms of their properties, and each property in turn is defined by giving its range, that is the values it may have. This can be understood as defining a schema as a labeled directed graph, where the root is a schema, every other vertex is a schema component or a literal (string, boolean, decimal) and every labeled edge is a property. The graph is not acyclic: multiple copies of components with the same name in the same ·symbol space· must not exist, so in some cases re-entrant chains of properties will exist. Equality of components for the purposes of this specification is always defined as equality of names (including target namespaces) within symbol spaces.
Component properties are simply named values. Most properties have either other components or literals (that is, strings or booleans or enumerated keywords) for values, but in a few cases, where more complex values are involved, [Definition:] a property value may itself be a collection of named values, which we call a property record.
[Definition:] Throughout this specification, the term absent is used as a distinguished property value denoting absence. Again this should not be interpreted as constraining implementations, as for instance between using a null value for such properties or not representing them at all. [Definition:] A property value which is not ·absent· is present.
Any property not defined as optional is always present; optional properties which are not present are taken to have ·absent· as their value. Any property identified as a having a set, subset or list value might have an empty value unless this is explicitly ruled out: this is not the same as ·absent·. Any property value identified as a superset or subset of some set might be equal to that set, unless a proper superset or subset is explicitly called for. By 'string' in Part 1 of this specification is meant a sequence of ISO 10646 characters identified as legal XML characters in [XML 1.1].
The principal purpose of XML Schema Definition Language: Structures is to define a set of schema
components that constrain the contents of instances and augment
the information sets thereof. Although no external
representation of schemas is required for this purpose, such
representations will obviously be widely used. To provide for
this in an appropriate and interoperable way, this specification
provides a normative XML representation for schemas which makes
provision for every kind of schema component. [Definition:] A document in this
form (i.e. a <schema> element information item)
is a schema document. For the schema
document as a whole, and its constituents, the sections below
define correspondences between element information items (with
declarations in
Schema for Schema Documents (Structures) (normative) (§A) and DTD for Schemas (non-normative) (§L)) and schema components. The key element information items in
the XML representation of a schema are in the XSD namespace, that
is their [namespace
name] is
http://www.w3.org/2001/XMLSchema. Although a common way of creating
the XML Infosets which are or contain ·schema documents· will be
using an XML parser, this is not required: any mechanism which
constructs conformant infosets as defined in [XML-Infoset] is a possible starting
point.
A recurrent pattern in the XML
representation of schemas may also be mentioned here. In many
cases, the same element name (e.g. element or
attribute or attributeGroup), serves
both to define a particular schema component and to incorporate
it by reference. In the first case the name
attribute is required, in the second the ref
attribute is required. These
two usages are mutually exclusive, and sometimes also depend on
context.
The descriptions of the XML representation of components, and the ·Schema Representation Constraints·, apply to schema documents after, not before, the conditional-inclusion pre-processing described in Conditional inclusion (§4.2.1).
For each kind of schema component there is a corresponding normative XML representation. The sections below describe the correspondences between the properties of each kind of schema component on the one hand and the properties of information items in that XML representation on the other, together with constraints on that representation above and beyond those expressed in the Schema for Schema Documents (Structures) (normative) (§A).
The language used is as if the correspondences were mappings from XML representation to schema component, but the mapping in the other direction, and therefore the correspondence in the abstract, can always be constructed therefrom.
In discussing the mapping from XML representations to schema components below, the value of a component property is often determined by the value of an attribute information item, one of the [attributes] of an element information item. Since schema documents are constrained by the Schema for Schema Documents (Structures) (normative) (§A), there is always a simple type definition associated with any such attribute information item. [Definition:] With reference to any string, interpreted as denoting an instance of a given datatype, the term actual value denotes the value to which the lexical mapping of that datatype maps the string. In the case of attributes in schema documents, the string used as the lexical representation is normally the ·normalized value· of the attribute. The associated datatype is, unless otherwise specified, the one identified in the declaration of the attribute, in the schema for schema documents; in some cases (e.g. the enumeration facet, or fixed and default values for elements and attributes) the associated datatype will be a more specific one, as specified in the appropriate XML mapping rules. The ·actual value· will often be a string, but can also be an integer, a boolean, a URI reference, etc. This term is also occasionally used with respect to element or attribute information items in a document being ·validated·.
Many properties are identified below as having other schema components or sets of components as values. For the purposes of exposition, the definitions in this section assume that (unless the property is explicitly identified as optional) all such values are in fact present. When schema components are constructed from XML representations involving reference by name to other components, this assumption will in some cases be violated if one or more references cannot be ·resolved·. This specification addresses the matter of missing components in a uniform manner, described in Missing Sub-components (§5.3): no mention of handling missing components will be found in the individual component descriptions below.
Forward reference to named definitions and declarations is allowed, both within and between ·schema documents·. By the time the component corresponding to an XML representation which contains a forward reference is actually needed for ·validation·, it is possible that an appropriately-named component will have become available to discharge the reference: see Schemas and Namespaces: Access and Composition (§4) for details.
Throughout this specification, [Definition:] the initial value of some attribute information item is the value of the [normalized value] property of that item. Similarly, the initial value of an element information item is the string composed of, in order, the [character code] of each character information item in the [children] of that element information item.
The above definition means that comments and processing instructions, even in the midst of text, are ignored for all ·validation· purposes.
#x9 (tab),
#xA (line feed) and #xD (carriage
return) are replaced with #x20
(space).#x20s are collapsed to a single
#x20, and initial and/or final
#x20s are deleted.When more than one pre-lexical facet applies, the whiteSpace facet is applied first; the order in which ·implementation-defined· facets are applied is ·implementation-defined·.
If the simple type definition used in an item's
·validation· is ·xs:anySimpleType·,
then the
·normalized value· must be determined
as in the preserve case above.
There are three alternative validation rules which help supply the necessary background for the above: Attribute Locally Valid (§3.2.4.1) (clause 3), Element Locally Valid (Type) (§3.3.4.4) (clause 3.1.3) or Element Locally Valid (Complex Type) (§3.4.4.2) (clause 1.2).
These three levels of normalization correspond to the processing mandated in XML for element content, CDATA attribute content and tokenized attributed content, respectively. See Attribute Value Normalization in [XML 1.1] for the precedent for replace and collapse for attributes. Extending this processing to element content is necessary to ensure consistent ·validation· semantics for simple types, regardless of whether they are applied to attributes or elements. Performing it twice in the case of attributes whose [normalized value] has already been subject to replacement or collapse on the basis of information in a DTD is necessary to ensure consistent treatment of attributes regardless of the extent to which DTD-based information has been made use of during infoset construction.
Attribute declarations provide for:
<xs:attribute name="age" type="xs:positiveInteger" use="required"/>
The attribute declaration schema component has the following properties:
The {name} property must match the local part of the names of attributes being ·validated·.
The value of each attribute validated must conform to the supplied {type definition}.
A ·non-absent· value of the {target namespace} property provides for ·validation· of namespace-qualified attribute information items (which must be explicitly prefixed in the character-level form of XML documents). ·Absent· values of {target namespace} ·validate· unqualified (unprefixed) items.
For an attribute declaration A, if A.{scope}.{variety} = global, then A is available for use throughout the schema. If A.{scope}.{variety} = local, then A is available for use only within (the Complex Type Definition or Attribute Group Definition) A.{scope}.{parent}.
The
{value constraint} property reproduces the functions of
XML default and
#FIXED attribute values. A {variety} of
default specifies that the attribute is to
appear unconditionally in the ·post-schema-validation infoset·, with {value} and {lexical form} used whenever the attribute is not
actually present; fixed indicates that the attribute
value if present must be equal to {value}, and if absent receives {value} and {lexical form} as for default. Note that
it is values that are checked, not
strings,
and that the test is for equality, not identity.
See Annotations (§3.15) for information on the role of the {annotations} property.
[XML-Infoset] distinguishes attributes with names such as xmlns or xmlns:xsl from
ordinary attributes, identifying them as [namespace attributes]. Accordingly, it is unnecessary and in fact not possible for
schemas to contain attribute declarations corresponding to such
namespace declarations, see xmlns Not Allowed (§3.2.6.3). No means is provided in
this specification to supply a
default value for a namespace declaration.
The XML representation for an attribute declaration schema component is an <attribute> element information item. It specifies a simple type definition for an attribute either by reference or explicitly, and may provide default information. The correspondences between the properties of the information item and properties of the component are given in this section.
Attribute declarations can appear at the top level of a schema
document, or within complex type definitions, either as complete
(local) declarations, or by reference to top-level declarations,
or within attribute group definitions. For complete
declarations, top-level or local, the type
attribute is used when the declaration can use a built-in or
pre-declared simple type definition. Otherwise an anonymous
<simpleType> is provided inline. When no simple type definition is
referenced or provided, the default is ·xs:anySimpleType·, which
imposes no constraints at all.
attribute Element Information Item<attribute
default = string
fixed = string
form = (qualified | unqualified)
id = ID
name = NCName
ref = QName
targetNamespace = anyURI
type = QName
use = (optional | prohibited | required) : optional
inheritable = boolean
{any attributes with non-schema namespace . . .}>
Content: (annotation?, simpleType?)
</attribute>
Editorial Note: Priority Feedback Request
Earlier versions of this specification did not
allow a targetNamespace attribute on attribute
declarations; it has been added in this version to make
restriction of complex types easier. The XML Schema Working Group
has designated the targetNamespace attribute
a ‘feature at risk’: it may be dropped from future
drafts of this specification if implementation or usage experience
shows that its costs outweigh its benefits.
The XML Schema Working Group solicits input from implementors and
users of this specification as to whether the addition of this
attribute is desirable and acceptable.
Attribute information items ·validated· by a top-level
declaration must be qualified with the
{target namespace} of that
declaration. If the
{target namespace} is ·absent·, the item must be
unqualified. Control over whether attribute
information items ·validated· by a local declaration must be
similarly qualified or not is provided by the form
[attribute], whose default is provided by the
attributeFormDefault [attribute] on the enclosing
<schema>, via its determination of
{target namespace}.
The names for top-level attribute declarations are in their own ·symbol space·. The names of locally-scoped attribute declarations reside in symbol spaces local to the type definition which contains them.
ref [attribute] is
absent, and the use [attribute] is not
"prohibited", then it maps both to
an Attribute Declaration and to an Attribute Use
component, as described in
Mapping Rules for Local Attribute Declarations (§3.2.2.2).
ref [attribute] is
·present·, and the use [attribute] is not
"prohibited", then it maps to
an Attribute Use
component, as described in
Mapping Rules for References to Top-level Attribute Declarations (§3.2.2.3).
use='prohibited', then it does not map to,
or correspond to, any schema component at all.
use attribute is not allowed on
top-level <attribute> elements, so
this can only happen with <attribute> elements
appearing within a <complexType>
or <attributeGroup> element.
If the <attribute> element information item has <schema> as its parent, the corresponding schema component is as follows:
targetNamespace [attribute] of the parent
<schema> element information item, or ·absent· if there is none.type [attribute], if present, otherwise
·xs:anySimpleType·.default or a fixed [attribute],
then a Value Constraint as follows, otherwise ·absent·.
If
the <attribute> element information item has
<complexType> or <attributeGroup> as
an ancestor and the ref [attribute] is absent,
it maps both to an attribute
declaration (see below) and
to an attribute use with properties as follows
(unless use='prohibited', in which case the item
corresponds to nothing at all):
default or a fixed [attribute],
then a Value Constraint
as follows, otherwise ·absent·.
The <attribute> element also maps to the {attribute declaration} of the attribute use just described, as follows:
targetNamespace is present
, then
its ·actual value·.
targetNamespace is not present and
one of the following is trueform
= qualified
form is absent and the <schema> ancestor has
attributeFormDefault =
qualified
targetNamespace
[attribute] of the ancestor <schema>
element information
item, or ·absent· if there
is none.
type [attribute], if present, otherwise
·xs:anySimpleType·.
If
the
<attribute> element information item has
<complexType> or <attributeGroup> as an
ancestor and the ref [attribute] is
present, it
maps to an attribute use with properties as follows
(unless use='prohibited', in which case the item
corresponds to nothing at all):
use =
required, otherwise
false.default or a fixed [attribute],
then a Value Constraint
as follows, otherwise ·absent·.
inheritable [attribute], if present, otherwise
{attribute declaration}.{inheritable}.default and fixed must not both be present.default and use are both present,
use must have the ·actual value· optional.ref or name is present, but not both.ref is present, then all of <simpleType>,
form and type are absent.type attribute and a
<simpleType> child element
must not both be present.fixed and use are both present,
use must not have the ·actual value· prohibited.
targetNamespace attribute
is present then
all of the following must be true:name attribute
is present.
form attribute
is absent.
targetNamespace [attribute] or its ·actual value·
is different from the ·actual value· of targetNamespace of
<attribute>, then
all of the following are true:base [attribute] of
<restriction> does not
·match· the
name of ·xs:anyType·.
Informally, an attribute in an XML
instance is locally ·valid·
against an attribute declaration if and only if (a)
the name of the attribute matches
the name of the declaration, (b) after
whitespace normalization its ·normalized value· is locally valid
against the type declared for the attribute, and
(c) the
attribute obeys any relevant value constraint. Additionally,
for xsi:type, it is required that the type named
by the attribute be present in the schema.
A logical prerequisite for checking the local validity of an
attribute against an attribute declaration is that the attribute
declaration itself and the type definition it identifies
both be present in the schema.
Local validity of attributes is tested as part of schema-validity ·assessment· of attributes (and of the elements on which they occur), and the result of the test is exposed in the [validity] property of the ·post-schema-validation infoset·.
A more formal statement is given in the following constraint.
xsi:type
(Attribute Declaration for the 'type' attribute (§3.2.7.1)), then A's ·actual value·
·resolves· to a type definition.
[Definition:] The governing type definition of an attribute, in a given schema-validity ·assessment· episode, is the {type definition} of the ·governing attribute declaration·, unless the processor has stipulated another type definition at the start of ·assessment· (see Assessing Schema-Validity (§5.2)), in which case it is the stipulated type definition.
Schema-validity assessment of an attribute information item involves identifying its ·governing attribute declaration· and checking its local validity against the declaration. If the ·governing type definition· is not present in the schema, then assessment is necessarily incomplete.
[Definition:] For attribute information items, there is no difference between assessment and strict assessment, so the attribute information item has been strictly assessed if and only if its schema-validity has been assessed.
See also Attribute Default Value (§3.4.5.1), Match Information (§3.4.5.2) and Schema Information (§3.17.5.1), which describe other information set contributions related to attribute information items.
All attribute declarations (see Attribute Declarations (§3.2)) must satisfy the following constraints.
xsi: Not Allowedxsi: Not Allowedhttp://www.w3.org/2001/XMLSchema-instance
(unless it is one of the four built-in declarations given in the next section).xsi: attributes to specify default or fixed value
constraints (e.g. in a component corresponding to a schema document construct
of the form <xs:attribute ref="xsi:type" default="xs:integer"/>),
but the practice is not recommended; including such attribute uses will tend
to mislead readers of the schema document, because the attribute uses would
have no effect; see Element Locally Valid (Complex Type) (§3.4.4.2) and
Attribute Default Value (§3.4.5.1) for details.There are four attribute declarations present in every schema by definition:
xsi:typeThe xsi:type attribute
is used to signal use of a type other than the declared type of
an element. See xsi:type (§2.6.1).
typehttp://www.w3.org/2001/XMLSchema-instancexsi:nilThe xsi:nil attribute
is used to signal that an element's content is "nil"
(or "null"). See xsi:nil (§2.6.2).
nilhttp://www.w3.org/2001/XMLSchema-instancexsi:schemaLocationThe xsi:schemaLocation attribute
is used to signal possible locations of relevant schema documents.
See xsi:schemaLocation, xsi:noNamespaceSchemaLocation (§2.6.3).
schemaLocationhttp://www.w3.org/2001/XMLSchema-instancehttp://www.w3.org/2001/XMLSchema-instancexs:anySimpleType·xsi:noNamespaceSchemaLocationThe xsi:noNamespaceSchemaLocation attribute
is used to signal possible locations of relevant schema documents.
See xsi:schemaLocation, xsi:noNamespaceSchemaLocation (§2.6.3).
noNamespaceSchemaLocationhttp://www.w3.org/2001/XMLSchema-instanceElement declarations provide for:
<xs:element name="PurchaseOrder" type="PurchaseOrderType"/> <xs:element name="gift"> <xs:complexType> <xs:sequence> <xs:element name="birthday" type="xs:date"/> <xs:element ref="PurchaseOrder"/> </xs:sequence> </xs:complexType> </xs:element>
The element declaration schema component has the following properties:
The {name} property must match the local part of the names of element information items being ·validated·.
For an element declaration E, if E.{scope}.{variety} = global, then E is available for use throughout the schema. If E.{scope}.{variety} = local, then E is available for use only within (the Complex Type Definition or Model Group Definition) E.{scope}.{parent}.
A ·non-absent· value of the {target namespace} property provides for ·validation· of namespace-qualified element information items. ·Absent· values of {target namespace} ·validate· unqualified items.
An element information item is normally
required to satisfy the {type definition}. For such an
item, schema information set
contributions appropriate to the {type definition} are added to the
corresponding element information
item in the ·post-schema-validation infoset·. The type
definition against which an element information item is
validated (its
·governing type definition·) can be different from the
declared {type definition}. The {type table} property of an Element Declaration, which governs conditional type assignment, and
the xsi:type attribute of an element information item
(see xsi:type (§2.6.1)) can cause the ·governing type definition· and the
declared {type definition} to be different.
If {nillable} is true, then
an element with no text or element
content can be ·valid·
despite a
{type definition}
which would otherwise require
content, if it carries the
attribute xsi:nil with the value
true (see xsi:nil (§2.6.2)).
Formal details of element ·validation· are described in
Element Locally Valid (Element) (§3.3.4.3).
xsi:nil = true. {value constraint} establishes a default or fixed value for an element. If a {value constraint} with {variety} = default is present, and if the element being ·validated· is empty, then the element is treated as if {value constraint}.{lexical form} was used as the content of the element. If fixed is specified, then the element's content must either be empty, in which case fixed behaves as default, or its value must be equal to {value constraint}.{value}.
{identity-constraint definitions} express constraints establishing uniquenesses and reference relationships among the values of related elements and attributes. See Identity-constraint Definitions (§3.11).
Element declarations are potential members of the ·substitution groups·, if any, identified by {substitution group affiliations}. Potential membership is transitive but not symmetric; an element declaration is a potential member of any group of which any entry in its {substitution group affiliations} is a potential member. Actual membership may be blocked by the effects of {substitution group exclusions} or {disallowed substitutions}, see below.
An empty {substitution group exclusions} allows a declaration to be named in the {substitution group affiliations} of other element declarations having the same declared {type definition} or some type derived therefrom. The explicit values of {substitution group exclusions}, extension or restriction, rule out element declarations having types whose derivation from {type definition} involves any extension steps, or restriction steps, respectively .
The supplied values for {disallowed substitutions} determine whether an element declaration appearing in a ·content model· will be prevented from additionally ·validating· elements (a) with an xsi:type (§2.6.1) that identifies an extension or restriction of the type of the declared element, and/or (b) from ·validating· elements which are in the ·substitution group· headed by the declared element. If {disallowed substitutions} is empty, then all derived types and ·substitution group· members are allowed.
Element declarations for which {abstract} is true can appear in content models only when substitution is allowed; such declarations must not themselves ever be used to ·validate· element content.
See Annotations (§3.15) for information on the role of the {annotations} property.
The XML representation for an element declaration schema component is an <element> element information item. It specifies a type definition for an element either by reference or explicitly, and may provide occurrence and default information. The correspondences between the properties of the information item and properties of the component(s) it corresponds to are given in this section.
element Element Information Item<element
abstract = boolean : false
block =
(#all | List of (extension | restriction | substitution))
default = string
final =
(#all | List of (extension | restriction))
fixed = string
form = (qualified | unqualified)
id = ID
maxOccurs =
(nonNegativeInteger | unbounded)
: 1
minOccurs = nonNegativeInteger : 1
name = NCName
nillable = boolean : false
ref = QName
substitutionGroup = List of QName
targetNamespace = anyURI
type = QName
{any attributes with non-schema namespace . . .}>
Content: (annotation?, ((simpleType | complexType)?, alternative*, (unique | key | keyref)*))
</element>
Editorial Note: Priority Feedback Request
Earlier versions of this specification did not
allow a targetNamespace attribute on element
declarations; it has been added in this version to make
restriction of complex types easier. The XML Schema Working Group
has designated the targetNamespace attribute
a ‘feature at risk’: it may be dropped from future
drafts of this specification if implementation or usage experience
shows that its costs outweigh its benefits.
The XML Schema Working Group solicits input from implementors and
users of this specification as to whether the addition of this
attribute is desirable and acceptable.
<element> corresponds to an element declaration, and allows the type definition of that declaration to be specified either by reference or by explicit inclusion.
<element>s within <schema> produce
global element declarations; <element>s within <group> or <complexType> produce either particles which contain global element declarations (if there's a ref attribute) or local declarations (otherwise). For complete declarations, top-level or local, the type attribute is used when the declaration can use a
built-in or pre-declared type definition. Otherwise an
anonymous <simpleType> or <complexType> is provided inline.
Element information items ·validated· by a top-level
declaration must be qualified with the
{target namespace} of that
declaration.
If the
{target namespace} is ·absent·,
the item must be unqualified.
Control over whether element information items ·validated· by a local declaration must be similarly qualified or not
is provided by the form [attribute], whose default is provided
by the elementFormDefault [attribute] on the enclosing <schema>, via its determination of {target namespace}.
The names for top-level element declarations are in a separate ·symbol space· from the symbol spaces for the names of type definitions, so there can (but need not be) a simple or complex type definition with the same name as a top-level element. As with attribute names, the names of locally-scoped element declarations with no {target namespace} reside in symbol spaces local to the type definition which contains them.
Note that the above allows for two levels of defaulting for unspecified
type definitions. An <element> with no referenced or included type definition will
correspond to an element declaration which has
the
same type definition as the first
substitution-group head named in the
substitutionGroup [attribute], if present,
otherwise ·xs:anyType·.
This has the important consequence that the minimum valid element declaration,
that is, one with only a name attribute and no contents,
is also (nearly) the most general, validating any combination of text and
element content and allowing any attributes, and providing for recursive
validation where possible.
See XML Representation of Identity-constraint Definition Schema Components (§3.11.2) for <key>, <unique> and <keyref>.
ref [attribute] is absent,
and it does not have minOccurs=maxOccurs=0,
then it maps both to a Particle, as described
in Mapping Rules for Local Element Declarations (§3.3.2.3), and also to an
Element Declaration, using the mappings described in
Common Mapping Rules for Element Declarations (§3.3.2.1) and
Mapping Rules for Local Element Declarations (§3.3.2.3).
ref [attribute] is present,
and it does not have minOccurs=maxOccurs=0,
then it maps to a Particle
as described in References to Top-Level Element Declarations (§3.3.2.4).minOccurs=maxOccurs=0,
then it maps to no component at all.minOccurs and maxOccurs
attributes are not allowed on top-level
<element> elements, so in valid schema
documents this will happen only when the <element> element information item has
<complexType> or <group> as an
ancestor.
The following mapping rules apply in all cases where an <element> element maps to an Element Declaration component.
type [attribute], if it is present.
substitutionGroup [attribute], if present.
xs:anyType·.
test [attribute].
test
[attribute], then a Type Alternative corresponding to the <alternative>.test) a Type Alternative with the following properties: default or a fixed [attribute],
then a Value Constraint as follows, otherwise ·absent·. [Definition:] Use the name effective simple type
definition for the declared {type definition}, if it is a
simple type definition,
or, if {type definition}.{content type}.{variety} = simple,
for {type definition}.{content type}.{simple type definition},
or else for the built-in
string simple
type definition).
substitutionGroup [attribute], if present,
otherwise the empty set.block
[attribute], if present, otherwise on the ·actual value· of the
blockDefault [attribute] of the ancestor
<schema> element information item, if present,
otherwise on the empty string. Call this the
EBV (for effective block value). Then the
value of this property is
the appropriate case among the following:#all, then {extension,
restriction,
substitution};blockDefault [attribute] of
<schema> may include values other than
extension, restriction or
substitution, those values are ignored in the
determination of {disallowed substitutions} for element
declarations (they are used elsewhere).final and finalDefault
[attributes] in place of the block and
blockDefault [attributes] and with the relevant
set being {extension,
restriction}.ref
[attribute], as defined in XML Representation of Annotation Schema Components (§3.15.2).
If the <element> element information item has <schema> as its parent, it maps to an Element Declaration, using the mapping given in Common Mapping Rules for Element Declarations (§3.3.2.1), supplemented by the following.
targetNamespace [attribute] of the parent
<schema> element information item, or ·absent· if there is none.
If
the <element> element information
item has
<complexType> or <group> as
an ancestor,
and the ref [attribute] is absent,
and it does not have
minOccurs=maxOccurs=0,
then it maps both to a
Particle and to a local
Element Declaration which is the {term}
of that Particle. The Particle
is as follows:
maxOccurs [attribute] equals
unbounded, otherwise the ·actual value· of the
maxOccurs [attribute], if present, otherwise
1.The <element> element also maps to an element declaration using the mapping rules given in Common Mapping Rules for Element Declarations (§3.3.2.1), supplemented by those below:
targetNamespace is present
, then
its ·actual value·.
targetNamespace is not present and
one of the following is trueform
= qualified
form is absent and the <schema>
ancestor
has elementFormDefault =
qualified
targetNamespace [attribute]
of the ancestor <schema> element
information item,
or ·absent· if there is
none.
If the
<element> element information
item has
<complexType> or <group> as an
ancestor,
and the ref [attribute] is
present,
and it does not have
minOccurs=maxOccurs=0,
then it maps to
a Particle as follows.
maxOccurs [attribute] equals
unbounded, otherwise the ·actual value· of the
maxOccurs [attribute], if present, otherwise
1.<xs:element name="unconstrained"/> <xs:element name="emptyElt"> <xs:complexType> <xs:attribute ...>. . .</xs:attribute> </xs:complexType> </xs:element> <xs:element name="contextOne"> <xs:complexType> <xs:sequence> <xs:element name="myLocalElement" type="myFirstType"/> <xs:element ref="globalElement"/> </xs:sequence> </xs:complexType> </xs:element> <xs:element name="contextTwo"> <xs:complexType> <xs:sequence> <xs:element name="myLocalElement" type="mySecondType"/> <xs:element ref="globalElement"/> </xs:sequence> </xs:complexType> </xs:element>
xs:anyType·
The second uses an embedded anonymous complex
type definition.myLocalElement within
contextOne will be constrained by myFirstType,
while those within contextTwo will be constrained by
mySecondType. <xs:complexType name="facet">
<xs:complexContent>
<xs:extension base="xs:annotated">
<xs:attribute name="value" use="required"/>
</xs:extension>
</xs:complexContent>
</xs:complexType>
<xs:element name="facet" type="xs:facet" abstract="true"/>
<xs:element name="encoding" substitutionGroup="xs:facet">
<xs:complexType>
<xs:complexContent>
<xs:restriction base="xs:facet">
<xs:sequence>
<xs:element ref="annotation" minOccurs="0"/>
</xs:sequence>
<xs:attribute name="value" type="xs:encodings"/>
</xs:restriction>
</xs:complexContent>
</xs:complexType>
</xs:element>
<xs:element name="period" substitutionGroup="xs:facet">
<xs:complexType>
<xs:complexContent>
<xs:restriction base="xs:facet">
<xs:sequence>
<xs:element ref="annotation" minOccurs="0"/>
</xs:sequence>
<xs:attribute name="value" type="xs:duration"/>
</xs:restriction>
</xs:complexContent>
</xs:complexType>
</xs:element>
<xs:complexType name="datatype">
<xs:sequence>
<xs:element ref="facet" minOccurs="0" maxOccurs="unbounded"/>
</xs:sequence>
<xs:attribute name="name" type="xs:NCName" use="optional"/>
. . .
</xs:complexType>
facet type is defined
and the facet element is declared to use it. The facet element is abstract -- it's
only defined to stand as the head for a ·substitution group·. Two further
elements are declared, each a member of the facet ·substitution group·. Finally a type is defined which refers to facet, thereby
allowing either period or encoding (or
any other member of the group).message element will be
assigned either to type messageType or to a more
specific type derived from it.
messageType accepts any well-formed XML
or character sequence as content, and carries a kind
attribute which can be used to describe the kind or format of
the message. The value of kind is either one of a
few well known keywords or, failing that, any string.<xs:complexType name="messageType" mixed="true">
<xs:sequence>
<xs:any processContents="skip" minOccurs="0" maxOccurs="unbounded"/>
</xs:sequence>
<xs:attribute name="kind">
<xs:simpleType>
<xs:union>
<xs:simpleType>
<xs:restriction base="xs:string">
<xs:enumeration value="string"/>
<xs:enumeration value="base64"/>
<xs:enumeration value="binary"/>
<xs:enumeration value="xml"/>
<xs:enumeration value="XML"/>
</xs:restriction>
</xs:simpleType>
<xs:simpleType>
<xs:restriction base="xs:string"/>
</xs:simpleType>
</xs:union>
</xs:simpleType>
</xs:attribute>
<xs:anyAttribute processContents="skip"/>
</xs:complexType>
messageType are defined, each
corresponding to one of the three well-known formats:
messageTypeString for kind="string",
messageTypeBase64 for kind="base64"
and kind="binary", and
messageTypeXML for kind="xml" or
kind="XML".
<xs:complexType name="messageTypeString">
<xs:simpleContent>
<xs:restriction base="messageType">
<xs:simpleType>
<xs:restriction base="xs:string"/>
</xs:simpleType>
</xs:restriction>
</xs:simpleContent>
</xs:complexType>
<xs:complexType name="messageTypeBase64">
<xs:simpleContent>
<xs:restriction base="messageType">
<xs:simpleType>
<xs:restriction base="xs:base64Binary"/>
</xs:simpleType>
</xs:restriction>
</xs:simpleContent>
</xs:complexType>
<xs:complexType name="messageTypeXML">
<xs:complexContent>
<xs:restriction base="messageType">
<xs:sequence>
<xs:any processContents="strict"/>
</xs:sequence>
</xs:restriction>
</xs:complexContent>
</xs:complexType>
message element itself uses
messageType both as its declared type and
as its default type, and uses test attributes on its
<alternative> [children] to assign the appropriate
specialized message type to messages with the well known
values for the kind attribute:<xs:element name="message" type="messageType"> <xs:alternative test="@kind='string'" type="messageTypeString"/> <xs:alternative test="@kind='base64'" type="messageTypeBase64"/> <xs:alternative test="@kind='binary'" type="messageTypeBase64"/> <xs:alternative test="@kind='xml'" type="messageTypeXML"/> <xs:alternative test="@kind='XML'" type="messageTypeXML"/> </xs:element>
default and fixed
are not
both present.ref or name is present, but not both.ref is present, then all of <complexType>,
<simpleType>, <key>, <keyref>,
<unique>, nillable, default,
fixed, form, block and type
are absent,
i.e. only minOccurs, maxOccurs, id
and <annotation> are
allowed to appear together with
ref.type attribute.targetNamespace is present then
all of the following are true:name is present.
form is not present.
targetNamespace [attribute] or its ·actual value·
is different from the ·actual value· of targetNamespace of
<element>, then
all of the following are true:base [attribute] of
<restriction> does not
·match· the
name of ·xs:anyType·.
test [attribute]; the last
<alternative> element may have such an [attribute].When an element is ·assessed·, it is first checked against its ·governing element declaration·, if any; this in turn entails checking it against its ·governing type definition·. The second step is recursive: the element's [attributes] and [children] are ·assessed· in turn with respect to the declarations assigned to them by their parent's ·governing type definition·.
The ·governing type definition· of an element is normally the declared {type definition} associated with the ·governing element declaration·, but this may be ·overridden· using conditional type assignment in the Element Declaration or using an ·instance-specified type definition·, or both. When the element is declared with conditional type assignment, the ·selected type definition· is used as the ·governing type definition· unless ·overridden· by an ·instance-specified type definition·.
xs:error·.[Definition:] If the set of keywords controlling whether a type S is ·validly substitutable· for another type T is the empty set, then S is said to be validly substitutable for T without limitation or absolutely. The phrase validly substitutable, without mention of any set of blocking keywords, means "validly substitutable without limitation".
Sometimes one type S is ·validly substitutable· for another type T only if S is derived from T by a chain of restrictions, or if T is a union type and S a member type of the union. The concept of ·valid substitutability· is appealed to often enough in such contexts that it is convenient to define a term to cover this specific case. [Definition:] A type definition S is validly substitutable as a restriction for another type T if and only if S is ·validly substitutable· for T, subject to the blocking keywords {extension, list, union}.
The concept of local validity of an element information item against an element declaration is an important part of the schema-validity ·assessment· of elements. (The other important part is the recursive ·assessment· of attributes and descendant elements.) Local validity partially determines the element information item's [validity] property, and fully determines the [local element validity] property, in the ·post-schema-validation infoset·.
xsi:nil attribute on the element obeys the
rules. The element is allowed to have an xsi:nil
attribute only if the element is declared nillable, and
xsi:nil = 'true' is allowed only if the element
itself is empty. If the element declaration specifies a
fixed value for the element, xsi:nil='true'
will make the element invalid.
xsi:type attribute present names a
type which is ·validly substitutable· for the element's
declared {type definition}.The following validation rule gives the normative formal definition of local validity of an element against an element declaration.
xsi:nil attribute.xsi:nil
attribute information item.xsi:nil = false.xsi:nil
= true
(that is, E is ·nilled·), and
all of the following are true:xsi:type attribute, then
all of the following are true:xsi:type attribute whose
value does not ·resolve· to a type definition,
or if
the type definition fails to ·override· the ·selected type definition·, then the ·selected type definition· of its
·governing element declaration· becomes the ·governing type definition·. The local validity of the element
with respect to the ·governing type definition· is recorded in the
[local type validity]
property.The following validation rule specifies
formally what it means for an element to be locally valid
against a type definition. This concept is appealed to in the
course of checking an element's local validity against its
element declaration, but it is also part of schema-validity
·assessment· of an element when there is no ·governing element declaration·,
and when there would otherwise be neither a ·governing element declaration· nor a
·governing type definition·, ·lax assessment·
is performed, checking the local validity of an element
information item against xs:anyType.
Informally, local validity against a type requires first
that the type definition be present in the schema and not declared abstract.
For a simple type definition, the element must lack attributes
(except for namespace declarations and the special attributes
in the xsi namespace) and child elements, and must
be type-valid against that simple type definition.
For a complex type definition, the element must
be locally valid against that complex type definition.
Also, if the element has an xsi:type attribute,
then it is not locally valid against any type other than the
one named by that attribute.
xsi:type,
xsi:nil,
xsi:schemaLocation, or
xsi:noNamespaceSchemaLocation.xsi:type [attribute] and does
not have a ·governing element declaration·, then the ·actual value· of
xsi:type ·resolves· to T.
The following validation rule specifies document-level ID/IDREF constraints checked on the ·validation root· if it is an element; this rule is not checked on other elements. Informally, the requirement is that each ID identifies a single element within the ·validation root·, and that each IDREF value matches one ID.
ID/IDREF functionality is imperfect in that if
the ·validation root· is not the document element of an XML
document, the results will not necessarily be the same as
those a validating parser would give were the document to have
a DTD with equivalent declarations.xsi:type attribute), otherwise the element
will be ·laxly assessed·.
xs:anyType·.
xs:anyType· as per
Element Locally Valid (Type) (§3.3.4.4) and assessing schema-validity of its
[attributes] and [children] as per clause 2 and clause 3 above.
If the element information item is
·skipped·, it must not be laxly
assessed. Editorial Note: Priority Feedback Request
In version 1.0 of this specification, the fallback to lax validation described in the preceding paragraph was optional, not required. The XML Schema Working Group solicits input from implementors and users of this specification as to whether this change is desirable and acceptable.
xsi: [attributes] be assessed with respect to the
corresponding attribute declarations from Built-in Attribute Declarations (§3.2.7). The result of such assessment is present
in the ·post-schema-validation infoset·, as defined in
Attribute Declaration Information Set Contributions (§3.2.5).
xsi:type attribute which fails to ·resolve· to
a type definition that ·overrides· the
declared {type definition}
xsi:type
attribute which fails to ·resolve· to a type
definition that ·overrides· the ·selected type definition·
xs:anyType·
xs:anyType·.See also Match Information (§3.4.5.2), Identity-constraint Table (§3.11.5), Validated with Notation (§3.14.5), and Schema Information (§3.17.5.1), which describe other information set contributions related to element information items.
All element declarations (see Element Declarations (§3.3)) must satisfy the following constraint.
xs:error·.This and the following sections define relations appealed to elsewhere in this specification.
[Definition:] One element declaration is substitutable for another if together they satisfy constraint Substitution Group OK (Transitive) (§3.3.6.3).
[Definition:] Every element declaration (call this HEAD) in the {element declarations} of a schema defines a substitution group, a subset of those {element declarations}. An element declaration is in the substitution group of HEAD if and only if it is ·substitutable· for HEAD.
Complex Type Definitions provide for:
<xs:complexType name="PurchaseOrderType"> <xs:sequence> <xs:element name="shipTo" type="USAddress"/> <xs:element name="billTo" type="USAddress"/> <xs:element ref="comment" minOccurs="0"/> <xs:element name="items" type="Items"/> </xs:sequence> <xs:attribute name="orderDate" type="xs:date"/> </xs:complexType>
A complex type definition schema component has the following properties:
Either an Element Declaration or a Complex Type Definition.
Complex type definitions are identified by their {name} and {target namespace}. Except
for anonymous complex type definitions (those with no {name}), since
type definitions (i.e. both simple and complex type definitions taken together) must be uniquely identified within an ·XSD schema·, no complex type definition can have the same name as another
simple or complex type definition. Complex type {name}s and {target namespace}s
are provided for reference from
instances (see xsi:type (§2.6.1)), and for use in the XML
representation of schema components
(specifically in <element>). See References to schema components across namespaces (<import>) (§4.2.5) for the use of component
identifiers when importing one schema into another.
As described in Type Definition Hierarchy (§2.2.1.1), each complex type is derived from a {base type definition} which is itself either a Simple Type Definition (§2.2.1.2) or a Complex Type Definition (§2.2.1.3). {derivation method} specifies the means of derivation as either extension or restriction (see Type Definition Hierarchy (§2.2.1.1)).
A complex type with an empty specification for {final} can be used as a
{base type definition} for other types derived by either of
extension or restriction; the explicit values extension, and restriction prevent further
derivations by extension and restriction respectively. If all values are specified, then [Definition:] the complex type is said to be
final, because no
further derivations are possible. Finality is not
inherited, that is, a type definition derived by restriction from a type
definition which is final for extension is not itself, in the absence of any
explicit final attribute of its own, final for anything.
The {context} property is only relevant for anonymous type definitions, for which its value is the component in which this type definition appears as the value of a property, e.g. {type definition}.
Complex types for which {abstract} is true have no valid instances and thus cannot be used in the normal way as the {type definition} for the ·validation· of element information items (if for some reason an abstract type is identified as the ·governing type definition· of an element information item, the item will invariably be invalid). It follows that such abstract types must not be referenced from an xsi:type (§2.6.1) attribute in an instance document. Abstract complex types can be used as {base type definition}s, or even as the declared {type definition}s of element declarations, provided in every case a concrete derived type definition is used for ·validation·, either via xsi:type (§2.6.1) or the operation of a ·substitution group·.
{attribute uses} are a set of attribute uses. See Element Locally Valid (Complex Type) (§3.4.4.2) and Attribute Locally Valid (§3.2.4.1) for details of attribute ·validation·.
{attribute wildcard}s provide a more flexible specification for ·validation· of attributes not explicitly included in {attribute uses}. See Element Locally Valid (Complex Type) (§3.4.4.2), The Wildcard Schema Component (§3.10.1) and Wildcard allows Expanded Name (§3.10.4.2) for formal details of attribute wildcard ·validation·.
xsi:type attribute;
see xsi:type (§2.6.1);
Editorial Note: Priority Feedback Request
In version 1.0 of this specification, {prohibited substitutions}
of a Complex Type Definition is only used when type substitution
(xsi:type) or element substitution (substitution groups) appear in
the instance document. It has been changed to take effect whenever complex type
derivation is checked, including cases beyond type and element substitutions in
instance documents. In particular, it affects
clause 4 of Element Declaration Properties Correct (§3.3.6.1),
clause 2.1 and
clause 2.2 of Conditional Type Substitutable in Restriction (§3.4.4.5),
clause 1.6 of Derivation Valid (Extension) (§3.4.6.2),
clause 4 of Derivation Valid (Restriction, Complex) (§3.4.6.3),
and clause 4.5 of Content type restricts (Complex Content) (§3.4.6.4).
Because of the consideration of {prohibited substitutions},
existing schemas may be rendered invalid by the above rules. The XML Schema Working Group
solicits input from implementors and users of this specification as to whether
this change is desirable and acceptable.
{assertions} constrain elements and attributes to exist, not to exist, or to have specified values. Though specified as a sequence, the order among the assertions is not significant during assessment. See Assertions (§3.13).
See Annotations (§3.15) for information on the role of the {annotations} property.
The XML representation for a complex type definition schema component is a <complexType> element information item.
The XML representation for complex type definitions with a {content type} with {variety} simple is significantly different from that of those with other {content type}s, and this is reflected in the presentation below, which describes the mappings for the two cases in separate subsections. Common mapping rules are factored out and given in separate sections.
complexType Element Information Item<complexType
abstract = boolean : false
block =
(#all | List of (extension | restriction))
final =
(#all | List of (extension | restriction))
id = ID
mixed = boolean
name = NCName
defaultAttributesApply = boolean : true
{any attributes with non-schema namespace . . .}>
Content: (annotation?, (simpleContent | complexContent | (openContent?, (group | all | choice | sequence)?, ((attribute | attributeGroup)*, anyAttribute?), assert*)))
</complexType>
<complexType name="anyThing"/> is allowed.
Where convenient, the mapping rules are described exclusively in terms of the schema document's information set. The mappings, however, depend not only upon the source declaration but also upon the schema context. Some mappings, that is, depend on the properties of other components in the schema. In particular, several of the mapping rules given in the following sections depend upon the {base type definition} having been identified before they apply.
Whichever alternative for the content of <complexType> is chosen, the following property mappings apply. Except where otherwise specified, attributes and child elements are to be sought among the [attributes] and [children] of the <complexType> element.
targetNamespace [attribute] of the <schema> ancestor element information item if present,
otherwise ·absent·.block
[attribute], if present, otherwise to the ·actual value· of the
blockDefault [attribute] of the ancestor
<schema> element information item, if present,
otherwise on the empty string. Call this the
EBV (for effective block value). Then the
value of this property is
the appropriate case among the following:#all, then {extension,
restriction};blockDefault [attribute] of
<schema> may include values other than
restriction or extension, those values
are ignored in the determination of {prohibited substitutions} for complex type
definitions (they are used elsewhere).final and finalDefault
[attributes] in place of the block and
blockDefault [attributes].name [attribute] is
present, then ·absent·, otherwise (the parent
element information item will be <element>), the Element Declaration corresponding to
that parent information item.When the <complexType> source declaration has a <simpleContent> child, the following elements are relevant (as are <attribute>, <attributeGroup>, and <anyAttribute>), and the property mappings are as below, supplemented by the mappings in Common Mapping Rules for Complex Type Definitions (§3.4.2.1), Mapping Rule for Attribute Uses Property (§3.4.2.4), and Mapping Rule for Attribute Wildcard Property (§3.4.2.5). Note that either <restriction> or <extension> must appear in the content of <simpleContent>.
simpleContent Element Information Item et al.<simpleContent
id = ID
{any attributes with non-schema namespace . . .}>
Content: (annotation?, (restriction | extension))
</simpleContent>
<restriction
base = QName
id = ID
{any attributes with non-schema namespace . . .}>
Content: (annotation?, (simpleType?, (minExclusive | minInclusive | maxExclusive | maxInclusive | totalDigits | fractionDigits | maxScale | minScale | length | minLength | maxLength | enumeration | whiteSpace | pattern | assertion | {any with namespace: ##other})*)?, ((attribute | attributeGroup)*, anyAttribute?), assert*)
</restriction>
<extension
base = QName
id = ID
{any attributes with non-schema namespace . . .}>
Content: (annotation?, ((attribute | attributeGroup)*, anyAttribute?), assert*)
</extension>
When the <complexType> element has a <simpleContent> child, then the <complexType> element maps to a complex type with simple content, as follows.
base [attribute]
on the
<restriction> or
<extension> element appearing as a child of
<simpleContent>
xs:anySimpleType·) a simple type definition which
restricts SB with a set of facet
components corresponding to the appropriate element
information items among the <restriction>'s [children] (i.e. those
which specify facets, if any), as defined in Simple Type Restriction (Facets) (§3.16.6.4);
xs:anySimpleType·), the result will be a simple type definition component
which fails to obey the constraints on simple type definitions, including
for example clause 1.1 of
Derivation Valid (Restriction, Simple) (§3.16.6.2).
xs:anySimpleType·.When the <complexType> element does not have a <simpleContent> child element, then it maps to a complex type with complex content. The following elements are relevant (as are the <attribute>, <attributeGroup>, and <anyAttribute> elements, not repeated here), and the additional property mappings are as below, supplemented by the mappings in Common Mapping Rules for Complex Type Definitions (§3.4.2.1), Mapping Rule for Attribute Uses Property (§3.4.2.4), and Mapping Rule for Attribute Wildcard Property (§3.4.2.5). Note that either <restriction> or <extension> must appear in the content of <complexContent>, but their content models are different in this case from the case above when they occur as children of <simpleContent>.
complexContent Element Information Item et al.<complexContent
id = ID
mixed = boolean
{any attributes with non-schema namespace . . .}>
Content: (annotation?, (restriction | extension))
</complexContent>
<restriction
base = QName
id = ID
{any attributes with non-schema namespace . . .}>
Content: (annotation?, openContent?, (group | all | choice | sequence)?, ((attribute | attributeGroup)*, anyAttribute?), assert*)
</restriction>
<extension
base = QName
id = ID
{any attributes with non-schema namespace . . .}>
Content: (annotation?, openContent?, ((group | all | choice | sequence)?, ((attribute | attributeGroup)*, anyAttribute?), assert*))
</extension>
<openContent
id = ID
mode = (none | interleave | suffix) : interleave
{any attributes with non-schema namespace . . .}>
Content: (annotation?, any?)
</openContent>
Complex types with complex content can be the image of two different forms of <complexType> element: one with a <complexContent> child (discussed in Mapping Rules for Complex Types with Explicit Complex Content (§3.4.2.3.1)), and one with neither <simpleContent> nor <complexContent> as a child (discussed in Mapping Rules for Complex Types with Explicit Complex Content (§3.4.2.3.1)). The mapping of the {content type} is the same in both cases; it is described in Mapping Rules for Content Type Property of Complex Content (§3.4.2.3.3).
When the <complexType> source declaration has a <complexContent> child, the following mappings apply, supplemented by those specified in Mapping Rules for Content Type Property of Complex Content (§3.4.2.3.3), Common Mapping Rules for Complex Type Definitions (§3.4.2.1), Mapping Rule for Attribute Uses Property (§3.4.2.4), and Mapping Rule for Attribute Wildcard Property (§3.4.2.5).
When the <complexType> source declaration
has neither <simpleContent> nor
<complexContent> as a child, it is taken
as shorthand for complex content restricting
·xs:anyType·. The mapping rules specific to this
situation are as follows; the mapping rules for properties
not described here are as given in
Mapping Rules for Content Type Property of Complex Content (§3.4.2.3.3),
Common Mapping Rules for Complex Type Definitions (§3.4.2.1),
Mapping Rule for Attribute Uses Property (§3.4.2.4),
and
Mapping Rule for Attribute Wildcard Property (§3.4.2.5).
For complex types with complex content, the {content type} property is calculated as follows. (For the {content type} on complex types with simple content, see Mapping Rules for Complex Types with Simple Content (§3.4.2.2).)
abc attribute is present
on the xyz element", if no xyz
element information item is present, then no
abc attribute is present on the
(non-existent) xyz element.false.minOccurs
[attribute] has the ·actual value· 0 and
which has no [children] of its own except for
<annotation>;
maxOccurs
[attribute] with an ·actual value· of 0;true, then A particle whose properties are as
follows:
true, otherwise
element-onlytrue, otherwise
element-onlyappliesToEmpty = true
mode =
'none'
, then
a Content Type as follows:
mode [attribute]
of the ·wildcard element·, if present,
otherwise interleave.
Any <complexType> source declaration can have <attribute> and <attributeGroup> elements as children, or descendants. The <attribute> element is described in XML Representation of Attribute Declaration Schema Components (§3.2.2) and will not be repeated here.
attributeGroup Element Information Item<attributeGroup
id = ID
ref = QName
{any attributes with non-schema namespace . . .}>
Content: (annotation?)
</attributeGroup>
The <attribute> and <attributeGroup> elements map to the {attribute uses} property of the Complex Type Definition component as described below. This mapping rule is the same for all complex type definitions.
If the
<schema> ancestor has a
defaultAttributes attribute, and the <complexType> element does not have
defaultAttributesApply =
false, then the {attribute uses}
property is
computed as if there were an
<attributeGroup> [child] with empty content
and a ref [attribute] whose ·actual value· is the
same as that of the
defaultAttributes
[attribute] appearing after any other
<attributeGroup>
[children]. Otherwise proceed as if there were no such
<attributeGroup> [child].
ref [attribute] of the <attributeGroup>
[children], if any.use =
prohibited.use attribute of an
<attribute> is in
establishing the correspondence between a complex type defined
by restriction and its XML representation. It serves to
prevent inheritance of an identically named attribute use from
the {base type definition}. Such an <attribute> does not correspond to any component, and
hence there is no interaction with either explicit or
inherited wildcards in the operation of Complex Type Definition Validation Rules (§3.4.4) or Constraints on Complex Type Definition Schema Components (§3.4.6).
It is pointless, though not an
error, for the use attribute to have the value
prohibited in other contexts (e.g. in complex type
extensions or named model group definitions), in which cases
the <attribute> element is simply ignored, provided that
it does not violate other constraints in this
specification.The {attribute wildcard} property of a Complex Type Definition depends on the <anyAttribute> element which may be present within the <complexType> element or within the attribute groups referred to within <complexType>. The <attributeGroup> element is described in the preceding section Mapping Rule for Attribute Uses Property (§3.4.2.4) and will not be repeated here.
If the <schema> ancestor has a
defaultAttributes attribute, and the
<complexType> element does not have
defaultAttributesApply = false, then the
{attribute wildcard} property is computed
as if there were an <attributeGroup>
[child] with empty content and a ref [attribute]
whose ·actual value· is the same as that of the
defaultAttributes [attribute] appearing after any
other <attributeGroup>
[children]. Otherwise proceed as if there were no such
<attributeGroup> [child].
The following declaration defines a type for specifications of length
by creating a complex type with simple content, with
xs:nonNegativeInteger as the type of the
content, and a unit attribute to give the
unit of measurement.
<xs:complexType name="length1"> <xs:simpleContent> <xs:extension base="xs:nonNegativeInteger"> <xs:attribute name="unit" type="xs:NMTOKEN"/> </xs:extension> </xs:simpleContent> </xs:complexType> <xs:element name="width" type="length1"/>
An instance using this type might look like this:
<width unit="cm">25</width>
A second approach to defining length uses two elements, one for size and one for the unit of measure. The definition of the type and the declaration of the element might look like this:
<xs:complexType name="length2">
<xs:complexContent>
<xs:restriction base="xs:anyType">
<xs:sequence>
<xs:element name="size" type="xs:nonNegativeInteger"/>
<xs:element name="unit" type="xs:NMTOKEN"/>
</xs:sequence>
</xs:restriction>
</xs:complexContent>
</xs:complexType>
<xs:element name="depth" type="length2"/>
An instance using this method might look like this:
<depth> <size>25</size><unit>cm</unit> </depth>
A third definition of type leaves the base type implicit; at the component level, the following declaration is equivalent to the preceding one.
<xs:complexType name="length3"> <xs:sequence> <xs:element name="size" type="xs:nonNegativeInteger"/> <xs:element name="unit" type="xs:NMTOKEN"/> </xs:sequence> </xs:complexType>
<xs:complexType name="personName">
<xs:sequence>
<xs:element name="title" minOccurs="0"/>
<xs:element name="forename" minOccurs="0" maxOccurs="unbounded"/>
<xs:element name="surname"/>
</xs:sequence>
</xs:complexType>
<xs:complexType name="extendedName">
<xs:complexContent>
<xs:extension base="personName">
<xs:sequence>
<xs:element name="generation" minOccurs="0"/>
</xs:sequence>
</xs:extension>
</xs:complexContent>
</xs:complexType>
<xs:element name="addressee" type="extendedName"/>
<addressee>
<forename>Albert</forename>
<forename>Arnold</forename>
<surname>Gore</surname>
<generation>Jr</generation>
</addressee><xs:complexType name="simpleName">
<xs:complexContent>
<xs:restriction base="personName">
<xs:sequence>
<xs:element name="forename" minOccurs="1" maxOccurs="1"/>
<xs:element name="surname"/>
</xs:sequence>
</xs:restriction>
</xs:complexContent>
</xs:complexType>
<xs:element name="who" type="simpleName"/>
<who>
<forename>Bill</forename>
<surname>Clinton</surname>
</who><xs:complexType name="paraType" mixed="true"> <xs:choice minOccurs="0" maxOccurs="unbounded"> <xs:element ref="emph"/> <xs:element ref="strong"/> </xs:choice> <xs:attribute name="version" type="xs:decimal"/> </xs:complexType>
mixed attribute appearing on complexType itself.<xs:complexType name="name">
<xs:openContent>
<xs:any namespace="##other" processContents="skip"/>
</xs:openContent>
<xs:sequence>
<xs:element name="given" type="xs:string"/>
<xs:element name="middle" type="xs:string" minOccurs="0"/>
<xs:element name="family" type="xs:string"/>
</xs:sequence>
</xs:complexType><xs:complexType name="computer">
<xs:all>
<xs:element name="CPU" type="CPUType"/>
<xs:element name="memory" type="memoryType"/>
<xs:element name="monitor" type="monitorType"/>
<xs:element name="speaker" type="speakerType"
minOccurs="0"/>
<!-- Any additional information about the computer -->
<xs:any processContents="lax"
minOccurs="0" maxOccurs="unbounded"/>
</xs:all>
</xs:complexType>
<xs:complexType name="quietComputer">
<xs:complexContent>
<xs:restriction base="computer">
<xs:all>
<xs:element name="CPU" type="CPUType"/>
<xs:element name="memory" type="memoryType"/>
<xs:element name="monitor" type="monitorType"/>
<!-- Any additional information about the computer -->
<xs:any processContents="lax" notQName="speaker"
minOccurs="0" maxOccurs="unbounded"/>
</xs:all>
</xs:restriction>
</xs:complexContent>
</xs:complexType>quietComputer has
a lax wildcard, which ·matches· any element but one with the name
speaker.notQName attribute,
the wildcard would ·match· elements named
speaker, as well. In that case, the restriction
would be valid only if there is a
top-level declaration for speaker that also has type
speakerType or a type derived from it.
Otherwise, there would be instances locally valid against the restriction
quietComputer that are not locally valid against the base type
computer.notQName attribute on the wildcard and
no top-level declaration for speaker, then the following is allowed
by quietComputer, but not by computer:
<speaker xsi:type="xs:string"/>
mixed = true.
mode ≠ 'none',
then there
must be an <any> among the [children] of
<openContent>.
mixed [attribute] is present on both
<complexType> and <complexContent>,
then ·actual values· of those [attributes]
must be the same.
[Definition:] Every Complex Type Definition determines a partial functional mapping from element or attribute information items (and their expanded names) to type definitions. This mapping serves as a locally declared type for elements and attributes which are allowed by the Complex Type Definition.
The attribute case is simpler and will be taken first.
The definition for elements is slightly more complex.
xsi:type, xsi:nil,
xsi:schemaLocation, or xsi:noNamespaceSchemaLocation
(see Built-in Attribute Declarations (§3.2.7)),
the appropriate case among the following is true:[Definition:] A sequence of element information items is locally valid with respect to a Content Type if and only if it satisfies Element Sequence Locally Valid (Complex Content) (§3.4.4.3) with respect to that Content Type.
[Definition:] During ·validation· of an element information item against its (complex) ·governing type definition·, associations between element and attribute information items among the [children] and [attributes] on the one hand, and attribute uses, attribute wildcards, particles and open contents on the other, are established. The element or attribute information item is attributed to the corresponding component.
When an attribute information item has the same expanded name as the {attribute declaration} of an Attribute Use, then the item is attributed to that attribute use. Otherwise, if the item matches an attribute wildcard, as described in Item Valid (Wildcard) (§3.10.4.1), then the item is attributed to that wildcard. Otherwise the item is not attributed to any component.
<xs:sequence>
<xs:element name="a"/>
<xs:element name="b"/>
<xs:element name="c"/>
</xs:sequence>
and an input sequence
<a/><b/><d/>Then the element <a> is ·attributed· to the particle whose term is the "a" element declaration. Similarly, <b> is ·attributed· to the "b" particle.
[Definition:] During ·validation·, associations between element and attribute information items among the [children] and [attributes] on the one hand, and element and attribute declarations on the other, are also established. When an item is ·attributed· to an ·element particle·, then it is associated with the declaration which is the {term} of the particle. Similarly, when an attribute information item is ·attributed to· an Attribute Use, then the item is associated with the {attribute declaration} of that Attribute Use. Such declarations are called the context-determined declarations. See clause 2.1 (in Element Locally Valid (Complex Type) (§3.4.4.2)) for attribute declarations, clause 2 (in Element Sequence Locally Valid (Particle) (§3.9.4.2)) for element declarations.
xs:anyType·
and ST is ·validly substitutable as a restriction· for SB.Editorial Note: Priority Feedback Request
The constraint Conditional Type Substitutable in Restriction (§3.4.4.5) above is intended to ensure that the use of Type Tables for conditional type assignment does not violate the usual principles of complex type restriction. More specifically, if T is a complex type definition derived from its base type B by restriction, then the rule seeks to ensure that a type definition conditionally assigned by T to some child element is always derived by restriction from that assigned by B to the same child. The current design enforces this using a "run-time" rule: instead of marking T as invalid if it could possibly assign types incompatible with those assigned by B, the run-time rule accepts the schema as valid if the usual constraints on the declared {type definition}s are satisified, without checking the details of the {type table}s. Element instances are then checked as part of validation, and any instances that would cause T (or any type in T's {base type definition} chain) to assign the incompatible types are made invalid with respect to T. This rule may prove hard to understand or implement. The Working Group is uncertain whether the current design has made the right trade-off and whether we should use a simpler but more restrictive rule. We solicit input from implementors and users of this specification as to whether the current run-time rule should be retained.
All complex type definitions (see Complex Type Definitions (§3.4)) must satisfy the following constraints.
xs:anyType·. That is, it is
possible to reach the definition of
·xs:anyType· by repeatedly following the
{base type definition}.xs:anyType·.[Definition:] A complex type T is a valid extension of its {base type definition} if and only if T.{derivation method} = extension and T satisfies the constraint Derivation Valid (Extension) (§3.4.6.2).
xs:anyType·.The constraint just given, like other constraints on schemas, must be satisfied by every complex type T to which it applies.
Editorial Note: Priority Feedback Request
The above constraint allows a complex type with an <all> model groups to restrict another complex type with either <all>, <sequence>, or <choice> model groups. Even when the base type has an <all> model group, the list of member elements and wildcard may be very different between the two types. The working group solicits feedback on how useful this is in practice, and on the difficulty in implementing this feature.
However, under certain conditions conforming processors need not (although they may) detect some violations of this constraint. If (1) the type definition being checked has T . {content type} . {particle} . {term} . {compositor} = all and (2) an implementation is unable to determine by examination of the schema in isolation whether or not clause 2.4.2 is satisfied, then the implementation may provisionally accept the derivation. If any instance encountered in the ·assessment· episode is valid against T but not against T.{base type definition}, then the derivation of T does not satisfy this constraint, the schema does not conform to this specification, and no ·assessment· can be performed using that schema.
It is ·implementation-defined· whether a processor (a) always detects violations of clause 2.4.2 by examination of the schema in isolation, (b) detects them only when some element information item in the input document is valid against T but not against T.{base type definition}, or (c) sometimes detects such violations by examination of the schema in isolation and sometimes not. In the latter case, the circumstances in which the processor does one or the other are ·implementation-dependent·.
Editorial Note: Priority Feedback Request
The above rule allows an implementation to use a potentially non-conforming schema to perform schema assessment and produce PSVI. This results in an exception of rules specified in Errors in Schema Construction and Structure (§5.1). The Working Group solicits input from implementors and users of this specification as to whether this is an acceptable implementation behavior.
The following constraint defines a relation appealed to elsewhere in this specification.
xs:anyType·.xsi:type or
·substitution groups·), that the type used is actually derived from the expected
type, and that that derivation does not involve a form of derivation which was
ruled out by the expected type.There is a complex
type definition for ·xs:anyType· present in every schema
by definition. It has the following properties:
The outer particle of ·xs:anyType· contains a sequence with a single term:
The inner particle of ·xs:anyType· contains a wildcard which matches any element:
rational) and utility (e.g. array) type definitions.
In particular, there is a text type definition which is recommended for use
as the type definition in element declarations intended for general text
content, as it makes sensible provision for various aspects of
internationalization. For more details, see the schema document for the type
library at its namespace name: http://www.w3.org/2001/03/XMLSchema/TypeLibrary.xsd.An attribute use is a utility component which controls the occurrence and defaulting behavior of attribute declarations. It plays the same role for attribute declarations in complex types that particles play for element declarations.
<xs:complexType>
. . .
<xs:attribute ref="xml:lang" use="required"/>
<xs:attribute ref="xml:space" default="preserve"/>
<xs:attribute name="version" type="xs:decimal" fixed="1.0"/>
</xs:complexType>
The attribute use schema component has the following properties:
{required} determines whether this use of an attribute declaration requires an appropriate attribute information item to be present, or merely allows it.
{attribute declaration} provides the attribute declaration itself, which will in turn determine the simple type definition used.
{value constraint} allows for local specification of a default or fixed value. This must be consistent with that of the {attribute declaration}, in that if the {attribute declaration} specifies a fixed value, the only allowed {value constraint} is the same fixed value, or a value equal to it.
See Annotations (§3.15) for information on the role of the {annotations} property.
Attribute uses correspond to all uses of <attribute> which
allow a use attribute. These in turn correspond to
two components in each case, an attribute use and its {attribute declaration} (although note the latter is not new when the attribute use is a reference to a top-level attribute declaration). The appropriate mapping is described in XML Representation of Attribute Declaration Schema
Components (§3.2.2).
[Definition:] The effective value constraint of an attribute use U is U.{value constraint}, if present, otherwise U.{attribute declaration}.{value constraint}, if present, otherwise the effective value constraint is ·absent·.
All attribute uses (see Attribute Uses (§3.5)) must satisfy the following constraints.
A schema can name a group of attribute declarations so that they can be incorporated as a group into complex type definitions.
Attribute group definitions do not participate in ·validation· as such, but the {attribute uses} and {attribute wildcard} of one or more complex type definitions may be constructed in whole or part by reference to an attribute group. Thus, attribute group definitions provide a replacement for some uses of XML's parameter entity facility. Attribute group definitions are provided primarily for reference from the XML representation of schema components (see <complexType> and <attributeGroup>).
<xs:attributeGroup name="myAttrGroup">
<xs:attribute . . ./>
. . .
</xs:attributeGroup>
<xs:complexType name="myelement">
. . .
<xs:attributeGroup ref="myAttrGroup"/>
</xs:complexType>
The example above illustrates the pattern
mentioned in XML Representations of Components (§3.1.2): The same
element, in this case attributeGroup, serves both to
define and to incorporate by reference. In the first
attributeGroup element in the example, the
name attribute is required and the
ref attribute is forbidden; in the second the
ref attribute is required, the
name attribute is forbidden.
The attribute group definition schema component has the following properties:
Attribute groups are identified by their {name} and {target namespace}; attribute group identities must be unique within an ·XSD schema·. See References to schema components across namespaces (<import>) (§4.2.5) for the use of component
identifiers when importing one schema into another.
{attribute uses} is a set of attribute uses, allowing for local specification of occurrence and default or fixed values.
{attribute wildcard} provides for an attribute wildcard to be included in an attribute group. See above under Complex Type Definitions (§3.4) for the interpretation of attribute wildcards during ·validation·.
See Annotations (§3.15) for information on the role of the {annotations} property.
The XML representation for an attribute group definition schema component is an <attributeGroup> element information item. It provides for naming a group of attribute declarations and an attribute wildcard for use by reference in the XML representation of complex type definitions and other attribute group definitions. The correspondences between the properties of the information item and properties of the component it corresponds to are given in this section.
attributeGroup Element Information Item<attributeGroup
id = ID
name = NCName
ref = QName
{any attributes with non-schema namespace . . .}>
Content: (annotation?, ((attribute | attributeGroup)*, anyAttribute?))
</attributeGroup>
When an <attributeGroup> appears as a child of <schema> or <redefine>, it corresponds to an attribute group definition as below. When it appears as a child of <complexType> or <attributeGroup>, it does not correspond to any component as such.
targetNamespace [attribute] of the
<schema> ancestor
element information item if present, otherwise ·absent·.ref
[attribute] of the <attributeGroup>
[children], if any.
The rules given above for
{attribute uses}
and {attribute wildcard} specify that
if an <attributeGroup> element A contains a reference
to another attribute group B (i.e. A's [children] include an
<attributeGroup> with a ref attribute pointing
at B), then A maps to an Attribute Group Definition component whose
{attribute uses} reflect not only
the <attribute> [children] of A but also those of
B and of any <attributeGroup> elements referred
to in B. The same is true for attribute groups referred to from
complex types.
Circular reference is not disallowed. That is, it is not an error if B, or some <attributeGroup> element referred to by B (directly, or indirectly at some remove) contains a reference to A. An <attributeGroup> element involved in such a reference cycle maps to a component whose {attribute uses} and {attribute wildcard} properties reflect all the <attribute> and <any> elements contained in, or referred to (directly or indirectly) by elements in the cycle.
All attribute group definitions (see Attribute Group Definitions (§3.6)) must satisfy the following constraint.
A model group definition associates a name and optional annotations with a Model Group. By reference to the name, the entire model group can be incorporated by reference into a {term}.
Model group definitions are provided primarily for reference from the XML Representation of Complex Type Definition Schema Components (§3.4.2) (see <complexType> and <group>). Thus, model group definitions provide a replacement for some uses of XML's parameter entity facility.
<xs:group name="myModelGroup"> <xs:sequence> <xs:element ref="someThing"/> . . . </xs:sequence> </xs:group> <xs:complexType name="trivial"> <xs:group ref="myModelGroup"/> <xs:attribute .../> </xs:complexType> <xs:complexType name="moreSo"> <xs:choice> <xs:element ref="anotherThing"/> <xs:group ref="myModelGroup"/> </xs:choice> <xs:attribute .../> </xs:complexType>
The model group definition schema component has the following properties:
Model group definitions are identified by their {name} and {target namespace}; model group identities must be unique within an ·XSD schema·. See References to schema components across namespaces (<import>) (§4.2.5) for the use of component
identifiers when importing one schema into another.
Model group definitions per se do not participate in ·validation·, but the {term} of a particle may correspond in whole or in part to a model group from a model group definition.
{model group} is the Model Group for which the model group definition provides a name.
See Annotations (§3.15) for information on the role of the {annotations} property.
The XML representation for a model group definition schema component is a <group> element information item. It provides for naming a model group for use by reference in the XML representation of complex type definitions and model groups. The correspondences between the properties of the information item and properties of the component it corresponds to are given in this section.
group Element Information Item<group
id = ID
maxOccurs =
(nonNegativeInteger | unbounded)
: 1
minOccurs = nonNegativeInteger : 1
name = NCName
ref = QName
{any attributes with non-schema namespace . . .}>
Content: (annotation?, (all | choice | sequence)?)
</group>
If there is a
name [attribute] (in which case the item will
have <schema> or <redefine> as parent), then the item maps
to a model group definition component with properties as
follows:
targetNamespace [attribute] of the
<schema>
ancestor element information
item if present, otherwise ·absent·.Otherwise,
if
the item
has
a ref [attribute]
and does not have minOccurs=maxOccurs=0
, then
the <group> element maps
to a particle component with properties
as follows:
maxOccurs [attribute] equals
unbounded, otherwise the ·actual value· of the
maxOccurs [attribute], if present, otherwise
1.ref
[attribute]Otherwise, the <group>
has minOccurs=maxOccurs=0, in which
case it maps to no component at all.
The name of this section is slightly misleading, in that the
second, un-named, case above (with a ref and no
name) is not really a named model group at all, but
a reference to one. Also note that in the first (named) case
above no reference is made to minOccurs or
maxOccurs: this is because the schema for schema documents does not
allow them on the child of <group> when it is
named. This in
turn is because the {min occurs} and
{max occurs} of the particles which
refer to the definition are what count.
All model group definitions (see Model Group Definitions (§3.7)) must satisfy the following constraint.
When the [children] of element information items are not constrained to be empty or by reference to a simple type definition (Simple Type Definitions (§3.16)), the sequence of element information item [children] content may be specified in more detail with a model group. Because the {term} property of a particle can be a model group, and model groups contain particles, model groups can indirectly contain other model groups; the grammar for model groups is therefore recursive. [Definition:] A model group directly contains the particles in the value of its {particles} property. [Definition:] A model group indirectly contains the particles, groups, wildcards, and element declarations which are ·contained· by the particles it ·directly contains·. [Definition:] A model group contains the components which it either ·directly contains· or ·indirectly contains·.
<xs:all> <xs:element ref="cats"/> <xs:element ref="dogs"/> </xs:all> <xs:sequence> <xs:choice> <xs:element ref="left"/> <xs:element ref="right"/> </xs:choice> <xs:element ref="landmark"/> </xs:sequence>
The model group schema component has the following properties:
When two or more particles contained directly or indirectly in the {particles} of a model group have identically named element declarations as their {term}, the type definitions of those declarations must be the same. By 'indirectly' is meant particles within the {particles} of a group which is itself the {term} of a directly contained particle, and so on recursively.
See Annotations (§3.15) for information on the role of the {annotations} property.
The XML representation for a model group schema component is either an <all>, a <choice> or a <sequence> element information item. The correspondences between the properties of those information items and properties of the component they correspond to are given in this section.
all Element Information Item et al.<all
id = ID
maxOccurs = 1 : 1
minOccurs = (0 | 1) : 1
{any attributes with non-schema namespace . . .}>
Content: (annotation?, (element | any)*)
</all>
<choice
id = ID
maxOccurs =
(nonNegativeInteger | unbounded)
: 1
minOccurs = nonNegativeInteger : 1
{any attributes with non-schema namespace . . .}>
Content: (annotation?, (element | group | choice | sequence | any)*)
</choice>
<sequence
id = ID
maxOccurs =
(nonNegativeInteger | unbounded)
: 1
minOccurs = nonNegativeInteger : 1
{any attributes with non-schema namespace . . .}>
Content: (annotation?, (element | group | choice | sequence | any)*)
</sequence>
Each of the
above items corresponds to a particle containing a model group,
with properties as follows (unless minOccurs=maxOccurs=0,
in which case the item corresponds to no component at all):
maxOccurs
[attribute] equals unbounded, otherwise the ·actual value· of the maxOccurs
[attribute], if present, otherwise 1.The particle just described has a Model Group as the value of its {term} property, as follows.
In order to define the validation rules for model groups clearly, it will be useful to define some basic terminology; this is done in the next two sections, before the validation rules themselves are formulated.
Each model group M denotes a language L(M), whose members are the sequences of element information items ·accepted· by M.
Within L(M) a smaller language V(M) can be identified, which is of particular importance for schema-validity assessment. The difference between the two languages is that V(M) enforces some constraints which are ignored in the definition of L(M). Informally L(M) is the set of sequences which are accepted by a model group if no account is taken of the schema component constraint Unique Particle Attribution (§3.8.6.4) or the related provisions in the validation rules which specify how to choose a unique ·path· in a non-deterministic model group. By contrast, V(M) takes account of those constraints and includes only the sequences which are ·locally valid· against M. For all model groups M, V(M) is a subset of L(M). L(M) and related concepts are described in this section; V(M) is described in the next section, Principles of Validation against Groups (§3.8.4.2).
[Definition:] When a sequence S of element information items is checked against a model group M, the sequence of ·basic particles· which the items of S match, in order, is a path of S in M. For a given S and M, the path of S in M is not necessarily unique. Detailed rules for the matching, and thus for the construction of paths, are given in Language Recognition by Groups (§3.8.4.1) and Principles of Validation against Particles (§3.9.4.1). Not every sequence has a path in every model group, but every sequence accepted by the model group does have a path. [Definition:] For a model group M and a sequence S in L(M), the path of S in M is a complete path; prefixes of complete paths which are themselves not complete paths are incomplete paths. For example, in the model group
<xs:sequence>
<xs:element name="a"/>
<xs:element name="b"/>
<xs:element name="c"/>
</xs:sequence>the sequences (<a/><b/><c/>)
and (<a/><b/>) have ·paths·
(the first a ·complete path· and the second
an ·incomplete path·),
but the sequences (<a/><b/><c/><d/>) and
(<a/><x/>) do not
have paths.
<xs:sequence>
<xs:element name="a"/>
<xs:element name="b"/>
<xs:choice/>
</xs:sequence>
accepts no sequences because the empty choice recognizes
no input sequences. But the sequences (<a/>)
and (<a/><b/>) have paths in the model group.The definitions of L(M) and ·paths· in M, when M is a ·basic term· or a ·basic particle·, are given in Principles of Validation against Particles (§3.9.4.1). The definitions for groups are given below.
This section defines L(M), the set of ·paths· in M, and V(M), if M is a sequence group.
If M is a Model Group, and the {compositor} of M is sequence, and the {particles} of M is the sequence P1, P2, ..., Pn, then L(M) is the set of sequences S = S1 + S2 + ... + Sn (taking "+" as the concatenation operator), where Si is in L(Pi) for 0 < i ≤ n. The sequence of sequences S1, S2, ..., Sn is a ·partition· of S. Less formally, when M is a sequence of P1, P2, ... Pn, then L(M) is the set of sequences formed by taking one sequence which is accepted by P1, then one accepted by P2, and so on, up through Pn, and then concatenating them together in order.
[Definition:] A partition of a sequence is a sequence of sub-sequences, some or all of which may be empty, such that concatenating all the sub-sequences yields the original sequence.
<xs:sequence>
<xs:element name="a"/>
<xs:element name="b"/>
<xs:element name="c"/>
</xs:sequence><a/><b/>
When M is a sequence group, the set V(M) (the set of sequences ·locally valid· against M) is the set of sequences S which are in L(M) and which have a ·validation-path· in M. Informally, V(M) contains those sequences which are accepted by M and for which no element information item is ever ·attributed to· a ·wildcard particle· if it can, in context, instead be ·attributed to· an ·element particle·. There will invariably be a ·partition· of S whose members are ·locally valid· against {particles} of M.
<xs:sequence> <xs:any minOccurs="0"/> <xs:element name="a" minOccurs="0"/> </xs:sequence>then the sequence (
<a/>) has two ·paths·
in M, one containing just the ·wildcard particle· and the other
containing just the ·element particle·. It is the latter
which is a ·validation-path· and which determines which
Particle the item in the input is ·attributed to·.
<xs:sequence> <xs:any minOccurs="0"/> <xs:element name="a"/> </xs:sequence>then the sequence (
<a/><a/>) is in L(M), but not
in V(M), because the validation rules require that the first
a be ·attributed to· the ·wildcard particle·.
In a ·validation-path· the initial a will invariably be
·attributed to· the ·element particle·, and so no sequence
with an initial a can be ·locally valid· against
this model group.This section defines L(M), the set of ·paths· in M, and V(M), if M is a choice group.
When the {compositor} of M is choice, and the {particles} of M is the sequence P1, P2, ..., Pn, then L(M) is L(P1) ∪ L(P2) ∪ ... ∪ L(Pn), and the set of ·paths· of S in P is the set Q = Q1 ∪ Q2 ∪ ... ∪ Qn, where Qi is the set of ·paths· of S in Pi, for 0 < i ≤ n. Less formally, when M is a choice of P1, P2, ... Pn, then L(M) contains any sequence accepted by any of the particles P1, P2, ... Pn, and any ·path· of S in any of the particles P1, P2, ... Pn is a ·path· of S in P.
The set V(M) (the set of sequences ·locally valid· against M) is the set of sequences S which are in L(M) and which have a ·validation-path· in M. In effect, this means that if one of the choices in M ·attributes· an initial element information item to a ·wildcard particle·, and another ·attributes· the same item to an ·element particle·, then the latter choice is used for validation.
<xs:choice> <xs:any/> <xs:element name="a"/> </xs:choice>then the ·validation-path· for the sequence (
<a/>)
contains just the ·element particle· and it is to the
·element particle· that the input element will be
·attributed·; the alternate ·path·
containing just the ·wildcard particle· is not relevant for
validation as defined in this specification.
This section defines L(M), the set of ·paths· in M, and V(M), if M is an all-group.
When the {compositor} of M is all, and the {particles} of M is the sequence P1, P2, ..., Pn, then L(M) is the set of sequences S = S1 × S2 × ... × Sn (taking "×" as the interleave operator), where for 0 < i ≤ n, Si is in L(Pi). The set of sequences {S1, S2, ..., Sn} is a ·grouping· of S. The set of ·paths· of S in P is the set of all ·paths· Q = Q1 × Q2 × ... × Qn, where Qi is a ·path· of Si in Pi, for 0 < i ≤ n.
Less formally, when M is an all-group of P1, P2, ... Pn, then L(M) is the set of sequences formed by taking one sequence which is accepted by P1, then one accepted by P2, and so on, up through Pn, and then interleaving them together. Equivalently, L(M) is the set of sequences S such that the set {S1, S2, ..., Sn} is a ·grouping· of S, and for 0 < i ≤ n, Si is in L(Pi).
[Definition:] A grouping of a sequence is a set of sub-sequences, some or all of which may be empty, such that each member of the original sequence appears once and only once in one of the sub-sequences and all members of all sub-sequences are in the original sequence.
<xs:all> <xs:element name="a" minOccurs="0" maxOccurs="5"> <xs:element name="b" minOccurs="1" maxOccurs="1"> <xs:element name="c" minOccurs="0" maxOccurs="5"> </xs:element> </xs:all>and an input sequence S
<a/><b/><a/>where n = 3, then S1 is (
<a/><a/>),
S2 is (<b/>),
and the ·path· of
S in M is the sequence containing first the Particle
for the a element, then the Particle for the
b element, then once more the
Particle for the a element.
The set V(M) (the set of sequences ·locally valid· against M) is the set of sequences S which are in L(M) and which have a ·validation-path· in M. In effect, this means that if one of the Particles in M ·attributes· an element information item to a ·wildcard particle·, and a ·competing· Particle ·attributes· the same item to an ·element particle·, then the ·element particle· is used for validation.
<xs:all> <xs:any/> <xs:element name="a"/> </xs:all>then M accepts sequences of length two, containing one
a element and one other element.
a element. After the first a
the ·element particle· accepts no more elements
and so no longer ·competes· with the ·wildcard particle·.
So if the sequence (<a/><a/>)
is checked against M, in the ·validation-path· the
first a element will be ·attributed to·
the ·element particle· and the second to the
·wildcard particle·.
a,
use a wildcard that explicitly disallows it. That is,
<xs:all> <xs:any notQName="a"/> <xs:element name="a"/> </xs:all>Now the sequence (
<a/><a/>) is not
accepted by the particle.
It is possible for a given sequence of element information items to have multiple ·paths· in a given model group M; this is the case, for example, when M is ambiguous, as for example
<xs:choice>
<xs:sequence>
<xs:element ref="my:a" maxOccurs="unbounded"/>
<xs:element ref="my:b"/>
</xs:sequence>
<xs:sequence>
<xs:element ref="my:a"/>
<xs:element ref="my:b" maxOccurs="unbounded"/>
</xs:sequence>
</xs:choice>which can match the sequence (<a/><b/>)
in more than one way.
It may also be the case with unambiguous model groups, if
they do not correspond to a deterministic
expression (as it is termed in [XML 1.1])
or a "1-unambiguous" expression, as it
is defined by [One-Unambiguous Regular Languages].
For example,
<xs:sequence> <xs:element name="a" minOccurs="0"/> <xs:element name="a"/> </xs:sequence>
As noted above, each model group M denotes a language L(M), whose members are sequences of element information items. Each member of L(M) has one or more ·paths· in M, as do other sequences of element information items.
By imposing conditions on ·paths· in a model group M it is possible to identify a set of ·validation-paths· in M, such that if M is a model group which obeys the Unique Particle Attribution (§3.8.6.4) constraint, then any sequence S has at most one ·validation-path· in M. The language V(M) can then be defined as the set of sequences which have ·validation-paths· in M.
[Definition:] Two Particles P1 and P2 contained in some Particle P compete with each other if and only if some sequence S of element information items has two ·paths· in P which are identical except that one path has P1 as its last item and the other has P2.
For example, in the content model
<xs:sequence>
<xs:element name="a"/>
<xs:choice>
<xs:element name="b"/>
<xs:any/>
</xs:choice>
</xs:sequence>the sequence (<a/><b/>) has two paths,
one (Q1) consisting of the Particle whose {term} is
the declaration for a followed by the
Particle whose {term} is
the declaration for b, and
a second (Q2) consisting of the Particle whose {term} is
the declaration for a followed by the
Particle whose {term} is
the wildcard. The sequences Q1 and Q2 are
identical except for their last items, and so the
two Particles which are the last items of Q1 and
Q2 are said to ·compete· with each other.
<xs:choice>
<xs:sequence>
<xs:element name="a"/>
<xs:element name="b"/>
</xs:sequence>
<xs:sequence>
<xs:element name="c"/>
<xs:any/>
</xs:sequence>
</xs:choice>
the Particles for b and the
wildcard do not ·compete·, because there is no
pair of ·paths· in P which differ only in one
having the ·element particle· for b and
the other having the ·wildcard particle·.
[Definition:] Two (or more) ·paths· of a sequence S in a Particle P are competing paths if and only if they are identical except for their final items, which differ.
[Definition:] For any sequence S of element information items and any particle P, a ·path· of S in P is a validation-path if and only if for each prefix of the ·path· which ends with a ·wildcard particle·, the corresponding prefix of S has no ·competing path· which ends with an ·element particle·.
[Definition:] A sequence S of element information items is locally valid against a particle P if and only if S has a ·validation-path· in P. The set of all such sequences is written V(P).
All model groups (see Model Groups (§3.8)) must satisfy the following constraints.
=1which is the {particle} of the {content type} of a
complex type definition.[Definition:] An element particle is a Particle whose {term} is an Element Declaration. [Definition:] A wildcard particle is a Particle whose {term} is a Wildcard. Wildcard particles may be referred to as "strict", "lax", or "skip" particles, depending on the {process contents} property of their {term}.
The following constraints define relations appealed to elsewhere in this specification.
0
if there are no
{particles}).0 if there are no
{particles}).0 if there are no {particles}).0 if there are no {particles}).As described in Model Groups (§3.8), particles contribute to the definition of content models.
When an element is validated against a complex type, its sequence of child elements is checked against the content model of the complex type and the children are ·attributed to· to Particles of the content model. The attribution of items to Particles determines the calculation of the items' ·context-determined declarations· and thus partially determines the ·governing element declarations· for the children: when an element information item is ·attributed to· an ·element particle·, that Particle's Element Declaration, or an Element Declaration ·substitutable· for it, becomes the item's ·context-determined declaration· and thus normally its ·governing element declaration·; when the item is ·attributed to· a ·wildcard particle·, the ·governing element declaration· depends on the {process contents} property of the wildcard and on QName resolution (Instance) (§3.17.6.3).
<xs:element ref="egg" minOccurs="12" maxOccurs="12"/>
<xs:group ref="omelette" minOccurs="0"/>
<xs:any maxOccurs="unbounded"/>
The particle schema component has the following properties:
In general, multiple element information item [children], possibly with intervening character [children] if the content type is mixed, can be ·validated· with respect to a single particle. When the {term} is an element declaration or wildcard, {min occurs} determines the minimum number of such element [children] that can occur. The number of such children must be greater than or equal to {min occurs}. If {min occurs} is 0, then occurrence of such children is optional.
Again, when the {term} is an element declaration or wildcard, the number of such element [children] must be less than or equal to any numeric specification of {max occurs}; if {max occurs} is unbounded, then there is no upper bound on the number of such children.
When the {term} is a model group, the permitted occurrence range is determined by a combination of {min occurs} and {max occurs} and the occurrence ranges of the {term}'s {particles}.
[Definition:] A particle directly contains the component which is the value of its {term} property. [Definition:] A particle indirectly contains the particles, groups, wildcards, and element declarations which are contained by the value of its {term} property. [Definition:] A particle contains the components which it either ·directly contains· or ·indirectly contains·.
See Annotations (§3.15) for information on the role of the {annotations} property.
Particles correspond to all three elements (<element> not immediately within
<schema>, <group> not immediately within <schema> and <any>) which allow
minOccurs and maxOccurs attributes.
These in turn correspond to two components in each
case, a particle and its
{term}. The appropriate mapping is
described in XML Representation of Element Declaration Schema Components (§3.3.2), XML Representation of Model Group Schema Components (§3.8.2) and XML Representation of Wildcard Schema Components (§3.10.2) respectively.
Every particle P ·recognizes· some language L(P). When {min occurs} and {max occurs} of P are both 1, L(P) is the language of P's {term}, as described in Validation of Basic Terms (§3.9.4.1.2). The following section (Language Recognition for Repetitions (§3.9.4.1.1)) describes how more complicated counts are handled.
When P.{min occurs} = P.{max occurs} = n, and P.{term} = T, then L(P) is the set of sequences S = S1 + S2 + ... + Sn such that Si is in L(T) for 0 < i ≤ n. Less formally: L(P) is the set of sequences which have ·partitions· into n sub-sequences for which each of the n subsequences is in the language accepted by the {term} of P.
When P.{min occurs} = j and P.{max occurs} = k, and P.{term} = T, then L(P) is the set of sequences S = S1, + S2 + ... + Sn, i.e. the set of sequences which have ·partitions· into n sub-sequences such that n ≥ j and n ≤ k (or k is unbounded) and Si is in L(T) for 0 < i ≤ n.
When P.{min occurs} = 0, then L(P) also includes the empty sequence.
In the preceding section (Language Recognition for Repetitions (§3.9.4.1.1)), the language L(P) ·accepted· by a Particle P is defined in terms of the language ·accepted· by P's {term}. This section defines L(T) for ·basic terms·; for the definition of L(T) when T is a group, see Language Recognition by Groups (§3.8.4.1).
[Definition:] For any Element Declaration D, the language L(D) ·accepted· by D is the set of all sequences of length 1 whose sole member is an element information item which ·matches· D.
[Definition:] For any Wildcard W, the language L(W) ·accepted· by W is the set of all sequences of length 1 whose sole member is an element information item which ·matches· W.
[Definition:] An element information item E matches a Wildcard W (or a ·wildcard particle· whose {term} is W) if and only if W allows the [namespace name] of E, as defined in the validation rule Wildcard allows Namespace Name (§3.10.4.3).
[Definition:] Two namespace names N1 and N2 are said to match if and only if they are identical or both are ·absent·.
For principles of validation when the {term} is a model group instead of a ·basic particle·, see Language Recognition by Groups (§3.8.4.1) and Principles of Validation against Groups (§3.8.4.2).
All particles (see Particles (§3.9)) must satisfy the following constraints.
The following constraints define relations appealed to elsewhere in this specification.
0.0.In order to exploit the full potential for extensibility offered by XML plus namespaces, more provision is needed than DTDs allow for targeted flexibility in content models and attribute declarations. A wildcard provides for ·validation· of attribute and element information items dependent on their namespace names and optionally on their local names.
<xs:any processContents="skip"/>
<xs:any namespace="##other" processContents="lax"/>
<xs:any namespace="http://www.w3.org/1999/XSL/Transform"
xmlns:xsl="http://www.w3.org/1999/XSL/Transform"
notQName="xsl:comment xsl:fallback"/>
<xs:any notNamespace="##targetNamespace"/>
<xs:anyAttribute namespace="http://www.w3.org/XML/1998/namespace"/>The wildcard schema component has the following properties:
A set each of whose members is either an xs:anyURI value or the distinguished value ·absent·. Required.
xsi:type, and the
item must be ·valid· as
appropriate.See Annotations (§3.15) for information on the role of the {annotations} property.
Editorial Note: Priority Feedback Request
The keywords defined and sibling allow a kind of wildcard which matches only elements not declared in the current schema or contained within the current complex type, respectively. They are new in this version of this specification. The Working Group is uncertain whether their value outweighs their liabilities; we solicit input from implementors and users of this specification as to whether they should be retained or not.
The XML representation for a wildcard schema component is an <any> or <anyAttribute> element information item.
any Element Information Item<any
id = ID
maxOccurs =
(nonNegativeInteger | unbounded)
: 1
minOccurs = nonNegativeInteger : 1
namespace =
((##any | ##other) | List of
(anyURI | (##targetNamespace | ##local))
)
notNamespace = List of
(anyURI | (##targetNamespace | ##local))
notQName = List of
(QName | (##defined | ##definedSibling))
processContents = (lax | skip | strict) : strict
{any attributes with non-schema namespace . . .}>
Content: (annotation?)
</any>
anyAttribute Element Information Item<anyAttribute
id = ID
namespace =
((##any | ##other) | List of
(anyURI | (##targetNamespace | ##local))
)
notNamespace = List of
(anyURI | (##targetNamespace | ##local))
notQName = List of
(QName | ##defined)
processContents = (lax | skip | strict) : strict
{any attributes with non-schema namespace . . .}>
Content: (annotation?)
</anyAttribute>
An <any> information item
corresponds both to a wildcard component and to
a particle containing that wildcard
(unless minOccurs=maxOccurs=0, in which case the
item corresponds to no component at
all).
The mapping rules are given in the following two subsections.
The mapping from an <any> information item to a particle is as follows.
maxOccurs = unbounded,
otherwise the ·actual value· of the
maxOccurs [attribute], if present, otherwise
1.The mapping from an <any> information item to a wildcard component is as follows. This mapping is also used for mapping <anyAttribute> information items to wildcards, although in some cases the result of the mapping is further modified, as specified in the rules for <attributeGroup> and <complexType>.
namespace [attribute] is
present, then
the appropriate case among the following:namespace
= "##any", then any;namespace
= "##other", then not;notNamespace [attribute]
is present, then
not;
namespace nor
notNamespace is present) any.namespace nor
notNamespace is present, then the empty set;namespace = "##any", then the empty set;namespace
= "##other", then a set consisting of
·absent·
and, if the targetNamespace [attribute] of
the <schema> ancestor element
information item is present, its ·actual value·;namespace or
notNamespace [attribute] (whichever is
present), except
##targetNamespace, the corresponding
member is the ·actual value· of the
targetNamespace [attribute] of the
<schema> ancestor
element information item if present, otherwise
·absent·;##local, the
corresponding member is ·absent·.notQName [attribute] is
present, then a set whose members
correspond to the items in the
·actual value· of the notQName [attribute],
as follows.
##defined",
then the keyword defined is a member of the set.##definedSibling",
then the keyword sibling is a member of the set.notQName
[attribute] is not present, then
the empty set.
Wildcards are subject to the same ambiguity constraints (Unique Particle Attribution (§3.8.6.4)) as other content model particles: If an instance element could match one of two wildcards, within the content model of a type, that model is in error.
namespace and
notNamespace attributes must not both be
present.
When an element or attribute information item is ·attributed· to a wildcard and the preceding constraint (Item Valid (Wildcard) (§3.10.4.1)) is satisfied, then the item has no ·context-determined declaration·. Its ·governing· declaration, if any, is found by matching its expanded name as described in QName resolution (Instance) (§3.17.6.3). Note that QName resolution is performed only if the item is ·attributed· to a strict or lax wildcard; if the wildcard has a {process contents} property of skip, then the item has no ·governing· declaration.
[Definition:] An element or attribute information item is skipped if it is ·attributed· to a skip wildcard or if one of its ancestor elements is.
All wildcards (see Wildcards (§3.10)) must satisfy the following constraint.
The following constraints define a relation appealed to elsewhere in this specification.
Identity-constraint definition components provide for uniqueness and reference constraints with respect to the contents of multiple elements and attributes.
<xs:key name="fullName"> <xs:selector xpath=".//person"/> <xs:field xpath="forename"/> <xs:field xpath="surname"/> </xs:key> <xs:keyref name="personRef" refer="fullName"> <xs:selector xpath=".//personPointer"/> <xs:field xpath="@first"/> <xs:field xpath="@last"/> </xs:keyref> <xs:unique name="nearlyID"> <xs:selector xpath=".//*"/> <xs:field xpath="@id"/> </xs:unique>
The identity-constraint definition schema component has the following properties:
If a value is present, its {identity-constraint category} must be key or unique.
Identity-constraint definitions are identified by their {name} and {target namespace};
identity-constraint
definition identities must be unique within an ·XSD schema·. See References to schema components across namespaces (<import>) (§4.2.5) for the use of component
identifiers when importing one schema into another.
These constraints are specified along side the specification of types for the
attributes and elements involved, i.e. something declared as of type integer
can also serve as a key. Each constraint declaration has a name, which exists in a
single symbol space for constraints. The
equality and inequality
conditions
appealed to in checking these constraints apply to the
values of
the fields selected, not their
lexical representation, so that for example 3.0 and 3
would be conflicting keys if they were both
decimal, but non-conflicting if
they were both strings, or one was a string and one a decimal.
When equality and
identity differ for the simple types involved, all three
forms of identity-constraint test for equality, not identity,
of values.
Overall the augmentations to XML's ID/IDREF mechanism are:
{selector} specifies a restricted XPath ([XPath 2.0]) expression relative to instances of the element being declared. This must identify a sequence of element nodes that are contained within the declared element to which the constraint applies.
{fields} specifies XPath expressions relative to each element selected by a {selector}. Each XPath expression in the {fields} property must identify a single node (element or attribute), whose content or value, which must be of a simple type, is used in the constraint. It is possible to specify an ordered list of {fields}s, to cater to multi-field keys, keyrefs, and uniqueness constraints.
In order to reduce the burden on implementers, in particular implementers of streaming processors, only restricted subsets of XPath expressions are allowed in {selector} and {fields}. The details are given in Constraints on Identity-constraint Definition Schema Components (§3.11.6).
xsl:key.See Annotations (§3.15) for information on the role of the {annotations} property.
The XML representation for an identity-constraint definition schema component is either a <key>, a <keyref> or a <unique> element information item. The correspondences between the properties of those information items and properties of the component they correspond to are as follows:
unique Element Information Item et al.<unique
id = ID
name = NCName
ref = QName
{any attributes with non-schema namespace . . .}>
Content: (annotation?, (selector, field+)?)
</unique>
<key
id = ID
name = NCName
ref = QName
{any attributes with non-schema namespace . . .}>
Content: (annotation?, (selector, field+)?)
</key>
<keyref
id = ID
name = NCName
ref = QName
refer = QName
{any attributes with non-schema namespace . . .}>
Content: (annotation?, (selector, field+)?)
</keyref>
<selector
id = ID
xpath = a subset of XPath expression, see below
xpathDefaultNamespace =
(anyURI | (##defaultNamespace | ##targetNamespace | ##local))
{any attributes with non-schema namespace . . .}>
Content: (annotation?)
</selector>
<field
id = ID
xpath = a subset of XPath expression, see below
xpathDefaultNamespace =
(anyURI | (##defaultNamespace | ##targetNamespace | ##local))
{any attributes with non-schema namespace . . .}>
Content: (annotation?)
</field>
If the ref [attribute] is absent,
the corresponding schema
component is as follows:
targetNamespace [attribute] of the
<schema>
ancestor
element information item if present, otherwise ·absent·.xpath as the designated
expression [attribute].
xpath as the designated expression [attribute].
refer [attribute], otherwise
·absent·.
Otherwise (the ref [attribute] is
present), the corresponding schema component is the identity-constraint definition
·resolved· to by the ·actual value· of the
ref [attribute].
<xs:element name="vehicle">
<xs:complexType>
. . .
<xs:attribute name="plateNumber" type="xs:integer"/>
<xs:attribute name="state" type="twoLetterCode"/>
</xs:complexType>
</xs:element>
<xs:element name="state">
<xs:complexType>
<xs:sequence>
<xs:element name="code" type="twoLetterCode"/>
<xs:element ref="vehicle" maxOccurs="unbounded"/>
<xs:element ref="person" maxOccurs="unbounded"/>
</xs:sequence>
</xs:complexType>
<xs:key name="reg"> <!-- vehicles are keyed by their plate within states -->
<xs:selector xpath=".//vehicle"/>
<xs:field xpath="@plateNumber"/>
</xs:key>
</xs:element>
<xs:element name="root">
<xs:complexType>
<xs:sequence>
. . .
<xs:element ref="state" maxOccurs="unbounded"/>
. . .
</xs:sequence>
</xs:complexType>
<xs:key name="state"> <!-- states are keyed by their code -->
<xs:selector xpath=".//state"/>
<xs:field xpath="code"/>
</xs:key>
<xs:keyref name="vehicleState" refer="state">
<!-- every vehicle refers to its state -->
<xs:selector xpath=".//vehicle"/>
<xs:field xpath="@state"/>
</xs:keyref>
<xs:key name="regKey"> <!-- vehicles are keyed by a pair of state and plate -->
<xs:selector xpath=".//vehicle"/>
<xs:field xpath="@state"/>
<xs:field xpath="@plateNumber"/>
</xs:key>
<xs:keyref name="carRef" refer="regKey"> <!-- people's cars are a reference -->
<xs:selector xpath=".//car"/>
<xs:field xpath="@regState"/>
<xs:field xpath="@regPlate"/>
</xs:keyref>
</xs:element>
<xs:element name="person">
<xs:complexType>
<xs:sequence>
. . .
<xs:element name="car">
<xs:complexType>
<xs:attribute name="regState" type="twoLetterCode"/>
<xs:attribute name="regPlate" type="xs:integer"/>
</xs:complexType>
</xs:element>
</xs:sequence>
</xs:complexType>
</xs:element>state element is defined, which
contains a code child and some vehicle and person
children. A vehicle in turn has a plateNumber attribute,
which is an integer, and a state attribute. State's
codes are a key for them within the document. Vehicle's
plateNumbers are a key for them within states, and
state and
plateNumber is asserted to be a key for
vehicle within the document as a whole. Furthermore, a person element has
an empty car child, with regState and
regPlate attributes, which are then asserted together to refer to
vehicles via the carRef constraint. The requirement
that a vehicle's state match its containing
state's code is not expressed here.<xs:element name="stateList">
<xs:complexType>
<xs:sequence>
. . .
<xs:element name="state" maxOccurs="unbounded">
<xs:complexType>
<xs:sequence>
. . .
<xs:element name="code" type="twoLetterCode"/>
. . .
</xs:sequence>
</xs:complexType>
</xs:element>
. . .
</xs:sequence>
</xs:complexType>
<xs:key ref="state"/> <!-- reuse the key constraint from the above example -->
</xs:element>state elements can appear as child elements
under stateList. A key constraint can be used to
ensure that there is no duplicate state code. We already
defined a key in the above example for the exact same purpose
(the key constraint is named "state"). We can reuse it
directly via the ref attribute on the key
element.ref or name is present, but not both.
name is present, then <selector> appears in
[children].
name is present on <keyref>, then
refer is also present.
ref is present, then only id
and <annotation> are
allowed to appear together with ref.
ref is present, then the
{identity-constraint category} of the identity-constraint
definition ·resolved· to by the
·actual value· of the ref [attribute] matches the name of the
element information item.
For purposes of checking identity-constraints, single atomic values are not distinguished from lists with single items. An atomic value V and a list L with a single item are treated as equal , for purposes of this specification, if V is equal to the atomic value which is the single item of L.
All identity-constraint definitions (see Identity-constraint Definitions (§3.11)) must satisfy the following constraint.
| Selector XPath expressions | ||||||||||||||||
|
child axis whose abbreviated
form is as given above.| Lexical productions | ||||||||
|
[Definition:] The subset of XPath defined in Selector Value OK (§3.11.6.2) is called the selector subset of XPath.
| Path in Field XPath expressions | ||||
|
child and/or attribute axes whose abbreviated form is
as given above.[Definition:] The subset of XPath defined in Fields Value OK (§3.11.6.3) is called the field subset of XPath.
Type Alternative components provide associations between boolean conditions (as XPath expressions) and Type Definitions. They are used in conditional type assignment.
The type alternative schema component has the following properties:
Type alternatives can be used by an Element Declaration to specify a condition ({test}) under which a particular type ({type definition}) is used as the ·governing type definition· for element information items governed by that Element Declaration. Each Element Declaration may have multiple Type Alternatives in its {type table}.
The XML representation for a type alternative schema componentType Alternative is an <alternative> element information item. The correspondences between the properties of that information item and properties of the component it corresponds to are as follows:
alternative Element Information Item<alternative
id = ID
test = an XPath expression
type = QName
xpathDefaultNamespace =
(anyURI | (##defaultNamespace | ##targetNamespace | ##local))
{any attributes with non-schema namespace . . .}>
Content: (annotation?, (simpleType | complexType)?)
</alternative>
Each <alternative> element maps to a Type Alternative component as follows.
test [attribute] is not present, then ·absent·;
otherwise an XPath Expression property record, as described in
section
XML Representation of Assertion Schema Components (§3.13.2), with
<alternative> as the "host element"
and test as the designated expression [attribute].
type
[attribute], if one is present, otherwise the type definition corresponding
to the complexType or simpleType among the
[children] of the <alternative> element.
type
attribute, or a complexType child element, or a
simpleType child element. No <alternative>
element may have more than one of these, and each must have
at least one of these.
true and A.{type definition} = T.
The {test} is evaluated in the following way:false.
All type alternatives (see Type Alternatives (§3.12)) must satisfy the following constraints.
| Test XPath expressions | ||||||||||||||||||||||||||||||||||||||||||||||||||||
|
attribute axis
whose abbreviated form is as given above.
fn:not and
constructors for the built-in datatypes.
a:b('123')" has 2 paths in the grammar, by matching either
BooleanFunction or
ConstructorFunction. The rules given
here require different function names for the productions. As a result, the
ambiguity can be resolved based on the function name.
cast as" QName in the
CastExpr production)
are casts to built-in datatypes.
Assertion components constrain the existence and values of related elements and attributes.
<xs:assert test="@min le @max"/>
min attribute be less than or equal to that of the
max attribute, and fails if that is not the case.
The assertion schema component has the following properties:
To check an assertion,
an instance of the XPath 2.0 data
model ([XDM]) is constructed, in which the element
information item being ·assessed·
is the root element, and
elements and attributes are assigned types and values according to
XPath 2.0 data model construction rules, with some exceptions. See
Assertion Satisfied (§3.13.4.1) for details about how the data model is
constructed.
When evaluated against this data model
instance, {test} evaluates to either
true
or false (if any other value is returned, it's converted to
either true or false as if by a call to the XPath
fn:boolean function).
See Annotations (§3.15) for information on the role of the {annotations} property.
The XML representation for an assertion schema component is an <assert> element information item. The correspondences between the properties of that information item and properties of the component it corresponds to are as follows:
assert Element Information Item<assert
id = ID
test = an XPath expression
xpathDefaultNamespace =
(anyURI | (##defaultNamespace | ##targetNamespace | ##local))
{any attributes with non-schema namespace . . .}>
Content: (annotation?)
</assert>
The <assert> element maps to an Assertion component as follows.
test as the designated expression [attribute].
Assertions, like identity constraints and conditional type assignment, use [XPath 2.0] expressions. The expression itself is recorded, together with relevant parts of the context, in an XPath Expression property record. The mapping is as described below; in each case, the XPath expression itself is given in a designated attribute of the appropriate "host element".
xpathDefaultNamespace [attribute], if
present on the host
element, otherwise that of the
xpathDefaultNamespace [attribute] of
the <schema> ancestor. Then
the value is
the appropriate case among the following:##defaultNamespace, then the appropriate case among the following:##targetNamespace, then the appropriate case among the following:targetNamespace
[attribute] is present on the <schema>
ancestor, then its ·actual value·;##local, then ·absent·;<xs:complexType name="intRange"> <xs:attribute name="min" type="xs:int"/> <xs:attribute name="max" type="xs:int"/> <xs:assert test="@min le @max"/> </xs:complexType>
min attribute must be less than or equal to
that of the max attribute.<xs:complexType name="arrayType"> <xs:sequence> <xs:element name="entry" minOccurs="0" maxOccurs="unbounded"/> </xs:sequence> <xs:attribute name="length" type="xs:int"/> <xs:assert test="@length eq fn:count(./entry)"/> </xs:complexType>
length attribute must be the same as
the number of occurrences of entry sub-elements.true (see below) without raising
any dynamic error
or type
error.
$value",
as described in
Assertion Properties Correct (§3.13.6.1).
$value" appears as a member
of the variable values in
the dynamic context. The
expanded QName of that member has no namespace URI and has
"value" as the local name.
The value of the member is determined by the appropriate case among the following:value is the
XDM representation of
E.[schema actual value]
under the {content type}
. {simple type definition}
of E's ·governing type definition·.
.", while
its content may be referred to as
"$value". Since the element node,
as a consequence of clause 1.2, will normally have the type
annotation anyType, its atomized
value will be a single atomic value of type
untypedAtomic. By contrast,
$value will be a sequence of one or more
atomic values, whose types are the most specific
(narrowest) built-in types available.value is the empty sequence.
true
or false as if by a call to the XPath
fn:boolean function.xs:precisionDecimal in the data model instance
and handled accordingly in XPath.
All assertions (see Assertions (§3.13)) must satisfy the following constraints.
expanded QName of that
member has no namespace URI and has value as the local
name. The (static) type of the member is
anyAtomicType*.anyAtomicType* simply says
that for static typing purposes the variable $value
will have a value consisting of a sequence of zero or more
atomic values.http://www.w3.org/2005/xpath-functions.http://www.w3.org/2005/xpath-functions/collation/codepoint)
defined by [Functions and Operators].Notation declarations reconstruct XML NOTATION declarations.
<xs:notation name="jpeg" public="image/jpeg" system="viewer.exe">
The notation declaration schema component has the following properties:
As defined in [XML 1.1].
Notation declarations do not participate in ·validation· as such. They are referenced in the course of ·validating· strings as members of the NOTATION simple type. An element or attribute information item with its ·governing· type definition or its ·actual member type definition· derived from the NOTATION simple type is ·valid· only if its value was among the enumerations of such simple type. As a consequence such a value is required to be the {name} of a notation declaration.
See Annotations (§3.15) for information on the role of the {annotations} property.
The XML representation for a notation declaration schema component is a <notation> element information item. The correspondences between the properties of that information item and properties of the component it corresponds to are as follows:
notation Element Information ItemThe <notation> element maps to a Notation Declaration component as follows.
targetNamespace [attribute] of the
<schema> ancestor
element information item if present, otherwise ·absent·.<xs:notation name="jpeg"
public="image/jpeg" system="viewer.exe" />
<xs:element name="picture">
<xs:complexType>
<xs:simpleContent>
<xs:extension base="xs:hexBinary">
<xs:attribute name="pictype">
<xs:simpleType>
<xs:restriction base="xs:NOTATION">
<xs:enumeration value="jpeg"/>
<xs:enumeration value="png"/>
. . .
</xs:restriction>
</xs:simpleType>
</xs:attribute>
</xs:extension>
</xs:simpleContent>
</xs:complexType>
</xs:element>
<picture pictype="jpeg">...</picture>All notation declarations (see Notation Declarations (§3.14)) must satisfy the following constraint.
Annotations provide for human- and machine-targeted annotations of schema components.
<xs:simpleType fn:note="special">
<xs:annotation>
<xs:documentation>A type for experts only</xs:documentation>
<xs:appinfo>
<fn:specialHandling>checkForPrimes</fn:specialHandling>
</xs:appinfo>
</xs:annotation>
The annotation schema component has the following properties:
{user information} is intended for human consumption,
{application information} for automatic processing. In both
cases, provision is made for an optional URI reference to supplement the local
information, as the value of the source attribute of the
respective element information items. ·validation· does not involve dereferencing these URIs, when present. In the case of {user information}, indication should be given as to the identity of the (human) language used in the contents, using the xml:lang attribute.
{attributes} ensures that when schema authors take advantage of the provision for adding attributes from namespaces other than the XSD namespace to schema documents, they are available within the components corresponding to the element items where such attributes appear.
Annotations do not participate in ·validation· as such. Provided an annotation itself satisfies all relevant ·Schema Component Constraints· it cannot affect the ·validation· of element information items.
The name [Definition:] Annotated Component covers all the different kinds of component which may have annotations.
Annotation of schemas and schema components, with material for human or computer consumption, is provided for by allowing application information and human information at the beginning of most major schema elements, and anywhere at the top level of schemas. The XML representation for an annotation schema component is an <annotation> element information item. The correspondences between the properties of that information item and properties of the component it corresponds to are as follows:
annotation Element Information Item et al.<annotation
id = ID
{any attributes with non-schema namespace . . .}>
Content: (appinfo | documentation)*
</annotation>
<appinfo
source = anyURI
{any attributes with non-schema namespace . . .}>
Content: ({any})*
</appinfo>
<documentation
source = anyURI
xml:lang = language
{any attributes with non-schema namespace . . .}>
Content: ({any})*
</documentation>
The <annotation> element and its descendants map to an Annotation component as follows.
The annotation component corresponding to the <annotation> element in the example above will have one element item in each of its {user information} and {application information} and one attribute item in its {attributes}.
Virtually every kind of schema component defined in this specification has an {annotations} property. When the component is described in a schema document, the mapping from the XML representation of the component to the Annotation components in the appropriate {annotations} property follows the rules described in the next paragraph.
None as such: the addition of annotations to the ·post-schema-validation infoset· is covered by the ·post-schema-validation infoset· contributions of the enclosing components.
All annotations (see Annotations (§3.15)) must satisfy the following constraint.
Simple type definitions provide for constraining character information item [children] of element and attribute information items.
<xs:simpleType name="celsiusWaterTemp"> <xs:restriction base="xs:decimal"> <xs:fractionDigits value="2"/> <xs:minExclusive value="0.00"/> <xs:maxExclusive value="100.00"/> </xs:restriction> </xs:simpleType>
The simple type definition schema component has the following properties:
Either an Attribute Declaration, an Element Declaration, a Complex Type Definition or a Simple Type Definition.
With one exception, the {base type definition} of any Simple Type Definition is a Simple Type Definition. The exception is ·xs:anySimpleType·, which has
·xs:anyType·, a
Complex Type Definition, as its {base type definition}.
xs:anySimpleType·,
in which it is ·absent·.xs:anyAtomicType·, whose
{primitive type definition} is ·absent·.
Simple types are identified by their {name} and {target namespace}. Except
for anonymous simple types (those with no {name}), since
type definitions (i.e. both simple and complex type definitions taken together) must be uniquely identified within an ·XSD schema·, no simple type definition can have the same name as another
simple or complex type definition. Simple type {name}s and {target namespace}s
are provided for reference from
instances (see xsi:type (§2.6.1)), and for use in the XML
representation of schema components
(specifically in <element> and <attribute>). See References to schema components across namespaces (<import>) (§4.2.5) for the use of component
identifiers when importing one schema into another.
A simple type definition with an empty specification for {final} can be used as the {base type definition} for other types derived by either of extension or restriction, or as the {item type definition} in the definition of a list, or in the {member type definitions} of a union; the explicit values extension, restriction, list and union prevent further derivations by extension (to yield a complex type) and restriction (to yield a simple type) and use in constructing lists and unions respectively.
{variety} determines whether the simple type corresponds to an atomic, list or union type as defined by [XML Schema: Datatypes].
As described in Type Definition Hierarchy (§2.2.1.1), every simple type definition is
a ·restriction· of some other simple
type (the {base type definition}), which is ·xs:anySimpleType· if and only if the type
definition in question is ·xs:anyAtomicType· or a list or
union type definition which is not itself derived by restriction from a
list or union respectively.
A type definition
has ·xs:anyAtomicType· as its {base type definition} if and only if it is one of the primitive datatypes. Each
atomic type is ultimately a restriction of exactly one such
primitive datatype, which is its {primitive type definition}.
The {facets} property contains a set of constraining facets which are used to specify constraints on the datatype described by the simple type definition. For atomic definitions, these are restricted to those appropriate for the corresponding {primitive type definition}. Therefore, the value space and lexical space (i.e. what is ·validated· by any atomic simple type) is determined by the pair ({primitive type definition}, {facets}).
Constraining facets are defined in [XML Schema: Datatypes]. All conforming implementations of this specification must support all of the facets defined in [XML Schema: Datatypes]. It is ·implementation-defined· whether additional facets are supported; if they are, the implementation must satisfy the rules for ·implementation-defined· facets described in [XML Schema: Datatypes].
As specified in [XML Schema: Datatypes], list simple type definitions ·validate· space separated tokens, each of which conforms to a specified simple type definition, the {item type definition}. The item type specified must not itself be a list type, and must be one of the types identified in [XML Schema: Datatypes] as a suitable item type for a list simple type. In this case the {facets} apply to the list itself, and are restricted to those appropriate for lists.
A union simple type definition ·validates· strings which satisfy at least one of its {member type definitions}. As in the case of list, the {facets} apply to the union itself, and are restricted to those appropriate for unions.
·xs:anySimpleType· or ·xs:anyAtomicType·
must not be named as the {base type definition} of any user-defined
atomic simple type definitions:
as they allow no constraining facets, this
would be incoherent.
See Annotations (§3.15) for information on the role of the {annotations} property.
simpleType Element Information Item et al.<simpleType
final =
(#all | List of (list | union | restriction | extension))
id = ID
name = NCName
{any attributes with non-schema namespace . . .}>
Content: (annotation?, (restriction | list | union))
</simpleType>
<restriction
base = QName
id = ID
{any attributes with non-schema namespace . . .}>
Content: (annotation?, (simpleType?, (minExclusive | minInclusive | maxExclusive | maxInclusive | totalDigits | fractionDigits | maxScale | minScale | length | minLength | maxLength | enumeration | whiteSpace | pattern | assertion | explicitTimezone | {any with namespace: ##other})*))
</restriction>
<list
id = ID
itemType = QName
{any attributes with non-schema namespace . . .}>
Content: (annotation?, simpleType?)
</list>
<union
id = ID
memberTypes = List of QName
{any attributes with non-schema namespace . . .}>
Content: (annotation?, simpleType*)
</union>
The <simpleType> element and its descendants normally, when there are no errors, map to a Simple Type Definition component. The case in which an unknown facet is used in the definition of a simple type definition is handled specially: the <simpleType> in question is not in error, but it does not map to any component at all.
The following rules apply to all simple type definitions.
name [attribute]
if present on the <simpleType> element,
otherwise ·absent·.targetNamespace [attribute] of
the ancestor <schema>
element information item if present,
otherwise ·absent·.base [attribute] of <restriction>, if present, otherwise the
type definition corresponding to the <simpleType> among
the [children] of <restriction>.{restriction, extension, list,
union}, determined as follows.
[Definition:] Let
FS be
the ·actual value· of the
final [attribute],
if present, otherwise the ·actual value· of the
finalDefault [attribute] of the ancestor
schema element,
if present, otherwise the empty string. Then the property value is
the appropriate case among the following:
The following rule applies if the {variety} is atomic
[Definition:] The ancestors of a ·type definition· are its {base type definition} and the ·ancestors· of its {base type definition}. (The ancestors of a Simple Type Definition T in the type hierarchy are themselves ·type definitions·; they are distinct from the XML elements which may be ancestors, in the XML document hierarchy, of the <simpleType> element which declares T.)
If the {variety} is list, the following additional property mapping applies:
xs:anySimpleType·, then the Simple Type Definition (a) ·resolved·
to by the
·actual value· of the itemType [attribute] of <list>,
or (b), corresponding to the <simpleType> among
the [children] of <list>, whichever is present.
itemType [attribute] or a <simpleType> [child], but not both.xs:anySimpleType·), the {item type definition} of the {base type definition}.
If the {variety} is union, the following additional property mapping applies:
xs:anySimpleType·, then the sequence of
Simple Type Definitions (a)
·resolved· to by the items in the
·actual value· of the memberTypes [attribute] of <union>,
if any, and (b)
corresponding to the <simpleType>s among
the [children] of <union>, if any, in order.
memberTypes [attribute] or one or more <simpleType> [children], or both.xs:anySimpleType·), the {member type definitions} of the {base type definition}.
Editorial Note: Priority Feedback Request
Note that the rule just given allows unions to be members of other unions. This is a change from version 1.0 of this specification, which prohibited unions in {member type definitions} and replaced any reference to a union M, in the XML declaration of a second union U, with the members of M. This had the unintended consequence that that if M had facets they were lost, and U erroneously accepted values not accepted by M. In order to correct this error, this version of this specification allows unions in {member type definitions} and removes the wording which replaced references to unions with their members. The XML Schema Working Group solicits input from implementors and users of this specification as to whether this change is an acceptable way of repairing the problem in version 1.0 of this specification, or whether it would be preferable to allow unions as members of other unions only if they have an empty {facets} property. If such a change would make this specification more (or less) attractive to users or implementors, please let us know.
base [attribute]
or a <simpleType> among its [children], but not
both.itemType [attribute]
or a <simpleType> among its [children],
but not both.memberTypes [attribute] or it
has at least one simpleType [child].All simple type definitions must satisfy both the following constraints.
xs:anySimpleType· (so circular
definitions are disallowed). That is, it is possible
to reach a primitive datatype or ·xs:anySimpleType· by
following the {base type definition} zero or more
times.xs:anyAtomicType·, or else B is an atomic simple type
definition. xs:anyAtomicType· is an exception because its
{base type definition} is ·xs:anySimpleType·, whose
{variety} is ·absent·.xs:anySimpleType·
, then
all of the following are true:xs:anySimpleType·
, then
all of the following are true:[Definition:] A simple type definition T is a valid restriction of its {base type definition} if and only if T satisfies constraint Derivation Valid (Restriction, Simple) (§3.16.6.2).
The following constraint defines relations appealed to elsewhere in this specification.
xs:anyType· and is validly derived from B
given S,
as defined by this constraint.xs:anySimpleType·.Editorial Note: Priority Feedback Request
The requirement that B and any unions intervening between B and D have no constraining facets is introduced in version 1.1 of this specification. Version 1.0 had no such restriction and thus allowed members of any union to be treated for some purposes as if derived from the union. The rules of 1.0 also did not ensure that values accepted by the member would also be datatype-valid with respect to the union, thus providing an unintended loophole which allowed values to be accepted which ought to have been invalid. The XML Schema Working Group solicits input from implementors and users of this specification as to whether the additional constraint introduced here is an acceptable way of achieving the goal of closing the loophole, or whether it is important that the loophole be closed without excluding facet-based restrictions of unions from the use of clause 2.2.4.
xs:anySimpleTypeThe Simple Type Definition of anySimpleType is present in every schema. It has the following properties:
anySimpleType'http://www.w3.org/2001/XMLSchema'The definition
of ·xs:anySimpleType· is the
root of the simple type definition
hierarchy, and as such mediates between the other simple type
definitions, which all eventually trace back to it via their
{base type definition} properties,
and
·xs:anyType·, which is
its {base type definition}.
xs:anyAtomicTypeThe Simple Type Definition of anyAtomicType is present in every schema. It has the following properties:
anyAtomicType'http://www.w3.org/2001/XMLSchema'xs:errorA Simple Type Definition for ·xs:error· is present in every schema
by definition. It has the following properties:
error'http://www.w3.org/2001/XMLSchema'xs:error has no valid instances
(i.e. it has an empty value space and an empty lexical space).
This is a natural consequence of its construction: a value is
a value of a union type if and only if it is a value of at
least one member of the {member type definitions} of the union. Since xs:error has
no member type definitions, there can be no values which are
values of at least one of its member types. And since the value
space is empty, the lexical space is also empty.xs:error is expected to be used
mostly in conditional type assignment. Whenever it serves as the
·governing· type definition for an attribute or element information
item, that item will be invalid.Simple type definitions corresponding to all the built-in primitive datatypes, namely string, boolean, float, double, decimal, precisionDecimal, dateTime, duration, time, date, gMonth, gMonthDay, gDay, gYear, gYearMonth, hexBinary, base64Binary, anyURI, QName and NOTATION (see the Primitive Datatypes section of [XML Schema: Datatypes]) are present by definition in every schema as follows:
http://www.w3.org/2001/XMLSchema'[as appropriate]
All conforming implementations of this specification must support all the primitive datatypes defined in [XML Schema: Datatypes]. It is ·implementation-defined· whether additional primitive datatypes are supported, and whether, if so, they are automatically incorporated in every schema or not. If ·implementation-defined· primitives are supported, the implementation must satisfy the rules for ·implementation-defined· primitive datatypes described in [XML Schema: Datatypes].
[Definition:] A type about which a processor possesses prior knowledge, and which the processor can support without any declaration of the type being supplied by the user, is said to be automatically known to the processor.
Similarly, simple type definitions corresponding to all the other built-in datatypes (see the Other Built-in Datatypes section of [XML Schema: Datatypes]) are present by definition in every schema, with properties as specified in [XML Schema: Datatypes] and as represented in XML in Illustrative XML representations for the built-in ordinary type definitions.
http://www.w3.org/2001/XMLSchema'All conforming implementations of this specification must support all the built-in datatypes defined in [XML Schema: Datatypes]. It is ·implementation-defined· whether additional derived types are ·automatically known· to the implementation without declaration and whether, if so, they are automatically incorporated in every schema or not.
A schema consists of a set of schema components.
<xs:schema
xmlns:xs="http://www.w3.org/2001/XMLSchema"
targetNamespace="http://www.example.com/example">
. . .
</xs:schema>At the abstract level, the schema itself is just a container for its components.
A schema is represented in XML by one or more ·schema documents·, that is, one or more <schema> element information items. A ·schema document· contains representations for a collection of schema components, e.g. type definitions and element declarations, which have a common {target namespace}. A ·schema document· which has one or more <import> element information items corresponds to a schema with components with more than one {target namespace}, see Import Constraints and Semantics (§4.2.5.2).
schema Element Information Item et al.<schema
attributeFormDefault = (qualified | unqualified) : unqualified
blockDefault =
(#all | List of (extension | restriction | substitution))
: ''
defaultAttributes = QName
xpathDefaultNamespace =
(anyURI | (##defaultNamespace | ##targetNamespace | ##local))
: ##local
elementFormDefault = (qualified | unqualified) : unqualified
finalDefault =
(#all | List of (extension | restriction | list | union))
: ''
id = ID
targetNamespace = anyURI
version = token
xml:lang = language
{any attributes with non-schema namespace . . .}>
Content: ((include | import | redefine | override | annotation)*, (defaultOpenContent, annotation*)?, ((simpleType | complexType | group | attributeGroup | element | attribute | notation), annotation*)*)
</schema>
<defaultOpenContent
appliesToEmpty = boolean : false
id = ID
mode = (interleave | suffix) : interleave
{any attributes with non-schema namespace . . .}>
Content: (annotation?, any)
</defaultOpenContent>
The <schema> element information item maps to a Schema component as follows.
<include>) (§4.2.2) and References to schema components across namespaces (<import>) (§4.2.5).<include>) (§4.2.2) and References to schema components across namespaces (<import>) (§4.2.5).<include>) (§4.2.2) and References to schema components across namespaces (<import>) (§4.2.5).<include>) (§4.2.2) and References to schema components across namespaces (<import>) (§4.2.5).<include>) (§4.2.2) and References to schema components across namespaces (<import>) (§4.2.5).<include>) (§4.2.2) and References to schema components across namespaces (<import>) (§4.2.5).<include>) (§4.2.2) and References to schema components across namespaces (<import>) (§4.2.5).Note that none of the attribute information items displayed above
correspond directly to properties of schemas. The blockDefault,
finalDefault, attributeFormDefault, elementFormDefault and targetNamespace attributes are appealed to in the sub-sections above, as they provide
global information applicable to many representation/component correspondences. The
other attributes (id and version) are for user
convenience, and this specification defines no semantics for them.
The definition of the schema abstract data model in XSD Abstract Data Model (§2.2) makes clear that most components have a {target namespace}. Most components corresponding to representations within a given <schema> element information item will have a {target namespace} which corresponds to the targetNamespace attribute.
Since the empty string is not a legal namespace name, supplying
an empty string for targetNamespace is incoherent, and is not the same
as not specifying it at all. The appropriate form of schema document
corresponding to a ·schema· whose components have no
{target namespace} is one which has no
targetNamespace attribute specified at all.
Although the example schema at the beginning of this section might be a complete XML document, <schema> need not be the document element, but can appear within other documents. Indeed there is no requirement that a schema correspond to a (text) document at all: it could correspond to an element information item constructed 'by hand', for instance via a DOM-conformant API.
Aside from <include> and <import>, which do not correspond directly to any schema component at all, each of the element information items which may appear in the content of <schema> corresponds to a schema component, and all except <annotation> are named. The sections below present each such item in turn, setting out the components to which it corresponds.
Reference to schema components from a schema document is managed in
a uniform way, whether the component corresponds to an element
information item from the same schema document or is imported
(References to schema components across namespaces (<import>) (§4.2.5)) from an external schema
(which may, but need not, correspond to an actual schema
document). The form of all such references is a ·QName·.
[Definition:] A QName is a name with an optional namespace qualification, as defined in [XML-Namespaces 1.1]. When used in connection with the XML representation of schema components or references to them, this refers to the simple type QName as defined in [XML Schema: Datatypes]. For brevity, the term ·QName· is also used to refer to ·actual values· in the value space of the QName simple type, which are expanded names with a [Definition:] local name and a [Definition:] namespace name.
[Definition:] An NCName is a name with no colon, as defined in [XML-Namespaces 1.1]. When used in connection with the XML representation of schema components in this specification, this refers to the simple type NCName as defined in [XML Schema: Datatypes].
[Definition:] A ·QName· in a schema document resolves to a component in a schema if and only if in the context of that schema the QName and the component together satisfy the rule QName resolution (Schema Document) (§3.17.6.2). A ·QName· in an input document, or a pair consisting of a local name and a namespace name, resolves to a component in a schema if and only if in the context of that schema the QName (or the name + namespace pair) and the component together satisfy the rule QName resolution (Instance) (§3.17.6.3).
In each of the XML
representation expositions in the following sections, an attribute is shown as
having type QName if and only if it is
interpreted as referencing a schema component.
<xs:schema xmlns:xs="http://www.w3.org/2001/XMLSchema"
xmlns:xhtml="http://www.w3.org/1999/xhtml"
xmlns="http://www.example.com"
targetNamespace="http://www.example.com">
. . .
<xs:element name="elem1" type="Address"/>
<xs:element name="elem2" type="xhtml:blockquote"/>
<xs:attribute name="attr1"
type="xsl:quantity"/>
. . .
</xs:schema>
<import>) (§4.2.5) for a discussion of importing.The names of schema components such as type definitions and element declarations are not of type ID: they are not unique within a schema, just within a symbol space. This means that simple fragment identifiers will not always work to reference schema components from outside the context of schema documents.
There is currently no provision in the definition of the interpretation
of fragment identifiers for the text/xml MIME type, which is the
MIME type for schemas, for referencing
schema components as such. However,
[XPointer] provides a mechanism which maps well onto the
notion of symbol spaces as it is reflected in the XML representation of schema components. A fragment identifier of the form
#xpointer(xs:schema/xs:element[@name="person"]) will uniquely identify
the representation of a top-level element declaration with name person, and similar fragment
identifiers can obviously be constructed for the other global symbol spaces.
Short-form fragment identifiers may also be used in some cases, that is
when a DTD or XSD schema is available for the schema in question, and the
provision of an id attribute for the representations of all primary and secondary schema
components, which is of type
ID, has been exploited.
It is a matter for applications to specify whether they interpret document-level references of either of the above varieties as being to the relevant element information item (i.e. without special recognition of the relation of schema documents to schema components) or as being to the corresponding schema component.
targetNamespace matches the sibling [schema namespace] property above (or whose
targetNamespace was ·absent· but that contributed components to
that namespace by being <include>d by a schema document with that
targetNamespace as per
Assembling a schema for a single target namespace from
multiple schema definition documents
(<include>) (§4.2.2)):
All schemas (see Schemas as a Whole (§3.17)) must satisfy the following constraint.
targetNamespace [attribute].namespace [attribute].targetNamespace [attribute] of
the <schema> element information item of the schema document containing the ·QName·.namespace [attribute] of some
<import> element information item contained in the <schema> element information item of that schema document.http://www.w3.org/2001/XMLSchema.
http://www.w3.org/2001/XMLSchema-instance.
As the discussion above at Schema Component Details (§3) makes clear, at the level of schema components and ·validation·, reference to components by name is normally not involved. In a few cases, however, qualified names appearing in information items being ·validated· must be resolved to schema components by such lookup. The following constraint is appealed to in these cases.
This chapter defines the mechanisms by which this specification establishes the necessary precondition for ·assessment·, namely access to one or more schemas. This chapter also sets out in detail the relationship between schemas and namespaces, as well as mechanisms for modularization of schemas, including provision for incorporating definitions and declarations from one schema in another, possibly with modifications.
Conformance (§2.4) describes three levels of conformance for schema processors, and Schemas and Schema-validity Assessment (§5) provides a formal definition of ·assessment·. This section sets out in detail the 3-layer architecture implied by the three conformance levels. The layers are:
Layer 1 specifies the manner in which a schema composed of schema components can be applied to in the ·assessment· of an instance element information item. Layer 2 specifies the use of <schema> elements in XML documents as the standard XML representation for schema information in a broad range of computer systems and execution environments. To support interoperation over the World Wide Web in particular, layer 3 provides a set of conventions for schema reference on the Web. Additional details on each of the three layers is provided in the sections below.
The fundamental purpose of the ·assessment· core is to define ·assessment· for a single element information item and its descendants with respect to a complex type definition. All processors are required to implement this core predicate in a manner which conforms exactly to this specification.
·Assessment· is defined with reference to an ·XSD schema· (note not a ·schema document·).
As specified above, each schema component is associated directly or indirectly with a target namespace, or explicitly with no namespace. In the case of multi-namespace documents, components for more than one target namespace will co-exist in a schema.
Processors have the option to assemble (and perhaps to optimize or pre-compile) the entire schema prior to the start of an ·assessment· episode, or to gather the schema lazily as individual components are required. In all cases it is required that:
The obligation of a schema-aware processor as far as the ·assessment· core is concerned is to implement one or more of the options for ·assessment· given below in Assessing Schema-Validity (§5.2). Neither the choice of element information item for that ·assessment·, nor which of the means of initiating ·assessment· are used, is within the scope of this specification.
Although ·assessment· is defined recursively, it is also intended to be implementable in streaming processors. Such processors may choose to incrementally assemble the schema during processing in response, for example, to encountering new namespaces. The implication of the invariants expressed above is that such incremental assembly must result in an ·assessment· outcome that is the same as would be given if ·assessment· was undertaken again with the final, fully assembled schema.
The sub-sections of Schema Component Details (§3) define an XML representation for type definitions and element declarations and so on, specifying their target namespace and collecting them into schema documents. The two following sections relate to assembling a complete schema for ·assessment· from multiple sources. They should not be understood as a form of text substitution, but rather as providing mechanisms for distributed definition of schema components, with appropriate schema-specific semantics.
Whenever a conforming XSD processor reads a ·schema document· in order to include the components defined in it in a schema, it first performs on the schema document the pre-processing described in this section.
Every element in the ·schema document· is examined to
see whether any of
the attributes vc:minVersion,
vc:maxVersion,
vc:typeAvailable,
vc:typeUnavailable,
vc:facetAvailable, or
vc:facetUnavailable
appear among its [attributes].
Where they appear, the
attributes vc:minVersion
and vc:maxVersion are treated as if declared
with type xs:decimal, and their ·actual values· are compared to a decimal
value representing the version of XSD supported by the
processor (here represented as a variable V). For processors
conforming to this version of this specification, the value of
V is 1.1.
If V is less than the value of
vc:minVersion, or
if V is greater than or equal to the value of
vc:maxVersion,
then the element on which the attribute appears is
to be ignored, along with all its
attributes and
descendants.
Where they appear, the attributes vc:typeAvailable
and vc:typeUnavailable are treated as if declared
with type list of xs:QName, and the items in their
·actual values· are checked to see whether they name types
·automatically known· to the processor. The attributes
vc:facetAvailable and vc:facetUnavailable
are similarly typed, and checked to see if they name facets
supported by the processor.
vc:typeAvailable = T, where any item in the
·actual value· T is not the expanded name of some type definition ·automatically known· to the
processor
vc:typeUnavailable = T, where
every item in the
·actual value· T is the expanded name of some type
definition ·automatically known· to and supported by the processor
vc:facetAvailable = F, where any item in the
·actual value· F is not the expanded name of some facet
known to and supported by the processorvc:facetUnavailable = F, where
every item in the
·actual value· F is the expanded name of some facet known to and supported
by the processorvc:typeAvailable etc. will be
most useful in testing for ·implementation-defined· primitive datatypes
and facets, or for derived types for which the processor
supplies a definition automatically. The rules just given do
not, however, attempt to restrict their use to such tests. If
the vc:typeAvailable attribute is used with the
expanded name
associated with one of the built-in primitive datatypes, the
datatype will (in a conforming processor) always be available,
so the test is unlikely to filter out any elements, ever, from
the schema document. But such a usage is not in itself an
error.
xs:pattern for the pattern
facet.
vc:typeAvailable is the empty list
(i.e. vc:typeAvailable=""), then the corresponding element
is not ignored. (It does not list any type that is
not available.) Conversely, if the ·actual value· of
vc:typeUnavailable is the empty list, then the corresponding
element is ignored. Similar results hold for
vc:facetAvailable and vc:facetUnavailable.
The pre-processing of a schema document S1 results
in a second schema document S2, identical to S1
except that all elements and
attributes in S1 which are to be ignored
are absent from S2. If the <schema>
element information item in S1 is to be ignored, then S2 is identical
to S1 except that any attributes other than targetNamespace,
vc:minVersion or vc:maxVersion are removed from its
[attributes], and its [children] is the empty sequence.
It is S2, not S1, which
is required to conform to this specification.
Except where conditional-inclusion pre-processing is explicitly mentioned, references to ·schema documents· elsewhere in this specification invariably refer to the result of the pre-processing step described here, not to its input, which need not, and in the general case will not, always conform to the rules for schema documents laid out in this specification.
<xs:schema
xmlns:xsd="http://www.w3.org/2001/XMLSchema"
xmlns:vc="http://www.w3.org/2007/XMLSchema-versioning">
<xs:element name="e" vc:minVersion="3.2">
<!--* declaration suitable for 3.2
* and later processors *-->
</xs:element>
<xs:element name="e"
vc:minVersion="1.1"
vc:maxVersion="3.2">
<!--* declaration suitable for processors
* supporting versions 1.1 through versions
* up to (but not including) 3.2
*-->
</xs:element>
...
</xs:schema>
e and thus
violates clause 2 of constraint
Schema Properties Correct (§3.17.6.1), the pre-processing step
described in this section filters out the first element
declaration, making it possible for the resulting schema
document to be valid and to conform to this specification.
vc:maxVersion attribute is
"exclusive". This makes it easier for schema authors to use this feature
without leaving gaps
in the numeric ranges used to select version numbers.
Suppose that a processor supports an ·implementation-defined· primitive
named xpath_expression in namespace
"http://example.org/extension_types",
and is presented with the following schema document:
<xs:schema
xmlns:xs="http://www.w3.org/2001/XMLSchema"
xmlns:vc="http://www.w3.org/2007/XMLSchema-versioning"
xmlns:tns="http://example.org/extension_types"
targetNamespace="http://example.org/extension_types" >
<xs:element vc:typeAvailable="tns:xpath_expression"
name="e" type="tns:xpath_expression" />
<xs:element vc:typeUnavailable="tns:xpath_expression"
name="e" type="string" />
</xs:schema>The effect of conditional inclusion is to include the
first declaration for e and omit the second, so
that the effective schema document, after pre-processing
for conditional inclusion, is:
<xs:schema
xmlns:xs="http://www.w3.org/2001/XMLSchema"
xmlns:vc="http://www.w3.org/2007/XMLSchema-versioning"
xmlns:tns="http://example.org/extension_types"
targetNamespace="http://example.org/extension_types" >
<xs:element vc:typeAvailable="tns:xpath_expression"
name="e" type="tns:xpath_expression" />
</xs:schema>A processor which does not support type "tns:xpath_expression",
by contrast, will use the other declaration for e:
type in the namespace in question
<xs:schema
xmlns:xs="http://www.w3.org/2001/XMLSchema"
xmlns:vc="http://www.w3.org/2007/XMLSchema-versioning"
xmlns:tns="http://example.org/extension_types"
targetNamespace="http://example.org/extension_types" >
<xs:element vc:typeUnavailable="tns:xpath_expression"
name="e" type="string" />
</xs:schema>vc:minVersion or
vc:maxVersion appears on an element information item in a
·schema document·, its ·initial value·
must
be locally ·valid·
with respect to xs:decimal as per
String Valid (§3.16.4).vc:typeAvailable,
vc:typeUnavailable,
vc:facetAvailable, or
vc:facetUnavailable,
appears on an element information item in a
·schema document·, its ·initial value·
must
be locally ·valid·
with respect to a simple type definition with
{variety} = list
and
{item type definition} =
xs:QName, as per
String Valid (§3.16.4).vc: namespace that appears
on an element information item in a
·schema document· should be one of the attributes described
elsewhere in this document (i.e. one of
vc:minVersion, vc:maxVersion, vc:typeAvailable,
vc:typeUnavailable, vc:facetAvailable, or
vc:facetUnavailable).
vc: attributes other than those named,
but it is not an error for such
attributes to appear in a ·schema document·. The rule just
given is formulated with a "should" and not
a "must" in order to preserve the ability of
future versions of this specification to add new attributes
to the schema-versioning namespace.
<include>)Schema components for a single target namespace can be assembled from several ·schema documents·, that is several <schema> element information items:
include Element Information Item<include
id = ID
schemaLocation = anyURI
{any attributes with non-schema namespace . . .}>
Content: (annotation?)
</include>
A <schema> information item may contain any
number of <include> elements. Their
schemaLocation attributes, consisting of a URI
reference, identify other ·schema documents·, that is <schema> information items.
If two <include> elements specify the same schema location (after resolving relative URI references) then they refer to the same schema document. If they specify different schema locations, then they refer to different schema documents, unless the implementation is able to determine that the two URIs are references to the same resource.
The ·XSD schema·
corresponding to <schema>
contains not only the components corresponding to its definition
and declaration [children], but also all the components of all
the ·XSD schemas· corresponding to any
<include>d schema documents.
Such included schema
documents
must either (a) have the same
targetNamespace as the
<include>ing
schema document,
or (b) no targetNamespace at all,
in which case the <include>d schema document is converted to the <include>ing schema document's
targetNamespace
schemaLocation
[attribute] successfully resolves
one or more of the following is true:application/xml or
text/xml with an XML declaration for
preference, but this is not required), which in turn
corresponds to a <schema> element
information item in a well-formed information set.targetNamespace
[attribute], and its ·actual value· is identical to the
·actual value· of the targetNamespace
[attribute] of D1 (which must have such an
[attribute]).targetNamespace [attribute].targetNamespace [attribute] (but D1
does).targetNamespace [attribute] to D2,
whose value is the same as that of the targetNamespace
[attribute] of D1, and (b) updates all unqualified
QName references so that their namespace names become the
·actual value· of the targetNamespace [attribute].
Implementations need not use the [XSLT 2.0]
stylesheet given in Transformation for Chameleon Inclusion (§G.1),
as long as an equivalent result
is produced.
In particular, different
algorithms for generating a unique namespace
prefix may be used, even if they produce different
results.
targetNamespace
[attribute], but neither B nor
C does, then the effect is as if
A included B' and
B' included C', where
B' and C' are identical to
B and C respectively,
except that they both have a
targetNamespace [attribute] the same as
A's.
schemaLocation [attribute] to fail to resolve
at all,
in which case the corresponding inclusion must not be performed. It
is an error for it to resolve but the rest of clause 1
above to fail to be satisfied. Failure to resolve is likely
to cause less than complete ·assessment· outcomes, of course.If there is a sequence of schema documents S1, S2, ... Sn, and a sequence of <include> elements E1, E2, ... En, such that each Si contains the corresponding Ei, and each Ei (where i < n) points to schema document Si + 1, and En points to S1 (i.e. if there is a cycle in the relation defined by the <include> element), then the same schema corresponds to all of the schema documents S1, ... Sn in the cycle, and it includes the same components as the schema corresponding to S1 in the similar case where Sn has no <include> element pointing at S1.
<redefine>)Editorial Note: Priority Feedback Request
The Working Group requests feedback from readers, schema authors, implementors, and other users of this specification as to the desirability of retaining, removing, deprecating, or not deprecating the use of <redefine>. Since the <override> facility provides similar functionality but does not require a restriction or extension relation between the new and the old definitions of redefined components, the Working Group is particularly interested in learning whether users of this specification find that requirement useful or not.
In order to provide some support for evolution and versioning, it is possible to incorporate components corresponding to a schema document with modifications. The modifications have a pervasive impact, that is, only the redefined components are used, even when referenced from other incorporated components, whether redefined themselves or not.
redefine Element Information Item<redefine
id = ID
schemaLocation = anyURI
{any attributes with non-schema namespace . . .}>
Content: (annotation | (simpleType | complexType | group | attributeGroup))*
</redefine>
A <schema> information item may contain any number of <redefine> elements. Their schemaLocation attributes, consisting of a URI reference, identify other ·schema documents·, that is <schema> information items.
The ·XSD schema· corresponding
to <schema> contains not only the components corresponding to its definition and declaration [children], but also
all the components of all the ·XSD schemas· corresponding to any <redefine>d schema documents.
Such schema documents must either (a) have the same
targetNamespace as the <redefine>ing schema document, or
(b) no targetNamespace at all, in which case the <redefine>d schema document is converted to the <redefine>ing schema document's targetNamespace.
This mechanism is intended to provide a declarative and modular approach to schema modification, with functionality no different except in scope from what would be achieved by wholesale text copying and redefinition by editing. In particular redefining a type is not guaranteed to be side-effect free: it can have unexpected impacts on other type definitions which are based on the redefined one, even to the extent that some such definitions become ill-formed.
v1.xsd:
<xs:complexType name="personName">
<xs:sequence>
<xs:element name="title" minOccurs="0"/>
<xs:element name="forename" minOccurs="0" maxOccurs="unbounded"/>
</xs:sequence>
</xs:complexType>
<xs:element name="addressee" type="personName"/>
v2.xsd:
<xs:redefine schemaLocation="v1.xsd">
<xs:complexType name="personName">
<xs:complexContent>
<xs:extension base="personName">
<xs:sequence>
<xs:element name="generation" minOccurs="0"/>
</xs:sequence>
</xs:extension>
</xs:complexContent>
</xs:complexType>
</xs:redefine>
<xs:element name="author" type="personName"/>
v2.xsd has everything specified
by v1.xsd, with the personName type redefined, as
well as everything it specifies itself. According to
this schema, elements constrained
by the personName type may end with a generation
element. This includes not only the author element, but also the
addressee element.schemaLocation [attribute] must
successfully resolve.schemaLocation
[attribute] successfully resolves
one or more of the following is true:targetNamespace
[attribute], and its ·actual value· is identical to the
·actual value· of the targetNamespace
[attribute] of D1 (which must have such an
[attribute]).targetNamespace [attribute].targetNamespace [attribute] (but D1
does).restriction or extension among its
grand-[children] the ·actual value· of whose base
[attribute] must be the same as the ·actual value· of its own
name attribute plus target namespace;ref [attribute] is the same as the
·actual value· of its own name attribute plus
target namespace
and that <group> does not have an <element>
ancestor, then
all of the following are true:minOccurs and maxOccurs
[attribute] is 1 (or ·absent·).name attribute
plus target namespace successfully ·resolves· to a
model group definition in S2.ref [attribute] is the same as the
·actual value· of its own name attribute plus
target namespace, then it has exactly one such group.name attribute
plus target namespace successfully ·resolves· to an
attribute group definition in S2.name in
the <redefine>d schema document, as defined in Schema Component Details (§3), except that its {name} is ·absent· and its {context} is the redefining component, as defined in clause 1.2 below;ref [attribute] whose ·actual value· is the same as the item's name plus target namespace is
·resolved·, a component which corresponds to the top-level definition item of that name and the appropriate kind in
S2 is used.<override>)The <redefine> construct defined
in Including modified component definitions (<redefine>) (§4.2.3)
is useful in schema evolution and versioning,
when it is desirable to have some guaranteed restriction or extension
relation between the old component and the redefined component.
But there are occasions when the schema author simply wants to
replace old components with new ones without any constraint.
Also, existing XSD processors
have implemented conflicting and non-interoperable interpretations
of <redefine>, and the <redefine>
construct is ·deprecated·.
The <override> construct defined in this section
allows such unconstrained replacement.
override Element Information Item<override
id = ID
schemaLocation = anyURI
{any attributes with non-schema namespace . . .}>
Content: (annotation | (simpleType | complexType | group | attributeGroup | element | attribute | notation))*
</override>
A <schema> information item may contain any number of
<override> elements. Their schemaLocation
attributes, consisting of a URI reference, identify
("point to")
other ·schema documents·,
that is <schema> information items.
The ·XSD schema· corresponding to <schema> contains not
only the components corresponding to its definition and declaration
[children], but also all the components mapped to by the
(possibly modified) source declarations in any
overridden schema documents (after the
modifications described below). Overridden schema documents must
either (a) have the same targetNamespace as the
overriding schema document, or (b) no targetNamespace at all, in
which case the overridden schema document is converted to the overriding schema
document's targetNamespace.
The children of the <override> element may override any source declarations for ·named· components which appear among the [children] of the <schema>, <redefine>, or <override> elements in the ·target set· of the <override> element information item..
schemaLocation
attribute of E.schemaLocation
attribute of any <override> element information item
in a schema document contained in the ·target set·
of E.schemaLocation
attribute of any <include> element information item
in a schema document contained in the ·target set·
of E.xs:override (§G.2) to D and E results in
a schema document equivalent to D (e.g. when none of the [children]
of D, or of any <redefine> and <override>
elements in D match any of the [children] of E, except
for the [children] of E themselves), then the effect is the same
as for a cyclic set of <include> references, or
as for multiple inclusions of the same document (as
described in the note at the end of
Assembling a schema for a single target namespace from
multiple schema definition documents
(<include>) (§4.2.2)).
The definitions within the <override> element itself are not required to be similar in any way to the source declarations being overridden. Not all the source declarations of the overridden schema document need be overridden.
As this mechanism is very similar to <redefine>, many similar
kinds of caution need to be taken in using <override>. Please
refer to Including modified component definitions (<redefine>) (§4.2.3) for details.
v1.xsd:
<xs:complexType name="personName">
<xs:sequence>
<xs:element name="firstName"/>
<xs:element name="lastName"/>
</xs:sequence>
</xs:complexType>
<xs:element name="addressee" type="personName"/>
v2.xsd:
<xs:override schemaLocation="v1.xsd">
<xs:complexType name="personName">
<xs:sequence>
<xs:element name="givenName"/>
<xs:element name="surname"/>
</xs:sequence>
</xs:complexType>
</xs:override>
<xs:element name="author" type="personName"/>
v1.xsd has a complex type named
personName with a sequence of firstName
and lastName children. The schema corresponding to v2.xsd
overrides personName, by providing a different sequence of
element children. All elements with the personName type are
now constrained to have the sequence of givenName and
surname. This includes not only the author
element, but also the addressee element.schemaLocation [attribute] must successfully resolve.
schemaLocation [attribute]
successfully resolves one or more of the following is true:targetNamespace [attribute], and its
·actual value· is identical to the ·actual value· of the targetNamespace
[attribute] of D1 (which must have such an [attribute]).
targetNamespace
[attribute].
targetNamespace [attribute] (but D1
does).
xs:override (§G.2). Then
D2′ corresponds to a conforming schema (call it S2).
<include>) (§4.2.2).
xs:override (§G.2). Then
D2′ corresponds to a conforming schema (call it S2).
<include>) (§4.2.2).
xs:override (§G.2)
is to make D2′ identical to D2 except that some elements in
D2 are replaced
or modified, as described in
Transformation for xs:override (§G.2).
Implementations do not have to use [XSLT 2.0]
transformation, as long as the same result is produced.<redefine>) (§4.2.3);
import, as defined in
References to schema components across namespaces (<import>) (§4.2.5);
and overriding, as defined in this section,
that if the same schema document is both (a) included, imported, or
redefined, and (b) non-vacuously overridden, or if the same
schema document overridden twice in
different ways, then
the resulting schema will have duplicate and conflicting versions
of some components and will not be conforming,
just as if two different schema documents had been
included, with different declarations for the same
·named· components.
<import>)As described in XSD Abstract Data Model (§2.2), every top-level schema component is associated with
a target namespace (or, explicitly, with none). Furthermore,
each schema document carries on its <schema> element
at most one targetNamespace attribute associating that document
with a target namespace. This section sets out
the
syntax and mechanisms by which references
may be made from within a ·schema document· to components not within that document's target
namespace. Also included within the same syntax is an optional
facility for suggesting the URI of a
·schema document· containing
definitions and declarations for components from the foreign
target namespace.
schemaLocation attribute.
Although the function of <import> is
unchanged in this version, the presentation below has been
reorganized to clarify the two separate purposes served by
<import>, namely
(1) to license references, within a schema document, to
components in the imported namespace, and (2) to provide information
about the location of schema documents for imported namespaces.
import Element Information Item<import
id = ID
namespace = anyURI
schemaLocation = anyURI
{any attributes with non-schema namespace . . .}>
Content: (annotation?)
</import>
The <import> element information item identifies namespaces
used in external references, i.e. those whose
·QName· identifies them as coming from a
different namespace (or none) than the enclosing schema document's
targetNamespace.
At least two conditions must be satisfied for a
reference to be made to a foreign component: there must be not only a
means of addressing such foreign components but also a signal to
schema-aware processors that a schema document contains such
references. Thus, the <import> element information item
identifies namespaces used in external component
references, i.e. those whose
·QName· identifies them as coming
from a namespace different from that of the enclosing schema
document's targetNamespace.
By contrast, a namespace used for other purposes in a schema document
need not be imported. There is no need, for example, to import the
namespace of a vocabulary such as HTML for use in schema <documentation> elements, unless that same namespace is also
used as the target namespace for component references.
The ·actual value· of
the
namespace
[attribute] indicates that the containing schema document may contain
qualified references to schema components in that namespace (via one or more
prefixes declared with namespace declarations in the normal way). If that
attribute is absent, then the import allows unqualified reference to components
with no target namespace.
Note that components to be imported need not be in the form of a
·schema document· and
need not in particular be declared in the particular schema document identified
by a schemaLocation attribute; the processor
is free to access or construct components using means of its own
choosing, whether or not a schemaLocation
hint is provided.
xhtml:p.
if there were no component reference, then
the import would be unnecessary; no import is needed for use of a namespace
in a <documentation>
or similar schema document element or attribute name.<xs:schema xmlns:xs="http://www.w3.org/2001/XMLSchema"
xmlns:xhtml="http://www.w3.org/1999/xhtml"
targetNamespace="uri:mywork" xmlns:my="uri:mywork">
<xs:import namespace="http://www.w3.org/1999/xhtml"/>
<xs:annotation>
<xs:documentation>
<xhtml:p>[Some documentation for my schema]</xhtml:p>
</xs:documentation>
</xs:annotation>
. . .
<xs:complexType name="myType">
<xs:sequence>
<xs:element ref="xhtml:p" minOccurs="0"/>
</xs:sequence>
. . .
</xs:complexType>
<xs:element name="myElt" type="my:myType"/>
</xs:schema>
The ·actual value· of the schemaLocation attribute, if present on
an <import> element, gives a hint as to where a
serialization of a ·schema document· with declarations and definitions for the
imported namespace (or none) can
possibly be found. When no schemaLocation
[attribute] is present, the schema author is leaving the
identification of that schema to the instance, application or user,
via the mechanisms described below in Layer 3: Schema Document Access and Web-interoperability (§4.3). When a
schemaLocation attribute is present, it must contain a single URI
reference which the schema author warrants will resolve to a
serialization of a ·schema document· containing
component(s) in the
<import>ed namespace.
Conformance profiles may further
restrict the use of the schemaLocation attribute. For example,
one profile might mandate that the hint be
honored by the schema software, perhaps calling for a
processor-dependent error should the URI fail to resolve,
or mandating that the hint agree with some expected URI value;
another profile might mandate that the hint not
be honored,
etc.
namespace and schemaLocation
[attribute] are optional, a bare <import/> information item
is allowed. This simply allows unqualified reference to foreign
components with no target namespace without giving any hints as to where to find them.namespace [attribute] is present, then its ·actual value· does not match the ·actual value· of the
enclosing <schema>'s targetNamespace [attribute].namespace [attribute] is not present, then the enclosing <schema> has a targetNamespace [attribute]schemaLocation and namespace
[attributes]
one of the following must be true:namespace [attribute], then its ·actual value· is identical to the ·actual value· of the targetNamespace [attribute] of D2.schemaLocation [attribute] is only a hint, it is open
to applications to ignore all but the first <import> for
a given namespace, regardless of the
·actual value· of schemaLocation, but such a strategy risks
missing useful information when new schemaLocations are
offered.Layers 1 and 2 provide a framework for ·assessment· and XML definition of schemas in a broad variety of environments. Over time, it is possible that a range of standards and conventions will evolve to support interoperability of XSD implementations on the World Wide Web. Layer 3 defines the minimum level of function required of all conformant processors operating on the Web: it is intended that, over time, future standards (e.g. XML Packages) for interoperability on the Web and in other environments can be introduced without the need to republish this specification.
For interoperability, serialized ·schema documents·, like all other Web resources, should be identified by URI and retrieved using the standard mechanisms of the Web (e.g. http, https, etc.) Such documents on the Web must be part of XML documents (see clause 1.1), and are represented in the standard XML schema definition form described by layer 2 (that is as <schema> element information items).
Accept header of application/xml,
text/xml; q=0.9, */* is perhaps a reasonable starting point.As described in Layer 1: Summary of the Schema-validity Assessment Core (§4.1), processors are responsible for providing the schema components (definitions and declarations) needed for ·assessment·. This section introduces a set of normative conventions to facilitate interoperability for instance and schema documents retrieved and processed from the Web.
targetNamespace is
identical to the
namespace name, if any, of the element information item on which ·assessment· is undertaken.The composition of the complete schema for use in ·assessment· is discussed in Layer 2: Schema Documents, Namespaces and Composition (§4.2) above. The means used to locate appropriate schema document(s) are processor and application dependent, subject to the following requirements:
schemaLocation and noNamespaceSchemaLocation [attributes] (in the XSD instance namespace,
that is, http://www.w3.org/2001/XMLSchema-instance) (hereafter
xsi:schemaLocation and
xsi:noNamespaceSchemaLocation) are provided. The first records
the author's warrant with pairs of URI references (one for the namespace name, and
one for a hint as to the location of a schema document defining names for that
namespace name). The second similarly provides a URI reference as a hint as to
the location of a schema document with no targetNamespace [attribute].xsi:schemaLocation and xsi:noNamespaceSchemaLocation [attributes].
Schema processors should provide an option to
control whether they do so.
It is not an error for such
an attempt to fail, but failure may cause less than complete
·assessment· outcomes.schemaLocation attributes on
<include>, <redefine>, <override>,
and <import> in schema documents, or
xsi:schemaLocation and xsi:noNamespaceSchemaLocation
attributes in instance documents) are dereferenced and the values are relative
references, then the [base URI] of the
[owner element] must be used to resolve the relative references.
<xsl:stylesheet xmlns:xsl="http://www.w3.org/1999/XSL/Transform"
xmlns:xhtml="http://www.w3.org/1999/xhtml"
xmlns:xsi="http://www.w3.org/2001/XMLSchema-instance"
xsi:schemaLocation="http://www.w3.org/1999/XSL/Transform
http://www.w3.org/1999/XSL/Transform.xsd
http://www.w3.org/1999/xhtml
http://www.w3.org/1999/xhtml.xsd">
schemaLocation can, but need not
be identical to those actually qualifying the element within whose start tag
it is found or its other attributes. For example, as above, all
schema location information can be declared on the document element
of a document, if desired,
regardless of where the namespaces are actually used. Improved or alternative conventions for Web interoperability can be standardized in the future without reopening this specification. For example, the W3C is currently considering initiatives to standardize the packaging of resources relating to particular documents and/or namespaces: this would be an addition to the mechanisms described here for layer 3. This architecture also facilitates innovation at layer 2: for example, it would be possible in the future to define an additional standard for the representation of schema components which allowed e.g. type definitions to be specified piece by piece, rather than all at once.
The architecture of schema-aware processing allows for a rich characterization of XML documents: schema validity is not a binary predicate.
This specification distinguishes between errors in schema construction and structure, on the one hand, and schema validation outcomes, on the other.
Before ·assessment· can be
attempted, a schema is required. Special-purpose applications are
free to determine a schema for use in ·assessment· by whatever means are
appropriate, but general purpose processors should implement
and document a strategy for assembling a schema,
exploiting at least some if not all of the non-hard-coded
methods outlined in
Terminology of schema construction
(§D.2),
starting with the namespaces declared in the document whose
·assessment· is being undertaken,
and the ·actual value·s of the xsi:schemaLocation and
xsi:noNamespaceSchemaLocation [attributes]
thereof, if any, along with any other information about schema
identity or schema document location provided by users in
application-specific ways, if any.
It is an error if a schema and all the components which are the value of any of its properties, recursively, fail to satisfy all the relevant Constraints on Schemas set out in the last section of each of the subsections of Schema Component Details (§3).
The three cases described above are the only types of error which this specification defines. With respect to the processes of the checking of schema structure and the construction of schemas corresponding to schema documents, this specification imposes no restrictions on processors in the presence of errors, beyond the requirement that if there are errors in a schema, or in one or more schema documents used in constructing a schema, then a conforming processor must report the fact. However, any further operations performed in the presence of errors are outside the scope of this specification and are not ·schema-validity assessment· as that term is defined here.
With a schema which satisfies the conditions expressed in Errors in Schema Construction and Structure (§5.1) above, the schema-validity of an element or attribute information item (the ·validation root·) can be assessed. Five primary approaches to this are described and given names here; conforming processors may but are not required to provide interfaces so that they can be invoked in ways consistent with any or all of these approaches.
xsi:type), then ·strict
validation· is performed. If they do
not identify any declaration or definition, then
·lax validation
· is
performed.
xsi:type), then ·strict· validation is
performed; if they do not identify any declaration or
definition, then no schema-validity assessment is performed.
[Definition:] The element or attribute information item at which ·assessment· begins is called the validation root.
The outcome of schema-validity assessment will be manifest in the [validation attempted] and [validity] properties on the ·validation root·, and if the ·validation root· is an element information item then also on its [attributes] and [children], recursively, as defined by Assessment Outcome (Element) (§3.3.5.1) and Assessment Outcome (Attribute) (§3.2.5.1). There is no requirement that input which is not schema-valid be rejected by an application. It is up to applications to decide what constitutes a successful outcome of validation.
Note that every element and attribute information item participating in the ·assessment· will also have a [validation context] property which refers back to the ·validation root·. .
At the beginning of Schema Component Details (§3), attention is drawn to the fact that most kinds of schema components have properties which are described therein as having other components, or sets of other components, as values, but that when components are constructed on the basis of their correspondence with element information items in schema documents, such properties usually correspond to QNames, and the ·resolution· of such QNames can fail, resulting in one or more values of or containing ·absent· where a component is mandated.
If at any time during ·assessment·, an element or attribute information item is being ·validated· with respect to a component of any kind any of whose properties has or contains such an ·absent· value, the ·validation· is modified, as following:
Because of the value specification for [validation attempted] in Assessment Outcome (Element) (§3.3.5.1), if this situation ever arises, the document as a whole cannot show a [validation attempted] of full.
References in a Simple Type Definition to unknown datatypes, or to unknown constraining facets, make the simple type definition unusable in ways similar to having ·absent· property values. Often, such references will result in component properties with ·absent· values, but not necessarily. In either case they, and likewise any types derived or constructed from them, are handled in the same way as described above for components with ·absent· property values.
Schema-aware processors are responsible for processing XML documents, schemas and schema documents, as appropriate given the level of conformance (as defined in Conformance (§2.4)) they support, consistently with the conditions set out above.
The XML representation of the schema for schema documents is presented here as a normative part of the specification, and as an illustrative example of how the XML Schema Definition Language can define itself using its own constructs. The names of XSD types, elements, attributes and groups defined here are evocative of their purpose, but are occasionally verbose.
There is some annotation in comments, but a fuller annotation will require the use of embedded documentation facilities or a hyperlinked external annotation for which tools are not yet readily available.
Like any other XML document, schema
documents may carry XML and document type declarations. An XML
declaration and a document type declaration are provided here for
convenience. Since this schema document describes the XSD
language, the targetNamespace attribute on the
schema element refers to the XSD namespace
itself.
Schema documents conforming to this specification may be in XML 1.0 or XML 1.1. Conforming implementations may accept input in XML 1.0 or XML 1.1 or both. See Dependencies on Other Specifications (§1.4).
<?xml version='1.0'?>
<!DOCTYPE xs:schema PUBLIC "-//W3C//DTD XMLSCHEMA 200102//EN" "XMLSchema.dtd" [
<!-- provide ID type information even for parsers which only read the
internal subset -->
<!ATTLIST xs:schema id ID #IMPLIED>
<!ATTLIST xs:complexType id ID #IMPLIED>
<!ATTLIST xs:complexContent id ID #IMPLIED>
<!ATTLIST xs:simpleContent id ID #IMPLIED>
<!ATTLIST xs:extension id ID #IMPLIED>
<!ATTLIST xs:element id ID #IMPLIED>
<!ATTLIST xs:group id ID #IMPLIED>
<!ATTLIST xs:all id ID #IMPLIED>
<!ATTLIST xs:choice id ID #IMPLIED>
<!ATTLIST xs:sequence id ID #IMPLIED>
<!ATTLIST xs:any id ID #IMPLIED>
<!ATTLIST xs:anyAttribute id ID #IMPLIED>
<!ATTLIST xs:attribute id ID #IMPLIED>
<!ATTLIST xs:attributeGroup id ID #IMPLIED>
<!ATTLIST xs:unique id ID #IMPLIED>
<!ATTLIST xs:key id ID #IMPLIED>
<!ATTLIST xs:keyref id ID #IMPLIED>
<!ATTLIST xs:selector id ID #IMPLIED>
<!ATTLIST xs:field id ID #IMPLIED>
<!ATTLIST xs:assert id ID #IMPLIED>
<!ATTLIST xs:include id ID #IMPLIED>
<!ATTLIST xs:import id ID #IMPLIED>
<!ATTLIST xs:redefine id ID #IMPLIED>
<!ATTLIST xs:override id ID #IMPLIED>
<!ATTLIST xs:notation id ID #IMPLIED>
]>
<xs:schema xmlns:xs="http://www.w3.org/2001/XMLSchema"
elementFormDefault="qualified" xml:lang="EN"
targetNamespace="http://www.w3.org/2001/XMLSchema"
version="structures.xsd (wd-20090130)">
<xs:annotation>
<xs:documentation source="http://www.w3.org/TR/2009/WD-xmlschema11-1-20090130/structures.html">
The schema corresponding to this document is normative,
with respect to the syntactic constraints it expresses in the
XML Schema Definition Language. The documentation (within <documentation> elements)
below, is not normative, but rather highlights important aspects of
the W3C Recommendation of which this is a part</xs:documentation>
</xs:annotation>
<xs:annotation>
<xs:documentation>
The simpleType element and all of its members are defined
in datatypes.xsd</xs:documentation>
</xs:annotation>
<xs:include schemaLocation="datatypes.xsd"/>
<xs:import namespace="http://www.w3.org/XML/1998/namespace"
schemaLocation="http://www.w3.org/2001/xml.xsd">
<xs:annotation>
<xs:documentation>
Get access to the xml: attribute groups for xml:lang
as declared on 'schema' and 'documentation' below
</xs:documentation>
</xs:annotation>
</xs:import>
<xs:complexType name="openAttrs">
<xs:annotation>
<xs:documentation>
This type is extended by almost all schema types
to allow attributes from other namespaces to be
added to user schemas.
</xs:documentation>
</xs:annotation>
<xs:complexContent>
<xs:restriction base="xs:anyType">
<xs:anyAttribute namespace="##other" processContents="lax"/>
</xs:restriction>
</xs:complexContent>
</xs:complexType>
<xs:complexType name="annotated">
<xs:annotation>
<xs:documentation>
This type is extended by all types which allow annotation
other than <schema> itself
</xs:documentation>
</xs:annotation>
<xs:complexContent>
<xs:extension base="xs:openAttrs">
<xs:sequence>
<xs:element ref="xs:annotation" minOccurs="0"/>
</xs:sequence>
<xs:attribute name="id" type="xs:ID"/>
</xs:extension>
</xs:complexContent>
</xs:complexType>
<xs:group name="schemaTop">
<xs:annotation>
<xs:documentation>
This group is for the
elements which occur freely at the top level of schemas.
All of their types are based on the "annotated" type by extension.</xs:documentation>
</xs:annotation>
<xs:choice>
<xs:group ref="xs:redefinable"/>
<xs:element ref="xs:element"/>
<xs:element ref="xs:attribute"/>
<xs:element ref="xs:notation"/>
</xs:choice>
</xs:group>
<xs:group name="redefinable">
<xs:annotation>
<xs:documentation>
This group is for the
elements which can self-redefine (see <redefine> below).</xs:documentation>
</xs:annotation>
<xs:choice>
<xs:element ref="xs:simpleType"/>
<xs:element ref="xs:complexType"/>
<xs:element ref="xs:group"/>
<xs:element ref="xs:attributeGroup"/>
</xs:choice>
</xs:group>
<xs:simpleType name="formChoice">
<xs:annotation>
<xs:documentation>
A utility type, not for public use</xs:documentation>
</xs:annotation>
<xs:restriction base="xs:NMTOKEN">
<xs:enumeration value="qualified"/>
<xs:enumeration value="unqualified"/>
</xs:restriction>
</xs:simpleType>
<xs:simpleType name="reducedDerivationControl">
<xs:annotation>
<xs:documentation>
A utility type, not for public use</xs:documentation>
</xs:annotation>
<xs:restriction base="xs:derivationControl">
<xs:enumeration value="extension"/>
<xs:enumeration value="restriction"/>
</xs:restriction>
</xs:simpleType>
<xs:simpleType name="derivationSet">
<xs:annotation>
<xs:documentation>
A utility type, not for public use</xs:documentation>
<xs:documentation>
#all or (possibly empty) subset of {extension, restriction}</xs:documentation>
</xs:annotation>
<xs:union>
<xs:simpleType>
<xs:restriction base="xs:token">
<xs:enumeration value="#all"/>
</xs:restriction>
</xs:simpleType>
<xs:simpleType>
<xs:list itemType="xs:reducedDerivationControl"/>
</xs:simpleType>
</xs:union>
</xs:simpleType>
<xs:simpleType name="typeDerivationControl">
<xs:annotation>
<xs:documentation>
A utility type, not for public use</xs:documentation>
</xs:annotation>
<xs:restriction base="xs:derivationControl">
<xs:enumeration value="extension"/>
<xs:enumeration value="restriction"/>
<xs:enumeration value="list"/>
<xs:enumeration value="union"/>
</xs:restriction>
</xs:simpleType>
<xs:simpleType name="fullDerivationSet">
<xs:annotation>
<xs:documentation>
A utility type, not for public use</xs:documentation>
<xs:documentation>
#all or (possibly empty) subset of {extension, restriction, list, union}</xs:documentation>
</xs:annotation>
<xs:union>
<xs:simpleType>
<xs:restriction base="xs:token">
<xs:enumeration value="#all"/>
</xs:restriction>
</xs:simpleType>
<xs:simpleType>
<xs:list itemType="xs:typeDerivationControl"/>
</xs:simpleType>
</xs:union>
</xs:simpleType>
<xs:element name="schema" id="schema">
<xs:annotation>
<xs:documentation
source="http://www.w3.org/TR/2009/WD-xmlschema11-1-20090130/structures.html#element-schema"/>
</xs:annotation>
<xs:complexType>
<xs:complexContent>
<xs:extension base="xs:openAttrs">
<xs:sequence>
<xs:choice minOccurs="0" maxOccurs="unbounded">
<xs:element ref="xs:include"/>
<xs:element ref="xs:import"/>
<xs:element ref="xs:redefine"/>
<xs:element ref="xs:override"/>
<xs:element ref="xs:annotation"/>
</xs:choice>
<xs:sequence minOccurs="0">
<xs:element ref="xs:defaultOpenContent"/>
<xs:element ref="xs:annotation" minOccurs="0"
maxOccurs="unbounded"/>
</xs:sequence>
<xs:sequence minOccurs="0" maxOccurs="unbounded">
<xs:group ref="xs:schemaTop"/>
<xs:element ref="xs:annotation" minOccurs="0"
maxOccurs="unbounded"/>
</xs:sequence>
</xs:sequence>
<xs:attribute name="targetNamespace" type="xs:anyURI"/>
<xs:attribute name="version" type="xs:token"/>
<xs:attribute name="finalDefault" type="xs:fullDerivationSet"
default="" use="optional"/>
<xs:attribute name="blockDefault" type="xs:blockSet" default=""
use="optional"/>
<xs:attribute name="attributeFormDefault" type="xs:formChoice"
default="unqualified" use="optional"/>
<xs:attribute name="elementFormDefault" type="xs:formChoice"
default="unqualified" use="optional"/>
<xs:attribute name="defaultAttributes" type="xs:QName"/>
<xs:attribute name="xpathDefaultNamespace" type="xs:xpathDefaultNamespace"
default="##local" use="optional"/>
<xs:attribute name="id" type="xs:ID"/>
<xs:attribute ref="xml:lang"/>
</xs:extension>
</xs:complexContent>
</xs:complexType>
<xs:key name="element">
<xs:selector xpath="xs:element"/>
<xs:field xpath="@name"/>
</xs:key>
<xs:key name="attribute">
<xs:selector xpath="xs:attribute"/>
<xs:field xpath="@name"/>
</xs:key>
<xs:key name="type">
<xs:selector xpath="xs:complexType|xs:simpleType"/>
<xs:field xpath="@name"/>
</xs:key>
<xs:key name="group">
<xs:selector xpath="xs:group"/>
<xs:field xpath="@name"/>
</xs:key>
<xs:key name="attributeGroup">
<xs:selector xpath="xs:attributeGroup"/>
<xs:field xpath="@name"/>
</xs:key>
<xs:key name="notation">
<xs:selector xpath="xs:notation"/>
<xs:field xpath="@name"/>
</xs:key>
<xs:key name="identityConstraint">
<xs:selector xpath=".//xs:key|.//xs:unique|.//xs:keyref"/>
<xs:field xpath="@name"/>
</xs:key>
</xs:element>
<xs:simpleType name="allNNI">
<xs:annotation>
<xs:documentation>
for maxOccurs</xs:documentation>
</xs:annotation>
<xs:union memberTypes="xs:nonNegativeInteger">
<xs:simpleType>
<xs:restriction base="xs:NMTOKEN">
<xs:enumeration value="unbounded"/>
</xs:restriction>
</xs:simpleType>
</xs:union>
</xs:simpleType>
<xs:attributeGroup name="occurs">
<xs:annotation>
<xs:documentation>
for all particles</xs:documentation>
</xs:annotation>
<xs:attribute name="minOccurs" type="xs:nonNegativeInteger" default="1"
use="optional"/>
<xs:attribute name="maxOccurs" type="xs:allNNI" default="1" use="optional"/>
</xs:attributeGroup>
<xs:attributeGroup name="defRef">
<xs:annotation>
<xs:documentation>
for element, group and attributeGroup,
which both define and reference</xs:documentation>
</xs:annotation>
<xs:attribute name="name" type="xs:NCName"/>
<xs:attribute name="ref" type="xs:QName"/>
</xs:attributeGroup>
<xs:group name="typeDefParticle">
<xs:annotation>
<xs:documentation>
'complexType' uses this</xs:documentation>
</xs:annotation>
<xs:choice>
<xs:element name="group" type="xs:groupRef"/>
<xs:element ref="xs:all"/>
<xs:element ref="xs:choice"/>
<xs:element ref="xs:sequence"/>
</xs:choice>
</xs:group>
<xs:group name="nestedParticle">
<xs:choice>
<xs:element name="element" type="xs:localElement"/>
<xs:element name="group" type="xs:groupRef"/>
<xs:element ref="xs:choice"/>
<xs:element ref="xs:sequence"/>
<xs:element ref="xs:any"/>
</xs:choice>
</xs:group>
<xs:group name="particle">
<xs:choice>
<xs:element name="element" type="xs:localElement"/>
<xs:element name="group" type="xs:groupRef"/>
<xs:element ref="xs:all"/>
<xs:element ref="xs:choice"/>
<xs:element ref="xs:sequence"/>
<xs:element ref="xs:any"/>
</xs:choice>
</xs:group>
<xs:complexType name="attribute">
<xs:complexContent>
<xs:extension base="xs:annotated">
<xs:sequence>
<xs:element name="simpleType" type="xs:localSimpleType" minOccurs="0"/>
</xs:sequence>
<xs:attributeGroup ref="xs:defRef"/>
<xs:attribute name="type" type="xs:QName"/>
<xs:attribute name="use" default="optional" use="optional">
<xs:simpleType>
<xs:restriction base="xs:NMTOKEN">
<xs:enumeration value="prohibited"/>
<xs:enumeration value="optional"/>
<xs:enumeration value="required"/>
</xs:restriction>
</xs:simpleType>
</xs:attribute>
<xs:attribute name="default" type="xs:string"/>
<xs:attribute name="fixed" type="xs:string"/>
<xs:attribute name="form" type="xs:formChoice"/>
<xs:attribute name="targetNamespace" type="xs:anyURI"/>
<xs:attribute name="inheritable" type="xs:boolean"/>
</xs:extension>
</xs:complexContent>
</xs:complexType>
<xs:complexType name="topLevelAttribute">
<xs:complexContent>
<xs:restriction base="xs:attribute">
<xs:sequence>
<xs:element ref="xs:annotation" minOccurs="0"/>
<xs:element name="simpleType" type="xs:localSimpleType" minOccurs="0"/>
</xs:sequence>
<xs:attribute name="ref" use="prohibited"/>
<xs:attribute name="form" use="prohibited"/>
<xs:attribute name="use" use="prohibited"/>
<xs:attribute name="targetNamespace" use="prohibited"/>
<xs:attribute name="name" type="xs:NCName" use="required"/>
<xs:attribute name="inheritable" type="xs:boolean"/>
<xs:anyAttribute namespace="##other" processContents="lax"/>
</xs:restriction>
</xs:complexContent>
</xs:complexType>
<xs:group name="attrDecls">
<xs:sequence>
<xs:choice minOccurs="0" maxOccurs="unbounded">
<xs:element name="attribute" type="xs:attribute"/>
<xs:element name="attributeGroup" type="xs:attributeGroupRef"/>
</xs:choice>
<xs:element ref="xs:anyAttribute" minOccurs="0"/>
</xs:sequence>
</xs:group>
<xs:element name="anyAttribute" id="anyAttribute">
<xs:annotation>
<xs:documentation
source="http://www.w3.org/TR/2009/WD-xmlschema11-1-20090130/structures.html#element-anyAttribute"/>
</xs:annotation>
<xs:complexType>
<xs:complexContent>
<xs:extension base="xs:wildcard">
<xs:attribute name="notQName" type="xs:qnameListA"
use="optional"/>
</xs:extension>
</xs:complexContent>
</xs:complexType>
</xs:element>
<xs:group name="assertions">
<xs:sequence>
<xs:element name="assert" type="xs:assertion"
minOccurs="0" maxOccurs="unbounded"/>
</xs:sequence>
</xs:group>
<xs:complexType name="assertion">
<xs:complexContent>
<xs:extension base="xs:annotated">
<xs:attribute name="test" type="xs:string"/>
<xs:attribute name="xpathDefaultNamespace" type="xs:xpathDefaultNamespace"/>
</xs:extension>
</xs:complexContent>
</xs:complexType>
<xs:group name="complexTypeModel">
<xs:choice>
<xs:element ref="xs:simpleContent"/>
<xs:element ref="xs:complexContent"/>
<xs:sequence>
<xs:annotation>
<xs:documentation>
This branch is short for
<complexContent>
<restriction base="xs:anyType">
...
</restriction>
</complexContent></xs:documentation>
</xs:annotation>
<xs:element ref="xs:openContent" minOccurs="0"/>
<xs:group ref="xs:typeDefParticle" minOccurs="0"/>
<xs:group ref="xs:attrDecls"/>
<xs:group ref="xs:assertions"/>
</xs:sequence>
</xs:choice>
</xs:group>
<xs:complexType name="complexType" abstract="true">
<xs:complexContent>
<xs:extension base="xs:annotated">
<xs:group ref="xs:complexTypeModel"/>
<xs:attribute name="name" type="xs:NCName">
<xs:annotation>
<xs:documentation>
Will be restricted to required or prohibited</xs:documentation>
</xs:annotation>
</xs:attribute>
<xs:attribute name="mixed" type="xs:boolean" use="optional">
<xs:annotation>
<xs:documentation>
Not allowed if simpleContent child is chosen.
May be overridden by setting on complexContent child.</xs:documentation>
</xs:annotation>
</xs:attribute>
<xs:attribute name="abstract" type="xs:boolean" default="false"
use="optional"/>
<xs:attribute name="final" type="xs:derivationSet"/>
<xs:attribute name="block" type="xs:derivationSet"/>
<xs:attribute name="defaultAttributesApply" type="xs:boolean"
default="true" use="optional"/>
</xs:extension>
</xs:complexContent>
</xs:complexType>
<xs:complexType name="topLevelComplexType">
<xs:complexContent>
<xs:restriction base="xs:complexType">
<xs:sequence>
<xs:element ref="xs:annotation" minOccurs="0"/>
<xs:group ref="xs:complexTypeModel"/>
</xs:sequence>
<xs:attribute name="name" type="xs:NCName" use="required"/>
<xs:anyAttribute namespace="##other" processContents="lax"/>
</xs:restriction>
</xs:complexContent>
</xs:complexType>
<xs:complexType name="localComplexType">
<xs:complexContent>
<xs:restriction base="xs:complexType">
<xs:sequence>
<xs:element ref="xs:annotation" minOccurs="0"/>
<xs:group ref="xs:complexTypeModel"/>
</xs:sequence>
<xs:attribute name="name" use="prohibited"/>
<xs:attribute name="abstract" use="prohibited"/>
<xs:attribute name="final" use="prohibited"/>
<xs:attribute name="block" use="prohibited"/>
<xs:anyAttribute namespace="##other" processContents="lax"/>
</xs:restriction>
</xs:complexContent>
</xs:complexType>
<xs:complexType name="restrictionType">
<xs:complexContent>
<xs:extension base="xs:annotated">
<xs:sequence>
<xs:choice minOccurs="0">
<xs:sequence>
<xs:element ref="xs:openContent" minOccurs="0"/>
<xs:group ref="xs:typeDefParticle"/>
</xs:sequence>
<xs:group ref="xs:simpleRestrictionModel"/>
</xs:choice>
<xs:group ref="xs:attrDecls"/>
<xs:group ref="xs:assertions"/>
</xs:sequence>
<xs:attribute name="base" type="xs:QName" use="required"/>
</xs:extension>
</xs:complexContent>
</xs:complexType>
<xs:complexType name="complexRestrictionType">
<xs:complexContent>
<xs:restriction base="xs:restrictionType">
<xs:sequence>
<xs:element ref="xs:annotation" minOccurs="0"/>
<xs:choice minOccurs="0">
<xs:annotation>
<xs:documentation>This choice is added simply to
make this a valid restriction per the REC</xs:documentation>
</xs:annotation>
<xs:sequence>
<xs:element ref="xs:openContent" minOccurs="0"/>
<xs:group ref="xs:typeDefParticle"/>
</xs:sequence>
</xs:choice>
<xs:group ref="xs:attrDecls"/>
<xs:group ref="xs:assertions"/>
</xs:sequence>
<xs:anyAttribute namespace="##other" processContents="lax"/>
</xs:restriction>
</xs:complexContent>
</xs:complexType>
<xs:complexType name="extensionType">
<xs:complexContent>
<xs:extension base="xs:annotated">
<xs:sequence>
<xs:element ref="xs:openContent" minOccurs="0"/>
<xs:group ref="xs:typeDefParticle" minOccurs="0"/>
<xs:group ref="xs:attrDecls"/>
<xs:group ref="xs:assertions"/>
</xs:sequence>
<xs:attribute name="base" type="xs:QName" use="required"/>
</xs:extension>
</xs:complexContent>
</xs:complexType>
<xs:element name="complexContent" id="complexContent">
<xs:annotation>
<xs:documentation
source="http://www.w3.org/TR/2009/WD-xmlschema11-1-20090130/structures.html#element-complexContent"/>
</xs:annotation>
<xs:complexType>
<xs:complexContent>
<xs:extension base="xs:annotated">
<xs:choice>
<xs:element name="restriction" type="xs:complexRestrictionType"/>
<xs:element name="extension" type="xs:extensionType"/>
</xs:choice>
<xs:attribute name="mixed" type="xs:boolean">
<xs:annotation>
<xs:documentation>
Overrides any setting on complexType parent.</xs:documentation>
</xs:annotation>
</xs:attribute>
</xs:extension>
</xs:complexContent>
</xs:complexType>
</xs:element>
<xs:element name="openContent" id="openContent">
<xs:annotation>
<xs:documentation
source="http://www.w3.org/TR/2009/WD-xmlschema11-1-20090130/structures.html#element-openContent"/>
</xs:annotation>
<xs:complexType>
<xs:complexContent>
<xs:extension base="xs:annotated">
<xs:sequence>
<xs:element name="any" minOccurs="0" type="xs:wildcard"/>
</xs:sequence>
<xs:attribute name="mode" default="interleave" use="optional">
<xs:simpleType>
<xs:restriction base="xs:NMTOKEN">
<xs:enumeration value="none"/>
<xs:enumeration value="interleave"/>
<xs:enumeration value="suffix"/>
</xs:restriction>
</xs:simpleType>
</xs:attribute>
</xs:extension>
</xs:complexContent>
</xs:complexType>
</xs:element>
<xs:element name="defaultOpenContent" id="defaultOpenContent">
<xs:annotation>
<xs:documentation
source="http://www.w3.org/TR/2009/WD-xmlschema11-1-20090130/structures.html#element-defaultOpenContent"/>
</xs:annotation>
<xs:complexType>
<xs:complexContent>
<xs:extension base="xs:annotated">
<xs:sequence>
<xs:element name="any" type="xs:wildcard"/>
</xs:sequence>
<xs:attribute name="appliesToEmpty" type="xs:boolean"
default="false" use="optional"/>
<xs:attribute name="mode" default="interleave" use="optional">
<xs:simpleType>
<xs:restriction base="xs:NMTOKEN">
<xs:enumeration value="interleave"/>
<xs:enumeration value="suffix"/>
</xs:restriction>
</xs:simpleType>
</xs:attribute>
</xs:extension>
</xs:complexContent>
</xs:complexType>
</xs:element>
<xs:complexType name="simpleRestrictionType">
<xs:complexContent>
<xs:restriction base="xs:restrictionType">
<xs:sequence>
<xs:element ref="xs:annotation" minOccurs="0"/>
<xs:choice minOccurs="0">
<xs:annotation>
<xs:documentation>This choice is added simply to
make this a valid restriction per the REC</xs:documentation>
</xs:annotation>
<xs:group ref="xs:simpleRestrictionModel"/>
</xs:choice>
<xs:group ref="xs:attrDecls"/>
<xs:group ref="xs:assertions"/>
</xs:sequence>
<xs:anyAttribute namespace="##other" processContents="lax"/>
</xs:restriction>
</xs:complexContent>
</xs:complexType>
<xs:complexType name="simpleExtensionType">
<xs:complexContent>
<xs:restriction base="xs:extensionType">
<xs:sequence>
<xs:annotation>
<xs:documentation>
No typeDefParticle group reference</xs:documentation>
</xs:annotation>
<xs:element ref="xs:annotation" minOccurs="0"/>
<xs:group ref="xs:attrDecls"/>
<xs:group ref="xs:assertions"/>
</xs:sequence>
<xs:anyAttribute namespace="##other" processContents="lax"/>
</xs:restriction>
</xs:complexContent>
</xs:complexType>
<xs:element name="simpleContent" id="simpleContent">
<xs:annotation>
<xs:documentation
source="http://www.w3.org/TR/2009/WD-xmlschema11-1-20090130/structures.html#element-simpleContent"/>
</xs:annotation>
<xs:complexType>
<xs:complexContent>
<xs:extension base="xs:annotated">
<xs:choice>
<xs:element name="restriction" type="xs:simpleRestrictionType"/>
<xs:element name="extension" type="xs:simpleExtensionType"/>
</xs:choice>
</xs:extension>
</xs:complexContent>
</xs:complexType>
</xs:element>
<xs:element name="complexType" type="xs:topLevelComplexType" id="complexType">
<xs:annotation>
<xs:documentation
source="http://www.w3.org/TR/2009/WD-xmlschema11-1-20090130/structures.html#element-complexType"/>
</xs:annotation>
</xs:element>
<xs:simpleType name="blockSet">
<xs:annotation>
<xs:documentation>
A utility type, not for public use</xs:documentation>
<xs:documentation>
#all or (possibly empty) subset of {substitution, extension,
restriction}</xs:documentation>
</xs:annotation>
<xs:union>
<xs:simpleType>
<xs:restriction base="xs:token">
<xs:enumeration value="#all"/>
</xs:restriction>
</xs:simpleType>
<xs:simpleType>
<xs:list>
<xs:simpleType>
<xs:restriction base="xs:derivationControl">
<xs:enumeration value="extension"/>
<xs:enumeration value="restriction"/>
<xs:enumeration value="substitution"/>
</xs:restriction>
</xs:simpleType>
</xs:list>
</xs:simpleType>
</xs:union>
</xs:simpleType>
<xs:complexType name="element" abstract="true">
<xs:annotation>
<xs:documentation>
The element element can be used either
at the top level to define an element-type binding globally,
or within a content model to either reference a globally-defined
element or type or declare an element-type binding locally.
The ref form is not allowed at the top level.</xs:documentation>
</xs:annotation>
<xs:complexContent>
<xs:extension base="xs:annotated">
<xs:sequence>
<xs:choice minOccurs="0">
<xs:element name="simpleType" type="xs:localSimpleType"/>
<xs:element name="complexType" type="xs:localComplexType"/>
</xs:choice>
<xs:element name="alternative" type="xs:altType"
minOccurs="0" maxOccurs="unbounded"/>
<xs:group ref="xs:identityConstraint" minOccurs="0"
maxOccurs="unbounded"/>
</xs:sequence>
<xs:attributeGroup ref="xs:defRef"/>
<xs:attribute name="type" type="xs:QName"/>
<xs:attribute name="substitutionGroup">
<xs:simpleType>
<xs:list itemType="xs:QName"/>
</xs:simpleType>
</xs:attribute>
<xs:attributeGroup ref="xs:occurs"/>
<xs:attribute name="default" type="xs:string"/>
<xs:attribute name="fixed" type="xs:string"/>
<xs:attribute name="nillable" type="xs:boolean" default="false"
use="optional"/>
<xs:attribute name="abstract" type="xs:boolean" default="false"
use="optional"/>
<xs:attribute name="final" type="xs:derivationSet"/>
<xs:attribute name="block" type="xs:blockSet"/>
<xs:attribute name="form" type="xs:formChoice"/>
<xs:attribute name="targetNamespace" type="xs:anyURI"/>
</xs:extension>
</xs:complexContent>
</xs:complexType>
<xs:complexType name="topLevelElement">
<xs:complexContent>
<xs:restriction base="xs:element">
<xs:sequence>
<xs:element ref="xs:annotation" minOccurs="0"/>
<xs:choice minOccurs="0">
<xs:element name="simpleType" type="xs:localSimpleType"/>
<xs:element name="complexType" type="xs:localComplexType"/>
</xs:choice>
<xs:element name="alternative" type="xs:altType"
minOccurs="0" maxOccurs="unbounded"/>
<xs:group ref="xs:identityConstraint" minOccurs="0"
maxOccurs="unbounded"/>
</xs:sequence>
<xs:attribute name="ref" use="prohibited"/>
<xs:attribute name="form" use="prohibited"/>
<xs:attribute name="targetNamespace" use="prohibited"/>
<xs:attribute name="minOccurs" use="prohibited"/>
<xs:attribute name="maxOccurs" use="prohibited"/>
<xs:attribute name="name" type="xs:NCName" use="required"/>
<xs:anyAttribute namespace="##other" processContents="lax"/>
</xs:restriction>
</xs:complexContent>
</xs:complexType>
<xs:complexType name="localElement">
<xs:complexContent>
<xs:restriction base="xs:element">
<xs:sequence>
<xs:element ref="xs:annotation" minOccurs="0"/>
<xs:choice minOccurs="0">
<xs:element name="simpleType" type="xs:localSimpleType"/>
<xs:element name="complexType" type="xs:localComplexType"/>
</xs:choice>
<xs:element name="alternative" type="xs:altType"
minOccurs="0" maxOccurs="unbounded"/>
<xs:group ref="xs:identityConstraint" minOccurs="0"
maxOccurs="unbounded"/>
</xs:sequence>
<xs:attribute name="substitutionGroup" use="prohibited"/>
<xs:attribute name="final" use="prohibited"/>
<xs:attribute name="abstract" use="prohibited"/>
<xs:anyAttribute namespace="##other" processContents="lax"/>
</xs:restriction>
</xs:complexContent>
</xs:complexType>
<xs:element name="element" type="xs:topLevelElement" id="element">
<xs:annotation>
<xs:documentation
source="http://www.w3.org/TR/2009/WD-xmlschema11-1-20090130/structures.html#element-element"/>
</xs:annotation>
</xs:element>
<xs:complexType name="altType">
<xs:annotation>
<xs:documentation>
This type is used for 'alternative' elements.
</xs:documentation>
</xs:annotation>
<xs:complexContent>
<xs:extension base="xs:annotated">
<xs:choice minOccurs="0">
<xs:element name="simpleType" type="xs:localSimpleType"/>
<xs:element name="complexType" type="xs:localComplexType"/>
</xs:choice>
<xs:attribute name="test" type="xs:string" use="optional"/>
<xs:attribute name="type" type="xs:QName" use="optional"/>
<xs:attribute name="xpathDefaultNamespace" type="xs:xpathDefaultNamespace"/>
</xs:extension>
</xs:complexContent>
</xs:complexType>
<xs:complexType name="group" abstract="true">
<xs:annotation>
<xs:documentation>
group type for explicit groups, named top-level groups and
group references</xs:documentation>
</xs:annotation>
<xs:complexContent>
<xs:extension base="xs:annotated">
<xs:group ref="xs:particle" minOccurs="0" maxOccurs="unbounded"/>
<xs:attributeGroup ref="xs:defRef"/>
<xs:attributeGroup ref="xs:occurs"/>
</xs:extension>
</xs:complexContent>
</xs:complexType>
<xs:complexType name="realGroup">
<xs:complexContent>
<xs:restriction base="xs:group">
<xs:sequence>
<xs:element ref="xs:annotation" minOccurs="0"/>
<xs:choice minOccurs="0" maxOccurs="1">
<xs:element ref="xs:all"/>
<xs:element ref="xs:choice"/>
<xs:element ref="xs:sequence"/>
</xs:choice>
</xs:sequence>
<xs:anyAttribute namespace="##other" processContents="lax"/>
</xs:restriction>
</xs:complexContent>
</xs:complexType>
<xs:complexType name="namedGroup">
<xs:complexContent>
<xs:restriction base="xs:realGroup">
<xs:sequence>
<xs:element ref="xs:annotation" minOccurs="0"/>
<xs:choice minOccurs="1" maxOccurs="1">
<xs:element name="all">
<xs:complexType>
<xs:complexContent>
<xs:restriction base="xs:all">
<xs:group ref="xs:allModel"/>
<xs:attribute name="minOccurs" use="prohibited"/>
<xs:attribute name="maxOccurs" use="prohibited"/>
<xs:anyAttribute namespace="##other" processContents="lax"/>
</xs:restriction>
</xs:complexContent>
</xs:complexType>
</xs:element>
<xs:element name="choice" type="xs:simpleExplicitGroup"/>
<xs:element name="sequence" type="xs:simpleExplicitGroup"/>
</xs:choice>
</xs:sequence>
<xs:attribute name="name" type="xs:NCName" use="required"/>
<xs:attribute name="ref" use="prohibited"/>
<xs:attribute name="minOccurs" use="prohibited"/>
<xs:attribute name="maxOccurs" use="prohibited"/>
<xs:anyAttribute namespace="##other" processContents="lax"/>
</xs:restriction>
</xs:complexContent>
</xs:complexType>
<xs:complexType name="groupRef">
<xs:complexContent>
<xs:restriction base="xs:realGroup">
<xs:sequence>
<xs:element ref="xs:annotation" minOccurs="0"/>
</xs:sequence>
<xs:attribute name="ref" type="xs:QName" use="required"/>
<xs:attribute name="name" use="prohibited"/>
<xs:anyAttribute namespace="##other" processContents="lax"/>
</xs:restriction>
</xs:complexContent>
</xs:complexType>
<xs:complexType name="explicitGroup">
<xs:annotation>
<xs:documentation>
group type for the three kinds of group</xs:documentation>
</xs:annotation>
<xs:complexContent>
<xs:restriction base="xs:group">
<xs:sequence>
<xs:element ref="xs:annotation" minOccurs="0"/>
<xs:group ref="xs:nestedParticle" minOccurs="0" maxOccurs="unbounded"/>
</xs:sequence>
<xs:attribute name="name" use="prohibited"/>
<xs:attribute name="ref" use="prohibited"/>
<xs:anyAttribute namespace="##other" processContents="lax"/>
</xs:restriction>
</xs:complexContent>
</xs:complexType>
<xs:complexType name="simpleExplicitGroup">
<xs:complexContent>
<xs:restriction base="xs:explicitGroup">
<xs:sequence>
<xs:element ref="xs:annotation" minOccurs="0"/>
<xs:group ref="xs:nestedParticle" minOccurs="0" maxOccurs="unbounded"/>
</xs:sequence>
<xs:attribute name="minOccurs" use="prohibited"/>
<xs:attribute name="maxOccurs" use="prohibited"/>
<xs:anyAttribute namespace="##other" processContents="lax"/>
</xs:restriction>
</xs:complexContent>
</xs:complexType>
<xs:group name="allModel">
<xs:sequence>
<xs:element ref="xs:annotation" minOccurs="0"/>
<xs:choice minOccurs="0" maxOccurs="unbounded">
<xs:annotation>
<xs:documentation>This choice with min/max is here to
avoid a pblm with the Elt:All/Choice/Seq
Particle derivation constraint</xs:documentation>
</xs:annotation>
<xs:element name="element" type="xs:localElement"/>
<xs:element ref="xs:any"/>
</xs:choice>
</xs:sequence>
</xs:group>
<xs:complexType name="all">
<xs:annotation>
<xs:documentation>
Only elements allowed inside</xs:documentation>
</xs:annotation>
<xs:complexContent>
<xs:restriction base="xs:explicitGroup">
<xs:group ref="xs:allModel"/>
<xs:attribute name="minOccurs" default="1" use="optional">
<xs:simpleType>
<xs:restriction base="xs:nonNegativeInteger">
<xs:enumeration value="0"/>
<xs:enumeration value="1"/>
</xs:restriction>
</xs:simpleType>
</xs:attribute>
<xs:attribute name="maxOccurs" default="1" use="optional">
<xs:simpleType>
<xs:restriction base="xs:allNNI">
<xs:enumeration value="1"/>
</xs:restriction>
</xs:simpleType>
</xs:attribute>
<xs:anyAttribute namespace="##other" processContents="lax"/>
</xs:restriction>
</xs:complexContent>
</xs:complexType>
<xs:element name="all" type="xs:all" id="all">
<xs:annotation>
<xs:documentation source="http://www.w3.org/TR/2009/WD-xmlschema11-1-20090130/structures.html#element-all"/>
</xs:annotation>
</xs:element>
<xs:element name="choice" type="xs:explicitGroup" id="choice">
<xs:annotation>
<xs:documentation
source="http://www.w3.org/TR/2009/WD-xmlschema11-1-20090130/structures.html#element-choice"/>
</xs:annotation>
</xs:element>
<xs:element name="sequence" type="xs:explicitGroup" id="sequence">
<xs:annotation>
<xs:documentation
source="http://www.w3.org/TR/2009/WD-xmlschema11-1-20090130/structures.html#element-sequence"/>
</xs:annotation>
</xs:element>
<xs:element name="group" type="xs:namedGroup" id="group">
<xs:annotation>
<xs:documentation source="http://www.w3.org/TR/2009/WD-xmlschema11-1-20090130/structures.html#element-group"/>
</xs:annotation>
</xs:element>
<xs:attributeGroup name="anyAttrGroup">
<xs:attribute name="namespace" type="xs:namespaceList"
use="optional"/>
<xs:attribute name="notNamespace" use="optional">
<xs:simpleType>
<xs:restriction base="xs:basicNamespaceList">
<xs:minLength value="1"/>
</xs:restriction>
</xs:simpleType>
</xs:attribute>
<xs:attribute name="processContents" default="strict" use="optional">
<xs:simpleType>
<xs:restriction base="xs:NMTOKEN">
<xs:enumeration value="skip"/>
<xs:enumeration value="lax"/>
<xs:enumeration value="strict"/>
</xs:restriction>
</xs:simpleType>
</xs:attribute>
</xs:attributeGroup>
<xs:complexType name="wildcard">
<xs:complexContent>
<xs:extension base="xs:annotated">
<xs:attributeGroup ref="xs:anyAttrGroup"/>
</xs:extension>
</xs:complexContent>
</xs:complexType>
<xs:element name="any" id="any">
<xs:annotation>
<xs:documentation source="http://www.w3.org/TR/2009/WD-xmlschema11-1-20090130/structures.html#element-any"/>
</xs:annotation>
<xs:complexType>
<xs:complexContent>
<xs:extension base="xs:wildcard">
<xs:attribute name="notQName" type="xs:qnameList"
use="optional"/>
<xs:attributeGroup ref="xs:occurs"/>
</xs:extension>
</xs:complexContent>
</xs:complexType>
</xs:element>
<xs:annotation>
<xs:documentation>
simple type for the value of the 'namespace' attr of
'any' and 'anyAttribute'</xs:documentation>
</xs:annotation>
<xs:annotation>
<xs:documentation>
Value is
##any - - any non-conflicting WFXML/attribute at all
##other - - any non-conflicting WFXML/attribute from
namespace other than targetNS
##local - - any unqualified non-conflicting WFXML/attribute
one or - - any non-conflicting WFXML/attribute from
more URI the listed namespaces
references
(space separated)
##targetNamespace or ##local may appear in the above list, to
refer to the targetNamespace of the enclosing
schema or an absent targetNamespace respectively</xs:documentation>
</xs:annotation>
<xs:simpleType name="namespaceList">
<xs:annotation>
<xs:documentation>
A utility type, not for public use</xs:documentation>
</xs:annotation>
<xs:union memberTypes="xs:specialNamespaceList xs:basicNamespaceList" />
</xs:simpleType>
<xs:simpleType name="basicNamespaceList">
<xs:annotation>
<xs:documentation>
A utility type, not for public use</xs:documentation>
</xs:annotation>
<xs:list>
<xs:simpleType>
<xs:union memberTypes="xs:anyURI">
<xs:simpleType>
<xs:restriction base="xs:token">
<xs:enumeration value="##targetNamespace"/>
<xs:enumeration value="##local"/>
</xs:restriction>
</xs:simpleType>
</xs:union>
</xs:simpleType>
</xs:list>
</xs:simpleType>
<xs:simpleType name="specialNamespaceList">
<xs:annotation>
<xs:documentation>
A utility type, not for public use</xs:documentation>
</xs:annotation>
<xs:restriction base="xs:token">
<xs:enumeration value="##any"/>
<xs:enumeration value="##other"/>
</xs:restriction>
</xs:simpleType>
<xs:simpleType name="qnameList">
<xs:annotation>
<xs:documentation>
A utility type, not for public use
</xs:documentation>
</xs:annotation>
<xs:list>
<xs:simpleType>
<xs:union memberTypes="xs:QName">
<xs:simpleType>
<xs:restriction base="xs:token">
<xs:enumeration value="##defined"/>
<xs:enumeration value="##definedSibling"/>
</xs:restriction>
</xs:simpleType>
</xs:union>
</xs:simpleType>
</xs:list>
</xs:simpleType>
<xs:simpleType name="qnameListA">
<xs:annotation>
<xs:documentation>
A utility type, not for public use
</xs:documentation>
</xs:annotation>
<xs:list>
<xs:simpleType>
<xs:union memberTypes="xs:QName">
<xs:simpleType>
<xs:restriction base="xs:token">
<xs:enumeration value="##defined"/>
</xs:restriction>
</xs:simpleType>
</xs:union>
</xs:simpleType>
</xs:list>
</xs:simpleType>
<xs:simpleType name="xpathDefaultNamespace">
<xs:union memberTypes="xs:anyURI">
<xs:simpleType>
<xs:restriction base="xs:token">
<xs:enumeration value="##defaultNamespace"/>
<xs:enumeration value="##targetNamespace"/>
<xs:enumeration value="##local"/>
</xs:restriction>
</xs:simpleType>
</xs:union>
</xs:simpleType>
<xs:element name="attribute" type="xs:topLevelAttribute" id="attribute">
<xs:annotation>
<xs:documentation
source="http://www.w3.org/TR/2009/WD-xmlschema11-1-20090130/structures.html#element-attribute"/>
</xs:annotation>
</xs:element>
<xs:complexType name="attributeGroup" abstract="true">
<xs:complexContent>
<xs:extension base="xs:annotated">
<xs:group ref="xs:attrDecls"/>
<xs:attributeGroup ref="xs:defRef"/>
</xs:extension>
</xs:complexContent>
</xs:complexType>
<xs:complexType name="namedAttributeGroup">
<xs:complexContent>
<xs:restriction base="xs:attributeGroup">
<xs:sequence>
<xs:element ref="xs:annotation" minOccurs="0"/>
<xs:group ref="xs:attrDecls"/>
</xs:sequence>
<xs:attribute name="name" type="xs:NCName" use="required"/>
<xs:attribute name="ref" use="prohibited"/>
<xs:anyAttribute namespace="##other" processContents="lax"/>
</xs:restriction>
</xs:complexContent>
</xs:complexType>
<xs:complexType name="attributeGroupRef">
<xs:complexContent>
<xs:restriction base="xs:attributeGroup">
<xs:sequence>
<xs:element ref="xs:annotation" minOccurs="0"/>
</xs:sequence>
<xs:attribute name="ref" type="xs:QName" use="required"/>
<xs:attribute name="name" use="prohibited"/>
<xs:anyAttribute namespace="##other" processContents="lax"/>
</xs:restriction>
</xs:complexContent>
</xs:complexType>
<xs:element name="attributeGroup" type="xs:namedAttributeGroup"
id="attributeGroup">
<xs:annotation>
<xs:documentation
source="http://www.w3.org/TR/2009/WD-xmlschema11-1-20090130/structures.html#element-attributeGroup"/>
</xs:annotation>
</xs:element>
<xs:element name="include" id="include">
<xs:annotation>
<xs:documentation
source="http://www.w3.org/TR/2009/WD-xmlschema11-1-20090130/structures.html#element-include"/>
</xs:annotation>
<xs:complexType>
<xs:complexContent>
<xs:extension base="xs:annotated">
<xs:attribute name="schemaLocation" type="xs:anyURI" use="required"/>
</xs:extension>
</xs:complexContent>
</xs:complexType>
</xs:element>
<xs:element name="redefine" id="redefine">
<xs:annotation>
<xs:documentation
source="http://www.w3.org/TR/2009/WD-xmlschema11-1-20090130/structures.html#element-redefine"/>
</xs:annotation>
<xs:complexType>
<xs:complexContent>
<xs:extension base="xs:openAttrs">
<xs:choice minOccurs="0" maxOccurs="unbounded">
<xs:element ref="xs:annotation"/>
<xs:group ref="xs:redefinable"/>
</xs:choice>
<xs:attribute name="schemaLocation" type="xs:anyURI" use="required"/>
<xs:attribute name="id" type="xs:ID"/>
</xs:extension>
</xs:complexContent>
</xs:complexType>
</xs:element>
<xs:element name="override" id="override">
<xs:annotation>
<xs:documentation
source="http://www.w3.org/TR/2009/WD-xmlschema11-1-20090130/structures.html#element-override"/>
</xs:annotation>
<xs:complexType>
<xs:complexContent>
<xs:extension base="xs:openAttrs">
<xs:sequence>
<xs:element ref="xs:annotation" minOccurs="0"/>
<xs:group ref="xs:schemaTop" minOccurs="0" maxOccurs="unbounded"/>
</xs:sequence>
<xs:attribute name="schemaLocation" type="xs:anyURI" use="required"/>
<xs:attribute name="id" type="xs:ID"/>
</xs:extension>
</xs:complexContent>
</xs:complexType>
</xs:element>
<xs:element name="import" id="import">
<xs:annotation>
<xs:documentation
source="http://www.w3.org/TR/2009/WD-xmlschema11-1-20090130/structures.html#element-import"/>
</xs:annotation>
<xs:complexType>
<xs:complexContent>
<xs:extension base="xs:annotated">
<xs:attribute name="namespace" type="xs:anyURI"/>
<xs:attribute name="schemaLocation" type="xs:anyURI"/>
</xs:extension>
</xs:complexContent>
</xs:complexType>
</xs:element>
<xs:element name="selector" id="selector">
<xs:annotation>
<xs:documentation
source="http://www.w3.org/TR/2009/WD-xmlschema11-1-20090130/structures.html#element-selector"/>
</xs:annotation>
<xs:complexType>
<xs:complexContent>
<xs:extension base="xs:annotated">
<xs:attribute name="xpath" use="required">
<xs:simpleType>
<xs:annotation>
<xs:documentation>A subset of XPath expressions for use
in selectors</xs:documentation>
<xs:documentation>A utility type, not for public
use</xs:documentation>
</xs:annotation>
<xs:restriction base="xs:token"/>
</xs:simpleType>
</xs:attribute>
<xs:attribute name="xpathDefaultNamespace" type="xs:xpathDefaultNamespace"/>
</xs:extension>
</xs:complexContent>
</xs:complexType>
</xs:element>
<xs:element name="field" id="field">
<xs:annotation>
<xs:documentation source="http://www.w3.org/TR/2009/WD-xmlschema11-1-20090130/structures.html#element-field"/>
</xs:annotation>
<xs:complexType>
<xs:complexContent>
<xs:extension base="xs:annotated">
<xs:attribute name="xpath" use="required">
<xs:simpleType>
<xs:annotation>
<xs:documentation>A subset of XPath expressions for use
in fields</xs:documentation>
<xs:documentation>A utility type, not for public
use</xs:documentation>
</xs:annotation>
<xs:restriction base="xs:token"/>
</xs:simpleType>
</xs:attribute>
<xs:attribute name="xpathDefaultNamespace" type="xs:xpathDefaultNamespace"/>
</xs:extension>
</xs:complexContent>
</xs:complexType>
</xs:element>
<xs:complexType name="keybase">
<xs:complexContent>
<xs:extension base="xs:annotated">
<xs:sequence minOccurs="0">
<xs:element ref="xs:selector"/>
<xs:element ref="xs:field" minOccurs="1" maxOccurs="unbounded"/>
</xs:sequence>
<xs:attribute name="name" type="xs:NCName"/>
<xs:attribute name="ref" type="xs:QName"/>
</xs:extension>
</xs:complexContent>
</xs:complexType>
<xs:group name="identityConstraint">
<xs:annotation>
<xs:documentation>The three kinds of identity constraints, all with
type of or derived from 'keybase'.
</xs:documentation>
</xs:annotation>
<xs:choice>
<xs:element ref="xs:unique"/>
<xs:element ref="xs:key"/>
<xs:element ref="xs:keyref"/>
</xs:choice>
</xs:group>
<xs:element name="unique" type="xs:keybase" id="unique">
<xs:annotation>
<xs:documentation
source="http://www.w3.org/TR/2009/WD-xmlschema11-1-20090130/structures.html#element-unique"/>
</xs:annotation>
</xs:element>
<xs:element name="key" type="xs:keybase" id="key">
<xs:annotation>
<xs:documentation source="http://www.w3.org/TR/2009/WD-xmlschema11-1-20090130/structures.html#element-key"/>
</xs:annotation>
</xs:element>
<xs:element name="keyref" id="keyref">
<xs:annotation>
<xs:documentation
source="http://www.w3.org/TR/2009/WD-xmlschema11-1-20090130/structures.html#element-keyref"/>
</xs:annotation>
<xs:complexType>
<xs:complexContent>
<xs:extension base="xs:keybase">
<xs:attribute name="refer" type="xs:QName"/>
</xs:extension>
</xs:complexContent>
</xs:complexType>
</xs:element>
<xs:element name="notation" id="notation">
<xs:annotation>
<xs:documentation
source="http://www.w3.org/TR/2009/WD-xmlschema11-1-20090130/structures.html#element-notation"/>
</xs:annotation>
<xs:complexType>
<xs:complexContent>
<xs:extension base="xs:annotated">
<xs:attribute name="name" type="xs:NCName" use="required"/>
<xs:attribute name="public" type="xs:public"/>
<xs:attribute name="system" type="xs:anyURI"/>
</xs:extension>
</xs:complexContent>
</xs:complexType>
</xs:element>
<xs:simpleType name="public">
<xs:annotation>
<xs:documentation>
A utility type, not for public use</xs:documentation>
<xs:documentation>
A public identifier, per ISO 8879</xs:documentation>
</xs:annotation>
<xs:restriction base="xs:token"/>
</xs:simpleType>
<xs:element name="appinfo" id="appinfo">
<xs:annotation>
<xs:documentation
source="http://www.w3.org/TR/2009/WD-xmlschema11-1-20090130/structures.html#element-appinfo"/>
</xs:annotation>
<xs:complexType mixed="true">
<xs:sequence minOccurs="0" maxOccurs="unbounded">
<xs:any processContents="lax"/>
</xs:sequence>
<xs:attribute name="source" type="xs:anyURI"/>
<xs:anyAttribute namespace="##other" processContents="lax"/>
</xs:complexType>
</xs:element>
<xs:element name="documentation" id="documentation">
<xs:annotation>
<xs:documentation
source="http://www.w3.org/TR/2009/WD-xmlschema11-1-20090130/structures.html#element-documentation"/>
</xs:annotation>
<xs:complexType mixed="true">
<xs:sequence minOccurs="0" maxOccurs="unbounded">
<xs:any processContents="lax"/>
</xs:sequence>
<xs:attribute name="source" type="xs:anyURI"/>
<xs:attribute ref="xml:lang"/>
<xs:anyAttribute namespace="##other" processContents="lax"/>
</xs:complexType>
</xs:element>
<xs:element name="annotation" id="annotation">
<xs:annotation>
<xs:documentation
source="http://www.w3.org/TR/2009/WD-xmlschema11-1-20090130/structures.html#element-annotation"/>
</xs:annotation>
<xs:complexType>
<xs:complexContent>
<xs:extension base="xs:openAttrs">
<xs:choice minOccurs="0" maxOccurs="unbounded">
<xs:element ref="xs:appinfo"/>
<xs:element ref="xs:documentation"/>
</xs:choice>
<xs:attribute name="id" type="xs:ID"/>
</xs:extension>
</xs:complexContent>
</xs:complexType>
</xs:element>
<xs:annotation>
<xs:documentation>
notations for use within schema documents</xs:documentation>
</xs:annotation>
<xs:notation name="XMLSchemaStructures" public="structures"
system="http://www.w3.org/2000/08/XMLSchema.xsd"/>
<xs:notation name="XML" public="REC-xml-19980210"
system="http://www.w3.org/TR/1998/REC-xml-19980210"/>
<xs:complexType name="anyType" mixed="true">
<xs:annotation>
<xs:documentation>
Not the real urType, but as close an approximation as we can
get in the XML representation</xs:documentation>
</xs:annotation>
<xs:sequence>
<xs:any minOccurs="0" maxOccurs="unbounded" processContents="lax"/>
</xs:sequence>
<xs:anyAttribute processContents="lax"/>
</xs:complexType>
</xs:schema>
To facilitate consistent reporting of schema errors and ·validation·
failures, this section tabulates and provides unique names for all the
constraints listed in this document. Wherever such constraints have numbered
parts, reports should
use the name given below plus the part number, separated
by a period ('.'). Thus for example cos-ct-extends.1.2
should be
used to report a violation of the clause 1.2 of
Derivation Valid (Extension) (§3.4.6.2).
This section defines some terms for use in describing choices made by implementations in areas where the effect of XSD features is explicitly ·implementation-defined·.
Future versions of this specification are expected to use the terminology defined here to specify conformance profiles. Conformance profiles may also be defined by other specifications without requiring any revision to this specification.
This specification defines a number of ways in which the information set taken as input is augmented in the course of schema-validity assessment. Conforming processors may provide access to some or all of this information; in the interests of simplifying discussion and documentation, this section defines names for several subsets of the PSVI, with the intention of simplifying short-hand descriptions of processors. These terms may be used to describe what parts of the PSVI a particular schema processor provides access to, or to specify requirements for processors, or for other purposes. A processor provides access to a particular subset of the PSVI if and only if it makes accessible some representation of the information in question, for information items to which it is applicable. (The properties labeled "if applicable" or "where applicable" below are simply the most obvious cases of properties which do not apply to every information item; the same qualification implicitly applies to all properties listed below.)
If other subsets of the PSVI prove important in practice it is expected that definitions of those subsets may be provided by other specifications or in later revisions of this one.
The definition in this section of a term denoting a particular subset of the PSVI does not constitute a requirement that conforming processors provide access to that subset.
Conforming processors may implement any combination of the following strategies for locating schema components, in any order. They may also implement other strategies.
The terminology offered here is intended to be useful in discussions of processor behavior, whether documenting existing behavior or describing required behavior.
General-purpose processors should support multiple methods for locating schema documents, and provide user control over which methods are used and how to fall back in case of failure.
rddl:resource
elements with the well-known property xlink:role
= "http://www.w3.org/2001/XMLSchema"
and then attempt to dereference the location(s) indicated on the
xlink:href attribute of the link.
import element,
the processor attempts to dereference those
locations.
This section defines terms intended to be useful in describing other implementation-defined choices.
This specification requires as a precondition for ·assessment· an information set as defined in [XML-Infoset] which contains at least the following information items and properties:
In addition, infosets should support the [unparsed entities] property of the Document Information Item. Failure to do so will mean all items of type ENTITY or ENTITIES will fail to ·validate·. If the [unparsed entities] property is supported, the following is also required:
This specification does not require any destructive alterations to the input information set: all the information set contributions specified herein are additive.
This appendix is intended to satisfy the requirements for Conformance to the [XML-Infoset] specification.
[Definition:] An implementation-defined feature or behavior may vary among processors conforming to this specification; the precise behavior is not specified by this specification but must be specified by the implementor for each particular conforming implementation. (In the latter respect, ·implementation-defined· features differ from ·implementation-dependent· features.)
This appendix provides a summary of XSD features whose effect is explicitly ·implementation-defined·. Any software which claims to conform to this specification must describe how these choices have been exercised, in documentation which accompanies any conformance claim.
In describing the choices made for a given processor, it is hoped that the terminology defined in Terminology for implementation-defined features (normative) (§D) will be found useful.
[Definition:] An implementation-dependent feature or behavior may vary among processors conforming to this specification; the precise behavior is not specified by this or any other W3C specification and is not required to be specified by the implementor for any particular implementation. (In the latter respect, ·implementation-dependent· features differ from ·implementation-defined· features.)
This appendix provides a summary of XSD features whose effect is explicitly ·implementation-dependent·. Choices made by processors in these areas are not required to be documented.
The transformations specified in the following sections in the form of [XSLT 2.0] stylesheets are used when assembling schemas from multiple schema documents. Implementations do not have to perform [XSLT 2.0] transformation, or use the stylesheets given here, as long as the same result is produced.
targetNamespace [attribute] is included
(Assembling a schema for a single target namespace from
multiple schema definition documents
(<include>) (§4.2.2)), redefined
(Including modified component definitions (<redefine>) (§4.2.3)), or overridden
(Overriding component definitions (<override>) (§4.2.4)) by another <schema>
D1 with a targetNamespace [attribute], the following
transformation, specified here as an
[XSLT 2.0] stylesheet, is applied to D2
before its contents are mapped to schema compnents. The
transformation performs two tasks:targetNamespace [attribute] to D2, whose value
is the same as that of the targetNamespace [attribute] of
D1.
targetNamespace [attribute].
<xsl:transform version="2.0"
xmlns:xsl="http://www.w3.org/1999/XSL/Transform"
xmlns:xs="http://www.w3.org/2001/XMLSchema"
xmlns:f="http://www.w3.org/2008/05/XMLSchema-misc">
<xsl:param name="newTargetNamespace" as="xs:anyURI"
required="yes"/>
<xsl:param name="prefixForTargetNamespace" as="xs:NCName"
select="f:generateUniquePrefix(0)"/>
<xsl:template match="@*|node()">
<xsl:copy><xsl:apply-templates select="@*|node()"/></xsl:copy>
</xsl:template>
<xsl:template match="xs:schema">
<xsl:copy>
<xsl:namespace name="{$prefixForTargetNamespace}"
select="$newTargetNamespace"/>
<xsl:apply-templates select="@*"/>
<xsl:attribute name="targetNamespace"
select="$newTargetNamespace"/>
<xsl:apply-templates/>
</xsl:copy>
</xsl:template>
<xsl:template match="attribute(*, xs:QName)
[namespace-uri-from-QName(.)='']">
<xsl:attribute name="{name()}"
select="concat($prefixForTargetNamespace,
':',
local-name-from-QName(.)"/>
</xsl:template>
<xsl:function name="f:generateUniquePrefix" as="xs:NCName">
<xsl:param name="try" as="xs:integer"/>
<xsl:variable name="disallowed"
select="distinct-values(//*/in-scope-prefixes())"/>
<xsl:variable name="candidate"
select="xs:NCName(concat('p', $try))"/>
<xsl:sequence select="if ($candidate = $disallowed) then
f:generateUniquePrefix($try+1)
else
$candidate"/>
</xsl:function>
</xsl:transform>xs:overrideWhen a <schema>
information item D1 contains
<override> elements, the transformation specified in the following
[XSLT 2.0] stylesheet is performed once for
each such <override> element. It requires as
parameters (a) the <override> element in D1
(call it O1) as the overrideElement parameter
and (b)
the <schema> element of the schema document D2
identified by the schemaLocation attribute of O1
as the overriddenSchema parameter.
The transformation
produces another <schema> D2′, which is equivalent
to D2 except that some elements in D2 are replaced
or modified, as follows.
name
attribute, then D2′ has an element identical to E1 in E2's
place.schemaLocation = E2.schemaLocation
and [children] identical to those of O1.schemaLocation = E2.schemaLocation
and [children] which are drawn from among the [children] of
E2 and O1, as specified by
the appropriate case among the following:The base URI of D2′ is the same as that of D2.
<xsl:transform version="2.0"
xmlns:xsl="http://www.w3.org/1999/XSL/Transform"
xmlns:xs="http://www.w3.org/2001/XMLSchema"
xmlns:f="http://www.w3.org/2008/05/XMLSchema-misc"
exclude-result-prefixes="f">
<xsl:import-schema
namespace="http://www.w3.org/2001/XMLSchema"
schema-location="./XMLSchema.xsd"/>
<xsl:param name="overrideElement" as="schema-element(xs:override)"/>
<xsl:param name="overriddenSchema" as="schema-element(xs:schema)"/>
<xsl:template name="start">
<xsl:result-document validation="strict">
<xsl:apply-templates select="$overriddenSchema"/>
</xsl:result-document>
</xsl:template>
<xsl:template match="schema-element(xs:schema)
| schema-element(xs:redefine)">
<xsl:copy>
<xsl:copy-of select="@*"/>
<xsl:apply-templates/>
</xsl:copy>
</xsl:template>
<xsl:template match="schema-element(xs:import)" priority="5">
<xsl:copy-of select="."/>
</xsl:template>
<!--* replace children of xs:schema, xs:redefine, and xs:override
* which match children of $overrideElement. Retain others.
*-->
<xsl:template match="schema-element(xs:schema)/*
| schema-element(xs:redefine)/*
| schema-element(xs:override)/*"
priority="3">
<xsl:variable name="original" select="."/>
<xsl:variable name="replacement"
select="$overrideElement/*
[node-name(.)=node-name($original)
and
f:componentName(.)=f:componentName($original)]"/>
<xsl:copy-of select="($replacement, $original)[1]"/>
</xsl:template>
<!--* replace xs:include elements with overrides
*-->
<xsl:template match="schema-element(xs:include)"
priority="5">
<xsl:element name="xs:override">
<xsl:copy-of select="@schemaLocation, $overrideElement/*"/>
</xsl:element>
</xsl:template>
<!--* change xs:override elements: children which match
* children of $overrideElement are replaced, others are
* kept, and at the end all children of $overrideElement
* not already inserted are added.
*-->
<xsl:template match="schema-element(xs:override)"
priority="5">
<xsl:element name="xs:override">
<xsl:attribute name="schemaLocation">
<xsl:value-of select="@schemaLocation"/>
</xsl:attribute>
<xsl:apply-templates/>
<xsl:apply-templates select="$overrideElement/*"
mode="copy-unmatched">
<xsl:with-param name="overriddenOverride" select="."/>
</xsl:apply-templates>
</xsl:element>
</xsl:template>
<xsl:template match="*" mode="copy-unmatched">
<xsl:param name="overriddenOverride"></xsl:param>
<xsl:variable name="overriding" select="."/>
<xsl:variable name="overridden" select="$overriddenOverride/*[
node-name(.) = node-name($overriding)
and
f:componentName(.) = f:componentName($overriding)
]"/>
<xsl:choose>
<xsl:when test="count($overridden) > 0">
<!--* do nothing; this element has already been copied *-->
</xsl:when>
<xsl:when test="count($overridden) = 0">
<!--* copy this element, it isn't already there *-->
<xsl:copy-of select="."/>
</xsl:when>
</xsl:choose>
</xsl:template>
<xsl:function name="f:componentName" as="xs:QName">
<xsl:param name="component" as="element()"/>
<xsl:sequence select="
QName($component/ancestor::xs:schema/@targetNamespace,
$component/@name)"/>
</xsl:function>
</xsl:transform>use-when attribute or
to the C preprocessor #ifdef construct. By
means of the vc:minVersion and
vc:maxVersion attributes, a simple forward-processing
mechanism is supplied, so that conforming XSD 1.1 processors
can successfully ignore constructs introduced in
future versions (if any) of XSD, and so that schema authors
can define schemas which use newer constructs when available
but can fall back on older constructs when the newer
constructs are not available.
maxOccurs may now be greater than 1 on particles
in an all group. The elements which match a particular
particle need not be adjacent in the input.all-groups
can now be extended; the result is an all-group
(usually a larger one).
report element described in earlier
drafts has been removed. This involves no loss of functionality:
the same effect can be obtained by wrapping the test expression
on an <assert> element in a negation.xs:anyType· (first a restriction step,
then an extension step, then a restriction step). A
misleading note about the purpose of this rule has been
deleted.
mixed
attribute.
xs:ID. Elements have always been able to have
multiple children of type xs:ID, but XSD 1.0 forbad
multiple attributes of this type for compatibility
with XML DTDs. (Schemas intended to be translatable into DTD
form should still avoid the practice.) This change should make
it easier for XML vocabularies to support both existing
ID attributes and xml:ID.
xs:IDREF,
xs:ENTITY, or xs:ENTITIES
are now enforced on default values.
xs:ID may now have
default or fixed values. XSD 1.0 had forbidden this, for
compatibility with XML DTDs.
anyAtomicType has been introduced into the type
hierarchy between anySimpleType and all the
atomic built-in type definitions. See Built-in Simple Type Definitions (§3.16.7).xsi:type is used on
an element to name a member of the union.xs:anySimpleType· agree in all
details with those of [XML Schema: Datatypes].xs:error·
type for use
in identifying conditionally assigned types which violate
restriction rulesxsi:type and other attributes in the
namespace http://www.w3.org/2001/XMLSchema-instance, since they
will not be applied.
defaultAttributes attribute, which identifies a
named Attribute Group Definition; each complex type defined in
the schema document then automatically includes that
attribute group, unless this is overridden by the
defaultAttributesApply attribute on the
<complexType> element. Default attribute groups
make it easier to specify attributes which should be accepted
by every complex type in a schema (e.g. xml:id
and xml:lang).
xsi:type attribute appears on an element,
and has a QName as its value, but the QName does not resolve to a known
type definition, processors are now required
to "fall back" to lax validation,
using the declared {type definition}
of the ·governing element declaration· as the ·governing type definition·.xsi:type attribute, the ·actual value· of that attribute
must ·resolve· to a type definition, and that type definition
must be the ·governing type definition· of the element. (This affects
only elements without a ·governing element declaration·; other cases were
already handled.)
xsi:schemaLocation attribute provides
information about a schema document location for a
particular namespace, it is no longer an error for it to be
encountered after the first occurrence of an element or
attribute information item in that namespace.
Note, however, that if processing such an xsi:schemaLocation
attribute causes new components to be added to the schema, then
the new components cannot change the assessment outcome of any
information items already seen before the element bearing
the xsi:schemaLocation attribute.
xs:anyType·) is now required;
in earlier drafts of this document, fallback to lax validation
was optional.It may be useful to mention some points where possible changes to the specification have been discussed, but on which no changes have, in the end, been made. In some cases, this resulted from the XML Schema Working Group's determination that no change was desirable; in other cases, there was no consensus on the desirability of change, or no consensus on what change should be made.
ID, IDREF,
IDREFS, and NOTATION do not have
the same effect on the base infoset as they do if declared
in a DTD. (An infoset-to-infoset transformation can be
used to migrate the appropriate information into the base
infoset.)xs:ID uniquely identify themselves,
instead of uniquely identifying their parent. This version of
this specification reaffirms the existing rule, which is that
elements and attributes of type xs:ID uniquely
identify the parent element of the ID attribute or element.
The constraint Content type restricts (Complex Content) (§3.4.6.4) requires that the set of element sequences accepted by one complex type (the restriction) be a subset of the set accepted by another complex type (the base type). Among the published algorithms for checking this subset relation are [Finite State Automata], [UPA and restriction] and [Brzozowski derivatives].
The following UML class diagram shows the interrelations of element declarations, simple and complex type definitions, and related component classes. In the interests of simplicity, a few liberties have been taken with the notation. For example, direct links are shown from Element Declaration to Simple Type Definition and Complex Type Definition, rather than a single link to a generic Type Definition class specialized by simple and complex types. Similarly, a particle in a content model has exactly one term, which is either an element declaration, a wildcard, or a model group, but this diagram does not show any class created as a generalization of these three.

The following UML class diagram shows the relation of various component classes to the Schema component.

The listing below is for the benefit of readers of a printed version of this document: it collects together all the definitions which appear in the document above.
xs:anySimpleType·, which is the ·base type definition·
of all the primitive
datatypes.xs:anyType·, whose name is
anySimpleType in the
XSD namespace, is the root of the ·Type Definition Hierarchy· for all simple type
definitions. ·xs:anySimpleType· has a lexical space containing
all sequences of characters in the Universal Character
Set (UCS) and a value space containing all
atomic values
and all finite-length lists of
atomic values.xs:anyType· as per
Element Locally Valid (Type) (§3.3.4.4) and assessing schema-validity of its
[attributes] and [children] as per clause 2 and clause 3 above.
If the element information item is
·skipped·, it must not be laxly
assessedxsi:nil = true. #x9 (tab),
#xA (line feed) and #xD (carriage
return) are replaced with #x20
(space).#x20s are collapsed to a single
#x20, and initial and/or final
#x20s are deleted.true and A.{type definition} = T.schemaLocation
attribute of E.schemaLocation
attribute of any <override> element information item
in a schema document contained in the ·target set·
of E.schemaLocation
attribute of any <include> element information item
in a schema document contained in the ·target set·
of E.xs:anyType·, every ·type definition· is, by construction,
either a ·restriction· or an
·extension· of some
other type definition. The graph of these relationships forms
a tree known as the Type Definition
Hierarchyerror type
has no valid instances. It can be used in any place where
other types are normally used; in particular, it can be used
in conditional type assignment to cause elements which satisfy
certain conditions to be invalid. The DTD for schema documents is given below. Note there is no
implication here that schema must be the root element of a
document.
Although this DTD is non-normative, any XML document which is not valid per this DTD, given redefinitions in its internal subset of the 'p' and 's' parameter entities below appropriate to its namespace declaration of the XSD namespace, is almost certainly not a valid schema document, with the exception of documents with multiple namespace prefixes for the XSD namespace itself. Accordingly authoring ·schema documents· using this DTD and DTD-based authoring tools, and specifying it as the DOCTYPE of documents intended to be ·schema documents· and validating them with a validating XML parser, are sensible development strategies which users are encouraged to adopt until XSD-based authoring tools and validators are more widely available.
<!-- DTD for XML Schema Definition Language Part 1: Structures
Public Identifier: "-//W3C//DTD XMLSCHEMA 200102//EN"
Official Location: http://www.w3.org/2001/XMLSchema.dtd -->
<!-- Id: structures.dtd,v 1.1 2003/08/28 13:30:52 ht Exp -->
<!-- With the exception of cases with multiple namespace
prefixes for the XSD namespace, any XML document which is
not valid per this DTD given redefinitions in its internal subset of the
'p' and 's' parameter entities below appropriate to its namespace
declaration of the XSD namespace is almost certainly not
a valid schema document. -->
<!-- The simpleType element and its constituent parts
are defined in XML Schema Definition Language Part 2: Datatypes -->
<!ENTITY % xs-datatypes PUBLIC 'datatypes' 'datatypes.dtd' >
<!ENTITY % p 'xs:'> <!-- can be overridden in the internal subset of a
schema document to establish a different
namespace prefix -->
<!ENTITY % s ':xs'> <!-- if %p is defined (e.g. as foo:) then you must
also define %s as the suffix for the appropriate
namespace declaration (e.g. :foo) -->
<!ENTITY % nds 'xmlns%s;'>
<!-- Define all the element names, with optional prefix -->
<!ENTITY % schema "%p;schema">
<!ENTITY % defaultOpenContent "%p;defaultOpenContent">
<!ENTITY % complexType "%p;complexType">
<!ENTITY % complexContent "%p;complexContent">
<!ENTITY % openContent "%p;openContent">
<!ENTITY % simpleContent "%p;simpleContent">
<!ENTITY % extension "%p;extension">
<!ENTITY % element "%p;element">
<!ENTITY % alternative "%p;alternative">
<!ENTITY % unique "%p;unique">
<!ENTITY % key "%p;key">
<!ENTITY % keyref "%p;keyref">
<!ENTITY % selector "%p;selector">
<!ENTITY % field "%p;field">
<!ENTITY % group "%p;group">
<!ENTITY % all "%p;all">
<!ENTITY % choice "%p;choice">
<!ENTITY % sequence "%p;sequence">
<!ENTITY % any "%p;any">
<!ENTITY % anyAttribute "%p;anyAttribute">
<!ENTITY % attribute "%p;attribute">
<!ENTITY % attributeGroup "%p;attributeGroup">
<!ENTITY % include "%p;include">
<!ENTITY % import "%p;import">
<!ENTITY % redefine "%p;redefine">
<!ENTITY % override "%p;override">
<!ENTITY % notation "%p;notation">
<!ENTITY % assert "%p;assert">
<!-- annotation elements -->
<!ENTITY % annotation "%p;annotation">
<!ENTITY % appinfo "%p;appinfo">
<!ENTITY % documentation "%p;documentation">
<!-- Customisation entities for the ATTLIST of each element type.
Define one of these if your schema takes advantage of the
anyAttribute='##other' in the
schema for schema documents -->
<!ENTITY % schemaAttrs ''>
<!ENTITY % defaultOpenContentAttrs ''>
<!ENTITY % complexTypeAttrs ''>
<!ENTITY % complexContentAttrs ''>
<!ENTITY % openContentAttrs ''>
<!ENTITY % simpleContentAttrs ''>
<!ENTITY % extensionAttrs ''>
<!ENTITY % elementAttrs ''>
<!ENTITY % groupAttrs ''>
<!ENTITY % allAttrs ''>
<!ENTITY % choiceAttrs ''>
<!ENTITY % sequenceAttrs ''>
<!ENTITY % anyAttrs ''>
<!ENTITY % anyAttributeAttrs ''>
<!ENTITY % attributeAttrs ''>
<!ENTITY % attributeGroupAttrs ''>
<!ENTITY % uniqueAttrs ''>
<!ENTITY % keyAttrs ''>
<!ENTITY % keyrefAttrs ''>
<!ENTITY % selectorAttrs ''>
<!ENTITY % fieldAttrs ''>
<!ENTITY % assertAttrs ''>
<!ENTITY % includeAttrs ''>
<!ENTITY % importAttrs ''>
<!ENTITY % redefineAttrs ''>
<!ENTITY % overrideAttrs ''>
<!ENTITY % notationAttrs ''>
<!ENTITY % annotationAttrs ''>
<!ENTITY % appinfoAttrs ''>
<!ENTITY % documentationAttrs ''>
<!ENTITY % complexDerivationSet "CDATA">
<!-- #all or space-separated list drawn from derivationChoice -->
<!ENTITY % blockSet "CDATA">
<!-- #all or space-separated list drawn from
derivationChoice + 'substitution' -->
<!ENTITY % mgs '%all; | %choice; | %sequence;'>
<!ENTITY % cs '%choice; | %sequence;'>
<!ENTITY % formValues '(qualified|unqualified)'>
<!ENTITY % attrDecls '((%attribute;| %attributeGroup;)*,(%anyAttribute;)?)'>
<!ENTITY % assertions '(%assert;)*'>
<!ENTITY % particleAndAttrs '(%openContent;?, (%mgs; | %group;)?,
%attrDecls;, %assertions;)'>
<!-- This is used in part2 -->
<!ENTITY % restriction1 '((%mgs; | %group;)?)'>
%xs-datatypes;
<!-- the duplication below is to produce an unambiguous content model
which allows annotation everywhere -->
<!ELEMENT %schema; ((%include; | %import; | %redefine; | %override; | %annotation;)*,
(%defaultOpenContent;, (%annotation;)*)?,
((%simpleType; | %complexType;
| %element; | %attribute;
| %attributeGroup; | %group;
| %notation; ),
(%annotation;)*)* )>
<!ATTLIST %schema;
targetNamespace %URIref; #IMPLIED
version CDATA #IMPLIED
%nds; %URIref; #FIXED 'http://www.w3.org/2001/XMLSchema'
xmlns CDATA #IMPLIED
finalDefault %complexDerivationSet; ''
blockDefault %blockSet; ''
id ID #IMPLIED
elementFormDefault %formValues; 'unqualified'
attributeFormDefault %formValues; 'unqualified'
defaultAttributes CDATA #IMPLIED
xpathDefaultNamespace CDATA '##local'
xml:lang CDATA #IMPLIED
%schemaAttrs;>
<!-- Note the xmlns declaration is NOT in the
schema for schema documents,
because at the Infoset level where schemas operate,
xmlns(:prefix) is NOT an attribute! -->
<!-- The declaration of xmlns is a convenience for schema authors -->
<!-- The id attribute here and below is for use in external references
from non-schemas using simple fragment identifiers.
It is NOT used for schema-to-schema reference, internal or
external. -->
<!ELEMENT %defaultOpenContent; ((%annotation;)?, %any;)>
<!ATTLIST %defaultOpenContent;
appliesToEmpty (true|false) 'false'
mode (interleave|suffix) 'interleave'
id ID #IMPLIED
%defaultOpenContentAttrs;>
<!-- a type is a named content type specification which allows attribute
declarations-->
<!-- -->
<!ELEMENT %complexType; ((%annotation;)?,
(%simpleContent;|%complexContent;|
%particleAndAttrs;))>
<!ATTLIST %complexType;
name %NCName; #IMPLIED
id ID #IMPLIED
abstract %boolean; #IMPLIED
final %complexDerivationSet; #IMPLIED
block %complexDerivationSet; #IMPLIED
mixed (true|false) 'false'
defaultAttributesApply %boolean; 'true'
%complexTypeAttrs;>
<!-- particleAndAttrs is shorthand for a root type -->
<!-- mixed is disallowed if simpleContent, overridden if complexContent has one too. -->
<!-- If anyAttribute appears in one or more referenced attributeGroups
and/or explicitly, the intersection of the permissions is used -->
<!ELEMENT %complexContent; ((%annotation;)?, (%restriction;|%extension;))>
<!ATTLIST %complexContent;
mixed (true|false) #IMPLIED
id ID #IMPLIED
%complexContentAttrs;>
<!ELEMENT %openContent; ((%annotation;)?, (%any;)?)>
<!ATTLIST %openContent;
mode (none|interleave|suffix) 'interleave'
id ID #IMPLIED
%openContentAttrs;>
<!-- restriction should use the branch defined above, not the simple
one from part2; extension should use the full model -->
<!ELEMENT %simpleContent; ((%annotation;)?, (%restriction;|%extension;))>
<!ATTLIST %simpleContent;
id ID #IMPLIED
%simpleContentAttrs;>
<!-- restriction should use the simple branch from part2, not the
one defined above; extension should have no particle -->
<!ELEMENT %extension; ((%annotation;)?, (%particleAndAttrs;))>
<!ATTLIST %extension;
base %QName; #REQUIRED
id ID #IMPLIED
%extensionAttrs;>
<!-- an element is declared by either:
a name and a type (either nested or referenced via the type attribute)
or a ref to an existing element declaration -->
<!ELEMENT %element; ((%annotation;)?, (%complexType;| %simpleType;)?,
(%alternative;)*,
(%unique; | %key; | %keyref;)*)>
<!-- simpleType or complexType only if no type|ref attribute -->
<!-- ref not allowed at top level -->
<!ATTLIST %element;
name %NCName; #IMPLIED
id ID #IMPLIED
ref %QName; #IMPLIED
type %QName; #IMPLIED
minOccurs %nonNegativeInteger; #IMPLIED
maxOccurs CDATA #IMPLIED
nillable %boolean; #IMPLIED
substitutionGroup %QName; #IMPLIED
abstract %boolean; #IMPLIED
final %complexDerivationSet; #IMPLIED
block %blockSet; #IMPLIED
default CDATA #IMPLIED
fixed CDATA #IMPLIED
form %formValues; #IMPLIED
targetNamespace %URIref; #IMPLIED
%elementAttrs;>
<!-- type and ref are mutually exclusive.
name and ref are mutually exclusive, one is required -->
<!-- In the absence of type AND ref, type defaults to type of
substitutionGroup, if any, else xs:anyType, i.e. unconstrained -->
<!-- default and fixed are mutually exclusive -->
<!ELEMENT %alternative; ((%annotation;)?,
(%simpleType; | %complexType;)?) >
<!ATTLIST %alternative;
test CDATA #IMPLIED
type %QName; #IMPLIED
xpathDefaultNamespace CDATA #IMPLIED
id ID #IMPLIED >
<!ELEMENT %group; ((%annotation;)?,(%mgs;)?)>
<!ATTLIST %group;
name %NCName; #IMPLIED
ref %QName; #IMPLIED
minOccurs %nonNegativeInteger; #IMPLIED
maxOccurs CDATA #IMPLIED
id ID #IMPLIED
%groupAttrs;>
<!ELEMENT %all; ((%annotation;)?, (%element;)*)>
<!ATTLIST %all;
minOccurs (1) #IMPLIED
maxOccurs (1) #IMPLIED
id ID #IMPLIED
%allAttrs;>
<!ELEMENT %choice; ((%annotation;)?, (%element;| %group;| %cs; | %any;)*)>
<!ATTLIST %choice;
minOccurs %nonNegativeInteger; #IMPLIED
maxOccurs CDATA #IMPLIED
id ID #IMPLIED
%choiceAttrs;>
<!ELEMENT %sequence; ((%annotation;)?, (%element;| %group;| %cs; | %any;)*)>
<!ATTLIST %sequence;
minOccurs %nonNegativeInteger; #IMPLIED
maxOccurs CDATA #IMPLIED
id ID #IMPLIED
%sequenceAttrs;>
<!-- an anonymous grouping in a model, or
a top-level named group definition, or a reference to same -->
<!-- Note that if order is 'all', group is not allowed inside.
If order is 'all' THIS group must be alone (or referenced alone) at
the top level of a content model -->
<!-- If order is 'all', minOccurs==maxOccurs==1 on element/any inside -->
<!-- Should allow minOccurs=0 inside order='all' . . . -->
<!ELEMENT %any; (%annotation;)?>
<!ATTLIST %any;
namespace CDATA #IMPLIED
notNamespace CDATA #IMPLIED
notQName CDATA ''
processContents (skip|lax|strict) 'strict'
minOccurs %nonNegativeInteger; '1'
maxOccurs CDATA '1'
id ID #IMPLIED
%anyAttrs;>
<!-- namespace is interpreted as follows:
##any - - any non-conflicting WFXML at all
##other - - any non-conflicting WFXML from namespace other
than targetNamespace
##local - - any unqualified non-conflicting WFXML/attribute
one or - - any non-conflicting WFXML from
more URI the listed namespaces
references
##targetNamespace ##local may appear in the above list,
with the obvious meaning -->
<!-- notNamespace is interpreted as follows:
##local - - any unqualified non-conflicting WFXML/attribute
one or - - any non-conflicting WFXML from
more URI the listed namespaces
references
##targetNamespace ##local may appear in the above list,
with the obvious meaning -->
<!ELEMENT %anyAttribute; (%annotation;)?>
<!ATTLIST %anyAttribute;
namespace CDATA #IMPLIED
notNamespace CDATA #IMPLIED
notQName CDATA ''
processContents (skip|lax|strict) 'strict'
id ID #IMPLIED
%anyAttributeAttrs;>
<!-- namespace and notNamespace are interpreted as for 'any' above -->
<!-- simpleType only if no type|ref attribute -->
<!-- ref not allowed at top level, name iff at top level -->
<!ELEMENT %attribute; ((%annotation;)?, (%simpleType;)?)>
<!ATTLIST %attribute;
name %NCName; #IMPLIED
id ID #IMPLIED
ref %QName; #IMPLIED
type %QName; #IMPLIED
use (prohibited|optional|required) #IMPLIED
default CDATA #IMPLIED
fixed CDATA #IMPLIED
form %formValues; #IMPLIED
targetNamespace %URIref; #IMPLIED
inheritable %URIref; #IMPLIED
%attributeAttrs;>
<!-- type and ref are mutually exclusive.
name and ref are mutually exclusive, one is required -->
<!-- default for use is optional when nested, none otherwise -->
<!-- default and fixed are mutually exclusive -->
<!-- type attr and simpleType content are mutually exclusive -->
<!-- an attributeGroup is a named collection of attribute decls, or a
reference thereto -->
<!ELEMENT %attributeGroup; ((%annotation;)?,
(%attribute; | %attributeGroup;)*,
(%anyAttribute;)?) >
<!ATTLIST %attributeGroup;
name %NCName; #IMPLIED
id ID #IMPLIED
ref %QName; #IMPLIED
%attributeGroupAttrs;>
<!-- ref iff no content, no name. ref iff not top level -->
<!-- better reference mechanisms -->
<!ELEMENT %unique; ((%annotation;)?, %selector;, (%field;)+)>
<!ATTLIST %unique;
name %NCName; #IMPLIED
ref %QName; #IMPLIED
id ID #IMPLIED
%uniqueAttrs;>
<!ELEMENT %key; ((%annotation;)?, %selector;, (%field;)+)>
<!ATTLIST %key;
name %NCName; #IMPLIED
ref %QName; #IMPLIED
id ID #IMPLIED
%keyAttrs;>
<!ELEMENT %keyref; ((%annotation;)?, %selector;, (%field;)+)>
<!ATTLIST %keyref;
name %NCName; #IMPLIED
ref %QName; #IMPLIED
refer %QName; #IMPLIED
id ID #IMPLIED
%keyrefAttrs;>
<!ELEMENT %selector; ((%annotation;)?)>
<!ATTLIST %selector;
xpath %XPathExpr; #REQUIRED
xpathDefaultNamespace CDATA #IMPLIED
id ID #IMPLIED
%selectorAttrs;>
<!ELEMENT %field; ((%annotation;)?)>
<!ATTLIST %field;
xpath %XPathExpr; #REQUIRED
xpathDefaultNamespace CDATA #IMPLIED
id ID #IMPLIED
%fieldAttrs;>
<!-- co-constraint assertions -->
<!ELEMENT %assert; ((%annotation;)?)>
<!ATTLIST %assert;
test %XPathExpr; #REQUIRED
id ID #IMPLIED
xpathDefaultNamespace CDATA #IMPLIED
%assertAttrs;>
<!-- Schema combination mechanisms -->
<!ELEMENT %include; (%annotation;)?>
<!ATTLIST %include;
schemaLocation %URIref; #REQUIRED
id ID #IMPLIED
%includeAttrs;>
<!ELEMENT %import; (%annotation;)?>
<!ATTLIST %import;
namespace %URIref; #IMPLIED
schemaLocation %URIref; #IMPLIED
id ID #IMPLIED
%importAttrs;>
<!ELEMENT %redefine; (%annotation; | %simpleType; | %complexType; |
%attributeGroup; | %group;)*>
<!ATTLIST %redefine;
schemaLocation %URIref; #REQUIRED
id ID #IMPLIED
%redefineAttrs;>
<!ELEMENT %override; ((%annotation;)?,
((%simpleType; | %complexType; | %group; | %attributeGroup;) |
%element; | %attribute; | %notation;)*)>
<!ATTLIST %override;
schemaLocation %URIref; #REQUIRED
id ID #IMPLIED
%overrideAttrs;>
<!ELEMENT %notation; (%annotation;)?>
<!ATTLIST %notation;
name %NCName; #REQUIRED
id ID #IMPLIED
public CDATA #REQUIRED
system %URIref; #IMPLIED
%notationAttrs;>
<!-- Annotation is either application information or documentation -->
<!-- By having these here they are available for datatypes as well
as all the structures elements -->
<!ELEMENT %annotation; (%appinfo; | %documentation;)*>
<!ATTLIST %annotation; %annotationAttrs;>
<!-- User must define annotation elements in internal subset for this
to work -->
<!ELEMENT %appinfo; ANY> <!-- too restrictive -->
<!ATTLIST %appinfo;
source %URIref; #IMPLIED
id ID #IMPLIED
%appinfoAttrs;>
<!ELEMENT %documentation; ANY> <!-- too restrictive -->
<!ATTLIST %documentation;
source %URIref; #IMPLIED
id ID #IMPLIED
xml:lang CDATA #IMPLIED
%documentationAttrs;>
<!NOTATION XMLSchemaStructures PUBLIC
'structures' 'http://www.w3.org/2001/XMLSchema.xsd' >
<!NOTATION XML PUBLIC
'REC-xml-1998-0210' 'http://www.w3.org/TR/1998/REC-xml-19980210' >
A specification of the import of Unique Particle Attribution (§3.8.6.4) which does not appeal to a processing model is difficult. What follows is intended as guidance, without claiming to be complete.
Two particles may ·validate· adjacent information items if they are separated by at most epsilon transitions in the most obvious transcription of a content model into a finite-state automaton.
A precise formulation of this constraint can also be offered in terms of operations on finite-state automaton: transcribe the content model into an automaton in the usual way using epsilon transitions for optionality and unbounded maxOccurs, unfolding other numeric occurrence ranges and treating the heads of ·substitution groups· as if they were choices over all elements in the group, but using not element QNames as transition labels, but rather pairs of element QNames and positions in the model. Determinize this automaton, treating wildcard transitions as if they were distinct from all other edge labels for the purposes of the determinization. Now replace all QName+position transition labels with the element QNames alone. If the result has any states with two or more identical-QName-labeled transitions from it, or two wildcard transitions whose intentional intersection is non-empty, the model does not satisfy the Unique Attribution constraint.
http://www.w3.org/XML/XMLSchemahttp://www.w3.org/XML/XMLSchema/v1.0http://www.w3.org/XML/XMLSchema/v1.1http://www.w3.org/XML/XMLSchema/v1.0/1ehttp://www.w3.org/XML/XMLSchema/v1.0/2ehttp://www.w3.org/XML/XMLSchema/v1.1/1ehttp://www.w3.org/XML/XMLSchema/v1.0/1e/19990506http://www.w3.org/XML/XMLSchema/v1.0/1e/19990924http://www.w3.org/XML/XMLSchema/v1.0/1e/19991105http://www.w3.org/XML/XMLSchema/v1.0/1e/19991217http://www.w3.org/XML/XMLSchema/v1.0/1e/20000225http://www.w3.org/XML/XMLSchema/v1.0/1e/20000407http://www.w3.org/XML/XMLSchema/v1.0/1e/20000922http://www.w3.org/XML/XMLSchema/v1.0/1e/20001024http://www.w3.org/XML/XMLSchema/v1.0/1e/20010316http://www.w3.org/XML/XMLSchema/v1.0/1e/20010330http://www.w3.org/XML/XMLSchema/v1.0/1e/20010502http://www.w3.org/XML/XMLSchema/v1.0/2e/20040318http://www.w3.org/XML/XMLSchema/v1.0/2e/20041028http://www.w3.org/XML/XMLSchema/v1.1/1e/20040716http://www.w3.org/XML/XMLSchema/v1.1/1e/20050224http://www.w3.org/XML/XMLSchema/v1.1/1e/20060116http://www.w3.org/XML/XMLSchema/v1.1/1e/20060217http://www.w3.org/XML/XMLSchema/v1.1/1e/20060330http://www.w3.org/XML/XMLSchema/v1.1/1e/20060831The following contributed material to version 1.0 of this specification:
David Fallside, IBM
Scott Lawrence, Agranat Systems
Andrew Layman, Microsoft
Eve L. Maler, Sun Microsystems
Asir S. Vedamuthu, webMethods, Inc
The Working Group thanks the members of other W3C Working Groups and industry experts in other forums who have contributed directly or indirectly to the creation of this document and its predecessor.
At the time this Working Draft is published, the members in good standing of the XML Schema Working Group are:
The XML Schema Working Group has benefited in its work from the participation and contributions of a number of people who are no longer members of the Working Group in good standing at the time of publication of this Working Draft. Their names are given below. In particular we note with sadness the accidental death of Mario Jeckle shortly before publication of the first Working Draft of XML Schema 1.1. Affiliations given are (among) those current at the time of the individuals' work with the WG.