W3C

WAI-ARIA Primer

W3C Working Draft 4 February 2008

This version:
http://www.w3.org/TR/2008/WD-wai-aria-primer-20080204/
Latest version:
http://www.w3.org/TR/wai-aria-primer/
Editors:
Lisa Pappas, SAS
Richard Schwerdtfeger, IBM
Michael Cooper, W3C

Abstract

The WAI-ARIA Primer introduces developers to the use of WAI-ARIA [ARIA] for addressing the accessibility of dynamic Web content for people with disabilities. This primer explains the accessibility problems posed by hybrid technologies such as DHTML and Ajax. It introduces the technologies to map controls, Ajax live regions, and events to accessibility APIs, including custom controls used for Rich Internet Applications. The primer also describes new navigation techniques to mark common Web elements such as menus, primary content, secondary content, banner information and other types of Web structures. These new technologies can be used to improve the accessibility and usability of Web resources by people with disabilities, without extensive modification to existing libraries of Web resources. This document is part of the WAI-ARIA suite described in the WAI-ARIA Overview.

Status of This Document

This section describes the status of this document at the time of its publication. Other documents may supersede this document. A list of current W3C publications and the latest revision of this technical report can be found in the W3C technical reports index at http://www.w3.org/TR/.

This document is a First Public Working Draft by the Protocols & Formats Working Group of the Web Accessibility Initiative. It supports the Accessible Rich Internet Applications (WAI-ARIA) [ARIA] specification, providing introductory information about the accessibility problem that WAI-ARIA is intended to solve and explaining the technical approach. Much of the content in this document has been moved from Roadmap for Accessible Rich Internet Applications [ARIA-ROADMAP]. The Roadmap focuses on the plan to solve the accessibility problem associated with dynamic content, while the Primer introduces the WAI-ARIA solution to that problem.

The PFWG seeks feedback on the information explained in this document.

Please provide comments to assist the group in improving this document. Comments on this document may be sent to public-pfwg-comments@w3.org (Archive). Comments should be made by 3 March 2008. If possible, the Working Group requests that comments be made by 20 February 2008 to facilitate handling of comments at a scheduled meeting. However, comments arriving after that date will still be considered.

Publication as a Working Draft does not imply endorsement by the W3C Membership. This is a draft document and may be updated, replaced or obsoleted by other documents at any time. It is inappropriate to cite this document as other than work in progress.

This document was produced by a group operating under the 5 February 2004 W3C Patent Policy. The group does not expect this document to become a W3C Recommendation. W3C maintains a public list of any patent disclosures made in connection with the deliverables of the group; that page also includes instructions for disclosing a patent. An individual who has actual knowledge of a patent which the individual believes contains Essential Claim(s) must disclose the information in accordance with section 6 of the W3C Patent Policy.

The disclosure obligations of the Participants of this group are described in the charter.

Table of Contents

  1. 1 Introduction
  2. 2 The Problem
  3. 3 Requirements
  4. 4 Solution
    1. 4.1 HTML Accessibility API Support Analysis
  5. 5 Filling the Gaps for Content Delivered to Desktop Browsers
    1. 5.1 Use of New Provisions for Keyboard Focus and Semantics to Support Platform Accessibility APIs
      1. 5.1.1 Provision of the Role Attribute: "What is the Object?"
      2. 5.1.2 Provision of the accessibility state information: "What meaningful properties does this object have at this time?"
      3. 5.1.3 Provision of the keyboard or input focus: "What object am I working on?"
      4. 5.1.4 Supporting ARIA in XHTML and HTML 4.01
    2. 5.2 Use of XHTML role landmarks to improve document navigation
    3. 5.3 WAI-ARIA Role Taxonomy - Extensible Semantic Role Model, using RDF/OWL
    4. 5.4 Accessibility Events and Event Handling
    5. 5.5 HTML 5 - A Look Ahead
  6. 6 Business Reasons for Adopting WAI-ARIA and WCAG 2.0
  7. 7 Conclusions
  8. 8 Appendices
    1. 8.1 Gap Analysis - Filling the Gaps for (X)HTML in Support of Accessibility API
    2. 8.2 References
    3. 8.3 Acknowledgments
      1. 8.3.1 Participants active in the PFWG at the time of publication
      2. 8.3.2 Other previously active PFWG participants and other contributors to the Accessible Rich Internet Applications specification
      3. 8.3.3 Enabling funders

1 Introduction

According to the SecuritySpace Technology Penetration Report, more than 55% of all Web sites today contain JavaScript, dramatically affecting the ability for persons with disabilities to access Web content. New Rich Internet Applications (RIAs) render custom widgets, modeling rich desktop components to perform UI updates without having to reload the entire page - much like a graphical user interface (GUI). Legacy GUI accessibility frameworks address these issues through a comprehensive accessibility application programming interface (API) and infrastructure to foster interoperability with assistive technologies. These APIs constitute a contract between applications and assistive technologies, such as screen readers, to enable them to access rich dynamic content with the appropriate semantics needed to produce a usable alternative. No such contract exists between modern RIAs and assistive technologies, creating an accessibility gap for persons with disabilities.

Unfortunately, HTML and other markup languages do not provide adequate support for accessible dynamic content. Until now, the W3C WAI has discouraged the use of JavaScript per Web Content Accessibility Guidelines (WCAG) 1.0 ([WCAG1], Checkpoint 6.1). A number of W3C initiatives underway address this problem using a declarative markup approach. This primer describes a means to bridge the interoperability problem with assistive technologies now by incorporating the appropriate metadata into current HTML and XHTML markup to support today's accessibility APIs. Moreover, the primer provides web developers with a conceptual understanding of ARIA as a prelude to using the WAI-ARIA specification [ARIA]. WAI-ARIA brings advanced accessibility features of the desktop to the web through the creation of cross-cutting technologies that (X)HTML authors can incorporate in their markup. These technologies introduce metadata to describe GUI widgets and document structures to aide assistive technology vendors in providing accessible, usable solutions. The W3C WAI PF working group is working with User Agent manufacturers, assistive technology vendors, and accessibility tool providers, to ensure an end-to-end working solution.

For an introduction to WAI-ARIA, see the Accessible Rich Internet Applications Suite (WAI-ARIA) Overview. The WAI-ARIA Primer is part of a set of resources that support the WAI-ARIA specification. The Primer provides a basic introduction to the concepts behind and reason for ARIA, and the WAI-ARIA Best Practices [ARIA-PRACTICES] describe recommended usage patterns for Web content developers. The WAI-ARIA Suite fills gaps identified by the Roadmap for Accessible Rich Internet Applications (WAI-ARIA Roadmap) [ARIA-ROADMAP]. These documents serve as important places of clarification where topics appear to be unclear.

2 The Problem

Aspects of traditional HTML make accessible support of dynamic content difficult:

  1. Accessibility relies on abstracting semantics from both content and presentational information. Extracting semantic cues from current HTML content is typically unreliable as the cues are limited to tag elements names.
  2. HTML allows content to be repurposed for presentational formatting without providing a way to convey semantic information. A common example of this content formatted with tables rather than style sheets.
  3. When combined with script and CSS, HTML can be repurposed to create dynamic custom components without providing a means to convey semantic information to native accessibility architectures designed to support dynamic GUI content.
  4. HTML lacks the ability to attach meaningful metadata about document structure.
  5. HTML elements commonly used for repurposing produce custom components that are not keyboard accessible.

Authors of JavaScript-generated content do not want to limit themselves to using standard tag elements that define the actual user interface element such as tables, ordered lists, etc. Rather, they make extensive use of elements such as DIV tags in which they dynamically apply a UI through the use of style sheets and dynamic content changes. HTML DIV tags provide no semantic information. For example, authors may define a DIV as the start of a pop-up menu or even an ordered list. However, no HTML mechanism exists to:

In short, JavaScript needs an accessibility architecture to write to such that a solution can be mapped to the accessibility frameworks on the native platform by the user agent.

Accessibility infomation mapped to a DOM element in the DOM
Figure 1.0 Accessibility Interoperability at a DOM Node without JavaScript

Figure 1.0 illustrates a typical DOM node in a Model-View-Controller architecture. On the node, data, or the "Model", which should include semantic information, is separated from the user interface presentation, the "View." Here, the document element is managed by the user agent based on the default behavior of the element. The user agent's default behavior at the document element forms the controller. Between the DOM node and the assistive technology is a box containing the contract provided by the user agent to the assistive technology. This data includes typical accessibility information found in the accessibility API for many of our accessible platforms for GUIs (role, state, caret, selection, text, hypertext, name description, parent/child information, parent/child information, and relations). For HTML and other W3C markup, the accessibility information provided solely depends upon what the element's tag name and any accessibility attributes that map to that tag provides. For example, the accessible role of a table is table. The author provides an accessible description by assigning a title attribute.

DOM Element with JavaScript controller
Figure 2.0 Accessibility Interoperability at a DOM node with JavaScript

Figure 2.0 shows the same DOM node provided in Figure 1.0 but with JavaScript acting as the new controller. JavaScript overrides the default user agent behavior at the DOM node. It manipulates the data, content, and style in response to events caused by user interaction to produce custom widgets. In this situation, the default accessibility information is no longer valid and, therefore, the contract is now invalid. Figure 2.0 shows the contract with asterisks in front of role, state, actions, value, event changes, and relations. These asterisks represent potential accessibility errors and gaps in the base markup. These gaps result from the author's inability to provide the new semantic data needed to support the contract.

3 Requirements

Any solution to facilitate the creation of accessible RIAs must:

Allow for discovery of custom UI components through the use of Semantic Web technologies
Web ontologies allow for storage of semantic information about objects and how they relate to others in the ontology.
Support today's accessibility architectures
Accessibility architecture today is centered around object technology. Each object in an application or document exposes its accessible properties to an assistive technology.
Allow for separation of content and presentation
Dynamic content authors must be able to store the accessible meta data in the document independent of how it is rendered.
Allow for passive monitoring of the application by an assistive technology
Assistive technology vendors should not be required to poll an application for changes in accessibility information.
Leverage new W3C efforts to solve the problem
This problem needs to be solved quickly. A number of efforts are underway, such that minimal changes may be required to bring them to the level needed.
Be light weight
The solution needs to be light-weight in order to promote adoption by Web authors.
Scaleable
The solution needs to be scalable; it must make simple things easy while making complex things possible.
Internationalizable
Like other Web solutions, our solutions must be internationalizable.
Guarantee user agent support up front
User agent manufacturers must be involved up front to ensure support for the solution when the specification is complete.
Involve assistive technology vendors up front
To ensure interoperability, assistive technology vendors need to be involved from day one. The effort must leverage support by AT vendors to ensure that a total solution is available when the specification is complete.
Produce Developer Guidelines during the process
This is a critical mistake made by people creating a new accessibility model. Developers must be engaged early on so that they can contribute feedback and start producing workable solutions early.

4 Solution

What is clear from the problem statement is that the author does not have the ability to provide the appropriate accessibility information in the markup to support the accessibility APIs on the target platform. This problem is not limited to HTML. It extends to other markup, including Scaleable Vector Graphics [SVG]. This primer addresses the problem for web content delivered to desktop browsers and introduces you to common extensions to both HTML and XHTML called Accessible Rich Internet Applications (WAI-ARIA) Version 1.0 [ARIA]. The goal is to make these standard features in HTML 5.

4.1 HTML Accessibility API Support Analysis

Using Figure 1.0 as a template for addressing the problem and U.S. Section 508 accessibility standards, Table 1.0 illustrates gaps in the infrastructure and identifies W3C standards that should be used to address the problem. In the right column, table cells that are empty or that indicate a limitation represent accessibility gaps in HTML and XHTML.

Table 1.0 Platform Gap Analysis for Accessible Dynamic Web Content for HTML and XHTML
Required Components Who does what today? (HTML)
Events:  
FocusChange DOM 2, 3 events
Activation User Agent API
Caret Change User Agent API
Value Change  
State Change  
Selection Change User Agent API
Mutation DOM Events
Accessible Actions:  
Event Handler functional information to label the actions  
Access to the available event handlers for enumerating the actions  
State Information:  
Role Information: Limited to standard HTML tag names. (Mix Content/presentation)
Relationships: Parent/child Limited DOM (affected by style) (Mix Content/presentation)
Relationships: (Label, MemberOf - Group, ControllerFor) Limited to HTML (Title, alt, label)
Text Core DOM from parsed HTML
Content selection: Browser-dependent (incomplete)
Font/Font Style Information: Can set but can't get final format
Description/Help: Limited to HTML 4.0 - Alt Text, title text
Accessible value: Limited to form elements
Coordinates (Bounding rectangle, etc.): User Agents. platform accessibility API
Accessible Name:  
Respond Desktop Font/Color Changes: Partial (conflicts with CSS and JavaScript)
Device independent navigation:  
Accessibility API Mapping: Partial - User Agents
Provide focus to all active elements (important for equivalent keyboard access on desktops) Limited to forms and anchors

5 Filling the Gaps for Content Delivered to Desktop Browsers

At this time, the primary effort in the W3C WAI Protocols and Formats working group is to focus on extensions to HTML 4.01 and XHTML 1.X by extending the host language to include W3C ARIA with a migration path to HTML 5. This will require the creation of new hybrid DTDs that incorporate the extensions. This work will be in the Accessible Rich Internet Applications [WAI-ARIA] specification. WAI-ARIA will constitute extensions to fill most of the gaps needed to support accessibility API infrastructures and dynamic (X)HTML content. The comprehensive gap analysis of (X)HTML, used to form WAI-ARIA is found in Table 1.0 and how WAI-ARIA fills those gaps. In the future we hope to incorporate ARIA into many host languages to improve their accessibility. The critical extensions needed to make accessible dynamic Web content accessible, through rich interoperability with assistive technologies, are summarized here:

States, and Property attributes - This is the set of attribute modifications to (X)HTML necessary to provide full keyboard focus and states and properties that may be mapped directly or indirectly to platform accessibility APIs to ensure full interoperability with assistive technologies for ARIA.

Role attribute - The role attribute, borrowed from the, XHTML Role Attribute Module [XHTML-ROLES], allows the author to annotate host languages with machine-extractable semantic information about the purpose of an element. It is targeted for accessibility, device adaptation, server-side processing, and complex data description. ARIA uses the role attribute to provides the role information, in Figure 2 - Accessibility Interoperability at a DOM node with JavaScript to an assistive technology.

Role document landmark values - These values, borrowed from the XHTML Role Attribute Module [XHTML-ROLES] provides a standard set of role attribute values designed to define pertinent parts of a document (landmarks) for the purpose of accessibility. User agents may incorporate device equivalents, such as key mappings in the case of a desktop user agent, to navigate to these sections of a document.

Taxonomy of ARIA role values - The necessary core roles found in Accessibility API sets for Windows and Linux as well as roles representative of document structure. Use of document structure is necessary for assistive technologies to navigate complex documents and to know when they have entered active areas of a Web page such as in the case of a dynamic scripted Web application. The taxonomy is designed to help user agents or authoring tools determine what properties a given role supports and to assist with accessibility API mapping of these properties. The taxonomy will is like a class hierarchy used to convey semantics and structure and includes knowledge about each role. At this time, that taxonomy is modeled using RDF/OWL.

In short, WAI-ARIA will be used to fix the dynamic accessibility of scripted Web content, in particular the use of JavaScript with (X)HTML markup. They are meant to be cross-cutting and should apply to other markup like SVG. Less critical for (X)HTML but helpful for accessibility will be the descriptive extensions to XML events and the new Access element (Need to find get this document into public working draft form to get a link). Web Content Accessibility Guidelines 2.0 calls for the ARIA properties in guideline 4.1 Maximize compatibility with current and future agents, including assistive technologies (roles, states, properties, and values) and section guideline 1.3 Create content that can be presented in different ways (for example spoken aloud, simpler layout, etc.) without losing information or structure (relationships).

The next section describes how the specifications are used together as well as how they will be implemented in HTML 4.

5.1 Use of New Provisions for Keyboard Focus and Semantics to Support Platform Accessibility APIs

Adaptive technologies, which need to provide alternative access to complex user interfaces authored via HTML, are often left guessing at the semantics behind specific portions of HTML document. As an example, an XHTML document might use a certain HTML construct, such as a collection of DIVs, to create navigation bars, a site-navigation menu, and other GUI-like user interface widgets. To fix the problem, we incorporate the role attribute, assign the accessible state properties, and give the object focus using the new TABINDEX feature. Addition of this information helps authors to provide the necessary information to enable the user agent to support the accessibility API accessed by the adaptive technology.

5.1.1 Provision of the Role Attribute: "What is the Object?"

Each platform accessibility API has the notion of a "role" for a GUI object. This is the case for Java Accessibility API [JAPI], Microsoft Active Accessibility [MSAA], Apple Accessibility for COCOA [AAC], and the Gnome Accessibility Toolkit (ATK) [ATK], or UI Automation for Longhorn [UIAUTOMATION] (called content type in UI Automation). The W3C ARIA specifications are based on XHTML 1.X and include the role attribute. The "role" attribute takes a qname, enabling authors to reference the role attribute from the ARIA Roles. In the following example, we use qname to reference the menu role in the WAI-ARIA specification.

Example: Use of namespaces to incorporate role information information into XHTML 1.x

<?xml version="1.1" encoding="us-ascii"?>
<!DOCTYPE html PUBLIC "Accessible Adaptive Applications//EN" 
    http://www.w3.org/TR/xhtml1/DTD/xhtml1-strict.dtd">

<html xmlns="http://www.w3.org/1999/xhtml"
>
    <body>
        <div role="menu">
            File
        </div>
    </body>
</html>

The HTML working group decided to make role a qname and allow others to define sets of standard roles. Furthermore, these roles should be extensible. It is the intent of the HTML working group to have these qnames refer to RDF, which defines the element. The RDF should ultimately define the object. The WAI-ARIA specification introduces the purpose of this taxonomy and how RDF can be used to describe these roles.

5.1.2 Provision of the accessibility state information: "What meaningful properties does this object have at this time?"

Since this is dynamic content, the state of these new repurposed objects will change. The WAI-ARIA specification shall provide the common accessible properties needed to support the accessible state or property information provided by the platform accessibility API defined previously. This specification was created based on an analysis of the accessibility properties defined in MSAA and ATK. To pull in this information we again use namepaces to extend XHTML. The following example extends the previous approach by adding the haspopup accessibility property.

Example: Use of namespaces to incorporate accessible state information information into XHTML 1.x

<?xml version="1.1" encoding="us-ascii"?>
<!DOCTYPE html PUBLIC "Accessible Adaptive Applications//EN" 
    http://www.w3.org/TR/xhtml1/DTD/xhtml1-strict.dtd">



>
        <body>
            <div role="menu" aria-haspopup="true">
                File
        </div>         
    </body>
</html>

A Windows user agent may now map this property to the Microsoft Active Accessibility state of STATE_SYSTEM_HASPOPUP. Adding or removing this state would result in the Windows user agent sending an EVENT_OBJECT_STATECHANGE event to the assistive technology. The task of the JavaScript page author would be to maintain this state attribute, which can easily be done through the use of Document Object Model calls.

5.1.3 Provision of the keyboard or input focus: "What object am I working on?"

Virtually all adaptive technology solutions, such as screen readers and onscreen keyboards, must know which object currently has focus. For example, an author might want to insert text into the current object with focus or to announce information about the object that has focus. With today's HTML 4.01 and XHTML 1.x, script authors can only provide focus to form and anchor elements yet the Document Object Model Specification allows all elements to receive events including keyboard events. This means that HTML, by design prohibits script authors from making all HTML elements keyboard accessible. This single problem effects usability of Web pages where one gains access to elements by using the Tab key on desktop browsers. This slow, unproductive, approach makes portal navigation difficult because all active elements must be tabbed through to put focus on an active element in the last portlet in a document. To solve this problem in XHTML 1.x, we are incorporating a feature in Firefox and IE to define the tabindex for -1. This allows a script author to give an element focus without placing it in the tab order: The following table describes these changes that will be incorporated into the new Accessible Adaptive Application specification.

Accessible Adaptive Application Changes to Support Use of tabindex to give Element Focus
tabindex attribute Focusable with mouse or JavaScript via element.focus() Tab navigable
not present Follows default behavior of element (yes for form controls, links, etc.) Follows default behavior of element
Negative, e.g. tabindex="-1" Yes No, author must focus it with element.focus() as a result of arrow or other key press
Zero, e.g. tabindex="0" Yes In tab order relative to element's position in document
Positive, e.g. tabindex="33" Yes Tabindex value directly specifies where this element is positioned in the tab order. These elements will be positioned in the tab order before elements that have tabindex="0" or that are naturally included in the tab order (form elements and links)

The following example shows the introduction of TABINDEX to provide focus to a DIV having the new accessibility meta data:

Example: Use of tabindex to give non-form and anchor elements focus in XHTML 1.x

<?xml version="1.1" encoding="us-ascii"?>
   <!DOCTYPE html PUBLIC "Accessible Adaptive Applications//EN" 
    http://www.w3.org/TR/xhtml1/DTD/xhtml1-strict.dtd">



>
    <body>
        <div role="menu" aria-haspopup="true" tabindex=-1>
            File
        </div>
    </body>
</html>

5.1.4 Supporting ARIA in XHTML and HTML 4.01

Unlike XHTML, HTML 4.01 is non-extensible in that it is not possible to extend HTML 4 through the use of namespaces. That said, members of the working group have worked with the HTML working group to agree on a vehicle that does not use namespaces, which at this time is supported by XHTML and HTML which will be supported in HTML 5 when it becomes recommendation. Firefox 3 is leading the way to implement this, and other browser manufacturers are working to support it as well. The technique allows all role values specified in ARIA (including those specified by the XHTML Role attribute module) to be specified without a namespace prefix. Additionally, ARIA states and properties shall be represented as aria- followed by the concatenated ARIA state or property.

Example: Browser supported HTML technique for the tabindex example in section 5.1.3


<html lang="en">
  <head>
<meta http-equiv="Content-Type" content="text/html; charset=ISO-8859-1">
</head> <body> <div role="menu" aria-haspopup="true" tabindex=-1> File </div> </body> </html>

In order to validate these extended attributes for HTML and XHTML the WAI-PF working group will investigate the creation of a enhanced schema or DTD for each host language.

5.2 Use of XHTML role landmarks to improve document navigation

In addition to the common roles which will reside in ARIA Roles, both XHTML 2.0, and the XHTML Role attribute module ([XHTML-ROLES], Section 4) defines a collection of common role, regional, landmarks that define pertinent parts of a document for the purpose of accessibility. User agents may incorporate device equivalents, such as key mappings in the case of a desktop user agent, to navigate to these sections of a document independent of the Web site. The addition of these semantics allows the user agent to provide standardized navigation to common document sections. This is especially important for portals to improve the usability. These may be used as attributes in XHTML 1.x by applying them to sections of the document as shown in this example. Note: since these roles are a part of XHTML they do not need to be namespace qualified.

Example: Use of XHTML navigation role to define a landmark for the navigation section in an XHTML 1.X document

<!DOCTYPE html PUBLIC "-//W3C//DTD XHTML 1.1//EN" "http://www.w3.org/TR/xhtml11/DTD/xhtml11.dtd">    
<html xml:lang="en" xmlns="http://www.w3.org/1999/xhtml">
<head>    
  <title>application/xhtml+xml: Navigation Roles Example 1</title>        
  <link rel="stylesheet" href="css/nav1_xhtml.css"  type="text/css" ></link>    
  <script type="text/javascript" src="../js/globals.js"></script>    
  <script type="text/javascript" src="../js/widgets_xhtml.js"></script>  <link rel="icon" href="http://www.cites.uiuc.edu/favicon.ico" type="image/x-icon" />    
  <link rel="shortcut icon" href="http://www.cites.uiuc.edu/favicon.ico" type="image/x-icon" />    
</head>    
<body onload="widgets.init()">
.
.
.    
<div id="leftnav">         
<h2 class="nav" id="leftnav_label">Career Center Services</h2>         
 <ul title="Career Center Services" role="navigation" aria-labelledby="leftnav_label">        
   <li><a href="http://www.uiuc.edu/">Career Home</a></li>  
   <li><a href="http://www.uiuc.edu/">Career Counseling</a></li>        
   <li><a href="http://www.uiuc.edu/">Pre-Health Advising</a></li>        
   <li><a href="http://www.uiuc.edu/">Services</a></li>        
   <li><a href="http://www.uiuc.edu/">Workshops</a></li>        
   <li><a href="http://www.uiuc.edu/">Resource Center</a></li>        
   <li><a href="http://www.uiuc.edu/">Question Board/FAQ</a></li>  
 </ul>

...

</body>

The example above was taken from the header from the Career Center Web page at the University of Illinois at Urbana-Champaign. Students from this university, under Jon Gunderson's guidance created Accessibility extensions for Mozilla/Firefox, in part, to allow a page author or user to view a list of navigation landmarks. This tool, shown in Figure 3.0, lists the navigation sections on the page. Keyboard navigation of the list of navigation bars causes the corresponding document section to be highlighted. The title for each navigation region displays in the list.

Table of Contents from Landmarks
Figure 3.0 Table of Contents generated from navigation landmarks in the header

Figure 3.0 shows the accessibility extensions for Mozilla/Firefox from the University of Illinois at Urbana-Champaign to render the document landmarks. This picture shows the Firefox browser rendering the University of Illinois Career Career Center home page. In this example. The "List of Navigation Bars" viewer is shown, launched from the extension on the toolbar. The viewer shows that the secondary "Career Center Services" is selected resulting in that section of the document being highlighted in yellow. The Navigation Bar Lists Viewer lists the following list of titles corresponding to the navigation sections:

5.3 WAI-ARIA Role Taxonomy - Extensible Semantic Role Model, using RDF/OWL

The WAI-ARIA role taxonomy was modeled using semantic web technology, in the from of Resource Description Framework (RDF) [RDF]and the Web Ontology Language (OWL) [OWL], as a vehicle to define a knowledge-based class hierarchy for roles. This model shows what states and properties are supported, by each role in the taxonomy. The role in the class hierarchy inherits properties from its ancestors and defines its own properties. Where applicable, semantic web technology is used to define related concepts within other namespaces. This information is critical in determining how to choose a role and how to interact with it. The role taxonomy uses RDF as a way for using data to describe data and provides a W3C standards-based approach to represent this information.

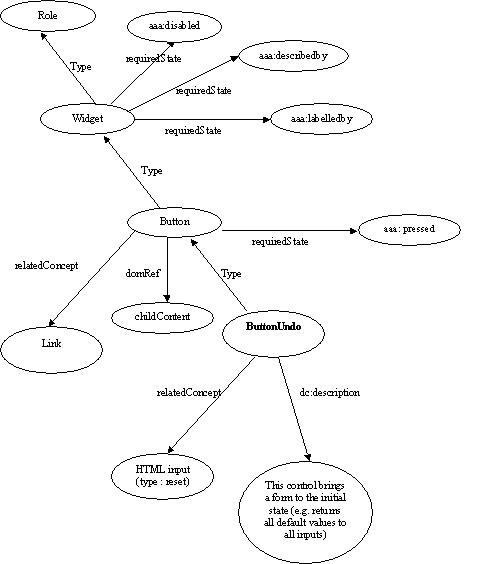
Sample Semantic Map for Taxonomy
Figure 4.0 Example, Partial RDF Map for a possible ButtonUndo role as an extended role to ARIA

Figure 4.0 shows a basic RDF mapping that defines a set of terms and relationships defining an object. At the center is a Widget object that defines common states and properties for all GUI widgets. The Button object extends Widget and inherits defined accessibility properties from the superclass Widget. It also defines a relatedConcept property to a Link object. The ButtonUndo role extends Button. It has a relatedConcept of an HTML input object. ButtonUndo will introduce Dublin Core meta data such as the description of the object. The terms relatedConcept and requiredState are terms that will be defined as part of the corresponding RDF schema. Each role instance will represent standard Roles found in the platform accessibility APIs of platforms like Windows and Gnome as well as content structure. These roles will form the taxonomy. Although host language browser implementations may reference ARIA roles without namespaces, the RDF representation for a given role may be referenced using a qname from a Host XML markup language. This examples shows an XHTML reference to a grid role in the RDF representation of the ARIA taxonomy:

<div role="wairole:grid"> whereby wairole:grid expands to: http://www.w3.org/2005/01/wai-rdf/GUIRoleTaxonomy#grid in the button markup.

The power of this design is that it enables a web authoring tool to go back into the corresponding RDF/OWL markup and determine what properties it supports for Accessibility API mapping. Additional, middleware solutions can now make intelligent transformations of Web Content by processing the semantics behind rich browser and rich structured frameworks to adapt accessible solutions for a broader user base. Our immediate goal is to fix the accessibility problem with scripted Web content. Assistive technologies will use the standard roles to determine how to render most content. In the future, the WAI-PF working group will define additional vehicles for modeling the ARIA Role Taxonomy that does not require RDF and that is a better fit for HTML which does not provide for qnames.

DHTML example of GUI-like notebook tab with a data drid
Figure 5.0 DHTML Example

Figure 5.0 shows a DHTML example using XHTML, JavaScript, and CSS to produce a GUI-like application. This example of a DHTML Web page being developed in IBM shows a notebook tab with a data grid that behaves like a traditional desktop GUI. Keyboard navigation within the data grid is done with arrow keys. Navigation among the page tabs is done with the arrow keys. Navigation between the notebook tab, the edit fields, buttons, and the data grid is done using the Tab key. Accessible role and state meta data from the WAI-ARIA Roles, States, and Properties specification, are added as attributes to each of the XHTML elements repurposed as GUI widgets dynamically. The user agent, in this case Firefox, maps this information to the platform accessibility API. Figure 6.0 shows the Microsoft Active Accessibility rendering of the new accessibility markup provided on the DataGrid page tab which has focus.

MSAA Inspect Tool diagnostics for Notebook page tab
Figure 6.0 Microsoft Inspect Tool rendering of the page tab DataGrid

Figure 6.0 show a Microsoft Inspect 32 rendering of the DataGrid Page page tab in Figure 5.0. Inspect32 provides Microsoft Active Accessibility information; here it shows the accessible role of "page tab" and accessible state information of focused, focusable, and linked. There are no page tab elements in XHTML. Here, an XHTML DIV element is repurposed by a JavaScript controller to look like a notebook tab. It is now able to receive focus, unlike in standard XHTML 1.X, and it does so without requiring tabbing. With these specifications, the script author can now add the accessibility properties to support platform accessibility API. Accessible state properties for the DataGrid page tab are shown as focused, focusable, and linked. Unlike a GUI application, authors need only enable their applications once for multiple operating system platforms.

Beyond scripted Web content, the working group intends to extend the use of roles to enable other user cases. These may include:

5.4 Accessibility Events and Event Handling

Interoperability between applications and assistive technologies requires event notification for accessibility. The events defined in Table 2.0 will be fired via the user agent. The accessible value and state property changes will be generated in response to changes in the DOM attributes as defined by the AAA specification. User agents supporting the platform accessibility API, will support event notification such as the state change or value change events.

5.5 HTML 5 - A Look Ahead

HTML 5 and the "serialized" XHTML version of HTML 5 are years away from standardization. We have preliminary consensus to add the WAI-ARIA states and properties, role, and tabindex changes needed for ARIA in HTML 5 as demonstrated in section 5.1.4. This is subject to change between now and when the specification goes to recommendation. In HTML 5 we will see many more standard controls which developers may choose to use and which should be used in preference to ARIA features. We shall continue to promote WAI-ARIA's use and adoption in industry to ensure that there continues to be the ability to provide support accessibility of new types of controls. A number of gaps remain, such as named event handlers and enhancements for access key, that we need to address. This work is in progress.

6 Business Reasons for Adopting WAI-ARIA and WCAG 2.0

Often developers will try to make a rich internet application degrade to support accessibility compliance based on 1999 WCAG 1.0 standards and avoid using ARIA. This first means your endeavor is to make your web page keyboard accessible using the basics of HTM 4 or XHTML 1.X. WCAG 1.0 says that you must be keyboard accessible - not usable. To to this in HTML, active element must become a link or a form element to be keyboard accessible. It also means you are not required any additional semantics other that what is provided by the host language. It also means you must be able to run with Cascading Style Sheets turned off in your browser. This creates the following list of usability problems:

ARIA tree widget usability comparision

Figure 7.0 Usability of Tree Widget using WAI-ARIA semantics implement WCAG 2.0 guidelines compared to WCAG 1.0 version without WAI-ARIA

Figure 7.0 Shows an "accessible" widget for a tree item, within a tree widget, using WCAG 1.0 without ARIA which when supplied to a screen reader may say "link folder PJ111." There is no information to indicate that the folder is closed (expanded = "false"). There is no information to indicate its depth (aria-level="2"), position in the set and the set size at the level, all of which provides the user with context something sited users may take for granted. The role is used to indicate that it is a treeitem which indicates that the item should behave and navigate with the keyboard like a tree item. A screen reader using the ARIA version might say "Closed Folder PJ111, Closed Folder one of four, Depth 2, unchecked." Furthermore, the ARIA version can allow the tree items to be navigated with arrow keys and without requiring they be navigated as part of a global web page tabbing scheme. This is not what any user would expect of a tree widget. Finally, if you were told all widgets were links on the web page how usable would that be?

The question you must ask is: "Why make such an investment in accessibility and have unproductive users?" All desktop users will benefit from ARIA.

7 Conclusions

This primer is designed to address the accessibility of dynamic, scripted, Web content that may be rendered in today's browser while bridging to future declarative standards, such as XHTML2, in the W3C. The extensions being created for XHTML 1.X are intended to be cross-cutting. This primer clearly indicates that WCAG, ATAG, and UAAG should be in lock step for a common strategy. All groups are impacted and are interdependent. Additionally, close work with mainstream working groups, like HTML, CSS, and Device Independence will not only produce a working solution but it will produce a working solution that will have a broader impact than just XHTML.

8 Appendices

8.1 Gap Analysis - Filling the Gaps for (X)HTML in Support of Accessibility API

Table 2.0 GAP Analysis - Progressive Filling of the Gaps for (X)HTML in support of Accessibility API
Required Components Who does what today? (X)HTML Technique to fill the gaps for HTML 4.01, and XHTML 1.X
Events:    
FocusChange DOM 2 UI Events ([EVENTS], Section 1.6.1) DOM 2 UI Events ([EVENTS], Section 1.6.1)
Activation DOM Level 2 Device Independent UI Events ([EVENTS], Section 1.6.1, UIEvent)  
Caret Change User Agent API User Agent API
* Value Change   User Agent to monitor valuenow, valuemax, and valuemin states in the WAI-ARIA Roles, States, and Properties for (X)HTML. For properties representing platform accessibility API values as specified by a given role, it will generate an accessible value change event. (See State Change Event below).
* State Change  

User Agent to monitor specific accessibility states and properties in the WAI-ARIA Roles, States, and Properties for (X)HTML. For states and properties representing platform accessibility API states or properties specified by a given role, it will generate an accessible state or property change event. (See State Change Event below).

Selection Change User Agent API User Agent API
Mutation DOM Events DOM Events mapping
Accessible Actions:    
* Event Handler functional information and descriptive shortcuts    
* Access to the available event handlers for enumerating the actions DOM 3 Events  
* State Information:   States and properties form WAI-ARIA Roles, States, and Properties specification
* Role Information: Limited to standard HTML tag names. (Mix Content/presentation)

Roles and their corresponding values as defined by the WAI-ARIA Roles, States and properties specification

Relationships: Parent/child Limited DOM (affected by style) (Mix Content/presentation)  
Relationships: (Label, MemberOf - Group, ControllerFor) Limited to HTML (Title, alt, label)  
Text: Core DOM 1 from parsed HTML  
Content selection: User Agent  
Font/Font Style Information: Can set but can't get final format User Agents final format styling using CSS2 APIs or platform accessibility APIs
* Description/Help: limited to HTML 4.0 - Alt Text, title text The describedby property as defined in the WAI-ARIA Roles, States, and Properties specification WAI-ARIA]
* Accessible value: limited to form elements The valuenow, valuemax, and valuemin properties as defined in the WAI-ARIA Roles, States, and Properties specification WAI-ARIA]
Coordinates (Bounding rectangle, etc.): User Agents. platform accessibility API  
Accessible Name: User Agent determines from HTML tag  
* Respond Desktop Font/Color Changes partial (conflicts with CSS and JavaScript)  
* Device independent navigation: Use of XHTML landmarks through the <link rel"">  
*Accessibility API Mapping: partial - User Agents  
Provide focus to all active elements TABINDEX=-1 best practice  

Table 2.0 shows the roadmap for filling the gaps in Table 1.0 for (X)HTML. The effort is designed to fill the gaps for HTML content using the W3C technique to embed role and state attributes into HTML documents. Required components marked with an asterisk indicate gaps to fill in the roadmap.

8.2 References

[AAC]
Apple Accessibility for Cocoa. Available at: http://developer.apple.com/documentation/Cocoa/Conceptual/Accessibility/index.html.
[ARIA]
Accessible Rich Internet Applications (WAI-ARIA) Version 1.0. L. Seeman, M. Cooper, R. Schwerdtfeger, L. Pappas, Editors, W3C Working Draft (work in progress), 4 February 2008. This version of WAI-ARIA is available at http://www.w3.org/TR/2008/WD-wai-aria-20080204/. Latest version of WAI-ARIA available at http://www.w3.org/TR/wai-aria/.
[ARIA-PRACTICES]
WAI-ARIA Best Practices. L. Pappas, R. Schwerdtfeger, M. Cooper, Editors, W3C Working Draft (work in progress), 4 February 2008. This version of WAI-ARIA Best Practices is available at http://www.w3.org/TR/2008/WD-wai-aria-practices-20080204/. Latest version of WAI-ARIA Best Practices available at http://www.w3.org/TR/wai-aria-practices/.
[ARIA-ROADMAP]
Roadmap for Accessible Rich Internet Applications (WAI-ARIA Roadmap), R. Schwerdtfeger, Editor, W3C Working Draft (work in progress), 4 February 2008. This version of WAI-ARIA Roadmap is available at http://www.w3.org/TR/2008/WD-wai-aria-roadmap-20080204/. Latest version of WAI-ARIA Roadmap available at http://www.w3.org/TR/wai-aria-roadmap/.
[ATK]
Gnome Accessibility Toolkit. Available at http://library.gnome.org/devel/atk/unstable/.
[DOM-EVENTS]
Document Object Model (DOM) Level 2 Events Specification, T. Pixley, Editor, W3C Recommendation, 13 November 2000, http://www.w3.org/TR/2000/REC-DOM-Level-2-Events-20001113/. Latest version of DOM Events available at http://www.w3.org/TR/DOM-Level-2-Events/.
[JAPI]
Java Accessibility API (JAPI). Available at http://java.sun.com/javase/technologies/accessibility/index.jsp.
[MSAA]
Microsoft Active Accessibility (MSAA). Available at http://msdn2.microsoft.com/en-us/library/ms697707.aspx.
[OWL]
OWL Web Ontology Language Overview, D. L. McGuinness, F. van Harmelen, Editors, W3C Recommendation, 10 February 2004, http://www.w3.org/TR/2004/REC-owl-features-20040210/. Latest version of OWL Overview available at http://www.w3.org/TR/owl-features/.
[RDF]
Resource Description Framework (RDF): Concepts and Abstract Syntax, G. Klyne, J. J. Carroll, Editors, W3C Recommendation, 10 February 2004, http://www.w3.org/TR/2004/REC-rdf-concepts-20040210/. Latest version of RDF Concepts available at http://www.w3.org/TR/rdf-concepts/.
[UIAUTOMATION]
Microsoft Accessibility Model (UI Automation). Available at http://msdn2.microsoft.com/en-us/accessibility/bb892133.aspx.
[WCAG1]
Web Content Accessibility Guidelines 1.0, W. Chisholm, G. Vanderheiden, I. Jacobs, Editors, W3C Recommendation, 5 May 1999, http://www.w3.org/TR/1999/WAI-WEBCONTENT-19990505/. Latest version of WCAG 1.0 available at http://www.w3.org/TR/WAI-WEBCONTENT/.
[XHTML-ROLES]
XHTML Role Attribute Module, T. V. Raman, M. Birbeck, R. Schwerdtfeger, S. McCarron, S. Pemberton, Editors, W3C Working Draft (work in progress), 4 October 2007, http://www.w3.org/TR/2007/WD-xhtml-role-20071004/. Latest version of XML Role Attribute Module available at http://www.w3.org/TR/xhtml-role/.

8.3 Acknowledgments

This section is informative.

The following contributed to the development of this document.

8.3.1 Participants active in the PFWG at the time of publication

  • Chris Blouch (AOL)
  • Charles Chen (Google)
  • Michael Cooper (W3C/MIT)
  • Dimitar Denev (FIT)
  • Donald Evans (AOL)
  • Kentarou Fukuda (IBM)
  • Alfred S. Gilman (W3C Invited Expert)
  • Jon Gunderson (UIUC)
  • Kenny Johar (Vision Australia)
  • Diego La Monica (IWA/HWG)
  • Aaron Leventhal (IBM)
  • Thomas Logan (Invited Expert, BayFirst Solutions)
  • Matt May (Adobe)
  • Charles McCathieNevile (Opera)
  • Lisa Pappas (Invited Expert, SAS)
  • Dave Pawson (RNIB)
  • David Poehlman (Invited Expert, State of MD)
  • Gregory Rosmaita (Invited Expert, The Linux Foundation)
  • Janina Sajka (Invited Expert, The Linux Foundation)
  • Stefan Schnabel (SAP)
  • Richard Schwerdtfeger (IBM)
  • Lisa Seeman (UB Access)
  • Marc Silbey (Microsoft)
  • Mike Squillace (IBM)
  • Gottfried Zimmermann (Access Technologies Group)

8.3.2 Other previously active PFWG participants and other contributors to the Accessible Rich Internet Applications specification

Special thanks to Aaron Leventhal for effort and insight as he implemented a working prototype of accessibility API bindings.

Jim Allan (TSBVI), Simon Bates, Judy Brewer (W3C/MIT), Christian Cohrs, Becky Gibson (IBM), Andres Gonzalez (Adobe), Georgios Grigoriadis (SAP AG), Jeff Grimes (Oracle), Barbara Hartel, Sean Hayes (Microsoft), John Hrvatin (Microsoft), Earl Johnson (Sun), Masahiko Kaneko (Microsoft), Jael Kurz, Alex Li (SAP AG), William Loughborough, Linda Mao (Microsoft), Anders Markussen (Opera), Dave Pawson (RNIB), T.V. Raman (Google), Vitaly Sourikov, Ryan Williams (Oracle), Tom Wlodkowski.

8.3.3 Enabling funders

This publication has been funded in part with Federal funds from the U.S. Department of Education under contract number ED05CO0039. The content of this publication does not necessarily reflect the views or policies of the U.S. Department of Education, nor does mention of trade names, commercial products, or organizations imply endorsement by the U.S. Government.