Extensions to the OWL-Time Ontology - entity relations

W3C Interest Group Note

This version:
https://www.w3.org/TR/2020/NOTE-vocab-owl-time-rel-20200707/
Latest published version:
https://www.w3.org/TR/vocab-owl-time-rel/
Latest editor's draft:
https://w3c.github.io/sdw/time-entity-relations/
Editors:
Simon Cox (CSIRO)
Chris Little (Met Office)
Participate:
GitHub w3c/sdw
File a bug
Commit history
Pull requests
Contributors:
Elf Pavlik
OGC Document Number:
OGC 20-023

Abstract

OWL-Time [owl-time] is an ontology for temporal entities, with a particular focus on the description of relations between time intervals. However, there are certain relations between more general temporal entities (in particular, time instants) that cannot be expressed using the 15 interval relations defined in OWL-Time. This note adds four new relations: time:equals, time:hasInside, time:disjoint and time:notDisjoint which complement the original relations and allow for description of more relationships between temporal entities.

The namespace for OWL-Time terms is http://www.w3.org/2006/time#

The suggested prefix for the OWL-Time namespace is time

The OWL-Time ontology is available here.

The OWL-Time ontology with these extensions is available here.

Status of This Document

This section describes the status of this document at the time of its publication. Other documents may supersede this document. A list of current W3C publications and the latest revision of this technical report can be found in the W3C technical reports index at https://www.w3.org/TR/.

For OGC - This is a Public Draft of a document prepared by the Spatial Data on the Web Interest Group (SDWIG) — a joint W3C-OGC project (see charter). The document is prepared following W3C conventions. This document is not an OGC Standard. This document is distributed for review and comment. This document is subject to change without notice and may not be referred to as an OGC Standard. Recipients of this document are invited to submit, with their comments, notification of any relevant patent rights of which they are aware and to provide supporting documentation.

New properties are introduced in this extension to OWL-Time. The new elements concern relationships between temporal entities which cannot be easily expressed through combination of the predicates provided in OWL-Time using the axiomatization available in OWL2. The ontology document <owl:imports> the OWL-Time, and adds the new elements and axioms. IRIs denoting the new elements are placed in the OWL-Time namespace since it is expected that they could be added to the normative ontology in a future revision of OWL-Time.

This document was published by the Spatial Data on the Web Interest Group as an Interest Group Note.

GitHub Issues are preferred for discussion of this specification. Alternatively, you can send comments to our mailing list. Please send them to public-sdwig@w3.org (archives).

Publication as an Interest Group Note does not imply endorsement by the W3C Membership. This is a draft document and may be updated, replaced or obsoleted by other documents at any time. It is inappropriate to cite this document as other than work in progress.

The group does not expect this document to become a W3C Recommendation. The disclosure obligations of the Participants of this group are described in the charter.

This document is governed by the 1 March 2019 W3C Process Document.

1. Summary

1.1 Background

OWL-Time is an ontology for describing temporal entities and their relationships [owl-time]. The focus is particularly in relationships between time intervals, using the terminology originally defined by Allen [al-84] [af-97]. OWL-Time includes direct implementation of the following basic relationships that were identified by Allen:

A summary of the semantics of the intervals relationships is shown in Figure 1.

Allen's primitive relations between intervals
Figure 1 Allen's relations between temporal intervals. Figure from [owl-time].

In principle, any relationship between temporal entities can be built up through logical combination of members of these primitive relations. However, in practice, there are limitations in the expressivity of the RDF implementation of OWL2 [owl2-direct-semantics][owl2-rdf-based-semantics], particularly around unions and complements of properties. Furthermore most of the relationships are only defined for proper-intervals - i.e. temporal entities of non-zero duration - which cannot be used for relationships involving time instants. These considerations mean that it is convenient to introduce a small set of additional relations explicitly, in order to support some applications more efficiently. Two were already included in OWL-Time:

  1. time:intervalIn is the the union of time:intervalDuring, time:intervalStarts,and time:intervalFinishes;
  2. time:intervalDisjoint is the the union of time:intervalBefore, and time:intervalAfter

Note that in OWL2 the union of properties can only be approximated through a set of sub-property axioms, which link the members up to the union, but does not exclude the possibility of other sub-properties being added to the union.

1.2 New temporal relations

This note defines a further four relations, all scoped to general temporal entities (i.e. not restricted to either intervals or instants):

  1. time:disjoint is the union of time:before, time:after, and time:intervalDisjoint;
  2. time:equals is the super-property of time:intervalEquals, but is not restricted to relations between proper intervals;
  3. time:hasInside is the union of time:inside, time:intervalContains, time:intervalStartedBy,and time:intervalFinishedBy;
  4. time:notDisjoint is the union of time:equals, time:hasInside, time:intervalIn, time:intervalMeets, time:intervalMetBy, time:intervalOverlaps, time:intervalOverlappedBy, which is the complement of time:disjoint

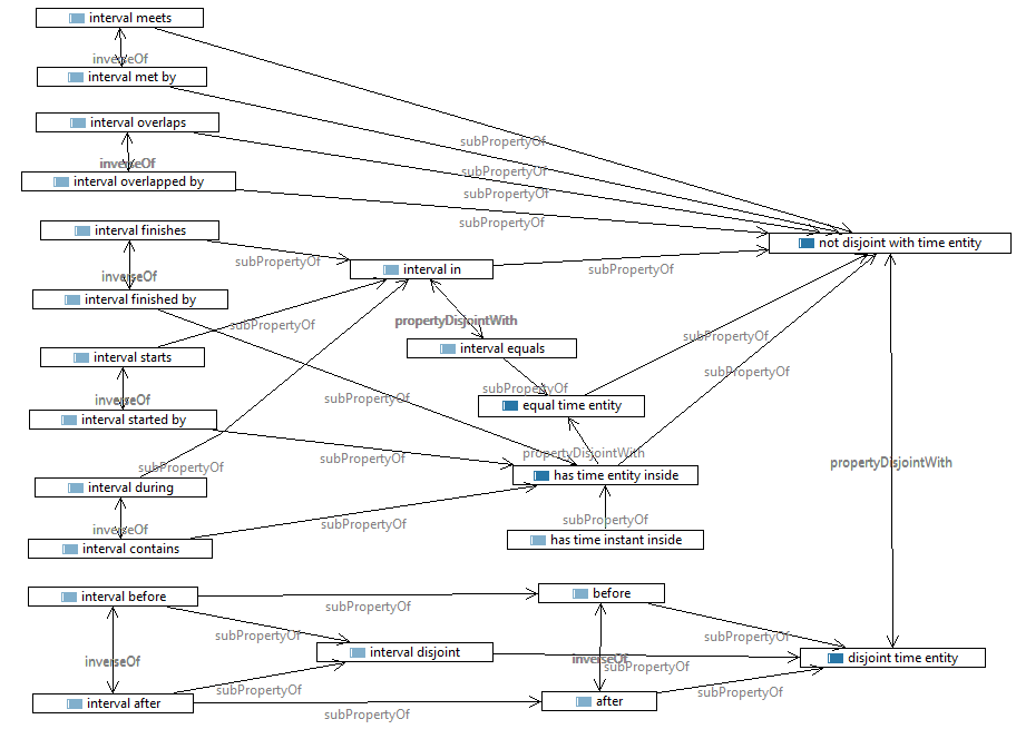
A graph showing the full set of 22 relations between temporal entitites is provided in Figure 2.

Graph of all relations between temporal entities
Figure 2 All relations between temporal entities, shown as a graph with sub-property, inverse, and disjoint relationships

2. Notation and namespaces

Classes and properties from the are denoted in this specification using Compact URIs [curie].

The namespace for all classes and properties in OWL-Time and this extension is http://www.w3.org/2006/time#.

The table below indicates the full list of namespaces and prefixes used in this document.

Prefix Namespace
ex http://example.org/ssn/
owl http://www.w3.org/2002/07/owl#
rdf http://www.w3.org/1999/02/22-rdf-syntax-ns#
rdfs http://www.w3.org/2000/01/rdf-schema#
time http://www.w3.org/2006/time#

Where class descriptions include local restrictions on properties, these are described using the OWL 2 Manchester Syntax [owl2-manchester-syntax].

Examples and other code fragments are serialized using RDF 1.1 Turtle notation [turtle].

3. Conformance

As well as sections marked as non-normative, all authoring guidelines, diagrams, examples, and notes in this specification are non-normative. Everything else in this specification is normative.

4. Vocabulary specification

4.1 Properties

4.1.1 disjoint time entity

Property: time:disjoint
IRI: http://www.w3.org/2006/time#disjoint
Definition: If a temporal entity T1 is disjoint with another temporal entity T2, then the beginning of T1 is after the end of T2, or the end of T1 is before the beginning of T2, i.e. the two entities do not overlap or coincide in any way, but their ordering relationship is not known.
Instance of: owl:ObjectProperty
Sub-property of:
Domain: time:TemporalEntity
Range: time:TemporalEntity
Additional axioms: time:disjoint owl:propertyDisjointWith time:notDisjoint .
time:before rdfs:subPropertyOf time:disjoint .
time:after rdfs:subPropertyOf time:disjoint .
time:intervalDisjoint rdfs:subPropertyOf time:disjoint .

4.1.2 equal time entity

Property: time:equals
IRI: http://www.w3.org/2006/time#equals
Definition: If a temporal entity T1 equals another temporal entity T2, then the beginning of T1 is coincident with the beginning of T2, and the end of T1 is coincident with the end of T2, and the beginning of T1 may be coincident with the end of T1.
Instance of: owl:ObjectProperty
Sub-property of: time:notDisjoint
Domain: time:TemporalEntity
Range: time:TemporalEntity
Additional axioms: time:intervalEquals rdfs:subPropertyOf time:equals .

4.1.3 has time entity inside

Property: time:hasInside
IRI: http://www.w3.org/2006/time#hasInside
Definition: If a temporal entity T1 hasInside it another temporal entity T2, then the beginning of T1 is coincident with or before the beginning of T2, and the end of T1 is concident with or after the end of T2, except that end of T1 may not be coincident with the end of T2 if the beginning of T1 is coincident with the beginning of T2.
Instance of: owl:ObjectProperty
Sub-property of: time:notDisjoint
Domain: time:TemporalEntity
Range: time:TemporalEntity
Additional axioms: time:hasInside owl:propertyDisjointWith time:equals .
time:inside rdfs:subPropertyOf time:hasInside .
time:intervalStartedBy rdfs:subPropertyOf time:hasInside .
time:intervalContains rdfs:subPropertyOf time:hasInside .
time:intervalFinishedBy rdfs:subPropertyOf time:hasInside .

4.1.4 not disjoint time entity

Property: time:notDisjoint
IRI: http://www.w3.org/2006/time#notDisjoint
Definition: If a temporal entity T1 is notDisjoint with another temporal entity T2, then the the two entities overlap or coincide in some way, but their ordering relationship is not known. This relation is the complement of disjoint and is the union of equals, hasInside, in, meets, metBy, overlaps, overlappedBy.
Instance of: owl:ObjectProperty
Domain: time:TemporalEntity
Range: time:TemporalEntity
Additional axioms: time:notDisjoint owl:propertyDisjointWith time:disjoint .
time:equals rdfs:subPropertyOf time:notDisjoint .
time:hasInside rdfs:subPropertyOf time:notDisjoint .
time:intervalIn rdfs:subPropertyOf time:notDisjoint .
time:intervalMeets rdfs:subPropertyOf time:notDisjoint .
time:intervalMetBy rdfs:subPropertyOf time:notDisjoint .
time:intervalOverlaps rdfs:subPropertyOf time:notDisjoint .
time:intervalOverlappedBy rdfs:subPropertyOf time:notDisjoint .

5. Examples

Jack's wedding concides with Abby's birthday in 2020.

You can't sleep and eat at the same time, but you could take a nap in the morning or afternoon.

A quiz will occur at some point during the class - it could be at the beginning, middle or end.

6. IANA Considerations

The link relation types below are proposed to be registered by IANA per Section 6.2.1 of [RFC8288]:


A. Acknowledgements

The editors would like to thank the Elf Pavlik for triggering the creation of this document.

B. References

B.1 Normative references

[owl-time]
Time Ontology in OWL. Simon Cox; Chris Little. W3C. 26 March 2020. W3C Candidate Recommendation. URL: https://www.w3.org/TR/owl-time/
[owl2-direct-semantics]
OWL 2 Web Ontology Language Direct Semantics (Second Edition). Boris Motik; Peter Patel-Schneider; Bernardo Cuenca Grau. W3C. 11 December 2012. W3C Recommendation. URL: https://www.w3.org/TR/owl2-direct-semantics/
[owl2-rdf-based-semantics]
OWL 2 Web Ontology Language RDF-Based Semantics (Second Edition). Michael Schneider. W3C. 11 December 2012. W3C Recommendation. URL: https://www.w3.org/TR/owl2-rdf-based-semantics/
[RFC8288]
Web Linking. M. Nottingham. IETF. October 2017. Proposed Standard. URL: https://httpwg.org/specs/rfc8288.html

B.2 Informative references

[af-97]
Actions and events in interval temporal logic In: Spatial and Temporal Reasoning. O. Stock, ed., Kluwer, Dordrecht, Netherlands, pp. 205-245.. J.F. Allen; G. Ferguson. 1997. URL: http://dx.doi.org/10.1007/978-0-585-28322-7_7
[al-84]
Towards a general theory of action and time. Artificial Intelligence 23, pp. 123-154.. J.F. Allen. 1984. URL: http://dx.doi.org/10.1016/0004-3702%2884%2990008-0
[curie]
CURIE Syntax 1.0. Mark Birbeck; Shane McCarron. W3C. 16 December 2010. W3C Note. URL: https://www.w3.org/TR/curie/
[owl2-manchester-syntax]
OWL 2 Web Ontology Language Manchester Syntax (Second Edition). Matthew Horridge; Peter Patel-Schneider. W3C. 11 December 2012. W3C Note. URL: https://www.w3.org/TR/owl2-manchester-syntax/
[turtle]
RDF 1.1 Turtle. Eric Prud'hommeaux; Gavin Carothers. W3C. 25 February 2014. W3C Recommendation. URL: https://www.w3.org/TR/turtle/