W3C

- DRAFT -

SSN XG

20 Oct 2010

Agenda

See also: IRC log

Attendees

Present
laurent_lefort_cs, Payam, Andriy, Arthur, krzysztof_j, +1.937.775.aaaa
Regrets
Myriam, Kevin, Oscar
Chair
Laurent
Scribe
Andriy

Contents


<laurent_lefort_cs> Previous: http://www.w3.org/2010/10/12-ssn-minutes.html

<Payam> Hi Laurent!

<Payam> I was mute; what about now

<Payam> ?

<krzysztof_j> is this still the enty point to all the report material: http://www.w3.org/2005/Incubator/ssn/wiki/Incubator_Report ?

<laurent_lefort_cs> ScribeNick: Andriy

Report completion

<krzysztof_j> ok thanks

<Payam> +q

<krzysztof_j> ok, just let me know if you need anything more from me for section 4.

Payam: any section with no content?

<laurent_lefort_cs> Look at the questionnaire annotations: http://www.w3.org/2002/09/wbs/43337/SSN-XGR-Review2/

<Payam> +q

+q

<laurent_lefort_cs> This page to be renamed: http://www.w3.org/2005/Incubator/ssn/wiki/SSN_Upper to SSN Skeleton

<krzysztof_j> ok

<laurent_lefort_cs> http://www.w3.org/2005/Incubator/ssn/wiki/SSN#Alignment_to_DOLCE

<krzysztof_j> I an review these sections again and make sure it is right and up to date

<krzysztof_j> c

Laurent: other relevant part: section 4.2.2...

<laurent_lefort_cs> http://www.w3.org/2005/Incubator/ssn/wiki/Foundational_Layer

<krzysztof_j> I can also review and check 4.2.2 Structure and add more to the motivation part to the Foundational_Layer.

Jano: The "upper" is an initial skeleton with motivation, the foundational part concerns DOLCE in more detail

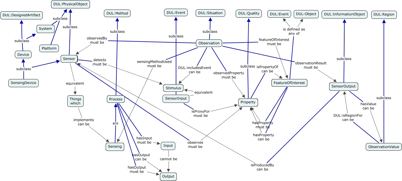
<laurent_lefort_cs> http://www.w3.org/2005/Incubator/ssn/wiki/images/2/29/SSSN-Observation.jpg

Laurent: Maybe for the "Skeleton" part an example is needed?

<Payam> +q

<laurent_lefort_cs> http://www.w3.org/2005/Incubator/ssn/wiki/SSN_Sensor

Laurent: it would be nice to have a link to the documentation (pink box) and to the example (blue box)

<krzysztof_j> +q

Payam: perhaps the skeleton picture is too complicated

Jano: step 1: skeleton without ontological commitments, step 2: explanation for DOLCE additions

<Payam> this is very good- a layered description will be easy to follow

<laurent_lefort_cs> I agree with Jano: the Skeleton Module doc should not talk about the alignment

<krzysztof_j> let me copy that into the chat

<Payam> back to Jano's question, what each of us need to do to complete the report?

<Payam> no

<krzysztof_j> the text "The relation between these ontologies is best thought of as layers or modules. The first pattern represents the initial conceptualization as a lightweight, minimalistic, and flexible ontology with a minimum of ontological commitments. While this pattern can already be used as vocabulary for some use cases, other application areas require a more rigid conceptualization to support semantic interoperability. Therefore, we introduce a realization of

<krzysztof_j> the pattern based on the classes and relations provided by DOLCE Ultra Light. This ontology can be either directly used, e.g., for Linked Sensor Data, or integrated into more complex ontologies as a common ground for alignment, matching, translation, or interoperability in general. For this purpose, we demonstrate how the pattern was integrated as top-level of the SSN ontology. Note that for this reason, new classes and relations are introduced based on

<krzysztof_j> subsumption and equivalence. For instance, the first pattern uses the generic \textit{involves} relation, while the DOLCE-aligned version distinguishes between events and objects and, hence, uses \textit{DUL:includesEvent} and \textit{DUL:includesObject}, respectively. "

<krzysztof_j> :)

Laurent: 1st priority for completion is section 7

<cory> +q

<laurent_lefort_cs> Priority to complete is section 7 (with better evaluation of level of commitment to future tasks requiring significant resources)

<laurent_lefort_cs> Example of other XG report final sections at the bottom of http://www.w3.org/2005/Incubator/ssn/wiki/Report_Conclusion_and_Recommendations

Laurent: unchartered objectives point to possible follow-up activities which were not in the original charter

<laurent_lefort_cs> 7 Conclusion and Recommendations (this page)

<laurent_lefort_cs> 7.1 continuation of the work definition

<laurent_lefort_cs> What we've done Maintenance Plans for continuing the ontology

<laurent_lefort_cs> 7.2 Follow-up activities which were not in the original charter

<laurent_lefort_cs> List of separate topics

<laurent_lefort_cs> Provenance SensorSPARQL - OGC-connected work Internet of things (OMM XG) Mashups POI wg

<laurent_lefort_cs> 7.3 Recommendations

<laurent_lefort_cs> Structure to put in place to maintain the ontology

<laurent_lefort_cs> Where to put future work in W3C

<laurent_lefort_cs> Laurent proposes to revise the plan of section 7 with 3 parts

<laurent_lefort_cs> See the proposed plan above

<laurent_lefort_cs> OMM a bit of background http://www.w3.org/2005/Incubator/omm/

<laurent_lefort_cs> W3C Points of interest wg http://www.w3.org/2010/POI/wiki/

<laurent_lefort_cs> ACTION: Laurent to modify the plan of Section 7 Conclusion and Recommendations [recorded in http://www.w3.org/2010/10/20-ssn-minutes.html#action01]

<trackbot> Created ACTION-63 - Modify the plan of Section 7 Conclusion and Recommendations [on Laurent Lefort - due 2010-10-27].

<laurent_lefort_cs> Topic 2: Review organisation

<laurent_lefort_cs> http://www.w3.org/2002/09/wbs/43337/SSN-XGR-Review2/

<laurent_lefort_cs> The changes in the structure of the questionnaire are motivated by

<laurent_lefort_cs> ... the need to have all the result from one person at the same place

<laurent_lefort_cs> ... the alignment with the updated report structure

Laurent: there are some parts where less people were involved, reviewers are welcome even if not very confident...
... In particular, the semantic markup section

<laurent_lefort_cs> Laurent: please add a "confidence level" in the comment box if you fell like it

<krzysztof_j> how do we determine who are editors and contributors of the report , so far it just says "(to come)"?

<krzysztof_j> imo we should have a clear cut between editors and authors

Laurent: usually there are a couple of main editors and all contributors listed at the end of the report
... at this stage Laurent and Cory are editors

<krzysztof_j> I am

Laurent: contributors are all those who edited a part of the report

<cory> +1

<Arthur> +1

<laurent_lefort_cs> Editors are Cory and Laurent

<krzysztof_j> +1

<Payam> sorry the connection is bad here

+1

<Payam> I can't hear it clearly

<Arthur> Laurent, cant hear you any more

<laurent_lefort_cs> Let's close the conference

<Arthur> you disappear from time to time

<krzysztof_j> bye bye

<cory> bye

<Arthur> bye

<laurent_lefort_cs> Thanks everyone and Andriy for scribing

bye

<laurent_lefort_cs> Attendees+: Cory

<Payam> :)

<Payam> ok; thanks

<Payam> bye

<laurent_lefort_cs> ACTION: Laurent to update the authors and editors of the report [recorded in http://www.w3.org/2010/10/20-ssn-minutes.html#action02]

<trackbot> Created ACTION-64 - Update the authors and editors of the report [on Laurent Lefort - due 2010-10-27].

<laurent_lefort_cs> (Post-meeting) Action completed: Moved the content of http://www.w3.org/2005/Incubator/ssn/wiki/SSN_Upper to

<laurent_lefort_cs> http://www.w3.org/2005/Incubator/ssn/wiki/SSN_Skeleton

Summary of Action Items

[NEW] ACTION: Laurent to modify the plan of Section 7 Conclusion and Recommendations [recorded in http://www.w3.org/2010/10/20-ssn-minutes.html#action01]
[NEW] ACTION: Laurent to update the authors and editors of the report [recorded in http://www.w3.org/2010/10/20-ssn-minutes.html#action02]
 
[End of minutes]

Minutes formatted by David Booth's scribe.perl version 1.135 (CVS log)
$Date: 2010/10/20 21:30:29 $

Scribe.perl diagnostic output

[Delete this section before finalizing the minutes.]
This is scribe.perl Revision: 1.135  of Date: 2009/03/02 03:52:20  
Check for newer version at http://dev.w3.org/cvsweb/~checkout~/2002/scribe/

Guessing input format: RRSAgent_Text_Format (score 1.00)

Succeeded: s/ git /got/
Succeeded: s/sorry Igotdisconnected//
Succeeded: s/can't join the voice anymore//
Succeeded: s/disapear/disappear/
Found ScribeNick: Andriy
Inferring Scribes: Andriy
Default Present: laurent_lefort_cs, Payam, Andriy, Arthur, krzysztof_j, +1.937.775.aaaa
Present: laurent_lefort_cs Payam Andriy Arthur krzysztof_j +1.937.775.aaaa
Regrets: Myriam Kevin Oscar
Agenda: http://lists.w3.org/Archives/Public/public-xg-ssn/2010Oct/0005.html
Got date from IRC log name: 20 Oct 2010
Guessing minutes URL: http://www.w3.org/2010/10/20-ssn-minutes.html
People with action items: laurent

WARNING: Input appears to use implicit continuation lines.
You may need the "-implicitContinuations" option.


[End of scribe.perl diagnostic output]