Copyright © 2005 W3C ® (MIT, ERCIM, Keio), All Rights Reserved. W3C liability, trademark, document use and software licensing rules apply. Your interactions with this site are in accordance with our public and Member privacy statements.
A Content Label is a collection of metadata that can be applied to multiple resources. An abstract model for how this can be achieved, how resources can be grouped and how important details such as who created the labels, when and under what circumstances they were created, is presented. A detailed encoding of that model in RDF is offered, together with hints at how other technologies might be used.
This section describes the status of this document at the time of its publication. Other documents may supersede this document. A list of Final Incubator Group Reports is available. See also the W3C technical reports index at http://www.w3.org/TR/.
This report is in a similar stage of development as a Working Group's Working Draft. It is not final and any portion may be withdrawn or radically altered. However, it reflects the current thinking within the XG and is nearing completion.
This document was developed by the W3C Content Label Incubator Group.
Publication of this document by W3C as part of the W3C Incubator Activity indicates no endorsement of its content by W3C, nor that W3C has, is, or will be allocating any resources to the issues addressed by it. Participation in Incubator Groups and publication of Incubator Group Reports at the W3C site are benefits of W3C Membership.
The group was chartered to look for "... a way of making any number of assertions about a resource or group of resources." Furthermore "... those assertions should be testable in some way through automated means."
It quickly became apparent that the terminology used in that summation needed to be refined and clarified, however it was possible to construct a set of use cases that amply demonstrate the aims in more detail. A set of high level requirements was derived from the use cases that were then formalized for this report.
Throughout the Incubator Activity, decisions have been taken via consensus during regular telephone conferences and a face to face meeting. Discussion of the requirements and what can and cannot be inferred from a content label proving the most exhaustive. Based on that discussion it is possible to reformulate the output of the Web Content Labels Incubator Activity as:
"A way of making any number of assertions, using any number of vocabularies, about a resource or group of resources. The assertions are open to automatic authentication based on available data such as who made the assertions and when."
We have deliberately taken a very broad approach so that it is possible for both the resource creator and third parties to make assertions about all kinds of things, with no architectural limits on the kind of thing they are making claims about. For example, medical content labeling applications might be concerned with properties of the agencies and processes that produce web content (e.g.. companies, people, and their credentials). By contrast, a mobile content labeling application might be more concerned with kinds of information resource and their particular (and varying) representations as streams of bytes. That said, we have focused on Web resources rather than trying to define a universal labeling system for objects.
The group agreed early on that RDF provides the best technology as a basis for achieving this but that alternatives must be discussed explicitly. For this reason, we offer the following:
The companies who participated in WCL-XG are as follows:
* Original sponsor organization
The diverse membership reflects a widely recognized need to be able to "label content" for various purposes. These range from child protection through to scientific accuracy; from the identification of mobile-friendly and/or accessible content, through to the linking of thematically-related resources.
Based on the use cases and the original high level requirements that were derived from them, a set of more detailed requirements was established. These have been loosley categorized for easier comprehension and care has been taken to use relevant terms as defined in the glossary.
The requirements in the previous section can be expressed in a more programmatic way as follows. A Content Label (cLabel) can carry a variety statements such as:
cLabel {
That resource R has the property P1 is true
That resource R has Property P2 that has value V
That resource R meets WCAG 1.0 AA is true
That resource R was created in accordance with satisfactory procedures is
true
}
Where R may be either a single resource identified by its own URI or a group of resources. Membership of a group R may be defined either by pattern matching based on URIs or with reference to specified properties of resources. The latter case includes, but is not limited to, properties such as creation date, ISAN number etc.
Further, it is necessary to be able to make statements like:
metadata {
cLabel was created by $organization
{
has the e-mail address mail@organization.org
has a homepage at $url
has a feedback page at $URL
...
}
cLabel was created on $date
cLabel was last reviewed by $person
}
Finally, it is necessary to be able to send a real-time request to $organization seeking automatic confirmation that it was responsible for creating the cLabel, i.e. authenticating the label and the claims made. This amounts to making statements like:
authentication {
metadata and cLabel verified by $organization
{ has email sss ... }
verified on $date}
Such a discussion leads us to the abstract model of cLabels as described in figure 3.1 and the following text.
Figure 3.1 Schematic diagram of the abstratc model for content labels.
A Vocabulary collects together a number of related properties or aspects of a resource that may be useful in saying things about that resource. Those properties or aspects are identified by terms of the vocabulary. Each term is identified by a descriptor, may have constraints associated with values that are appropriate for us with that descriptor, and possible other information such as test suites for checking value assignment. The scope of use of the vocabulary as a whole as well as the scope of individual terms may be noted.
An expression is a statement in respect of a resource that the aspect of the resource denoted by a descriptor chosen from a specific vocabulary has a certain value. A valid expression makes reference to a vocabulary term that exists and whose chosen value conforms to the constraints specified in the vocabulary.
An assertion is a specific type of expression which is said to be true by the entity that makes it.
A claim is a specific type of assertion, whose veracity can be ascertained - either by reference to the test conditions described in the relevant vocabulary term, or by observation and interpretation of the meaning of the term as given in its scope notes.
A label is an abstraction, which is specific type of resource and contains Assertions and Claims in respect of a Group of Resources.
A cLabel is a specific type of label that has assertions describing the circumstances of its creation.
cLabelMetadata makes assertions about a cLabel. In turn, assertions may be made about both a cLabel and its metadata in a certificate.
In order to support the abstract model we define a limited vocabulary.
Firstly, in order to aid the creation of a descriptive vocabulary, we define two terms:
In addition to whatever descriptive vocabulary or vocabularies are used within a cLabel, the following terms are available.
There are well established vocabularies for describing people and organizations, such as Dublin Core and FOAF, that should be used when providing data about who created cLabels and cLabelMetadata. We define one further term to supplement these for the context of Content Labels.
This term is provided because although it is usual for an LA to issue labels from its own vocabulary, it may wish to include other vocabularies as well. Furthermore, additional vocabularies may be included in cLabels by the content provider or others and this term enables an LA to specify exactly for which descriptions it is and is not responsible.
As noted above, an important aspect of Content Labels is the cLabelMetadata. Who created the labels? When etc. To this end we define the following terms:
NB: The Dublin Core Term Issued SHOULD be used to declare when a cLabel or certificate was issued (the DC Term 'Created' is more suited as a descriptor for when the labeled resource was created). As with the WCL descriptors 'Last reviewed', 'Valid until' and 'Wthdrawn', DC Terms 'Issued' is a specialization of the Dublin Core Date element and SHOULD be expressed in the W3C date & time format [W3CDTF].
The grouping of resources is a fundamental aspect of content labels and is the subject of a separate paper [URIPM] that sets out an abstract model for this specific area. The aim is to be able to define a group in such a way that it is programmatically possible to determine whether a particular URI is a member of that group. This then makes it possible to identify the correct cLabel for the initial URI.
The creation of cLabels is usually done by people cf. the reading of cLabels which is usually done by machines. Therefore it is important that associating cLabels is a simple task with the burden of processing of the data pushed to the client side. That said, processing of cLabels may be done in real time as requests for resources are made. Therefore the processing burden should be as light as possible to minimize any latency caused by systems making use of cLabels.
As much from a policy perspective as a technical one, it is important that the scope of a set of cLabels be clearly defined. At the topmost level this means that it must be possible to link a set of cLabels to one or more domains since resources on those domains are either produced by the domain owner or produced according to a set of policies set down by the domain owner. Furthermore, policies such as:
are all supported. More formally, the model supports the definition of groups of resources based on a list of domain names, with support for specific inclusion or exclusion of sub-domains. Further support is provided for pattern matching against URIs in as intuitive a way as possible.
Finally, group definition by matching against URIs, or parts of a URI, is not always possible. As a result, WCL also supports the definition of groups based on properties of resources once resolved from a URI, through simple lists of URIs and merely by a resource pointing to a cLabel.
The following terms are taken directly or derived from the abstract model for URI pattern matching [URIPM]. For each term we define a data type for the value it can take.
The following descriptors take a case insensitive string:
The following descriptors take digits (with or without ancillary punctuation):
The following descriptors take a case sensitive string (except any percent escaped characters which are case insensitive):
The following descriptors take a Perl 5 Regular Expression:
In order to define a group of resources independently of their URI, addition terms are provided:
These terms can be used to define a group of URIs. A candidate URI can then be processed and a determination made as to whether it is a member of the group or not. The terms MUST be combined according to the following rules.
scheme and exactScheme are combined with logical OR; exclScheme is combined with logical AND NOT.
Example data
scheme= http exactScheme = ftp
Candidate URIs
http://www.example.org is a member (since its scheme is http).
https://www.example.org/payments?param1=value1¶m2=value2 is a member. Scheme matching is done left to right so http matches against https.
ftp://download.example.org is a member since ftp is explicitly quoted.
ftps://secure.download.example.org is not a member since the match for ftp must be exact.
The various terms for host and port are combined in exactly the same way. The 'excl' terms are provided for cases where it is easier to state what is not covered than what is.
Example data
host = example.com exclScheme = https exclHost = test.example.com exclPort = 443
In this instance, all URIs on the example.com domain are in the group, irrespective of the scheme except those served over https. Likewise, the test.example.com subdomain, and any subdomain thereof, is not in the group. Any URI that specifies port 443 is excluded from the group (if the port is not specified in the candidate URI then this rule doesn't apply).
Paths, queries, fragments, properties and hasURI/exclURI regular expressions are combined with logical AND. If multiple elements of these types are quoted in the group definition, then they MUST all be true for the match to be positive.
Example data
scheme = http host = example.com path = current hasURI = sport|fashion
URIs with scheme of either http or https on the example.com domain are in the group if the path includes the string 'current' AND matches either 'sport 'or 'fashion'.
The URI list and its inverse allow resources to be grouped by simple enumeration. In order to avoid any possible ambiguity, any URI given in a list IS a member of the group (or is NOT a member if on the excluded URI list), even if this clashes with other definition terms.
Example data
host = example.com pathBegins = images listURI http://www.example.com/news.jpg exclListURI http://search.example.com/images/logo.png
The news.jpg image is included in the group even though it is not in the images directory. Following the same logic, the logo.png image is NOT a member of the group, even though the other criteria are satisfied.
A group of resources, as discussed above, must be associated with a particular cLabel. Practically, there must also be a defined starting point for an agent to begin processing the data to extract the correct cLabel for a given resource. This is the function of the Ruleset which has the following elements, all of which are optional.
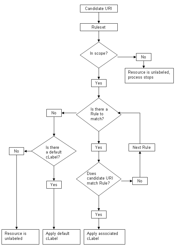
The processing model that follows from this is shown in figure 3.2.
Figure 3.2 Diagrammatic representation of the WCL processing model.
For a given resource, processing a Ruleset MUST return either 0 or 1 cLabels.
If it is intended to associate more than one cLabel with a particular resource then there are two points worthy of note:
As defined in the glossary, a content label is a set of assertions made using one or more vocabularies to describe a resource or group of resources. In turn, an assertion is an expression that is claimed to be true.
It follows that a cLabel SHOULD be taken as the expression of an opinion held by an individual, organization or automaton at a particular point in time. It cannot be taken as proof, in a logical sense, that one or more of the assertions expressed in the cLabel is true as an empirical fact.
Furthermore, the content label is limited by the vocabularies used. That is, clients MUST NOT make any inference about a resource or group or resources based on the absence of any descriptor. To give a simple example of this. if a content label describes a resource solely in terms of its color, no inference can be drawn about its shape.
Content Labels can be used in a variety of systems and it is not the XG's intention to define a single architecture. However. we do recommend that the following elements are present in any complete system.
These elements can be combined in any number of ways, some of which are highlighted in the following sections.
The Quatro project, co-funded by the European Union [SIP], combines the elements listed above into a basic architecture with 3 variations. In all cases, content is linked to the cLabel and the cLabelMetadata points to the Labeling Authority.
It should be noted that although every resource must be linked to the cLabel in this model, a client seeking that cLabel will only have to retrieve it once. After the data has been retrieved, whether from the labeled site or the LA database, no further network request is required for as long as the cLabel is held in cache by the client.
Fig 5.1 Diagrammatic representation of simple architecture in which data about resources is held on the same server as those resources. The cLabelMetadata provides a link to the LA which is able to authenticate the data.
Labels are hosted near to the resources they describe (typically the same website) and the LA's database supplies simple authentication. Since in this model content providers are allowed to edit their label to reflect changes in their content, the cLabel may not be exactly the same as the one issued. However the LA is able to assert that it trusts the content provider to make such changes faithfully.
Fig 5.2 Diagrammatic representation of simple architecture in which data about resources is held on the same server as those resources. A hash of this data is sent to the LA (identified in the cLabelMetadata) which is then is able to authenticate the data by comparing it with the hash stored in its database.
This is similar to the previous model but differs in the important respect that the LA does not allow content providers to edit their cLabels. Therefore a hash of the label can be checked against data held by the LA to ensure label integrity.
Fig 5.3 Diagrammatic representation of architecture in which all cLabel data is held by the Labeling Authority.
In this architecture, cLabels are delivered directly from the LA's database. Therefore there is no possibility for the label to be modified by the content provider and the source of the labels carries greater inherent trust. On the downside, this model places greater demands on the server infrastructure, system integration and bandwidth usage by the LA.
The 3 variants of the Quatro architecture above all show a linkage between the content and the cLabel and a link from the cLabelMetadata to the LA. It is possible to create and use cLabels independently of such links.
An important point to note in this regard is that cLabels, like the resources they describe, have URIs. A certification authority could add its own certificate to the architecture shown in figures 5.1. and 5.2; likewise a client might be configured to seek cLabels from an independent organization's database without following links from the content itself.
The issue of trust is a key issue for the Semantic Web and several relevant models have been proposed. Any of these could potentially apply here, especially if cLabels are encoded in RDF.
For example, TriQL.P is a query language that allows trust to be evaluated by comparing data drawn from different sources. In the WCL context one might see this working by querying cLabels from different sources describing the same group of URIs.
The University of Maryland's Trust Project looks at ways of building trust on the Web using shared personal movie ratings, shared contacts files etc.
W3C's Annotea project offers mechanisms for sharing annotations and bookmarks - ideas that find expression in things like social network sites and bookmark sharing systems. These networks can readily be leveraged to add trust to, and make use of, cLabels in a variety of ways.
Given the use cases and the detailed requirements derived from them, The Content Label Incubator Group believes that RDF provides the best and most appropriate technology for content labels. Section 6.1 describes the RDF-based model and describes a small set of classes and properties that are the basis for defining labeling schemes. A specific labeling scheme is created by defining instances of these classes and using the properties to define the relationships between those instances.
That said, the group has been careful to express its aims independently of any particular technology and recognizes that other approaches are equally possible and may be more appropriate, or just feel more natural, to some people. For this reason, we have sketched out some initial ideas for other encodings in section 6.2. These are not fully worked through but are offered as hints for others to follow if they so wish.
The RDF model is based substantially on work done under the QUATRO project which ran under the European Union's Safer Internet Programme [SIP]. The project in turn took ideas developed under previous working groups. The model developed under QUATRO is known as RDF Content Labels [RDF-CL], the original documentation for which remains available. Note: the model presented here is not a simple copy of RDF-CL. Many changes and simplifications have been made under the WCL-XG.
The concepts used in the RDF model are first introduced by way of an extended example. These are then formalized in the schema description.
A typical labeling scheme consists of one or more categories that group together related descriptors for which there are defined legal values and zero or more descriptors that have no value. The presence of the latter indicates that a particular feature is claimed to be true of the resource being described.
To create a trivial example, a labeling authority (LA) might define "Appearance" as a category within which there are descriptors for:
The LA further defines "Matt" and "Shiny" properties that are either true or false.
Assuming relevant namespace declarations have been made, an example of a cLabel written in RDF and serialized XML might then be:
<wcl:ContentLabel> <ex:color>Green</ex:color> <ex:pt>20</ex:pt> <ex:shiny>true</ex:shiny> </wcl:ContentLabel>
Example 1: The core of a basic cLabel
This simply means that, according to the example labeling scheme, the labeled resource is green, 20% transparent and shiny.
To extend the example, a complete set of cLabels might be created as shown in Example 2 and made available at http://resources.example.com/labels.rdf.
<?xml version="1.0"?>
<rdf:RDF
xmlns:rdf="http://www.w3.org/1999/02/22-rdf-syntax-ns#"
xmlns:rdfs="http://www.w3.org/2000/01/rdf-schema#"
xmlns:wcl="http://www.w3.org/2004/12/q/contentlabel#"
xmlns:ex="http://labelingauthority.example.org/vocabulary#">
<wcl:ContentLabel rdf:ID="label_1">
<ex:color>Green</ex:color>
<ex:pt>20</ex:pt>
<ex:shiny>true</ex:shiny>
</wcl:ContentLabel>
<wcl:ContentLabel rdf:ID="label_2">
<ex:color>Red</ex:color>
<ex:pt>10</ex:pt>
<ex:matt>true</ex:matt>
</wcl:ContentLabel>
<wcl:ContentLabel rdf:ID="label_3">
<ex:color>Black</ex:color>
<ex:pt>0</ex:pt>
</wcl:ContentLabel>
</rdf:RDF>
Example 2: An RDF/XML instance containing 3 cLabels
Resources can now be created that link to specific cLabels. Any number of resources that appear shiny and green with 20% transparency can include the link tag below (or its HTTP Response header equivalent):
<link rel="cLabel" href="http://resources.example.com/labels.rdf#label_1" type="application/rdf+xml" />
Similar tags can be included to identify resources to be red, 10% transparent and matt, or, black and 0% transparent.
Any resource, anywhere on the Web can link to a cLabel using the mechanism described above. There are circumstances where this is a useful facility. Equally, however, a content provider or labeling authority may wish to restrict the scope of their labels. This is achieved by using the wcl:Scope class within the wcl:Ruleset as shown in example 3.
The Scope class is provided so that hosts can easily be listed in a separate RDF instance if required. Whether this is done or not, the same SPARQL query will give the list of hosts.
<?xml version="1.0"?>
<rdf:RDF
xmlns:rdf="http://www.w3.org/1999/02/22-rdf-syntax-ns#"
xmlns:rdfs="http://www.w3.org/2000/01/rdf-schema#"
xmlns:wcl="http://www.w3.org/2004/12/q/contentlabel#"
xmlns:ex="http://labelingauthority.example.org/vocabulary#">
<wcl:Ruleset>
<wcl:hasScope>
<wcl:Scope>
<wcl:host>resources.example.co.uk</wcl:host>
<wcl:host>resources.example.com</wcl:host>
</wcl:Scope>
</wcl:hasScope>
</wcl:Ruleset>
<wcl:ContentLabel rdf:ID="label_1">
<ex:color>Green</ex:color>
<ex:pt>20</ex:pt>
<ex:shiny>true</ex:shiny>
</wcl:ContentLabel>
<wcl:ContentLabel rdf:ID="label_2">
<ex:color>Red</ex:color>
<ex:pt>10</ex:pt>
<ex:matt>true</ex:matt>
</wcl:ContentLabel>
<wcl:ContentLabel rdf:ID="label_3">
<ex:color>Black</ex:color>
<ex:pt>0</ex:pt>
</wcl:ContentLabel>
</rdf:RDF>
Example 3: A repeat of example 2 with host restrictions applied
Example 3 declares the same cLabels as example 2, however, an agent MUST only consider the labels applicable to URIs that match either of the wcl:host elements declared within the wcl:Scope class. That is, URIs on the resources.example.com or resources.example.co.uk hosts. If a resource from another host links to the cLabel, an agent MUST disregard the description.
cLabels may be applied to subdomains of the listed hosts. In our examples with declared hosts of resources.example.com and resources.example.co.uk, cLabels would also be applicable to, for instance, http://search.resources.example.com, and http://support.resources.example.co.uk.
If it is necessary to restrict the scope of the labels further, this can be achieved by provding one or more wcl:hasURI properties for the wcl:Scope class. Labels MUST only be applied to URIs that are within at least one host AND that match all Perl 5 regular expressions given in wcl:hasURI elements. This is particularly useful where several users may have space on a common host, as is often the case with personal websites on their ISP's domain.
It is possible to define a default cLabel for the group of resources identified in the wcl:Ruleset class using the hasDefaultLabel property.
<?xml version="1.0"?>
<rdf:RDF
xmlns:rdf="http://www.w3.org/1999/02/22-rdf-syntax-ns#"
xmlns:rdfs="http://www.w3.org/2000/01/rdf-schema#"
xmlns:wcl="http://www.w3.org/2004/12/q/contentlabel#"
xmlns:ex="http://labelingauthority.example.org/vocabulary#">
<wcl:Ruleset>
<wcl:hasScope>
<wcl:Scope>
<wcl:host>resources.example.co.uk</wcl:host>
<wcl:host>resources.example.com</wcl:host>
</wcl:Scope>
</wcl:hasScope>
<wcl:hasDefaultLabel rdf:resource="#label_1" />
</wcl:Ruleset>
<wcl:ContentLabel rdf:ID="label_1">
<ex:color>Green</ex:color>
<ex:pt>20</ex:pt>
<ex:shiny>true</ex:shiny>
</wcl:ContentLabel>
<wcl:ContentLabel rdf:ID="label_2">
<ex:color>Red</ex:color>
<ex:pt>10</ex:pt>
<ex:matt>true</ex:matt>
</wcl:ContentLabel>
<wcl:ContentLabel rdf:ID="label_3">
<ex:color>Black</ex:color>
<ex:pt>0</ex:pt>
</wcl:ContentLabel>
</rdf:RDF>
Example 4: A repeat of example 3 with a default label declared
In this example, everything on the resources.example.com and resources.example.co.uk hosts is described by label 1. This can be overwritten by linking the resource directly to specific labels or via rules (discussed below),
It is expected that, for the sake of optimization, agents will locate the wcl:Ruleset class first to quicky ascertain whether the RDF instance carries information that can be applied to the resource in question (by checking for hosts) and, if so, find any default data supplied.
In examples 2 and 3, a resource was linked to a specific cLabel. A content provider will need to include a specific link to the correct label in each resource. This is shown diagrammatically in figure 6.1 below.
Figure 6.1. Each resource includes a link to a specific label within the RDF instance at labels.rdf.
This will be a convenient approach for some providers. However, we began to extend this in example 4 with the introduction of a default label. We now add a simple set of application rules that can be used to override that default. This will allow resources to be linked to a single RDF instance containing multiple labels. An agent can process those rules to select the correct cLabel for a given resource. This is shown diagrammatically in figure 6.2.
Figure 6.2. A simple rule set allows all content to link to the same RDF instance and the correct label to be identified.
The advantage of this system is that a content management system or suite of servers can be configured to include exactly the same link tag with all resources, for example:
<link rel="meta" href="http://resources.example.com/labels.rdf" type="application/rdf+xml" />
The labels for an entire website, no matter its size, can be managed by editing a single file. Example 5 shows how such rules can be encoded.
<?xml version="1.0"?>
<rdf:RDF
xmlns:rdf="http://www.w3.org/1999/02/22-rdf-syntax-ns#"
xmlns:rdfs="http://www.w3.org/2000/01/rdf-schema#"
xmlns:wcl="http://www.w3.org/2004/12/q/contentlabel#"
xmlns:ex="http://labelingauthority.example.org/vocabulary#">
<wcl:Ruleset>
<wcl:hasScope>
<wcl:Scope>
<wcl:host>resources.example.co.uk</wcl:host>
<wcl:host>resources.example.com</wcl:host>
</wcl:Scope>
</wcl:hasScope>
<wcl:hasDefaultLabel rdf:resource="#label_1" />
<wcl:rules rdf:parseType="Collection">
<rdf:Description>
<wcl:hasURI>sectionA</wcl:hasURI>
<wcl:hasLabel rdf:resource="#label_2" />
</rdf:Description>
<rdf:Description>
<wcl:hasProperty>
<ex:ManufacturingTime>
<ex:after>12.00</ex:after>
</ex:ManufacturingTime>
</wcl:hasProperty>
<wcl:hasLabel rdf:resource="#label_3" />
</rdf:Description>
</wcl:rules>
</wcl:Ruleset>
<wcl:ContentLabel rdf:ID="label_1">
<ex:color>Green</ex:color>
<ex:pt>20</ex:pt>
<ex:shiny rdf:resource="http://www.w3.org/2004/12/q/contentlabel#true" true</>
</wcl:ContentLabel>
<wcl:ContentLabel rdf:ID="label_2">
<ex:color>Red</ex:color>
<ex:pt>10</ex:pt>
<ex:matt>true</ex:matt>
</wcl:ContentLabel>
<wcl:ContentLabel rdf:ID="label_3">
<ex:color>Black</ex:color>
<ex:pt>0</ex:pt>
</wcl:ContentLabel>
</rdf:RDF>
Example 5. A similar listing to previous examples with added application rules.
Example 5 shows that the rules are presented in an ordered list. The first rule states that the resources resolved by dereferencing any URI that matches the Perl 5 regular Expression "sectionA" will be associated with label 2. When combined with the rest of the available data, it can be seen that everything in section A of resources.example.com and resources.example.co.uk is red, 10% transparent and matt.
The second rule relates not to the URI of the resource but to its properties. Specifically in this case, the example vocabulary allows us to construct a rule that says "anything created after midday is Black and opaque."
It is possible to construct rules that have more than one hasURI and/or hasProperty property. In such circumstances, all conditions must be met for the rule to be satisfied.
As the use cases and detailed requirements make clear, cLabel metadata is of great importance. Since a wcl:Ruleset and cLabels are themselves resources, the full expressivity of RDF and related technologies can be used to describe them. Where cLabels and a wcl:Ruleset are delivered in a single RDF instance, an RDF description rdf:about that instance can be created that typically will give details of things like who created the data and when. In example 2 we suggested that the RDF instance be available at http://resources.example.com/labels.rdf. Thus we could create a description like that shown in Example 6 below.
<rdf:Description rdf:about="">
<dc:creator>
<foaf:organization>
<foaf:isPrimaryTopicOf rdf:resource="http://example.org/foaf.rdf" />
</foaf:organization>
</dc:creator>
<wcl:authorityFor>http://labelingauthority.example.org/vocabulary#</wcl:authorityFor>
<rdf:Description>
Example 6: The creator of the RDF instance is declared, along with the namespace(s) for which it is responsible.
As a single RDF instance may contain cLabels from any number of LAs, and, indeed, any other RDF data, WCL provides a facility for an LA to declare for which descriptions (i.e. which namespaces) it is responsible. We further define a set of vocabulary terms that can be used that SHOULD be used when providing cLabel metadata [Link to this].
In the examples given so far, we have created content labels that provide detailed descriptions of resources. As well as this granular approach, there is support for broad classifications that may or may not need further processing to be understood. Example 7 below shows the wcl:hasDefaultClassification and wcl:hasClassification.
<?xml version="1.0"?>
<rdf:RDF
xmlns:rdf="http://www.w3.org/1999/02/22-rdf-syntax-ns#"
xmlns:rdfs="http://www.w3.org/2000/01/rdf-schema#"
xmlns:wcl="http://www.w3.org/2004/12/q/contentlabel#"
xmlns:ex="http://movies.example.org/vocabulary#">
<wcl:Ruleset>
<wcl:hasScope>
<wcl:Hosts>
<wcl:host>resources.example.com</wcl:host>
</wcl:Hosts>
</wcl:hasScope>
<wcl:hasDefaultLabel rdf:resource="#label_1" />
<wcl:hasDefaultClassification rdf:resource="http://movies.example.org/ratings#PG" />
<wcl:rules rdf:parseType="Collection">
<rdf:Description>
<wcl:hasURI>disasterShip</wcl:hasURI>
<wcl:hasLabel rdf:resource="#label_2" />
<wcl:hasClassification rdf:resource="http://movies.example.org/ratings#Teen" />
</rdf:Description>
</wcl:rules>
</wcl:Ruleset>
<wcl:ContentLabel rdf:ID="label_1">
<ex:violence>mild</ex:violence>
<ex:peril>mild</ex:peril>
<ex:language>none</ex:language>
<ex:sex>mildInnuendo</ex:sex>
</wcl:ContentLabel>
<wcl:ContentLabel rdf:ID="label_2">
<ex:violence>mild</ex:violence>
<ex:peril>frequent</ex:peril>
<ex:language>occasional</ex:language>
<ex:sex>occasional</ex:sex>
</wcl:ContentLabel>
</rdf:RDF>
Example 7: Showing the use of broad classifications as well as granular descriptions
Example 7 shows that, by default, everything on resources.example.com is classified as "PG" by movies.example.org. The rule states, however, that if the URI matches the Perl 5 regular expression disasterShipthen the resource has been classified as "Teen." and that a full description is provided by label 2.The wcl:hasClassification property MAY either be included in a rule as shown or in a cLabel.
It is recognized that in providing detailed descriptions of resources, differences between those descriptions may be relatively slight. This has the potential to lead to a great deal of repetition between labels. For this reason, a wcl:include is provided, as exemplified below.
<?xml version="1.0"?>
<rdf:RDF
xmlns:rdf="http://www.w3.org/1999/02/22-rdf-syntax-ns#"
xmlns:rdfs="http://www.w3.org/2000/01/rdf-schema#"
xmlns:wcl="http://www.w3.org/2004/12/q/contentlabel#"
xmlns:ex1="http://labelingauthority.example.org/vocabulary#"
xmlns:ex2="http://morelabels.example.org/vocabulary#">
<wcl:Ruleset>
<wcl:hasScope>
<wcl:Hosts>
<wcl:host>resources.example.com</wcl:host>
</wcl:Hosts>
</wcl:hasScope>
<wcl:hasDefaultLabel rdf:resource="#label_1" />
<wcl:rules rdf:parseType="Collection">
<rdf:Description>
<wcl:hasURI>sectionA</wcl:hasURI>
<wcl:hasLabel rdf:resource="#label_2" />
</rdf:Description>
</wcl:rules>
</wcl:Ruleset>
<wcl:ContentLabel rdf:ID="label_1">
<wcl:include rdf:resource="#block_A" />
<wcl:include rdf:resource="#block_C" />
</wcl:ContentLabel>
<wcl:ContentLabel rdf:ID="label_2">
<wcl:include rdf:resource="#block_B" />
<wcl:include rdf:resource="#block_C" />
</wcl:ContentLabel>
<wcl:ContentLabel rdf:ID="blockA">
<ex1:color>Green</ex1:color>
<ex1:tp>20</ex1:tp>
</wcl:ContentLabel>
<wcl:ContentLabel rdf:ID="blockB">
<ex1:color>Red</ex1:color>
<ex1:tp>10</ex1:tp>
</wcl:ContentLabel>
<wcl:ContentLabel rdf:ID="blockC">
<ex2:shape>Square</ex2:shape>
<ex2:material>Glass</ex2:material>
</wcl:ContentLabel>
</rdf:RDF>
Example 8. Showing the use of inclusions to avoid repeating descriptions
As can be seen in example 8, we define three blocks of description. Block C describes shape and material whereas blocks A and B are the ones we saw in earlier examples. By including these blocks we can see that, by default, all resources at resources.example.com are square, made of glass, green and 20% transparent. Those in section A, however, are still square and made of glass but are now red and 10% transparent.
NB. WCL makes it a condition that a given wcl:Ruleset can only define one default label and this can be overridden by one other cLabel at a time. This does not prevent multiple Rulesets defining multiple labels for the same resources.
Steve Ives has sent this:
<?xml version="1.0"?>
<rss>
<channel>
<title>Mobilestreams</title>
<link>http://www.tastefultunes.com/</link>
<description>Find tasteful ringtones at this site.</description>
<!-- use one of these for crawl/refresh/frequency -->
<ttl>1440</ttl>
<pubDate>Tue, 10 Jun 2003 04:00:00 GMT</pubDate>
<lastBuildDate>Tue, 10 Jun 2003 09:41:01 GMT</lastBuildDate>
<!-- future idea: define a collection of default values for
item fields up top, saves repeating prices etc -->
<!-- the tags below start off from RSS, but then
mix in tag names from Dublin Core and iTunes RSS.
Namespacing could be added, but has been left out
to keep the appearance more simple. -->
<!-- list of items -->
<item>
<title>Crazy</title>
<link>URL to page that will provide the item (buy link)</link>
<description>Optional description of item</description>
<!-- date when the item was added/released,
could help annotate a search result with
"new" if its recently published -->
<pubDate>Tue, 03 Jun 2003 09:39:21 GMT</pubDate>
<!-- unique ID for the item to assist in comparing new
crawls of this file from the previous crawl.
Doesn't need to be a URL, but using a URL helps
ensure uniqueness, but any string will do.
-->
<guid>http://www.tastefultune.com/catalog.html#item573</guid>
<!-- 'type' is dublin core, and we could spec a starting
vocabulary, e.g.
music
realtone
polyphonic
video ringtone
video
game
wallpaper
theme
-->
<type>music</type>
<!-- 'creator' is DC,
'author' is itunes (with podcasts in mind) -->
<creator>Grarls Barkley</creator>
<!-- 'rights' is DC -->
<rights>Copyright 2006 Grarls Barkley</rights>
<!-- borrow the image tag idea from itunes -->
<image href="http://www.tastefultunes.com/images/item573"/>
<!-- 'format' is dublin core, but DC doesn't spec
the contents. So we could propose IMT, or "auto" -->
<format>audio/mpeg</format>
<!-- borrow duration if wanted from itunes -->
<duration>180</duration>
<!-- scope for many other properties of the asset, e.g.
dimensions
color depth
frame rate
etc
-->
<!-- borrow category from itunes, maybe don't nest the
levels like itunes does.
Need a vocabulary for these categories.
-->
<category>Alternative</category>
<!-- price could be a simple string, including
currency symbol, idea is just to repeat the
string in any search result rather than try to
understand it.
Pricing needs to be able to address all kinds
of options, e.g. subscriptions, multibuys,
conditional discounts, first time purchases.
A plain string might be the easiest way to
leave this open - afterall, it's the owners
site that will be performing the transaction. -->
<price>$11.99</price>
<!-- One problem still to address: how to handle multiple instances of the same item, but in different formats. Writing a script to build this file from a database may need logic to spot this. Yahoo are proposing media groups, where each different version is it's own <item> but has a tag that declares itself part of a group. Might be better to instead list the available formats inside the one item tag, but this is a bit (not much) harder to generate with a script.
However, if this version of the system assumes the target site will do the handset type resolution, then don't need to catalog the type information, but extraction script will still need to list one item per collection of formats that item is available in. -->
</item>
<item>
....
</item>
....
</channel>
</rss>
Steve also notes areas for future work
Need to do the same for Atom
The following terms are used throughout this report. Definitions have been collected from W3C glossaries where possible and provided a priori where necessary.
Assertion Any expression which is claimed to be true. [W3C definition source]
Authenticate, (n. authentication) To provide evidence that assertions made in a cLabel, cLabel metadata or a certificate are the authentic view of the entity that created them. Such evidence will typically be acquired by direct communication with that entity.
Certificate A cLabel containing assertions about the veracity of claims made in another cLabel.
Certification The process of verification of claims and the creation of a certificate.
Claim An assertion whose truth can be assessed by an independent party.
Content Label, cLabel A set of assertions made using one or more vocabularies to describe a resource or group of resources.
Content provider An entity (individual, organization or automaton) that provides resources in response to requests, whether or not the resource was created by that entity.
cLabel metadata Data about a content label. Typically this will include who created the cLabel, when it was created and for how long it is valid etc. cLabel metadata is itself a cLabel.
Descriptor An aspect of a resource about which it is possible to make assertions. For example, color, size and shape. A descriptor becomes a vocabulary term when it is associated with possible values.
Expression An instance of a vocabulary term and its value.
Information resource A resource which has the property that all of its essential characteristics can be conveyed in a message. [W3C definition source]
Labeling Authority (acronym LA) An organization that provides infrastructure for the generation and authentication of content labels.
Resource Anything that might be identified by a URI. [W3C definition source]
Resource creator The individual or organization that created the resource.
Schema (pl., schemata) A document that describes an XML or RDF vocabulary. Any document which describes, in a formal way, a language or parameters of a language.[ W3C definition source]
Trustmark A sign (machine processable and/or human perceivable) that a certificate has been issued.
Valid A cLabel is valid if it has an associated schema or schemata and if it complies with the constraints expressed therein. [Adapted W3C definition]
Verification The process of assessing the correctness of claims.
Vocabulary A collection of vocabulary terms, usually linked to a document that defines the precise meaning of the descriptors and the domain in which the vocabulary is expected to be used. When associated with a schema, attributes are expressed as URI references. [This definition is an amalgam of those provided in Composite Capability/Preference Profiles (CC/PP): Structure and Vocabularies 1.0 and OWL Web Ontology Language Guide.]
Vocabulary term An attribute that can describe one or more resources using a defined set of values or data type. Attributes may be expressed as a URI reference. See also descriptor and expression.
Well-formed Syntactically legal. [W3C definition source]
The editors acknowledge significant written contributions from:
The original use case given in the charter has been simplified by reducing the number of essential actors to three:
One can imagine a range of scenarios with very similar characteristics that amount to "sub-use cases."

Fig 1. Diagrammatic version of sub-use case 1A.

Fig 2. Diagrammatic version of sub-use case 1B.
The Example Trustmark Scheme reviews online traders, providing a trustmark for those that meet a set of published criteria. The scheme operator wishes to make its trustmark available as machine readable code as well as a graphic so that content aggregators, search engines and end-user tools can recognize and process them in some way.
The trustmark operator maintains a database of sites it has approved and makes this available in two ways:
First, the labelled site includes a link to the database. This can be achieved in a variety of ways such as an XHTML Link tag, an HTTP Response Header or even a digital watermark in an image. A user agent visiting the site detects and follows the link to the trustmark scheme's database from which it can extract the description of the particular site in real time.
Secondly, the scheme operator makes the full database available in a single file for download and processing offline.
Since the actual data comes directly from the trustmark scheme operator, it is not open to corruption by the online trader and can therefore be considered trustworthy to a large degree. To reduce the risk of spoofing, however, the data is digitally signed.
Mrs Chaplin teaches 7 year olds at her local school. An IT enthusiast, she makes her teaching materials available through her personal website. She adds metadata to her material that describes the subject matter and curriculum area. In order to gain wider trust in her work she submits her site for review by her local education authority and a trustmark scheme. Both reviewers offer Mrs Chaplin a digitally signed, machine-readable version of their trustmark that she can add to her site. She merges these into a single pool of metadata to which she adds content descriptors from a recognized vocabulary that declare the site to contain no sex or violent content. She adds her own digital signature to the metadata. The set of digital signatures allow user-agents to identify the origin of the various assertions made. As in use case 2, links from the content itself point to this metadata.
Since the metadata is on the website itself, user agents are unlikely to take the assertions made in the metadata at face value. Unlike the trustmark operator, the local authority does not operate a web service that can support the label, it does, however, digitally sign its labels and publishes its public key on its website. This can be used to verify that it is indeed the local education authority that issued the relevant data in the label.
Separately, a user-agent can interrogate the trustmark operator's database in real time to check whether Mrs Chaplin is authorized to make the assertions relevant to their namespace. Furthermore, the use of a recognized vocabulary for the content description means that a content analyser trained to work with that vocabulary can give a probabilistic assessment of the accuracy of the relevant data.
Taken together, these multiple sources of data can provide confidence in the quality of the content and the local authority trustmark which is not directly testable. The multiple data sources may be further supported by recognising that Mrs Chaplin's work is cited in many online bookmarks, blog entries and postings to education-related message boards.
Dave Cook's website offers reviews of children's films and the site is summarized in both RSS and ATOM feeds. Most of the films reviewed have an MPAA rating of G and/or British Board of Film Classification rating of U. This is declared in a rating for the channel as a whole. However, Dave includes reviews of some films rated PG-13 or 12 respectively which is declared at the item level and overrides the channel level metadata.
The actual rating information comes from an online service operated by the relevant film classification board itself and is identified using a URL and human-readable text. The movie itself is identified by either an ISAN number or the relevant Internet Movie Database entry ID number. As with use case 2, trust is implicit given the source of the data, which is indicated by a link to Dave's site's policy.
Separately, Fred combines Dave Cook's and other review feeds to provide alternative reviews of the movies by transforming the ATOM feeds into RDF and creating an aggregate view using SPARQL queries.
Fred operates an antiracism education site which aggregates and curates content from around the Web. Fred wants to label the resources that he aggregates such that educational and other institutions may harvest the resources and associated commentary and metadata automatically for reuse within their instructional support systems, etc.
One of the ways in which Fred wants to curate resources is to say about them that they are pedagogically useful but politically noxious. For example, some sites on the Web make claims about Martin Luther King, Jr that are motivated by a racist ideology and are historically indefensible. Fred's vocabulary allows him to claim that such resources are pedagogically useful for purposes of analysis, but that they are otherwise suspicious and should only be consumed by students in an age-appropriate manner or with appropriate supervision, etc. In other words, Fred needs to be able to make sharply divergent claims about resources: (1) that they are noteworthy, and (2) that they are, from his perspective, dangerous or noxious or troublesome.
A company named Advance Medical Inc. reviews medical literature on the Web based on a range of quality criteria such as effectiveness and research evidence. The criteria may be changed according to current scientific and professional developments. The review process leads to literature being classified as belonging to one of 5 levels as follows.
The company produces label data that declares the classification level value and provides a summary of each document. The label data is stored in a metadata repository which can be accessed via the Web.
M.D. Smith uses the label data in the repository to make decisions about heath care for specific clinical circumstances.
The following requirements have been approved by the group.
Although not a testable requirement, the group has further resolved the principle that adding labels to resources should be easy and intuitive. It is recognized that this is likely to be made so through implementation but the design of the system should nonetheless be mindful of the principle (use case 3).