Jump to content

HCLSIG/PharmaOntology/CPR

From W3C Wiki

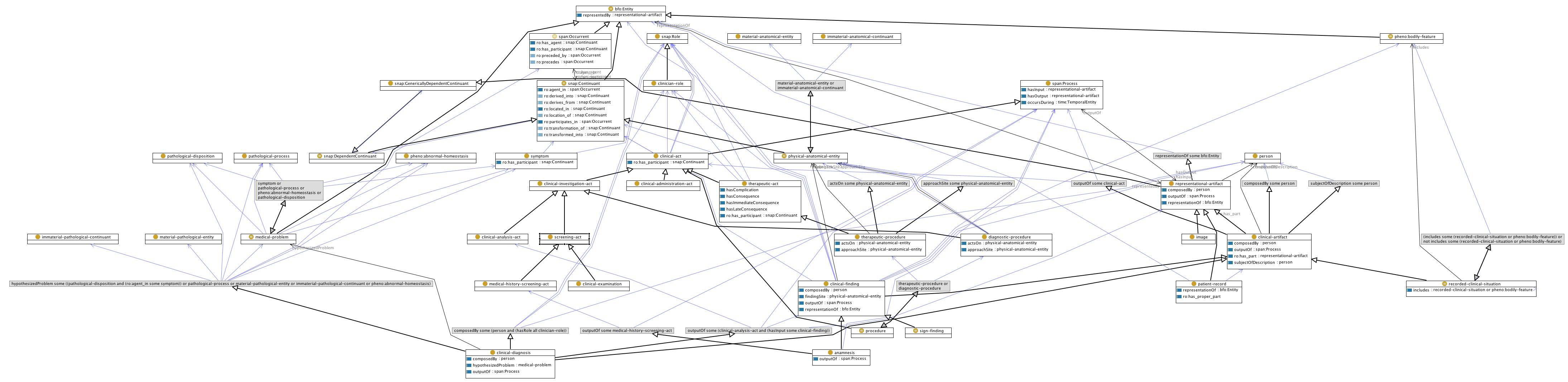
CPR is an archetypal semantic web axiomatization for clinical medicine and research in OWL-DL, RDF serializations (attached).

Mirrored at http://bioportal.bioontology.org/ontologies/14174

It is meant to be used in tandem with biomedical ontologies such as BFO, FMA, CYC, SNOMED-CT, GALEN, and other ontologies from the Open Biomedical Ontologies foundry.

It is developed by the informatics scientists at the Cleveland Clinic Heart and Vascular Institute and used to align their vocabularies for cardiothoracic care . During the development, there was participation between Dr. Eugene Blackstone, Chimezie Ogbuji, Doug Lenat, Chris Pierce, Sivaram Arabandi, and John Clark and the W3C in the Semantic Web for Health Care and Life Sciences interest group. Beyond aligmnent, it is used to coordinate domain reference ontologies for reporting and analysis.