A verifiable credential is a qualification, achievement, quality, or piece
of information about an entity's background such as a name, government
ID, payment provider, home address, or university degree, provided in an
electronic form whose integrity can be verified and whose content can be
validated against a set of business rules appropriate to the claims
that the content makes. Such a credential
describes a quality or qualities, property or properties of an entity
which establish its existence and uniqueness. The use cases outlined here are
provided in order to make progress toward possible future standardization and
interoperability of both low- and high-stakes credentials with the goals of
storing, transmitting, and receiving digitally verifiable proof of attributes
such as qualifications and achievements. The use cases in this document focus
on concrete scenarios that the technology defined by the group should address.
Status of This Document
This section describes the status of this
document at the time of its publication. A list of current W3C
publications and the latest revision of this technical report can be found
in the
W3C standards and drafts index.
This document represents a concise but limited collection of use cases readers
should review alongside the Verifiable
Credentials Data Model.
The work on this document was carried out under tight time constraints due to
limitations of the W3C process and publishing deadlines. Under such conditions,
errors are unavoidable and some of the ideas presented here are incomplete.
The Working Group hopes that in the future, W3C process can be revised to better
support the dynamic nature of standards work in a more consistent way across
different groups.
The Verifiable Credentials Working Group at the W3C develops standards for
expressing and exchanging "credentials" that have been issued by a third
party and to make them easier and more secure on the Web.
Note
This document does NOT attempt to define an architecture for the support of
Verifiable Credentials. Instead it expresses the sorts of needs that real users have
that could be addressed through support for some sort of self-sovereign credential
environment. It attempts to use terminology that is consistent with the other
deliverables of the Verifiable Credentials Working Group (you can see the relevant
terms in Appendix A).
1.1 Importance of this work
Entities (people, organizations, devices) need to present many kinds of
credentials as part of their everyday activities. As more and more of these
important activities move to the Internet, entities need to be able to
transmit instantly verifiable credentials (e.g., about their location,
accomplishments, value, what-have-you). From educational records to payment
account access, the next generation of web applications will authorize
entities to perform actions based on rich sets of credentials issued by
trusted parties. Human- and machine-mediated decisions about job applications,
account access, collaboration, and professional development will depend on
filtering and analyzing growing amounts of data. It is essential that data be
verifiable.
Standardization of digital credential technologies makes it possible for many
stakeholders to issue, earn, and trust these essential records about their
counterparties, without being locked into proprietary platforms.
1.2 Use case model
This document presents an aggregate use case model, composed of Needs, Roles,
Tasks, and Sequences. Taken together, these models define the use cases that
the Verifiable Credentials Working Group has addressed.
User needs define the problem space addressed by verifiable credentials.
User Roles specify the roles different entities play when interacting
with verifiable credentials. Tasks define the functions users can
accomplish, and sequences demonstrate how tasks might be realized, by
interactions between entities over time.
As with all models, this use case model is neither exhaustive nor complete. The
listed uses cannot capture all possible use cases. Similarly, the models do not
completely characterize the use cases represented. However, the combined model
is intended to provide specific, coherent guidance for the work ahead.
1.3 Conformance
As well as sections marked as non-normative, all authoring guidelines, diagrams, examples, and notes in this specification are non-normative. Everything else in this specification is normative.
The key word MUST in this document
is to be interpreted as described in
BCP 14
[RFC2119] [RFC8174]
when, and only when, it appears in all
capitals, as shown here.
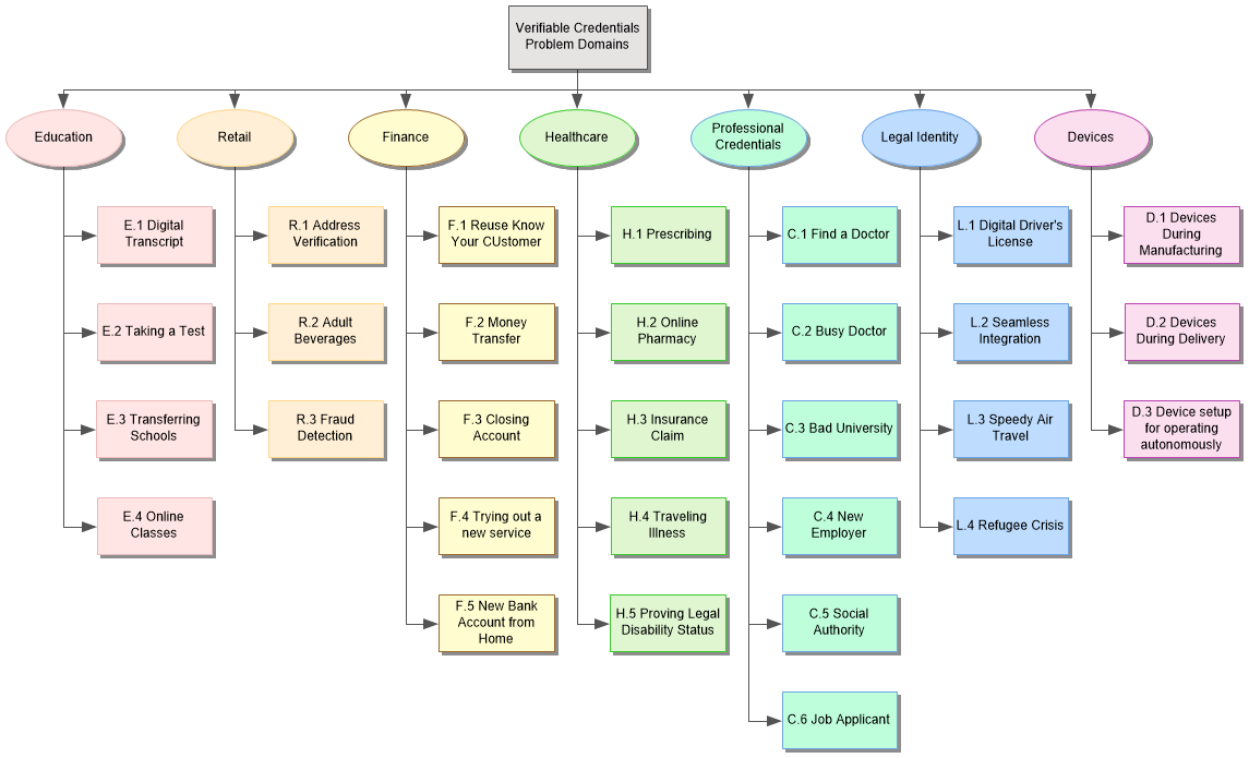
Figure 2
Verifiable Credentials, Example Domains for User Needs
3.1 Education
The education domain includes all levels of the educational experience; from
primary through professional continuing education.
E.1 Digital transcript
Joleene is the registrar of Mega University and, by virtue of her
office, is
responsible for the integrity, accuracy, and security of academic
records.
Joleen has been a pioneering registrar in advocating an "extended
transcript"
that includes not only the standard set of course grades but also
adds
supplementary information on learner competencies. These might
include work
experiences and non-educational but marketable skills. Upon the
request of her
students, Joleen issues a digital credential that includes an
extended
transcript.
E.2 Taking a test
Eunice is about to take her ACT (a test used to evaluate her
readiness for
college). When she arrives at the testing center, she is required to
present
identification. Her government-issued identity certificate is
acceptable, as
the verifiable credentials contained in it reflect all of the
required
attributes and it is difficult to counterfeit.
E.3 Transferring schools
Rocky is an undergraduate student at Wossamotta U. His school
provides a
credential repository service to all students and alumni, so
he chooses
to use it. In his third year, Rocky decides to transfer to
Moosylvania Tech.
They do not offer a service, but he does not want to continue to use
the
service of his old (and now rival school) so he moves his
credentials to the
service offered by his bank without needing to have them reissued.
E.4 Online classes
In MOOC and other online learning systems, being able to reliably
identify
participants is vital to ensure the individual evaluation and
certification.
Nick is participating in a course online and takes a test. He is
required to
provide his credentials to prove his identity before the test, and
then to
allow the system to issue a verifiable credential regarding
the
results of his test.
3.2 Retail
The retail domain encompasses all things where there is an exchange of value on
an individual level. This includes brick-and-mortar store fronts, web-only
venues, and even person-to-person sales.
R.1 Address verification
Francis has found the perfect pair of shoes. When processing orders,
Giant Shoe
Company wants to be certain that his shipping address is accurate
(inaccurate
addresses are very expensive in terms of customer service). They
offer a
discount for customers who make verifiable addresses available as
part of the
checkout process. Francis offers his certificate and gets the
perfect shoes for
even less than he expected.
R.2 Adult beverages
June goes to her local beer and wine store to buy a bottle of wine.
She submits
her identity credential that lets the liquor store owner know that
she is over
21 without having to reveal her actual date of birth, her address,
or her state
ID number.
R.3 Fraud detection
On a bright Sunday, Oskar remembers that he still needs to buy his
wife a
precious gift for their wedding anniversary. However, he is acutely
aware that
it is precisely in weekends that gangs set up fraudulent web shops
that claim
to sell such gifts, while in fact they only take the cash, and
disappear on
Mondays. So before actually purchasing a gift from the web shop of
his choice,
he requests the shop to provide a credential issued by the chamber
of commerce,
that contains proof of legitimacy. After having verified that the
shop is
legit, he can purchase his gift.
R.4 Bona-fide shopper
David owns a restaurant and has registered with a low cost wholesaler to purchase provisions in bulk. The wholesaler has
issued a credential to David, to prove that he is entitled to enter the warehouse in order to purchase goods that are
not available to the general public. The credential is marked "non-transferable" to stop David passing the credential to
his friends to allow them to purchase low cost provisions.
3.3 Finance
The Finance domain includes banking, brokerage, insurance, and other
industries where there is a high value placed on knowing exactly with whom
you are dealing.
F.1 Reuse know your customer
Jane is opening an account at MidBank in Finland. As part of that
process,
the bank asks her to provide two from a variety of possible sources
to confirm
her identity — a so-called "Know Your Customer"
check. She
selects government-supplied verifiable credentials that
confirm she
receives postal mail at a certain address and that she has a
national ID card.
Confirming these allows the bank to open her account and be
confident in her
identity when she conducts transactions.
Now that the account is open, Jane is issued a digitally-signed
credential for her checking account at MidBank. This
credential
verifies that Jane has an account at MidBank and has access to her
associated checking account. It is issued to a controlled
identifier over which Jane has demonstrated proof-of-control.
When presented, Jane again demonstrates proof-of-control over that
identifier to give the verifier confidence that the current holder
presenting the credential, is in fact, the original recipient of
the credential. Since MidBank (and all banks in Finland) are
required to perform "Know Your Customer" checks on
accounts, this credential can also be treated as sufficient
verification by other financial institutions. This helps Jane
assure destination banks that she is verified, thereby
allaying concerns about misdirected transactions and money
laundering.
F.2 Money transfer
Susan wants to send funds to her family in another country via a
popular money
transfer service. She has verifiable credentials in her
credential repository that can be used to share her
identity profile. She has also been sent a credential from
her
family verifying their banking information. By sharing these with
the money
transfer service, they can automatically verify the source and
destination of
funds, thus being confident in the delivery of those funds and
satisfying
various regulations regarding prevention of money laundering.
F.3 Closing account
John opens a checking account at Big Bank Co and is issued a
verifiable credential indicating that the account exists,
that the bank
verified John's identity, and that John has access to the account.
Some time
later, John is moving to a new city and decides to close that
account. Big
Bank Co needs to revoke that credential as part of their normal account
closing
process.
F.4 Trying out a new service
Nikita has several accounts with BigBank, as well as a brokerage
account with
WallStreetCo. She had placed all of her credentials in a
credential repository at BigBank that came free when she
opened her
accounts. WallStreetCo is now offering a new repository that
has an
interface she thinks she will prefer. Nikita copies her
credentials from
BigBank into the repository at WallStreetCo to experiment with their
service,
but continues to use the service from BigBank while she is testing.
F.5 New bank account from home
Alice wants to open a new bank account. BigOnlineBank offers the
ability to
do this from home if she can provide electronic credentials. She
offers
government-issued certificates that verify her identity (address,
national
identity number, etc.), and opens her new account from her couch.
3.4 Healthcare
Privacy is critically important in the healthcare industry. This domain looks
at everything from physical interaction to connecting patients and providers
with service organizations.
H.1 Prescribing
Barney is a physician, and has recently become board certified in
his state.
The state's board issues Barney a digital certificate confirming
that he is
certified to practice medicine in that state. Barney can now use
this
certificate when writing prescriptions and referrals, thereby
improving
accountability and verifiability.
H.2 Online pharmacy
iPharmacy receives a prescription for Bob electronically from a
local clinic.
It includes a certificate about the physician that issued the
prescription as
well as one about Bob. iPharmacy's system automatically verifies the
ability
of the physician to write prescriptions, as well as Bob's insurance
coverage.
When Bob arrives to pick up his medication, iPharmacy further
correlates his
identity with the certificate, thereby improving the end-to-end
accountability
of their system.
H.3 Insurance claim
Tracy has a sore throat soon after moving to a new town. She finds a
physician
through her health care network and goes in for treatment. She is a
new
patient, so the clinic needs to know who she is and how she will be
paying.
When checking in, she presents her verifiable credential that
demonstrates her identity and her proof of insurance. When the
clinic submits
this to the insurance company, they can automatically ascertain that
she
submitted her proof of identity and insurance to the provider and
granted the
physician the ability to submit the claim for payment.
H.4 Traveling illness
John is on the vacation of a lifetime, travelling the world. Falling
ill, he
visits a health clinic in a country in which he does not live. At
the clinic,
he is asked for proof of identity. He provides a credential that
verifies his
name and address, but elects not to disclose his marital status nor
his social
security number, as those are neither requested nor required at this
clinic.
He further marks the disclosure as expiring in 30 days—he does
not want
his information verifiable after that time.
H.5 Proving Legal Disability Status
Trina, who is legally blind, is currently unemployed, and needs to
use the
local free disability ride service to get to the employment office.
To use
this service, she is required to verify that she maintains legal
disability
status. Trina provides her government-issued disability credential
to sign up
for the ride service, and is not required to disclose her specific
disability
to the ride service, as this could put her at personal risk.
3.5 Professional Credentials
In many aspects of life it is important to know that entities are who
they say they are, and that they can do what they say. Professional
accreditation is one way of learning about the abilities of an entity.
Being able to verify these credentials is essential to their value.
C.1 Find a doctor
Jason is looking for a new primary care physician. His health
provider
includes information on their web site about the physicians they
have on
staff, including verifiable credentials about
their
education, board certification, and continuing education. Jason can
verify
these credentials and be confident that his new physician satisfies
his
requirements.
C.2 Busy doctor
Barney was a board-certified physician, but he ran out of time to
complete
his continuing education requirements and his certification lapsed.
Since the
board can revoke his certification, credential verifiers will
automatically be aware that he can no longer issue prescriptions or
perform
medical procedures.
C.3 Bad university
Jane was issued a certificate by BigTraining Co., indicating that
she was a
trained Project Manager. It was later discovered that BigTraining
Co. was not
actually training anyone, and their organization's certificate was
revoked via
the US Department of Education's Accreditation Database. Jane's
credential is
therefore invalid, and prospective employers will be aware of this
when they
check her certifications.
C.4 New employer
Jessica is a medical doctor practicing in the United States. She has
a variety
of digital credentials that explain her qualifications, schooling,
continuing
education achievements, and board certifications. These are all
stored in the
credential repository provided by her employer. When she is
offered a
position with another health provider network, she can automatically
transfer
all of these credentials to her new employer.
C.5 Social authority
Josie is a healthcare worker that has created a profile on a
professional
social network to make herself readily available for new
opportunities in the
workforce. She lists her employment history and qualifications
including degrees,
certificates, and digital badges. The website requests verification
of her
credentials in order for her qualifications to be visible
when she
posts messages. Josie authorizes the sharing of the relevant
credentials with
the website, and the site verifies and validates them before allowing Josie to
expose them.
"Freedom?" is an online forum that encourages free discussion about
issues
controversial in Freedonia. The forum allows users to register
anonymous
accounts, but it also allows users to obtain badges based upon
real-world
certifications. Paula has been certified as an aid worker, and
wishes that
information to be marked on her posts. She shares her certificate
with the
forum, but limits it to only verifying that she is the holder
of the
certificate, that she is the subject of it, and that she is
an aid
worker. In this way she maintains her anonymity in this
controversial forum
while still being able to assist her fellow countrymen.
C.6 Job applicant
Software Co. has posted an open position online and they are
receiving
thousands of applications. Cindy has applied for the job. Unlike
many
applicants, she has attached her education credentials—college
degree,
additional specific software training, etc. Software Co. evaluates
these
credentials automatically as they receive her application. Because
her
materials are verifiable and verified, her application is
immediately
forwarded as a viable candidate.
3.6 Legal Identity
For many transactions, an entity must be able to prove some aspect of
their identity in a way that can be quickly verified. Governments and other
widely recognized entities are well positioned to provide such
identification in a verifiable digital form.
L.1 Digital driving license
Asako just passed the final test to receive a drivers license. As
she is still
a new driver, and may be pulled over for a traffic violation, she
would like
to receive a credential that asserts a claim that she
has right
to drive a car. She requests a credential from the certifying
authority
(issuer) that she can use to prove to the officer
(verifier) that her claim is valid.
L.2 Seamless immigration
Tom is a frequent international traveler. In order to speed
processing
through immigration check points, he applies for a digital passport
from his
governmental authority. After satisfying background check
requirements, the
authority issues Tom an electronic version of his passport. This
version is
verifiable and retains a history of all the places he visits so that
immigration officials can quickly and easily evaluate his
suitability as a
visitor to their country. Once they are satisfied, they will
automatically
add the details of this new visit to Tom's passport.
L.3 Speedy air travel
Security for air travel is more and more rigorous, requiring more
and more
time to validate each passenger. Ivan has a collection of
verifiable credentials that are assembled into his air travel
Identity Profile. When Ivan needs to pass through a
security
checkpoint at his airport, he presents this profile before entering
the
line. Because his identification can be immediately and
automatically
verified, he is permitted to skip the long line and go straight to
the
metal detector.
L.4 Refugee crisis
Thousands of people each year are displaced because of man-made and
natural
disasters. Anoushka is one such, having been forced to flee her
village along
with her mother and younger brother. They reach an IFRC center just
across
the border in a relatively safe area, but with no documentation.
Since the
government of her homeland is in turmoil, there is no way for the
IFRC staff
to easily establish their identities. Fortunately, Anoushka had been
issued
a self-sovereign proof of birth, attached to which is the proof of
birth and
marriage for her parents. She is able to retrieve this because it is
available
from many places over the Internet. Since it is verifiable, the
IFRC is
comfortable vouching for them and resettling them in a safer area
for the
duration of the conflict.
3.7 Devices
Intelligence devices are created and deployed so that they can interact with
other entities (people, organizations, devices). Establishing trust
and maintaining secure relationships with these devices is especially critical.
D.1 Devices during manufacturing
Bob, the director of production at HVAC Manufacturing, issues a
device-identifying verifiable credential (e.g. IDevID, IAK)
at the
factory for an energy-saving fan controller IoT device.
Carol, senior quality engineer at Certifications Testing Lab,
issues a
certification of specification-compliance verifiable
credential to the
fan-controller device at the certification lab during the
manufacturing
process.
When the fan controller is installed at the customer's office at
Modern Office
Spaces, the controller's identifying credential can be
verified by Sam,
IT technician, to establish the identity of the controller as part
of the
on-boarding of the new controller. The controller's
specification-compliance
credential is verified to demonstrate the controller's
Energy-Star
compliance.
D.2 Devices during delivery
As the fan controller leaves the factory, additional
verifiable credentials are issued by Vince, a systems
engineer at VAR
Resellers, as he verifies the manufacturer's configuration matches
the
verifiable credentials accompanying the device. He then
installs a
software package specific to Modern Office Spaces needs and issues
verifiable credentials that establish evidence of
possession by VAR
Resellers and the software additions Vince made to the device.
Finally, upon delivery to Sam, the end customer, the
verifiable credentials show that the fan controller has
been securely
handled and contains the correct features and certifications.
D.3 Devices setup for operating autonomously
Sam, the new device owner, needs to trust the device originated
from HVAC
Manufacturing and was handled correctly at Certifications Testing
Lab and
installed with the correct software package at VAR Resellers.
After Sam
verifies each of the verifiable credentials, he issues
another
verifiable credential for fan controller #37 which includes
assertions
relating to trust: device manufacturer model/version, software
manufacturer
model/version, security versions of components TCB, and associated
devices the
fan controller is authorized to interact with including
thermostat-board-room.
The thermostat-board-room monitors room temperature. When the
temperature is
too hot it switches the fan controller #37 on and later when the
temperature
reaches a comfortable level, off. The device makes sure the
control signals
from thermostat-board-room are authorized (namely, that Sam
intended for
thermostat-board-room to control the fan controller).
Sam is concerned about the security of the smart board room. He
configures
the autonomously interacting devices to re-verify device
trustworthiness
attributes periodically by re-checking that the device originated
from HVAC
Manufacturing and was handled correctly by Certifications Testing
Lab and
installed with the correct software package by VAR Resellers.
Sam may update the device’s software occasionally during its
lifetime. Even
though Sam is applying the update, VAR Resellers supplies the
correct update.
The device ensures that only VAR Resellers is able to supply the
updated
software image and that only Sam is able to apply the update.
4. User Tasks
Use cases are often used as a driver for requirements. While the users of
verifiable credentials have needs across many domains, the tasks
associated with those needs span the domains. This section summarizes those
tasks, as well as requirements related to the tasks, and maps the tasks and
requirements back to the associated needs.
Note
It is worth noting that the subject may or may not be the same
entity as the holder. There are no tasks in these examples that
require participation of the subject.
Individuals and organizations need a way to issue credentials about
themselves or others that can be verified and trusted.
Needs
F.1, E.1, L.1, H.1
4.2 Assert Credential
Requirement
It MUST be possible for the holder of a verifiable credential
to restrict the amount of information exposed in a credential they
choose to share. It also MUST be possible for the holder to limit the
duration for which that information is shared.
Motivations
Credentials may be issued about a subject that include multiple
attributes, only some of which are required when verifying a specific criteria
is satisfied. The holder should have the ability to satisfy the
criteria without revealing additional attributes that are not required.
Needs
R.2, H.4
4.3 Verify Credential
Requirement
It is expected to be possible for a verifier to verify that the
credential is an authentic statement of an issuer'sclaims about the
subject. Verifiers MUST have the capability to
cryptographically prove that a credential has not been tampered
with since issuance (authenticity) and that the issuer continues
to assert the claims as true (currency).
To check authenticity, the issuer's verification method(s), such as
a public key, must be discoverable from the credential itself. It
is expected that the issuer identifier either is
itself cryptographically verifiable, or that it can be used to
reliably discover the cryptographic material necessary to confirm
that the content of a credential has not been changed since
issuance. It is understood that verification depends on the
verifier's acceptance of the robustness of the cryptographic
mechanisms used for testing authenticity and for discovering
verification methods. An untrusted verification method cannot be
relied upon for verification.
Verifiers must also be able to
inquire about the current status of a credential without
revealing to the issuer
The entity requesting that status
The credential for which status is being checked
The subject of the credential being checked
Requiring that verifiers perform this status check
is what enables issuers to revoke, suspend, or otherwise
moderate the status of the credential.
Similarly, if a discovery mechanism is used to retrieve
verification methods for a given issuer, verifiers must be able
to do so without revealing unnecessary information to the issuer.
In short, it must be possible to fully verify a credential
without leaking usage data to the issuer or anyone else. This
is to avoid the so-called "phone home" problem.
Motivations
In many environments (such as order processing), information — such
as a payer's address, citizenship, or age — needs to be
automatically verified to complete the transaction.
It MUST be possible to verify these in an automated fashion.
Needs
F.2, C.1, E.2,
R.1, F.5, H.2,
C.6
4.4 Validate Credential
Requirement
It MUST be possible for a verifier to check whether a
given credential is appropriate for a particular use. That is, given
a credential that is authentic and current, the verifier needs to
interpret the claims in the context of their own 'business rules'
concerning, for instance, which parties are acceptable authorities, and which
cryptographic mechanisms are acceptable for what situations.
Is the issuer someone we know?
Are the claims made by this issuer appropriate for this
particular issuer's authority?
Is the holder's presentation an appropriate use of the
credential?
The first and second questions will be answered because either the
verifier already knows the public identifiers for the issuers it
recognizes for specific credentials, or there is a discovery mechanism
whereby verifiers can find appropriate issuers given their
business requirements.
The business rules may allow the use of certain credentials for
specific situations, even when verification fails. For example, a
suspended or expired professional license may be accepted by an employer as
evidence of past experience without it being treated as a current
qualification for roles that require that license. For this
reason, current status (as part of verification) only deals with the
status of the credential as maintained by the Issuer. Timeliness
is the domain of validation.
It's important to note that the bounds of authority for a given
issuer are specific claim types made by them and relied upon by
others. While a region's DMV (Department of Motor Vehicles)
or equivalent agency might be an acceptable authority for an
individual's driving privilege, it should probably not be treated
as authoritative for an individual's hair color or current
address, even though such claims are often included in
today's driver's licenses.
Unlike verification, it may not always be possible to
automate validation. Some use cases require human review before accepting
a particular credential for a particular use. For example, a
digital proof of age system might need a trusted human agent to
visually compare the holder/presenter in real-space to a
reference photo securely referenced in the VC, before accepting a
credential as valid.
Motivations
Verifiers need to be able to apply their own policies and rules
to the information they rely on to run their "business" (which we
mean broadly, to encompass all activity focused towards a goal).
Given this need, any given VC might be verified but not usable in a
particular situation. For example, a self-issued driver's license
would likely not be acceptable for a car rental by most car
rental agencies, even though the verification succeeds.
Even so, in other cases, such as at a go-cart racing facility, it
may be entirely appropriate to accept the name and image from a
self-issued license for the purpose of leaderboards,
announcements, and correspondence.
These business rules are entirely the province of the verifier. Only after
satisfying their rules should a verifier rely upon a claim as an
accepted fact for specific use.
Needs
F.2, C.1, E.2,
R.1, F.5, H.2,
C.6
4.5 Store Credential
Requirement
It MUST be possible for the holder of a credential to store that credential in one or
more credential repositories.
Motivation
A credential is under the control of its holder. That holder will
choose where their credentials are stored based upon a variety of factors
(e.g., employer requirements, convenience, service levels, provider cost,
business intelligence). The holder needs to be able to easily choose among
various credential repositories, and also to be able to migrate their
credentials to another without requesting new credentials from the
credentialissuer.
Needs
F.4, E.3, C.4
4.6 Retrieve Credential
Requirement
It MUST be possible for a holder to select if and which appropriate
credential should be sent to a verifier.
It MUST be possible for the issuer of a credential to revoke it,
after which it will no longer satisfy verification procedures.
Motivation
An entity (issuer) discovers that a credential they have
issued and are endorsing for an end user (subject), is no longer valid
and wishes to revoke the issued credential.
Needs
F.3, C.2, C.3
5. Focal Use Cases
Focal Use Cases are meant to provide examples where a blend of features from
verifiable credentials standard may be used together to solve complex
or challenging marketplace needs.
5.1 Citizenship by Parentage
5.1.1 Background
Sam wants to claim US citizenship because his mother is American. Sam has a
digital birth certificate from Kenya, where he was born while his Mother was
in the Peace corps. He also has a digital version of his mother's US passport.
Because his mother’s name changed between his birth and the issuance of the
passport, Sam also has a marriage license with her maiden and married names.
Sam is applying for a new passport from the US Secretary of State.
5.1.2 Distinction
This use case is challenging because the mother’s name changed, by marriage,
between the issuance of the birth certificate and passport.
5.1.3 Scenario
Sam’s mother emailed him the certificate, license, and passport as independent
Verifiable Credentials. He then creates a verifiable presentation
which includes those credentials, a statement of their relationship to each
other and his relationship to his mother. He then visits the US Secretary of
State website, creates an account, starts the application for a passport, and
uploads his new verifiable presentation as supporting evidence. After
processing the application, Sam is issued both a traditional passport and a
new digital passport.
5.1.4 Verifiable Credentials
Birth Certificate
Establishes relationship to mother with maiden name
Marriage License
Establishes mother's name change
Mother’s Passport
Establishes mother's US citizenship
Sam’s Passport
Establishes Sam is the child in the birth certificate
5.1.5 Verifiable Presentation
A verifiable presentation which includes those three credentials,
adds his name, photo, and demographic data along with the assertions that —
He is the child in the birth certificate.
The mother in the birth certificate, the person in the passport, the spouse in
the marriage license are all the same person.
5.1.6 Trust Hierarchy
Sam is legally liable for his claim to the rights of citizenship. The state
department is on the hook for verifying the underlying credentials and Sam’s
claims, including correlating against any additional data they might
already have.
5.1.7 Threat model
Threat: Terrorist / Identity fraud. A bad actor could be
impersonating Sam to attain a passport. Of course, if a bad actor were to be
able to collect the required verifiable credentials—mother’s
passport, birth certificate, and marriage license, that actor has already
significantly compromised the system.
Response: Identity assurance based on the contents of the
credentials, potentially with enhanced data embedded in the credentials,
i.e., data not currently in passports, birth certificates, or marriage license.
For example, a biometric template could be embedded in the birth certificate
credential and that template could be used for interactive identity assurance
at the time of submitting the presentation.
Threat: Exposure of private information. By storing
potentially compromising information in credentials and sending them
over the network, we are increasing the attack surface for the subjects
of those credentials.
Response: Encrypt the credentials (once by issuer, every
verifier gets the same encrypted blob)
Pat earned multiple diving credentials while living and working in Fiji and
Australia. Later, Pat is hired by NOAA as a Dive Instructor, which requires
that they maintain certification as an instructor with additional specialist
diver certifications in dry suit, night diving, and search and recovery. The
dive instructor certification is public record, but the additional specialist
certifications are private because they are for personal diving, not acting
as an instructor.
Part of Pat's job is logging the certifications of fellow divers during NOAA
sanctioned dives.
5.2.2 Distinction
This use case is difficult because:
Certification in Fiji and Australia. NOAA relies on an international
certification agency, PADI, with relevance in multiple jurisdictions.
Each of these credentials is issued by different schools in the name
of PADI.
Each credential has an independent expiration cycle.
Pat grants NOAA permission (the capability) to validate future
credential status changes.
On each trip, Pat creates a certified log of all divers, effectively issuing
a verified credential about other credentials.
5.2.3 Scenario
When Pat applied for his job at NOAA, he provided verifiable credentials
issued by different dive schools licensed by PADI to do so. NOAA verifies
cryptographically that the certifications were issued by PADI-approved dive
schools and that the credentials were still in good standing by checking both
the certifications' *and* the dive schools' revocation services.
Upon accepting the job, Pat issues NOAA a revocable token that allows NOAA to
check the current status of all of his certifications — not just the
status of a single verifiable credential. After any specific
certification expires — and Pat renews it — NOAA's next check of
Pat's certifications returns the status of the renewed certification, not just
the status of the (now expired) verifiable credential.
When Pat takes a group of divers on NOAA sanctioned dives, he records the
verifiable credentials for each diver (which demonstrate their diving
certifications), creates a verifiable credential including those
credentials; he signs and archives it on his laptop.
When Pat retires from NOAA, he revokes that token and NOAA staff is no longer
able to monitor his non-public certification status.
PADI is liable for correctly certifying dive schools.
Dive schools are liable for correctly certifying Pat's knowledge and skills.
Pat is liable for representing the facts in their application and maintaining
the revocable capability.
NOAA is liable for verifying the credentials and Pat's assertions
claiming them, and for assuring Pat's continued good standing for the required
credentials.
Pat is liable for making sure all divers, on each trip, have valid
credentials and are properly logged.
Diver's are liable for presenting valid credentials, specifically
credentials for which they are the subject, including any formal
identity credentials, e.g., passport or driver's license.
5.2.7 Threat model
Threat: Issuer is compromised. One of the dive schools
had their private keys stolen, but the school itself only ever issues valid
certificates.
Response: Use multi-sig to prevent theft of a single key from
relevance
Response: Hardware wallet to minimize threat of network-based
attack
Response: Biometrically locked hardware wallet
Response: Frequent rotation to minimize exposure from stolen
keys
Response: Enhanced background checks for all individuals with
access to keys
Response: Instead of institutional keys, sign certificates
with individuals' keys plus credential from the school.
Threat: A dive school could issue unearned certificates.
Response: Audit certificate issuance. Record all issuance,
systemically spot check for validity.
Response: Background checks on schools prior to authorization
Response: Limit the number of certificates that can be issued
to limit impact of violation
Response: Limit time horizon that the school may issue on
behalf of PADI to require re-validation of qualifications
Response: Use revocation mechanisms for school's authorization
credentials
Threat: Dive school could issue certificates with a revoked
authorization.
Response:Holders should verify the authorization,
before they buy the course
Response:Holders should verify the authorization at
the point of receiving the credential
Response:Verifiers should also verify the
authorization of the issuer
Threat: Pat could send a proxy to earn their certificate.
Response: School should use multi-factor identity assurance
during registration and onsite when testing.
Response: Dive school retains video surveillance of event
for future audits
Response: Dive boat or test center takes photos of
participants and logs them for later audit
Threat: Pat or another dive master could lie about a diver being on
the boat.
Response: NOAA requires divers listed to submit endorsement
that they were there (they endorse the dive log); divers mutually sign each
other's log entries
Response: Boat owner signs dive log
Response: Pre-register excursion and expected diver list
Response: Ongoing signed provenance data about Pat's job
assignments (location, dates, correspondence, etc) by/with NOAA Manifest
"souls on board" before/after including crew
Response: Independent ID proofing of offline credentials
(signed picture and/or photo ID)
Threat: Malware could take control of issuer or verifier
agent.
Response: Run virus and malware scans regularly
Response: Isolate issuer agent system to an air-gapped
environment
Threat: Pat is phished, and Pat gives capability to the wrong
person/entity.
Response: Use better identity assurance for the verifier,
i.e., don't give capability to strangers.
Response: Use Object Capabilities based on strong
authentication and well-known public keys.
Threat: Issuer spoofs Pat, and Pat receives VC from
non-PADI-certified instructor.
Response: Pat runs PADI's wallet software to make sure any
certificates they receive are authentic.
Response: Pat checks the VC with a PADI-provided tool before
accepting it
Response: Pat checks the VC with a standard tool, to see
that (1) There really is a PADI authentication and (2) PADI authentication is
actually from PADI
Threat: Pat presents a fake credential as a PADI certification.
Response: NOAA verifies the signature on the certification
credential AND on the PADI authentication credential.
Threat: Pat's laptop on the boat could be compromised.
Response: Use air-gapping techniques, such as QR codes, to
limit impact of compromise
5.3 International Travel with Minor and Upgrade
5.3.1 Background
Malathi is traveling internationally with her 8-month-old son, Anand. His
father, Rajesh, is staying home. Malathi has enough frequent flyer miles to
upgrade the ticket to first class.
5.3.2 Distinction
This use case is difficult because:
Current US passports do not establish explicit relationship between parent
and child.
When one parent travels with a minor, the other parent is required to grant
permission for the trip, thus implying guardianship or responsibility.
The DID or other Digital Identity system replaces the role of the notary in
the paper/physical world
Credentials must be coordinated between two verifiers (agent and airline) for
two individuals, and a digital coupon is used.
The relationship of the minor to the non-traveling parent must be established,
in order for the permission to be considered.
Malathi obtains permission from Rajesh stating she is allowed to take the baby
out of the country.
Prior to booking the trips, Malathi visits HappyAir.com to request an upgrade
to first class. HappyAir issues a verifiable credential redeemable for
a first class upgrade on an international flight.
She books the plane tickets through her travel agent who adds the lap child
to the ticket.
HappyAir verifies that Malathi has a signed statement from Anand’s other
parent stating that she may exit the country with him.
5.3.4 Verifiable Credentials
Malathi's passport
Establishes identity of the traveling parent
Anand's passport
Establishes identity of the minor
Anand's Birth Certificate
Establishes relationship to parents and provides link from Rajesh to Anand that
qualifies the permission to travel
Permission to travel from Rajesh
Grants permission from non-traveling parent for minor to travel.
Identity matches identity of the parent in the birth certificate, establishing
relevance.
Submitted to HappyAir, includes Malathi and Anand's passport, assertion of
permission, birth certificate and Frequent Flyer coupon.
5.3.6 Trust Hierarchy
Malathi is liable for her claim of parentage as well as securing right to
admission for herself and her son at their destination (visa may be required).
Malathi and Rajesh are both liable for attestation of permission to fly with
Anand without the other parent.
Malathi is liable for the cost of her ticket and her son’s ticket.
The agency is liable for issuing valid tickets and for verifying the
credentials provided by the travelers.
The airline is liable for issuing tickets and, ultimately, fulfilling the
terms of travel
The airline is liable for accepting the upgrade coupons at ticketing.
The airline is liable for verifying the credentials in the birth certificate
match the credentials in the permission letter.
The check-in agent, TSA agent, and passport control at the destination are
liable for identity assurance at various points of travel, using information
contained in the verifiable credentials.
5.3.7 Threat model
Threat: Stolen Key. Malathi steals Rajesh’s key in order to
fake travel permission. (Kidnapping her own kids and fleeing Rajesh.)
Response: Rajesh could store his key with a trusted third
party, such as an attorney.
Response: Rajesh could use a hardware wallet with pin or
biometric.
Response: Rajesh could use a passphrase on his key
Threat: Stolen Key 2 Ticket purchaser has Malathi’s
credentials, impersonating her to purchase a ticket. This could enable
a third-party kidnapping.
Response: Travel permission can be restricted to specific
date and or trip minimizing abuse potential.
Response: Embed identifying characteristics or biometric into
the credentials so that verifiers can independently verify the subject
in front of them is the subject in the credential.
Response: Malathi could use a hardware wallet with pin or
biometric.
Response: Malathi could use a passphrase on her key
Threat: Exposure of private information. By storing
potentially compromising information in credentials and sending them over the
network, we are increasing the attack surface for the subjects of those
credentials.
GS1 is the global supply chain standards development organization behind the retail barcode. The content of
the barcode, the Global Trade Item Number (GTIN), is a 13-digit string composed of a GS1 Company Prefix (a
unique string of 4-12 digits), a trade item reference (a numeric string unique within the GS1 Company Prefix to bring
the length up to 12 digits), and a check digit (a mathematical calculation to detect keying errors).
The GS1 Company Prefix is licensed to a user company by a local GS1 Member Organization. The license gives
the user company the right to issue GS1 identification keys within the range of the GS1 Company Prefix and
to issue Verifiable Credentials referring to the license Verifiable Credential.
The license Verifiable Credential may be revoked if the user company fails to abide by the terms and
conditions or may be transferred to another user company as part of a merger and acquisition.
If the license is revoked, no new Verifiable Credentials derived from it may be issued. If the license is
transferred, existing derived Verifiable Credentials remain valid, and the new user company may issue new
Verifiable Credentials, including some that refer to Verifiable Credentials issued by the previous user
company.
Note
The core GS1 standard is the identification of objects in the supply chain, typically trade items, but also
locations, shipping containers, and much more. Every object is identified using a GS1 identification key,
sometimes alongside a secondary key for higher granularity (e.g., a serial number alongside a GTIN to
identify a specific instance of a trade item). Much of the text in this use case refers to keys and key
credentials. These are the GS1 identification keys, not cryptographic keys.
5.4.2 Distinction
This differs from other focal use cases in that the rights granted by a Verifiable Credential can be
transferred
to another subject, without invalidating other Verifiable Credentials created by the original subject.
5.4.3 Scenario
Healthy Tots, a baby food manufacturer, wishes to list its products on the Sell Anything & Everything
(SA&E) marketplace. As a global marketplace, SA&E requires unique identification for products listed
on its site, and has chosen the GTIN as the preferred identification key. To ensure uniqueness, SA&E
requires that companies listing products prove that they have the right to issue the GTINs they are using.
5.4.4 Verifiable Credentials
GS1 Prefix license
Issued by GS1 Global Office to GS1 Utopia (a GS1 Member Organization operating in the region of Utopia). Grants GS1 Utopia the right to
issue GS1 Company Prefix licenses within the range of the GS1 Prefix in the license.
GS1 Company Prefix license
Issued by GS1 Utopia to Healthy Tots. Grants Healthy Tots the right to issue GS1 identification keys
within the range of the GS1 Company Prefix in the license.
Key (GTIN)
Issued by Healthy Tots to declare the existence of a GS1 identification key, typically a GTIN, within
the range of the GS1 Company Prefix.
GS1 Global Office, the trusted root of the GS1 identification system
GS1 Utopia, a GS1 Member Organization, a country-based member of the GS1 federation, also a GS1 Prefix
licensee
Healthy Tots, a baby food manufacturer, also a GS1 Company Prefix licensee
Sell Anything & Everything (SA&E), a global marketplace
A trade item manufactured and sold by Healthy Tots, represented as a GS1 Digital Link URI
Benevolent Conglomerate, a company that acquires Healthy Tots and, optionally, its GS1 licenses
5.4.5.1 Issuer
For the GS1 Prefix license Verifiable Credential, the issuer is GS1 Global Office.
For the GS1 Company Prefix license Verifiable Credential, the issuer is GS1 Utopia, which is the subject of
the corresponding GS1 Prefix license Verifiable Credential.
For the trade item Verifiable Credential, the issuer is Healthy Tots, which is the subject of the
corresponding GS1 Company Prefix license Verifiable Credential.
5.4.5.2 Subject
For the GS1 Prefix license Verifiable Credential, the subject is GS1 Utopia.
For the GS1 Company Prefix license Verifiable Credential, the subject is Healthy Tots.
For the trade item Verifiable Credential, the subject is the GTIN represented as a GS1 Digital Link URI.
5.4.5.3 Holder
For the GS1 Prefix license Verifiable Credential, the holder is GS1 Utopia.
For the GS1 Company Prefix license Verifiable Credential, the holder is Healthy Tots.
For the trade item Verifiable Credential, the holder is Healthy Tots.
5.4.5.4 Verifier
Sell Anything & Everything, a trading partner of Healthy Tots that needs to validate the identification
of an object (typically a trade item) and the data associated with it.
5.4.6 Validation Requirements
The validity of a credential often depends on the validity of a prior credential and on comparison of data between
the credential of interest and its prior credential. The validation process is recursive, ending only when there is
no further prior credential and the first credential (the one with no prior credential) is issued by GS1 Global
Office.
Within the GS1 vocabularly, a credential that depends on a prior credential is said to extend the prior credential.
Accordingly, every such credential has an "extendsCredential" property that references the ID of the prior
credential; the absence of this property indicates the first credential.
A GS1 Prefix license Verifiable Credential is valid if it is issued by GS1 Global Office.
A GS1 Company Prefix license Verifiable Credential is valid if:
the issuer is the same as the subject of the "extendsCredential";
the GS1 Company Prefix in "licenseValue" ("9521234" in the examples) starts with the same digits as
the GS1
Prefix in "licenseValue" of the "extendsCredential" ("952" in the examples); and
the credential was issued after the "extendsCredential" was issued and, if applicable, before the
"extendsCredential" was revoked or transferred.
A key (GTIN) Verifiable Credential is valid if:
the issuer is the same as the subject of the "extendsCredential";
the key (GTIN) in "credentialSubject.id" ("09521234555551" in the examples) is properly based on the
GS1 Company Prefix in "licenseValue" of the "extendsCredential";
the credential was issued after the "extendsCredential" was issued and, if applicable, before the
"extendsCredential" was revoked or transferred; and
the GS1 Company Prefix license Verifiable Credential is valid.
5.4.7 Verifiable Presentation
Healthy Tots presents the credential for the key (GTIN) that it has issued to identify its product as well as the GS1 Company
Prefix license credential to prove that it has the right to issue the key to SA&E. To complete the
validation, SA&E requires the GS1 Prefix license credential issued to GS1 Utopia, which is publicly
accessible and discoverable via the GS1 Company Prefix license credential.
5.4.8 Trust Hierarchy
GS1 Global Office is responsible for management of the GS1 identification system as a whole. It is
liable for ensuring that the GS1 Prefix licenses that it issues are unique.
GS1 Utopia is responsible for management of the GS1 identification system within the range(s) of the
GS1 Prefix(es) issued to it. It is liable for ensuring that the GS1 Company Prefix licenses that it
issues are unique.
Healthy Tots is responsible for management of the GS1 identification system within the range(s) of the
GS1 Company Prefix(es) issued to it. It is liable for ensuring that the GS1 identification keys that
it issues are unique.
SA&E is responsible for ensuring that no two products listed on its website carry the same GTIN.
5.4.9 Variation - License Transfer
GS1 license Verifiable Credentials are issued with a validFrom property but not a
validUntil
property. Licenses are renewable as long as the licensee abides by the terms and conditions of the GS1 Member
Organization that issued the license, including regular license payment if required. Accordingly, the only way for
a
trading partner to know that a license is no longer valid is to check its status for revocation.
5.4.9.1 Revocation
Once a license credential is revoked, any extension credentials (those that extend the revoked credential or that
extend other extension credentials) created after the revocation are invalid. For example, a GTIN key credential
created after the revocation of the underlying GS1 Company Prefix license credential is invalid because the
company no longer has the right to issue GTINs, or any other key, within the scope of the GS1 Company Prefix.
Other dependent credentials that are created after revocation may be valid, such as a product recall notice linked
to a GTIN key credential created before the revocation.
Extension credentials created prior to the revocation of an extended credential may be considered valid for
certain use cases. The key credential used to identify a trade item with a GTIN, for example, will remain valid in
perpetuity, long after trade items identified by the GTIN are no longer in the supply chain. Some of the data
credentials associated with the GTIN, such as those that describe the product or that provide information such as
recycling instructions, may also be valid well beyond the revocation of the GS1 Company Prefix license credential.
5.4.9.2 Suspension
Suspension of a license is an intermediate step for some GS1 Member Organizations, to give the licensee the
opportunity to come back into compliance with the terms and conditions of their agreement. In general, a suspended
credential should be treated as revoked, with the caveat that the suspension status could be removed entirely or
replaced with the revocation status. Verifiers should therefore check the credential status periodically until one
or the other occurs.
5.4.9.3 Replacement
Replacement is similar to revocation in that it invalidates the credential, but it indicates that there is
another, equivalent credential available. The most common use case for this is in acquisitions and mergers, as
defined in the GS1 General Specifications:
During an acquisition or merger, a company may assume responsibility for the acquired company's GS1 Company
Prefix and/or individual GS1 identification key licences. In the situations where the licences transfer, the
acquiring company can:
Use the acquired company's GS1 Company Prefix(es) and GS1 identification key(s
Issue GS1 identification keys using the newly acquired GS1 Company Prefix(es)
For example, products that the acquired company identified using its GS1 Company Prefix or individual GS1
identification key licences can still be produced using the same GTINs after the merger. Additionally,
parties, locations, assets, and other objects identified with GS1 identification keys can continue to use
those keys after the merger.
If a partial purchase occurs, where only a segment of a larger entity is acquired, the involved companies must
determine whether GS1 identification licences are transferred based on their specific business
requirements.
In such a situation, the acquiring company takes over the licenses of the acquired company and should be issued
the appropriate credentials. Those originally issued to the acquired company are no longer valid, but simple
revocation could be highly disruptive as there may be thousands of extension credentials that could be invalidated
by the business rules that apply to revocation. Instead, the replacement status indicates that the licence
credential has been replaced. As with revocation, any new extension credentials that directly reference the
replaced credential are invalid, but pre-existing extension credentials should be validated against the
replacement credential using the normal business rules.
Suppose that Healthy Tots is acquired by Benevolent Conglomerate. Benevolent Conglomerate may decide on a
hands-off approach and leave Healthy Tots to continue its operations much as before, with no impact on the way
that the GS1 identification keys are managed. It's possible, though, that Benevolent Conglomerate will decide to
discontinue Healthy Tots as a separate entity and instead absorb its products into a central catalogue. The GS1
Company Prefix license, originally issued to Healthy Tots, will be transferred by GS1 Utopia to Benevolent
Conglomerate.
In this case, a status check of the original GS1 Company Prefix license Verifiable Credential must indicate a
status of "replaced" and, potentially, include the ID of the replacement. Regardless of whether the status
indicates the ID of the replacement credential, the replacement must reference the credential it replaced. The
maintain continuity of supply chain management, the following must be supported:
The original key credentials issued by Healthy Tots remain valid, as:
they were issued prior to the replacement;
the replacement references the original license credential;
using a combination of the original and replacement credentials, the key credentials can be validated according to
the business rules; and
the replacement GS1 Company Prefix license Verifiable Credential has not been revoked.
Benevolent Conglomerate can issue new key Verifiable Credentials based on the GS1 Company Prefix license Verifiable
Credential.
Benevolent Conglomerate can issue additional Verifiable Credentials based on the key Verifiable Credentials issued
by Healthy Tots, as the transfer (replacement) of the GS1 Company Prefix license Verifiable Credential provides an
authenticated chain of responsibility.
An Exporter sources and buys products from a Manufacturer for export to a destination country. At the
destination country, the Importer, who is the Exporter's customer in turn distributes the products to many
retailers in the destination country.
To clear Customs at the destination country, the Importer may require the following documents from the
Exporter to be presented:
Exporter's Invoice
Bill of Lading issued by shipping company
Certificate of Origin issued by an authorised issuing authority (e.g., a Chamber of Commerce)
Product Test Report issued by a testing laboratory from manufacturer
Selective Redaction is used in a lossy manner to mask sensitive information that the upstream party does not
want to share with downstream parties. For example, the Exporter may redact the manufacturer's details from
the Product Test Report and Certificate of Origin before sending the report to the Importer. The Importer may
further redact the Exporter's details from the Certificate of Origin when sharing copies of the certificate
with its retailers.
Note
Note: The scenario above is highly simplified and the list of documents is not exhaustive. It is
included solely for the purpose of illustrating this use case for Selective Redaction.]
5.5.2 Roles in Cross Border Trade
Roles in the above diagram are in blue.
5.5.2.1 Professional Testing, Inspection, and Certification Lab
Responsible for inspecting, testing, and certifying the products to ensure they meet quality and safety
standards.
5.5.2.2 Manufacturer
The company that produces and supplies the products.
5.5.2.3 Exporter
The company that sells and exports the products to the Importer.
5.5.2.4 Chamber of Commerce
An organisation authorised to issue the Certificate of Origin, attesting the origin of the goods.
5.5.2.5 Importing Customs
The governmental body in importing country that validates the Certificate of Origin and review mandatory
documents to ensure the goods comply with import regulations.
5.5.2.6 Importer
The company that purchases and imports the goods from the Exporter.
5.5.2.7 Shipping Company
A company that transports goods internationally, facilitating import and export operations.
5.5.2.8 Retailers
Businesses that distribute goods to consumers after they are imported and cleared through customs.
5.5.3 Trade Flow
The Manufacturer requests a product test report from a professional testing lab to certify that their goods
meet the required safety and quality standards.
The Test Lab sends the product test report to Manufacturer upon completion of testing.
Manufacturer sends the Product Test Report to Exporter.
Exporter submit the necessary documents to Chamber of Commerce to apply for the Cert of Origin.
The Chamber of Commerce (Issuer) will review, approve, and issue Certificate of Origin (Subject) to the
exporter, certifying the product's origin.
The Exporter arranges shipment of goods with the Shipping Company.
The Shipping Company issues a Bill of Lading to the Exporter for claiming goods in the importing
country.
The Exporter (Recipient) sends the redacted Certificate of Origin (redacting the Manufacturer Details), a
Bill of Lading, Exporter Invoice and a redacted Product Test Report (redacting the Manufacturer Details) to
the importer.
It is essential for the Exporter to provide the Importer with the Cert of Origin, Bill of Lading,
Exporter Invoice, and Product Test Report for the Import Customs Declaration, as this helps
facilitate faster cargo clearance and approval for importing goods.
The Exporter has the option to redact commercially sensitive information, such as the manufacturer's
details or pricing, to prevent the importer from bypassing him for future business.
The Importer (Recipient/Verifier) will verify the Certificate of Origin (CO) to authenticate the document
and review the remaining documents to prepare for the Import Declaration.
The CO provides a link to the issuer, which is crucial for verifying that the issuer is a recognized
authority and ensuring the authenticity of the document.
The Importer submits the Import Declaration, redacted Cert of Origin, Bill of Lading, Exporter Invoice, and
redacted Product Test Report to Import Customs.
Import Customs (Verifier) verifies the CO and reviews the other supporting documents to ensure the imported
goods meet their importing regulations.
Customs authorities primarily focus on verifying the authenticity of the CO, and essential
information provided such as product details, quality, and safety report. The redacted documentation
(which redacts the Manufacturer's name and pricing) will still meet Customs' requirements.
After clearance by the Import Customs, the Importer can distribute the goods to retailers, providing the
redacted Product Test Report and a further-redacted Cert of Origin (with Exporter details redacted).
5.5.4 Actors
5.5.4.1 Issuer
The Issuer is typically the Issuing Authority in the exporting country. These authorities are responsible
for issuing the CO, which attests to the origin of the goods. The issuer plays a key role in validating that
the goods comply with the necessary requirements for certification.
5.5.4.2 Subject
The Subject of the CO is the certificate itself, which confirms that the goods being exported originate from
a specific country. The CO serves as proof of origin, which is used by importers to claim tariff exemptions,
demonstrate compliance with trade agreements like Free Trade Agreements (FTAs) or to meet the importing
regulations.
5.5.4.3 Verifier
The Verifier is the party responsible for validating the authenticity of the CO. In the importing country,
the Customs Authority will typically verify the CO during the importation process. Banks may also act as
verifiers in situations where trade financing is involved, especially when using instruments like a Letter
of Credit (L/C). Additionally, the importer themselves may verify the CO to ensure that the goods originated
from the country they expect.
5.5.4.4 Recipient
The Recipient of the CO could be the Importer (and/or their appointed customs broker), who presents it to
the importing country's Customs Authority during import clearance to secure tariff exemptions or to
facilitate cargo clearance. In some cases, the CO may also be verified by the Exporter or by Banks,
particularly when it is used in trade financing arrangements.
6. Extant Use Cases
Extant Use Cases are illustrative of market adoption, i.e., examples of the use
of verifiable credentials in real-world applications.
7. User Sequences
The transaction examples in this section show basic ways in which
verifiable credentials might be used. They are not meant to be
architecturally constraining. Instead, they are meant to help illustrate the
basic way it could be done in a typical commerce situation. Again
— please remember that it is just an example, and should not be thought
of as the canonical way such a credentials environment must be implemented.
7.1 How a Verifiable Credential Might Be Created
In this first example, a user will request a verifiable credential—a
confirmation of their identity. Consider this illustration:
They are satisfied, so the issuer generates a
verifiable credential for Jane that includes information about her
identity linked to their own trusted credential.
Jane selects one of these, and authorizes that it be shared with the merchant.
The credential repository returns the selected credential as a
response to the user agent-supported API call, which in turn delivers it to
the merchant.
The merchant's server verifies that the claim is valid and satisfies
the requirement.
The merchant redirects the user agent to the web site with appropriate
authorization.
A. Terminology
This section is non-normative.
The following terms are used to describe concepts in this specification.
A set of one or more claims made by an issuer. A
verifiable credential is a
tamper-evident credential that has authorship that can be cryptographically
verified. Verifiable credentials can be used to build
verifiable presentations, which can also be cryptographically verified.
The claims in a credential can be about different subjects.
data minimization
The act of limiting the amount of shared data strictly to the minimum
necessary to successfully accomplish a task or goal.
decentralized identifier
A portable URL-based identifier, also known as a DID,
associated with an entity. These identifiers are most often used in a
verifiable credential and are associated with subjects such that a
verifiable credential itself can be easily ported from one
repository to another without the need to reissue the credential.
An example of a DID is did:example:123456abcdef.
decentralized identifier document
Also referred to as a DID document, this is a document
that is accessible using a verifiable data registry and contains
information related to a specific decentralized identifier, such as the
associated repository and public key information.
derived predicate
A verifiable, boolean assertion about the value of another attribute in a
verifiable credential. These are useful in zero-knowledge-proof-style
verifiable presentations because they can limit information disclosure.
For example, if a verifiable credential contains an attribute
for expressing a specific height in centimeters, a derived predicate
might reference the height attribute in the verifiable credential
demonstrating that the issuer attests to a height value meeting the
minimum height requirement, without actually disclosing the specific height
value. For example, the subject is taller than 150 centimeters.
digital signature
A mathematical scheme for demonstrating the authenticity of a digital message.
entity
A thing with distinct and independent existence, such as a person,
organization, or device that performs one or more roles in the ecosystem.
graph
A network of information composed of subjects and their relationship
to other subjects or data.
The means for keeping track of entities across contexts. Digital
identities enable tracking and customization of entity interactions
across digital contexts, typically using identifiers and attributes. Unintended
distribution or use of identity information can compromise privacy. Collection
and use of such information should follow the principle of
data minimization.
identity provider
An identity provider, sometimes abbreviated as IdP, is a system
for creating, maintaining, and managing identity information for
holders, while providing authentication services to
relying party applications within a federation or distributed network.
In this case the holder is always the subject. Even if the
verifiable credentials are bearer credentials, it is assumed the
verifiable credentials remain with the subject, and if they are
not, they were stolen by an attacker. This specification does not use this term
unless comparing or mapping the concepts in this document to other
specifications. This specification decouples the identity provider
concept into two distinct concepts: the issuer and the holder.
Data derived from one or more verifiable credentials, issued by one or
more issuers, that is shared with a specific verifier. A
verifiable presentation
is a tamper-evident presentation encoded in such a way that authorship of the
data can be trusted after a process of cryptographic verification. Certain
types of verifiable presentations might contain data that is synthesized from,
but do not contain, the original verifiable credentials (for example,
zero-knowledge proofs).
A role a system might perform by mediating the creation and verification
of identifiers, keys, and other relevant data, such as
verifiable credential schemas, revocation registries, issuer public keys,
and so on, which might be required to use verifiable credentials. Some
configurations might require correlatable identifiers for subjects. Some
registries, such as ones for UUIDs and public keys, might just act as namespaces
for identifiers.
verification
The evaluation of whether a verifiable credential or verifiable presentation
is an authentic and timely statement of the issuer or presenter, respectively.
This includes checking that: the credential (or presentation) conforms to the specification; the proof method is
satisfied; and, if present, the status is successfully checked.
verifier
The entity verifying a claim about a given subject.
URI
A Uniform Resource Identifier, as defined by [RFC3986].
B. Example Verifiable Credentials
B.1 Focal Use Case: International Travel with Minor and Upgrade
The key artefact is the last one; it declares the existence of a GTIN, around which other Verifiable Credentials may be issued to declare data about the trade item (brand, size and unit of measure, ingredients, dimensions and weights, etc.). Validation of the artefact requires validating all the credentials that come before it, identified in each case by "extendsCredential".
Example 6: GS1 Prefix 952 Licensed by GS1 Global Office to GS1 Utopia
The editors are thankful to the contributions from the Web Payments Workshop,
the Web Payments Community Group, the Web Payments Interest Group, the
Credentials Community Group, the Verifiable Credentials Task Force, and the
Verifiable Credentials Working Group.