Copyright © 2005 W3C® (MIT, ERCIM, Keio), All Rights Reserved. W3C liability, trademark, document use rules apply.
Modelling various descriptive "features" (also known variously as "qualities", "attributes" or "modifiers") is a frequent requirement when creating ontologies. For example: "size" may describe persons or other physical objects and be constrained to take the values "small", "medium" or "large"; rank may describe military officers and restricted to a specific list of values depending on the military organisation. In OWL such descriptive features are modelled as properties whose range specifies the constraints on the values that the property can take on. This document describes two methods to represent such features and their specified values: 1) as partitions of classes; and 2) as enumerations of individuals. It does not discuss the use of datatypes to represent lists of values.
This section describes the status of this document at the time of its publication. Other documents may supersede this document. A list of current W3C publications and the latest revision of this technical report can be found in the W3C technical reports index at http://www.w3.org/TR/.
This document is a Working Group Note, produced by the Ontology Engineering and Patterns Task Force in the Semantic Web Best Practices and Deployment Working Group, part of the W3C Semantic Web Activity. This document is one of a series of documents that is produced by the task force. Comments on this document may be sent to public-swbp-wg@w3.org, a mailing list with a public archive.
Publication as a Working Group Note does not imply endorsement by the W3C Membership. This is a draft document and may be updated, replaced or obsoleted by other documents at any time. It is inappropriate to cite this document as other than work in progress.
It is a common requirement in developing ontologies to be able to represent notions such as a "small man", a "high ranking officer" or a "health person." There are many such "features" (also known as "qualities", "attributes", or "modifiers") . In almost all such cases it is necessary to specify the constraints on the values for the "feature" - e.g. that size may be "small", "medium" or "large" or that a person may be in "poor health", "medium health" or "good health". In some circumstances we may also want to represent modified values - e.g. "very large", "moderately large", etc. or to otherwise further subdivide the original values. In other circumstances it is useful to be able to have two different collections of values covering the same feature, for example to have different collections of color values all partitioning the same "colour space" or to break up "health status" into four rather than three levels.
There are at least three different ways to represent such specified collections of values:
We want to describe persons as having qualities such as having size that is small, medium or large, body type that is slender, medium, or obese and as having health status that is good health, medium health, or poor health. It should not be possible to have more than one value for any of the qualities, e.g. it should be inconsistent (unsatisfiable) to be both slender and obese or in good health and poor health. We will use the feature "Health" in the examples. The others follow analogously.
rdfs:subclassOf;
rdf:type; rdfs:subclassOf
arrowsor rdf:type arrowsindicate that the subclasses or individuals
exhaust the class - i.e. that they cover all possibilities. This
is expressed in OWL using owl:unionOf for classes or owl:oneOf for individualsowl:allDifferent for individuals. (All sibling
classes are disjoint and all individuals of each type are different in
these examples.)"Partition" - a class
is partitioned by a group of subclasses if a) the subclasses are
mutually exclusive, i.e. pairwise disjoint; and b) the subclasses
completely cover the parent class, i.e. that the union of the
subclasses is equal to the parent class.
"Feature" - a characteristic
of some entity. Other words for feature include "quality" [Welty
and Guarino], "attribute", "characteristic", and "modifier". For
purposes of this note no distinction will be made between these
terms. For further information on representing more complex
"qualities" see the note on N-ary Relations.)
"Feature space" - the range
of values that a feature can take on conceived of as a continuous range
or 'space'. Also called quality space, see [Welty and Guarino].
In this approach, the class Health_Value is considered
as the
enumeration of the individuals good_health,
medium_health, and poor_health. Values are
sets of
individuals. To say that "John is is in good health", is to say that
"John
has the value good_health for health_status"
This assumes that a value is just
a
unique symbol, and a value set is just a a set of such symbols.
Normally, the
values will all need to be asserted to be different from each other. In
OWL, any two individuals might represent the same thing unless there is
an
axiom to say, explicitly, that they are different. In other words, OWL
does
not make the "Unique Names Assumption". If we did not include the
differentFrom axiom in the example, then it would be
possible that good_health and poor_health
where the same thing, so that it would be possible to
have a person who was both in good health and poor health
simultaneously.
The approach is shown diagrammatically in Figure 1.

Figure 1: A class-instance diagram of the use of enumerated instances to represent lists of values
{{The value set and make it equal to the enumeration of the three individual values}}
:Health_value
a owl:Class ;
owl:equivalentClass
[ a owl:Class ;
{{Define as one of three individuals}} owl:oneOf (:medium_health :good_health :poor_health) ] . :good_health a :Health_value ; {{The next line make values different. Otherwise might be inferred the same}} owl:differentFrom :poor_health , :medium_health .
{{Define each of the individual values as an individual of type Health_value}}
:medium_health
a :Health_value ;
owl:differentFrom :poor_health , :good_health .
:poor_health
a :Health_value ;
owl:differentFrom :good_health , :medium_health .
:has_health_status
a owl:ObjectProperty , owl:FunctionalProperty ;
rdfs:range :Health_value .
{{Define the individual John - and state that he has health_status good_health}} :John a :Person ; :has_health_status :good_health . {{Define the class Healthy_Person as the class of Person that has health_status good_health}}
{{ i.e. an individual of type (Person AND has_health_status value(good_health)) :Healthy_person a owl:Class ; owl:equivalentClass [ a owl:Class ; owl:intersectionOf (:Person
[ a owl:Restriction ;
owl:hasValue :good_health ;
owl:onProperty :has_health_status
])
] .
Health_Value
is defined as equivalent to enumeration of one list of distinct values,
it cannot also be equivalent to a different list of distinct values. To
do so would cause the reasoner to indicate a contradiction. (i.e that Health_Value
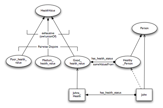
was "unsatisfiable".)In this approach we consider the feature as a class representing a
continuous space that is partitioned by the values in the collection of
values. To say that "John is in good health" is to say that his health
is
inside the Good_health_values partition of the
Health_value feature. Theoretically, there is an
individual
health value, Johns_health, but all we know about it is
that it
lies someplace in the Good_health_value partition. The
cass
Healthy_Person is the class of all those persons who have
a
health in the Good_health_value partition.

Figure 2: A class-instance diagram of the use of partitioning classes for collections of values
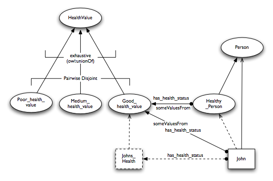
Some may find an alternative diagrammatic format adapted from Venn diagrams as shown in Figure 3 makes the intention clearer as it shows the partioning more explicitly.

Figure 3: An adapted Venn diagram showing the use of partitioning classes to represent lists of values.
Johns_health
is explicitly represented, the other in which it is implied by an
existential restriction. {{Define the parent Value class to be partitioned}}
:Health_Value
a owl:Class ;
owl:equivalentClass
[ a owl:Class ;
{{The next line makes the partition exhaustive}}
owl:unionOf (:Poor_health_value :Medium_health_value :Good_health_value
] .
{{Define each of the subclasses that make up the partitioon and make them pairwise disjoint}}
:Good_health_value
a owl:Class ;
rdfs:subClassOf :Health_Value ;
{{The disjoint axioms make the subclasses partitioning}}
owl:disjointWith :Poor_health_value , :Medium_health_value .
:Medium_health_value
a owl:Class ;
rdfs:subClassOf :Health_Value ;
owl:disjointWith :Poor_health_value , :Good_health_value
:Poor_health_value
a owl:Class ;
rdfs:subClassOf :Health_Value ;
owl:disjointWith :Good_health_value , :Medium_health_value .
{{Define the functional property has_health_status with domain Person and range Health_value}}
:has_health_status
{{The property must be functional}}
a owl:ObjectProperty , owl:FunctionalProperty ;
rdfs:domain :Person ; {{Domain is optional and might be broader}}
rdfs:range :Health_Value {{Range is constrained to be Health_value and is mandatory for the pattern}}
{{Define The class Person, its subclass Healthy_person}}
:Person
a owl:Class.
{{Define Healthy_person}}
{{A Healthy_person is anything that is both a Person and whose health status is in the }}
{{Good_health_value subclass of Health_value}}
:Healthy_person
a owl:Class ;
owl:equivalentClass
[ a owl:Class ;
owl:intersectionOf (:Person [ a owl:Restriction ;
owl:onProperty :has_health_status ;
owl:someValuesFrom :Good_health_value
])
] .
{{Define John as an individual of type person and state that he has a health status Johns_health}}
:John
a :Person ;
:has_health_status :Johns_health .
{{Define the individual Johns_health as a Good_health_value}}
:johns_health
a :Good_health_value .
Johns_health
explicitly. Instead, it is possible to use an
existential restriction to imply its existence but leave it
anonymous. In Figure 3 below this is shown by preceding the
name with an underscore and showing the box in dotted lines.
Person,
but also of type restriction(has_health_status someValuesFrom
(GoodHealthStatus )). Or in N3 syntax:{{Define John as an individual of type person and of type has_health_status someValuesFrom Good_health_status}}
:John a :Person ;
[a owl:Restriction;
owl:onProperty :has_health_status ;
owl:someValuesFrom :Good_health_value].
Good_health_value
might be split into Moderately_good_health_value and Robust_good_health_value,
simply by subdividing the Good_health_value partition.good_health"
as the symbol in the database. The fact that, strictly speaking, the
semantics require the symbol to be interpreted in each case as a
different anonymous instance of the class Good_health_value
will be irrelevant to most applications and invisible to
most users. A problem only arises if the database is to be
re-interpreted in OWL, in which case either variant 1 or variant 2 must
be chosen and the necessary anonymous variables or restrictions
constructed for each occurrence of the value in the database. [N3] [RDF/XML abbrev] [Abstract syntax]
allDifferent
axiom. Unfortunately it does not provide an analogous alllDisjoint
axiom.) Tools that implement OWL literally will encounter this
problem and OWL files implemented literally may grow very large very
quickly. There is a known work around that will be covered in a
supplementary note and is being implemented in some tools.The code in these examples should be viewable with any owl tools.
The
following is for information only and with thanks to those involved in
developing the tools. There is no endorsement intended or implied for
the
specific tools. These examples have been produced using the Protege OWl
plugin and CO-ODE additional wizards and OwlViz available from http://protege.stanford.edu and
following plugins/backends/owl. Some files may require the CO-ODE
plugins
linked to that page or at http://www.co-ode.org.
Classification
involving individuals cannot all be shown in this form and has been
tested
using OilEd available from http://oiled.man.ac.uk.
In all cases the
Racer classifier has been used, available from http://www.sts.tu-harburg.de/~r.f.moeller/racer/.
Special thanks to Matthew Horridge for help with the final
drawings, to Pat Hayes for help with draft diagrams, and to Mike
Uschold for detailed reviews.
Rector, A., Modularisation of Domain Ontologies Implemented in
Description
Logics and related formalisms including OWL. in Knowledge Capture 2003,
(Sanibel Island, FL, 2003), ACM, 121-128. pdf
here
Welty, C. and Guarino, N. Supporting ontological analysis of
taxonomic relationships. Data and Knowledge Engineering, 39 (1).
51-74. pdf
here


rdfs:subclassOf;
rdf:type; 

rdfs:subclassOf
arrowsor rdf:type arrowsindicate that the subclasses or individuals
exhaust the class - i.e. that they cover all possibilities. This
is expressed in OWL using owl:unionOf for classes or owl:oneOf for individuals
owl:allDifferent for individuals. (All sibling
classes are disjoint and all individuals of each type are different in
these examples.)