W3C

Portable Network Graphics (PNG) Specification (Second Edition)

Information technology — Computer graphics and image processing — Portable Network Graphics (PNG): Functional specification. ISO/IEC 15948:2003 (E)

W3C Recommendation 10 November 2003

This version:
http://www.w3.org/TR/2003/REC-PNG-20031110
Latest version:
http://www.w3.org/TR/PNG
Previous version:
http://www.w3.org/TR/2003/PR-PNG-20030520
Editor:
David Duce, Oxford Brookes University (Second Edition)
Authors:
See author list

Please refer to the errata for this document, which may include some normative corrections.

See also the translations of this document.


Abstract

This document describes PNG (Portable Network Graphics), an extensible file format for the lossless, portable, well-compressed storage of raster images. PNG provides a patent-free replacement for GIF and can also replace many common uses of TIFF. Indexed-color, grayscale, and truecolor images are supported, plus an optional alpha channel. Sample depths range from 1 to 16 bits.

PNG is designed to work well in online viewing applications, such as the World Wide Web, so it is fully streamable with a progressive display option. PNG is robust, providing both full file integrity checking and simple detection of common transmission errors. Also, PNG can store gamma and chromaticity data for improved color matching on heterogeneous platforms.

This specification defines an Internet Media Type image/png.

Status of this document

This section describes the status of this document at the time of its publication. Other documents may supersede this document. A list of current W3C publications and the latest revision of this technical report can be found in the W3C technical reports index at http://www.w3.org/TR/.

This document is the 14 October 2003 W3C Recommendation of the PNG specification, second edition. It is also International Standard, ISO/IEC 15948:2003. The two documents have exactly identical content except for cover page and boilerplate differences as appropriate to the two organisations.

This International Standard is strongly based on the W3C Recommendation 'PNG Specification Version 1.0' which was reviewed by W3C members, approved as a W3C Recommendation and published in October 1996. This second edition incorporates all known errata and clarifications.

A complete review of the document has been done by ISO/IEC/JTC 1/SC 24 in collaboration with W3C and the PNG development group (the original authors of the PNG 1.0 Recommendation) in order to transform that Recommendation into an ISO/IEC international standard. A major design goal during this review was to avoid changes that will invalidate existing files, editors, or viewers that conform to W3C Recommendation PNG Specification Version 1.0.

The PNG specification enjoys a good level of implementation with good interoperability. At the time of this publication more than 180 image viewers could display PNG images and over 100 image editors could read and write valid PNG files. Full support of PNG is required for conforming SVG viewers; at the time of publication all eighteen SVG viewers had PNG support. HTML has no required image formats, but over 60 HTML browsers had at least basic support of PNG images.

Public comments on this W3C Recommendation are welcome. Please send them to the archived list png-group@w3.org .

The latest information regarding patent disclosures related to this document is available on the Web. As of this publication, the PNG Group are not aware of any royalty-bearing patents they believe to be essential to PNG.

This document has been produced by ISO/IEC JTC1 SC24 and the PNG Group as part of the Graphics Activity within the W3C Interaction Domain.

Note: To provide the highest quality images, this specification uses SVG diagrams with a PNG fallback using the HTML object element. SVG-enabled browsers will see the SVG figures with selectable text, other browsers will display the raster PNG version.

W3C is aware that there is a known incompatibility between the unsupported beta of Adobe SVG plugin for Linux and Mozilla versions greater than 0.9.9 due to changes in the plug-in API, causing a browser crash. Therefore, a normative PNG-only alternative version is available that does not use an object element. The two versions are otherwise identical.

Available languages

The English version of this specification is the only normative version. However, for translations in other languages see http://www.w3.org/Consortium/Translation/.

Table of Contents

Introduction

The design goals for this International Standard were:

  1. Portability: encoding, decoding, and transmission should be software and hardware platform independent.
  2. Completeness: it should be possible to represent truecolour, indexed-colour, and greyscale images, in each case with the option of transparency, colour space information, and ancillary information such as textual comments.
  3. Serial encode and decode: it should be possible for datastreams to be generated serially and read serially, allowing the datastream format to be used for on-the-fly generation and display of images across a serial communication channel.
  4. Progressive presentation: it should be possible to transmit datastreams so that an approximation of the whole image can be presented initially, and progressively enhanced as the datastream is received.
  5. Robustness to transmission errors: it should be possible to detect datastream transmission errors reliably.
  6. Losslessness: filtering and compression should preserve all information.
  7. Performance: any filtering, compression, and progressive image presentation should be aimed at efficient decoding and presentation. Fast encoding is a less important goal than fast decoding. Decoding speed may be achieved at the expense of encoding speed.
  8. Compression: images should be compressed effectively, consistent with the other design goals.
  9. Simplicity: developers should be able to implement the standard easily.
  10. Interchangeability: any standard-conforming PNG decoder shall be capable of reading all conforming PNG datastreams.
  11. Flexibility: future extensions and private additions should be allowed for without compromising the interchangeability of standard PNG datastreams.
  12. Freedom from legal restrictions: no algorithms should be used that are not freely available.

1 Scope

This International Standard specifies a datastream and an associated file format, Portable Network Graphics (PNG, pronounced "ping"), for a lossless, portable, compressed individual computer graphics image transmitted across the Internet. Indexed-colour, greyscale, and truecolour images are supported, with optional transparency. Sample depths range from 1 to 16 bits. PNG is fully streamable with a progressive display option. It is robust, providing both full file integrity checking and simple detection of common transmission errors. PNG can store gamma and chromaticity data as well as a full ICC colour profile for accurate colour matching on heterogenous platforms. This Standard defines the Internet Media type "image/png". The datastream and associated file format have value outside of the main design goal.

2 Normative references

The following normative documents contain provisions which, through reference in this text, constitute provisions of this International Standard. For dated references, subsequent amendments to, or revisions of, any of these publications do not apply. However, parties to agreements based on this International Standard are encouraged to investigate the possibility of applying the most recent editions of the normative documents indicated below. For undated references, the latest edition of the normative document referred to applies. Members of ISO and IEC maintain registers of currently valid International Standards.

ISO 639:1988, Code for the representation of names of languages.

ISO/IEC 646:1991, International Organization for Standardization, Information technology — ISO 7-bit coded character set for information interchange.

ISO/IEC 3309:1993, Information Technology — Telecommunications and information exchange between systems — High-level data link control (HDLC) procedures — Frame structure.

ISO/IEC 8859-1:1998, Information technology — 8-bit single-byte coded graphic character sets — Part 1: Latin alphabet No. 1.
For convenience, here is a non-normative sample text file describing the codes and associated character names.

ISO/IEC 9899:1990(R1997), Programming languages — C.

ISO/IEC 10646-1:1993/AMD.2, Information technology — Universal Multiple-Octet Coded Character Sets (UCS) — Part 1: Architecture and Basic Multilingual Plane.

IEC 61966-2-1, Multimedia systems and equipment — Colour measurement and management — Part 2-1: Default RGB colour space — sRGB, available at http://www.iec.ch/.

CIE-15.2, CIE, "Colorimetry, Second Edition". CIE Publication 15.2-1986. ISBN 3-900-734-00-3.

ICC-1, International Color Consortium, "Specification ICC.1: 1998-09, File Format for Color Profiles", 1998, available at http://www.color.org/

ICC-1A, International Color Consortium, "Specification ICC.1A: 1999-04, Addendum 2 to ICC.1: 1998-09", 1999, available at http://www.color.org/

RFC-1123, Braden, R., Editor, "Requirements for Internet Hosts — Application and Support", STD 3, RFC 1123, USC/Information Sciences Institute, October 1989.
http://www.ietf.org/rfc/rfc1123.txt

RFC-1950, Deutsch, P. and Gailly, J-L., "ZLIB Compressed Data Format Specification version 3.3", RFC 1950, Aladdin Enterprises, May 1996.
http://www.ietf.org/rfc/rfc1950.txt

RFC-1951, Deutsch, P., "DEFLATE Compressed Data Format Specification version 1.3", RFC 1951, Aladdin Enterprises, May 1996.
http://www.ietf.org/rfc/rfc1951.txt

RFC-2045, Freed, N. and Borenstein, N. , "MIME (Multipurpose Internet Mail Extensions) Part One: Format of Internet Message Bodies", RFC 2045, Innosoft, First Virtual, November 1996.
http://www.ietf.org/rfc/rfc2045.txt

RFC-2048, Freed, N., Klensin, J. and Postel, J., "Multipurpose Internet Mail Extensions (MIME) Part Four: Registration Procedures", RFC 2048, Innosoft, MCI, ISI, November 1996.
http://www.ietf.org/rfc/rfc2048.txt

RFC-3066, Alvestrand, H., "Tags for the Identification of Languages", RFC 3066, Cisco Systems, January 2001. (Obsoletes RFC 1766.)
http://www.ietf.org/rfc/rfc3066.txt

3 Terms, definitions, and abbreviated terms

3.1 Definitions

For the purposes of this International Standard the following definitions apply.

3.1.1 alpha
a value representing a pixel's degree of opacity. The more opaque a pixel, the more it hides the background against which the image is presented. Zero alpha represents a completely transparent pixel, maximum alpha represents a completely opaque pixel.
3.1.2 alpha compaction
an implicit representation of transparent pixels. If every pixel with a specific colour or greyscale value is fully transparent and all other pixels are fully opaque, the alpha channel may be represented implicitly.
3.1.3 alpha separation
separating an alpha channel in which every pixel is fully opaque; all alpha values are the maximum value. The fact that all pixels are fully opaque is represented implicitly.
3.1.4 alpha table
indexed table of alpha sample values, which in an indexed-colour image defines the alpha sample values of the reference image. The alpha table has the same number of entries as the palette.
3.1.5 ancillary chunk
class of chunk that provides additional information. A PNG decoder, without processing an ancillary chunk, can still produce a meaningful image, though not necessarily the best possible image.
3.1.6 bit depth
for indexed-colour images, the number of bits per palette index. For other images, the number of bits per sample in the image. This is the value that appears in the IHDR chunk.
3.1.7 byte
8 bits; also called an octet. The highest bit (value 128) of a byte is numbered bit 7; the lowest bit (value 1) is numbered bit 0.
3.1.8 byte order
ordering of bytes for multi-byte data values within a PNG file or PNG datastream. PNG uses network byte order.
3.1.9 channel
array of all per-pixel information of a particular kind within a reference image. There are five kinds of information: red, green, blue, greyscale, and alpha. For example the alpha channel is the array of alpha values within a reference image.
3.1.10 chromaticity (CIE)
pair of values x,y that precisely specify a colour, except for the brightness information.
3.1.11 chunk
section of a PNG datastream. Each chunk has a chunk type. Most chunks also include data. The format and meaning of the data within the chunk are determined by the chunk type. Each chunk is either a critical chunk or an ancillary chunk.
3.1.12 colour type
value denoting how colour and alpha are specified in the PNG image. Colour types are sums of the following values: 1 (palette used), 2 (truecolour used), 4 (alpha used). The permitted values of colour type are 0, 2, 3, 4, and 6.
3.1.13 composite (verb)
to form an image by merging a foreground image and a background image, using transparency information to determine where and to what extent the background should be visible. The foreground image is said to be "composited against" the background.
3.1.14 critical chunk
chunk that shall be understood and processed by the decoder in order to produce a meaningful image from a PNG datastream.
3.1.15 datastream
sequence of bytes. This term is used rather than "file" to describe a byte sequence that may be only a portion of a file. It is also used to emphasize that the sequence of bytes might be generated and consumed "on the fly", never appearing in a stored file at all.
3.1.16 deflate
name of a particular compression algorithm. This algorithm is used, in compression mode 0, in conforming PNG datastreams. Deflate is a member of the LZ77 family of compression methods. It is defined in [RFC-1951].
3.1.17 delivered image
image constructed from a decoded PNG datastream.
3.1.18 filter
transformation applied to an array of scanlines with the aim of improving their compressibility. PNG uses only lossless (reversible) filter algorithms.
3.1.19 frame buffer
the final digital storage area for the image shown by most types of computer display. Software causes an image to appear on screen by loading the image into the frame buffer.
3.1.20 gamma
exponent that describes approximations to certain non-linear transfer functions encountered in image capture and reproduction. Within this International Standard, gamma is the exponent in the transfer function from display_output to image_sample
image_sample = display_outputgamma
where both display_output and image_sample are scaled to the range 0 to 1.
3.1.21 greyscale
image representation in which each pixel is defined by a single sample of colour information, representing overall luminance (on a scale from black to white), and optionally an alpha sample (in which case it is called greyscale with alpha).
3.1.22 image data
1-dimensional array of scanlines within an image.
3.1.23 indexed-colour
image representation in which each pixel of the original image is represented by a single index into a palette. The selected palette entry defines the actual colour of the pixel.
3.1.24 indexing
representing an image by a palette, an alpha table, and an array of indices pointing to entries in the palette and alpha table.
3.1.25 interlaced PNG image
sequence of reduced images generated from the PNG image by pass extraction.
3.1.26 lossless compression
method of data compression that permits reconstruction of the original data exactly, bit-for-bit.
3.1.27 lossy compression
method of data compression that permits reconstruction of the original data approximately, rather than exactly.
3.1.28 luminance
formal definition of luminance is in [CIE-15.2]. Informally it is the perceived brightness, or greyscale level, of a colour. Luminance and chromaticity together fully define a perceived colour.
3.1.29 LZ77
data compression algorithm described by Ziv and Lempel in their 1977 paper [ZL].
3.1.30 network byte order
byte order in which the most significant byte comes first, then the less significant bytes in descending order of significance (MSB LSB for two-byte integers, MSB B2 B1 LSB for four-byte integers).
3.1.31 palette
indexed table of three 8-bit sample values, red, green, and blue, which with an indexed-colour image defines the red, green, and blue sample values of the reference image. In other cases, the palette may be a suggested palette that viewers may use to present the image on indexed-colour display hardware. Alpha samples may be defined for palette entries via the alpha table and may be used to reconstruct the alpha sample values of the reference image.
3.1.32 pass extraction
organizing a PNG image as a sequence of reduced images to change the order of transmission and enable progressive display.
3.1.33 pixel
information stored for a single grid point in an image. A pixel consists of (or points to) a sequence of samples from all channels. The complete image is a rectangular array of pixels.
3.1.34 PNG datastream
result of encoding a PNG image. A PNG datastream consists of a PNG signature followed by a sequence of chunks.
3.1.35 PNG decoder
process or device which reconstructs the reference image from a PNG datastream and generates a corresponding delivered image.
3.1.36 PNG editor
process or device which creates a modification of an existing PNG datastream, preserving unmodified ancillary information wherever possible, and obeying the chunk ordering rules, even for unknown chunk types.
3.1.37 PNG encoder
process or device which constructs a reference image from a source image, and generates a PNG datastream representing the reference image.
3.1.38 PNG file
PNG datastream stored as a file.
3.1.39 PNG four-byte signed integer
a four-byte signed integer limited to the range -(231-1) to 231-1. The restriction is imposed in order to accommodate languages that have difficulty with the value -231.
3.1.40 PNG four-byte unsigned integer
a four-byte unsigned integer limited to the range 0 to 231-1. The restriction is imposed in order to accommodate languages that have difficulty with unsigned four-byte values.
3.1.41 PNG image
result of transformations applied by a PNG encoder to a reference image, in preparation for encoding as a PNG datastream, and the result of decoding a PNG datastream.
3.1.42 PNG signature
sequence of bytes appearing at the start of every PNG datastream. It differentiates a PNG datastream from other types of datastream and allows early detection of some transmission errors.
3.1.43 reduced image
pass of the interlaced PNG image extracted from the PNG image by pass extraction.
3.1.44 reference image
rectangular array of rectangular pixels, each having the same number of samples, either three (red, green, blue) or four (red, green, blue, alpha). Every reference image can be represented exactly by a PNG datastream and every PNG datastream can be converted into a reference image. Each channel has a sample depth in the range 1 to 16. All samples in the same channel have the same sample depth. Different channels may have different sample depths.
3.1.45 RGB merging
converting an image in which the red, green, and blue samples for each pixel have the same value, and the same sample depth, into an image with a single greyscale channel.
3.1.46 sample
intersection of a channel and a pixel in an image.
3.1.47 sample depth
number of bits used to represent a sample value. In an indexed-colour PNG image, samples are stored in the palette and thus the sample depth is always 8 by definition of the palette. In other types of PNG image it is the same as the bit depth.
3.1.48 sample depth scaling
mapping of a range of sample values onto the full range of a sample depth allowed in a PNG image.
3.1.49 scanline
row of pixels within an image or interlaced PNG image.
3.1.50 source image
image which is presented to a PNG encoder.
3.1.51 truecolour
image representation in which each pixel is defined by samples, representing red, green, and blue intensities and optionally an alpha sample (in which case it is referred to as truecolour with alpha).
3.1.52 white point
chromaticity of a computer display's nominal white value.
3.1.53 zlib
particular format for data that have been compressed using deflate-style compression. Also the name of a library containing a sample implementation of this method. The format is defined in [RFC-1950].

3.2 Abbreviated terms

3.2.1 CRC
Cyclic Redundancy Code. A CRC is a type of check value designed to detect most transmission errors. A decoder calculates the CRC for the received data and checks by comparing it to the CRC calculated by the encoder and appended to the data. A mismatch indicates that the data or the CRC were corrupted in transit.
3.2.2 CRT
Cathode Ray Tube: a common type of computer display hardware.
3.2.2 LSB
Least Significant Byte of a multi-byte value.
3.2.3 LUT
Look Up Table. In frame buffer hardware, a LUT can be used to map indexed-colour pixels into a selected set of truecolour values, or to perform gamma correction. In software, a LUT can often be used as a fast way of implementing any mathematical function of a single integer variable.
3.2.4 MSB
Most Significant Byte of a multi-byte value.

4 Concepts

4.1 Images

This International Standard specifies the PNG datastream, and places some requirements on PNG encoders, which generate PNG datastreams, PNG decoders, which interpret PNG datastreams, and PNG editors, which transform one PNG datastream into another. It does not specify the interface between an application and either a PNG encoder, decoder, or editor. The precise form in which an image is presented to an encoder or delivered by a decoder is not specified. Four kinds of image are distinguished.

  1. The source image is the image presented to a PNG encoder.
  2. The reference image, which only exists conceptually, is a rectangular array of rectangular pixels, all having the same width and height, and all containing the same number of unsigned integer samples, either three (red, green, blue) or four (red, green, blue, alpha). The array of all samples of a particular kind (red, green, blue, or alpha) is called a channel. Each channel has a sample depth in the range 1 to 16, which is the number of bits used by every sample in the channel. Different channels may have different sample depths. The red, green, and blue samples determine the intensities of the red, green, and blue components of the pixel's colour; if they are all zero, the pixel is black, and if they all have their maximum values (2sampledepth-1), the pixel is white. The alpha sample determines a pixel's degree of opacity, where zero means fully transparent and the maximum value means fully opaque. In a three-channel reference image all pixels are fully opaque. (It is also possible for a four-channel reference image to have all pixels fully opaque; the difference is that the latter has a specific alpha sample depth, whereas the former does not.) Each horizontal row of pixels is called a scanline. Pixels are ordered from left to right within each scanline, and scanlines are ordered from top to bottom. A PNG encoder may transform the source image directly into a PNG image, but conceptually it first transforms the source image into a reference image, then transforms the reference image into a PNG image. Depending on the type of source image, the transformation from the source image to a reference image may require the loss of information. That transformation is beyond the scope of this International Standard. The reference image, however, can always be recovered exactly from a PNG datastream.
  3. The PNG image is obtained from the reference image by a series of transformations: alpha separation, indexing, RGB merging, alpha compaction, and sample depth scaling. Five types of PNG image are defined (see 6.1: Colour types and values). (If the PNG encoder actually transforms the source image directly into the PNG image, and the source image format is already similar to the PNG image format, the encoder may be able to avoid doing some of these transformations.) Although not all sample depths in the range 1 to 16 bits are explicitly supported in the PNG image, the number of significant bits in each channel of the reference image may be recorded. All channels in the PNG image have the same sample depth. A PNG encoder generates a PNG datastream from the PNG image. A PNG decoder takes the PNG datastream and recreates the PNG image.
  4. The delivered image is constructed from the PNG image obtained by decoding a PNG datastream. No specific format is specified for the delivered image. A viewer presents an image to the user as close to the appearance of the original source image as it can achieve.

The relationships between the four kinds of image are illustrated in figure 4.1.

Figure 4.1: Relationships between
source, reference, PNG, and display images

Figure 4.1 — Relationships between source, reference, PNG, and display images

The relationships between samples, channels, pixels, and sample depth are illustrated in figure 4.2.

Figure 4.2: Relationships between
sample, sample depth, pixel, and channel

Figure 4.2 — Relationships between sample, sample depth, pixel, and channel

4.2 Colour spaces

The RGB colour space in which colour samples are situated may be specified in one of three ways:

  1. by an ICC profile;
  2. by specifying explicitly that the colour space is sRGB when the samples conform to this colour space;
  3. by specifying the value of gamma and the 1931 CIE x,y chromaticities of the red, green, and blue primaries used in the image and the reference white point.

For high-end applications the first method provides the most flexibility and control. The second method enables one particular colour space to be indicated. The third method enables the exact chromaticities of the RGB data to be specified, along with the gamma correction (the power function relating the desired display output with the image samples) to be applied (see Annex C: Gamma and chromaticity). It is recommended that explicit gamma information also be provided when either the first or second method is used, for use by PNG decoders that do not support full ICC profiles or the sRGB colour space. Such PNG decoders can still make sensible use of gamma information. PNG decoders are strongly encouraged to use this information, plus information about the display system, in order to present the image to the viewer in a way that reproduces as closely as possible what the image's original author saw .

Gamma correction is not applied to the alpha channel, if present. Alpha samples always represent a linear fraction of full opacity.

4.3 Reference image to PNG image transformation

4.3.1 Introduction

A number of transformations are applied to the reference image to create the PNG image to be encoded (see figure 4.3). The transformations are applied in the following sequence, where square brackets mean the transformation is optional:

        [alpha separation]
        indexing or ( [RGB merging] [alpha compaction] )
        sample depth scaling

When every pixel is either fully transparent or fully opaque, the alpha separation, alpha compaction, and indexing transformations can cause the recovered reference image to have an alpha sample depth different from the original reference image, or to have no alpha channel. This has no effect on the degree of opacity of any pixel. The two reference images are considered equivalent, and the transformations are considered lossless. Encoders that nevertheless wish to preserve the alpha sample depth may elect not to perform transformations that would alter the alpha sample depth.

Figure 4.3: Reference image to PNG
image transformation

Figure 4.3 — Reference image to PNG image transformation

4.3.2 Alpha separation

If all alpha samples in a reference image have the maximum value, then the alpha channel may be omitted, resulting in an equivalent image that can be encoded more compactly.

4.3.3 Indexing

If the number of distinct pixel values is 256 or less, and the RGB sample depths are not greater than 8, and the alpha channel is absent or exactly 8 bits deep or every pixel is either fully transparent or fully opaque, then an alternative representation called indexed-colour may be more efficient for encoding. Each pixel is replaced by an index into a palette. The palette is a list of entries each containing three 8-bit samples (red, green, blue). If an alpha channel is present, there is also a parallel table of 8-bit alpha samples.

Figure 4.4: Indexed-colour
image

Figure 4.4 — Indexed-colour image

A suggested palette or palettes may be constructed even when the PNG image is not indexed-colour in order to assist viewers that are capable of displaying only a limited number of colours.

For indexed-colour images, encoders can rearrange the palette so that the table entries with the maximum alpha value are grouped at the end. In this case the table can be encoded in a shortened form that does not include these entries.

4.3.4 RGB merging

If the red, green, and blue channels have the same sample depth, and for each pixel the values of the red, green, and blue samples are equal, then these three channels may be merged into a single greyscale channel.

4.3.5 Alpha compaction

For non-indexed images, if there exists an RGB (or greyscale) value such that all pixels with that value are fully transparent while all other pixels are fully opaque, then the alpha channel can be represented more compactly by merely identifying the RGB (or greyscale) value that is transparent.

4.3.6 Sample depth scaling

In the PNG image, not all sample depths are supported (see 6.1: Colour types and values), and all channels shall have the same sample depth. All channels of the PNG image use the smallest allowable sample depth that is not less than any sample depth in the reference image, and the possible sample values in the reference image are linearly mapped into the next allowable range for the PNG image. Figure 4.5 shows how samples of depth 3 might be mapped into samples of depth 4.

Figure 4.5: Scaling sample
values

Figure 4.5 — Scaling sample values

Allowing only a few sample depths reduces the number of cases that decoders have to cope with. Sample depth scaling is reversible with no loss of data, because the reference image sample depths can be recorded in the PNG datastream. In the absence of recorded sample depths, the reference image sample depth equals the PNG image sample depth. See 12.5: Sample depth scaling and 13.12: Sample depth rescaling.

Figure 4.6: Possible PNG image
pixel types

Figure 4.6 — Possible PNG image pixel types

4.4 PNG image

The transformation of the reference image results in one of five types of PNG image (see figure 4.6) :

  1. Truecolour with alpha: each pixel consists of four samples: red, green, blue, and alpha.
  2. Greyscale with alpha: each pixel consists of two samples: grey and alpha.
  3. Truecolour: each pixel consists of three samples: red, green, and blue. The alpha channel may be represented by a single pixel value. Matching pixels are fully transparent, and all others are fully opaque. If the alpha channel is not represented in this way, all pixels are fully opaque.
  4. Greyscale: each pixel consists of a single sample: grey. The alpha channel may be represented by a single pixel value as in the previous case. If the alpha channel is not represented in this way, all pixels are fully opaque.
  5. Indexed-colour: each pixel consists of an index into a palette (and into an associated table of alpha values, if present).

The format of each pixel depends on the PNG image type and the bit depth. For PNG image types other than indexed-colour, the bit depth specifies the number of bits per sample, not the total number of bits per pixel. For indexed-colour images, the bit depth specifies the number of bits in each palette index, not the sample depth of the colours in the palette or alpha table. Within the pixel the samples appear in the following order, depending on the PNG image type.

  1. Truecolour with alpha: red, green, blue, alpha.
  2. Greyscale with alpha: grey, alpha.
  3. Truecolour: red, green, blue.
  4. Greyscale: grey.
  5. Indexed-colour: palette index.

4.5 Encoding the PNG image

4.5.1 Introduction

A conceptual model of the process of encoding a PNG image is given in figure 4.7. The steps refer to the operations on the array of pixels or indices in the PNG image. The palette and alpha table are not encoded in this way.

  1. Pass extraction: to allow for progressive display, the PNG image pixels can be rearranged to form several smaller images called reduced images or passes.
  2. Scanline serialization: the image is serialized a scanline at a time. Pixels are ordered left to right in a scanline and scanlines are ordered top to bottom.
  3. Filtering: each scanline is transformed into a filtered scanline using one of the defined filter types to prepare the scanline for image compression.
  4. Compression: occurs on all the filtered scanlines in the image.
  5. Chunking: the compressed image is divided into conveniently sized chunks. An error detection code is added to each chunk.
  6. Datastream construction: the chunks are inserted into the datastream.

4.5.2 Pass extraction

Pass extraction (see figure 4.8) splits a PNG image into a sequence of reduced images where the first image defines a coarse view and subsequent images enhance this coarse view until the last image completes the PNG image. The set of reduced images is also called an interlaced PNG image. Two interlace methods are defined in this International Standard. The first method is a null method; pixels are stored sequentially from left to right and scanlines from top to bottom. The second method makes multiple scans over the image to produce a sequence of seven reduced images. The seven passes for a sample image are illustrated in figure 4.8. See clause 8: Interlacing and pass extraction.

Figure 4.7: Encoding the PNG
image

Figure 4.7 — Encoding the PNG image

Figure 4.8: Pass extraction

Figure 4.8 — Pass extraction

4.5.3 Scanline serialization

Each row of pixels, called a scanline, is represented as a sequence of bytes.

4.5.4 Filtering

PNG standardizes one filter method and several filter types that may be used to prepare image data for compression. It transforms the byte sequence in a scanline to an equal length sequence of bytes preceded by a filter type byte (see figure 4.9 for an example). The filter type byte defines the specific filtering to be applied to a specific scanline. The encoder shall use only a single filter method for an interlaced PNG image, but may use different filter types for each scanline in a reduced image. See clause 9: Filtering.

Figure 4.9: Serializing and
filtering a scanline

Figure 4.9 — Serializing and filtering a scanline

4.5.5 Compression

The sequence of filtered scanlines in the pass or passes of the PNG image is compressed (see figure 4.10) by one of the defined compression methods. The concatenated filtered scanlines form the input to the compression stage. The output from the compression stage is a single compressed datastream. See clause 10: Compression.

4.5.6 Chunking

Chunking provides a convenient breakdown of the compressed datastream into manageable chunks (see figure 4.10). Each chunk has its own redundancy check. See clause 11: Chunk specifications.

Figure 4.10: Compression

Figure 4.10 — Compression

4.6 Additional information

Ancillary information may be associated with an image. Decoders may ignore all or some of the ancillary information. The types of ancillary information provided are described in Table 4.1.

Table 4.1 — Types of ancillary information
Type of information Description
Background colour Solid background colour to be used when presenting the image if no better option is available.
Gamma and chromaticity Gamma characteristic of the image with respect to the desired output intensity, and chromaticity characteristics of the RGB values used in the image.
ICC profile Description of the colour space (in the form of an International Color Consortium (ICC) profile) to which the samples in the image conform.
Image histogram Estimates of how frequently the image uses each palette entry.
Physical pixel dimensions Intended pixel size and aspect ratio to be used in presenting the PNG image.
Significant bits The number of bits that are significant in the samples.
sRGB colour space A rendering intent (as defined by the International Color Consortium) and an indication that the image samples conform to this colour space.
Suggested palette A reduced palette that may be used when the display device is not capable of displaying the full range of colours in the image.
Textual data Textual information (which may be compressed) associated with the image.
Time The time when the PNG image was last modified.
Transparency Alpha information that allows the reference image to be reconstructed when the alpha channel is not retained in the PNG image.

4.7 PNG datastream

4.7.1 Chunks

The PNG datastream consists of a PNG signature (see 5.2: PNG signature) followed by a sequence of chunks (see clause 11: Chunk specifications). Each chunk has a chunk type which specifies its function.

4.7.2 Chunk types

There are 18 chunk types defined in this International Standard. Chunk types are four-byte sequences chosen so that they correspond to readable labels when interpreted in the ISO 646.IRV:1991 character set. The first four are termed critical chunks, which shall be understood and correctly interpreted according to the provisions of this International Standard. These are:

  1. IHDR: image header, which is the first chunk in a PNG datastream.
  2. PLTE: palette table associated with indexed PNG images.
  3. IDAT: image data chunks.
  4. IEND: image trailer, which is the last chunk in a PNG datastream.

The remaining 14 chunk types are termed ancillary chunk types, which encoders may generate and decoders may interpret.

  1. Transparency information: tRNS (see 11.3.2: Transparency information).
  2. Colour space information: cHRM, gAMA, iCCP, sBIT, sRGB (see 11.3.3: Colour space information).
  3. Textual information: iTXt, tEXt, zTXt (see 11.3.4: Textual information).
  4. Miscellaneous information: bKGD, hIST, pHYs, sPLT (see 11.3.5: Miscellaneous information).
  5. Time information: tIME (see 11.3.6: Time stamp information).

4.8 Error handling

Errors in a PNG datastream fall into two general classes:

  1. transmission errors or damage to a computer file system, which tend to corrupt much or all of the datastream;
  2. syntax errors, which appear as invalid values in chunks, or as missing or misplaced chunks. Syntax errors can be caused not only by encoding mistakes, but also by the use of registered or private values, if those values are unknown to the decoder.

PNG decoders should detect errors as early as possible, recover from errors whenever possible, and fail gracefully otherwise. The error handling philosophy is described in detail in 13.2: Error handling.

4.9 Extension and registration

For some facilities in PNG, there are a number of alternatives defined, and this International Standard allows other alternatives to be defined by registration. According to the rules for the designation and operation of registration authorities in the ISO/IEC Directives, the ISO and IEC Councils have designated the following as the registration authority:

The World-Wide Web Consortium Host at ERCIM
The Registration Authority for PNG
INRIA- Sophia Antipolis
BP 93
06902 Sophia Antipolis Cedex
FRANCE
Email:png-group@w3.org

To ensure timely processing the Registration Authority should be contacted by email.

The following entities may be registered:

  1. chunk type;
  2. text keyword.

The following entities are reserved for future standardization:

  1. undefined field values less than 128;
  2. filter method;
  3. filter type;
  4. interlace method;
  5. compression method.

5 Datastream structure

5.1 Introduction

This clause defines the PNG signature and the basic properties of chunks. Individual chunk types are discussed in clause 11: Chunk specifications.

5.2 PNG signature

The first eight bytes of a PNG datastream always contain the following (decimal) values:

   137 80 78 71 13 10 26 10

This signature indicates that the remainder of the datastream contains a single PNG image, consisting of a series of chunks beginning with an IHDR chunk and ending with an IEND chunk.

5.3 Chunk layout

Each chunk consists of three or four fields (see figure 5.1). The meaning of the fields is described in Table 5.1. The chunk data field may be empty.

Figure 5.1: Chunk parts

Figure 5.1 — Chunk parts

Table 5.1 — Chunk fields
Length A four-byte unsigned integer giving the number of bytes in the chunk's data field. The length counts only the data field, not itself, the chunk type, or the CRC. Zero is a valid length. Although encoders and decoders should treat the length as unsigned, its value shall not exceed 231-1 bytes.
Chunk Type A sequence of four bytes defining the chunk type. Each byte of a chunk type is restricted to the decimal values 65 to 90 and 97 to 122. These correspond to the uppercase and lowercase ISO 646 letters (A-Z and a-z) respectively for convenience in description and examination of PNG datastreams. Encoders and decoders shall treat the chunk types as fixed binary values, not character strings. For example, it would not be correct to represent the chunk type IDAT by the equivalents of those letters in the UCS 2 character set. Additional naming conventions for chunk types are discussed in 5.4: Chunk naming conventions.
Chunk Data The data bytes appropriate to the chunk type, if any. This field can be of zero length.
CRC A four-byte CRC (Cyclic Redundancy Code) calculated on the preceding bytes in the chunk, including the chunk type field and chunk data fields, but not including the length field. The CRC can be used to check for corruption of the data. The CRC is always present, even for chunks containing no data. See 5.5: Cyclic Redundancy Code algorithm.

The chunk data length may be any number of bytes up to the maximum; therefore, implementors cannot assume that chunks are aligned on any boundaries larger than bytes.

5.4 Chunk naming conventions

Chunk types are chosen to be meaningful names when the bytes of the chunk type are interpreted as ISO 646 letters. Chunk types are assigned so that a decoder can determine some properties of a chunk even when the type is not recognized. These rules allow safe, flexible extension of the PNG format, by allowing a PNG decoder to decide what to do when it encounters an unknown chunk. (The chunk types standardized in this International Standard are defined in clause 11: Chunk specifications, and the way to add non-standard chunks is defined in clause 14: Editors and extensions.) The naming rules are normally of interest only when the decoder does not recognize the chunk's type.

Four bits of the chunk type, the property bits, namely bit 5 (value 32) of each byte, are used to convey chunk properties. This choice means that a human can read off the assigned properties according to whether the letter corresponding to each byte of the chunk type is uppercase (bit 5 is 0) or lowercase (bit 5 is 1). However, decoders should test the properties of an unknown chunk type by numerically testing the specified bits; testing whether a character is uppercase or lowercase is inefficient, and even incorrect if a locale-specific case definition is used.

The property bits are an inherent part of the chunk type, and hence are fixed for any chunk type. Thus, CHNK and cHNk would be unrelated chunk types, not the same chunk with different properties.

The semantics of the property bits are defined in Table 5.2.

Table 5.2 — Semantics of property bits
Ancillary bit: first byte 0 (uppercase) = critical,
1 (lowercase) = ancillary.
Critical chunks are necessary for successful display of the contents of the datastream, for example the image header chunk (IHDR). A decoder trying to extract the image, upon encountering an unknown chunk type in which the ancillary bit is 0, shall indicate to the user that the image contains information it cannot safely interpret.
Ancillary chunks are not strictly necessary in order to meaningfully display the contents of the datastream, for example the time chunk (tIME). A decoder encountering an unknown chunk type in which the ancillary bit is 1 can safely ignore the chunk and proceed to display the image.
Private bit: second byte 0 (uppercase) = public,
1 (lowercase) = private.
A public chunk is one that is defined in this International Standard or is registered in the list of PNG special-purpose public chunk types maintained by the Registration Authority (see 4.9 Extension and registration). Applications can also define private (unregistered) chunk types for their own purposes. The names of private chunks have a lowercase second letter, while public chunks will always be assigned names with uppercase second letters. Decoders do not need to test the private-chunk property bit, since it has no functional significance; it is simply an administrative convenience to ensure that public and private chunk names will not conflict. See clause 14: Editors and extensions and 12.10.2: Use of private chunks.
Reserved bit: third byte 0 (uppercase) in this version of PNG.
If the reserved bit is 1, the datastream does not conform to this version of PNG.
The significance of the case of the third letter of the chunk name is reserved for possible future extension. In this International Standard, all chunk names shall have uppercase third letters.
Safe-to-copy bit: fourth byte 0 (uppercase) = unsafe to copy,
1 (lowercase) = safe to copy.
This property bit is not of interest to pure decoders, but it is needed by PNG editors. This bit defines the proper handling of unrecognized chunks in a datastream that is being modified. Rules for PNG editors are discussed further in 14.2: Behaviour of PNG editors.

EXAMPLE The hypothetical chunk type "cHNk" has the property bits:

   cHNk  <-- 32 bit chunk type represented in text form
   ||||
   |||+- Safe-to-copy bit is 1 (lower case letter; bit 5 is 1)
   ||+-- Reserved bit is 0     (upper case letter; bit 5 is 0)
   |+--- Private bit is 0      (upper case letter; bit 5 is 0)
   +---- Ancillary bit is 1    (lower case letter; bit 5 is 1)

Therefore, this name represents an ancillary, public, safe-to-copy chunk.

5.5 Cyclic Redundancy Code algorithm

CRC fields are calculated using standardized CRC methods with pre and post conditioning, as defined by ISO 3309 [ISO-3309] and ITU-T V.42 [ITU-T-V42]. The CRC polynomial employed is

x32 + x26 + x23 + x22 + x16 + x12 + x11 + x10 + x8 + x7 + x5 + x4 + x2 + x + 1

In PNG, the 32-bit CRC is initialized to all 1's, and then the data from each byte is processed from the least significant bit (1) to the most significant bit (128). After all the data bytes are processed, the CRC is inverted (its ones complement is taken). This value is transmitted (stored in the datastream) MSB first. For the purpose of separating into bytes and ordering, the least significant bit of the 32-bit CRC is defined to be the coefficient of the x31 term.

Practical calculation of the CRC often employs a precalculated table to accelerate the computation. See Annex D: Sample Cyclic Redundancy Code implementation.

5.6 Chunk ordering

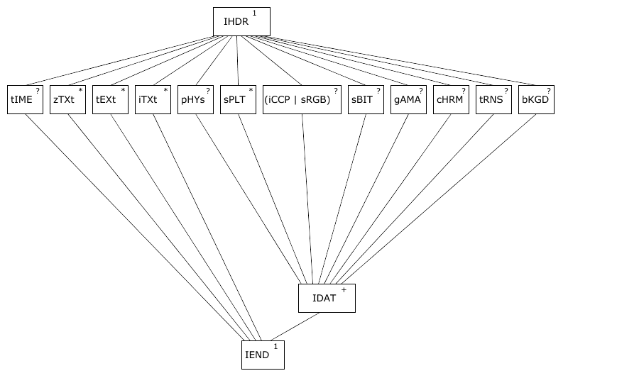
The constraints on the positioning of the individual chunks are listed in Table 5.3 and illustrated diagrammatically in figure 5.2 and figure 5.3. These lattice diagrams represent the constraints on positioning imposed by this International Standard. The lines in the diagrams define partial ordering relationships. Chunks higher up shall appear before chunks lower down. Chunks which are horizontally aligned and appear between two other chunk types (higher and lower than the horizontally aligned chunks) may appear in any order between the two higher and lower chunk types to which they are connected. The superscript associated with the chunk type is defined in Table 5.4. It indicates whether the chunk is mandatory, optional, or may appear more than once. A vertical bar between two chunk types indicates alternatives.

Table 5.3 — Chunk ordering rules
Critical chunks
(shall appear in this order, except PLTE is optional)
Chunk name Multiple allowed Ordering constraints
IHDR No Shall be first
PLTE No Before first IDAT
IDAT Yes Multiple IDAT chunks shall be consecutive
IEND No Shall be last
Ancillary chunks
(need not appear in this order)
Chunk name Multiple allowed Ordering constraints
cHRM No Before PLTE and IDAT
gAMA No Before PLTE and IDAT
iCCP No Before PLTE and IDAT. If the iCCP chunk is present, the sRGB chunk should not be present.
sBIT No Before PLTE and IDAT
sRGB No Before PLTE and IDAT. If the sRGB chunk is present, the iCCP chunk should not be present.
bKGD No After PLTE; before IDAT
hIST No After PLTE; before IDAT
tRNS No After PLTE; before IDAT
pHYs No Before IDAT
sPLT Yes Before IDAT
tIME No None
iTXt Yes None
tEXt Yes None
zTXt Yes None
Table 5.4 — Meaning of symbols used in lattice diagrams
Symbol Meaning
+ One or more
1 Only one
? Zero or one
* Zero or more
| Alternative

Figure 5.2: Lattice diagram: PNG images with PLTE in datastream

Figure 5.2 — Lattice diagram: PNG images with PLTE in datastream

Figure 5.3: Lattice diagram: PNG images without PLTE in datastream

Figure 5.3 — Lattice diagram: PNG images without PLTE in datastream

6 Reference image to PNG image transformation

6.1 Colour types and values

As explained in 4.4: PNG image there are five types of PNG image. Corresponding to each type is a colour type, which is the sum of the following values: 1 (palette used), 2 (truecolour used) and 4 (alpha used). Greyscale and truecolour images may have an explicit alpha channel. The PNG image types and corresponding colour types are listed in Table 6.1.

Table 6.1 — PNG image types and colour types
PNG image type Colour type
Greyscale 0
Truecolour 2
Indexed-colour 3
Greyscale with alpha 4
Truecolour with alpha 6

The allowed bit depths and sample depths for each PNG image type are listed in 11.2.2: IHDR Image header.

Greyscale samples represent luminance if the transfer curve is indicated (by gAMA, sRGB, or iCCP) or device-dependent greyscale if not. RGB samples represent calibrated colour information if the colour space is indicated (by gAMA and cHRM, or sRGB, or iCCP) or uncalibrated device-dependent colour if not.

Sample values are not necessarily proportional to light intensity; the gAMA chunk specifies the relationship between sample values and display output intensity. Viewers are strongly encouraged to compensate properly. See 4.2: Colour spaces, 13.13: Decoder gamma handling and Annex C: Gamma and chromaticity.

6.2 Alpha representation

In a PNG datastream transparency may be represented in one of four ways, depending on the PNG image type (see 4.3.2: Alpha separation and 4.3.5: Alpha compaction).

  1. Truecolour with alpha, greyscale with alpha: an alpha channel is part of the image array.
  2. Truecolour, greyscale: A tRNS chunk contains a single pixel value distinguishing the fully transparent pixels from the fully opaque pixels.
  3. Indexed-colour: A tRNS chunk contains the alpha table that associates an alpha sample with each palette entry.
  4. Truecolour, greyscale, indexed-colour: there is no tRNS chunk present and all pixels are fully opaque.

An alpha channel included in the image array has 8-bit or 16-bit samples, the same size as the other samples. The alpha sample for each pixel is stored immediately following the greyscale or RGB samples of the pixel. An alpha value of zero represents full transparency, and a value of 2sampledepth - 1 represents full opacity. Intermediate values indicate partially transparent pixels that can be composited against a background image to yield the delivered image.

The colour values in a pixel are not premultiplied by the alpha value assigned to the pixel. This rule is sometimes called "unassociated" or "non-premultiplied" alpha. (Another common technique is to store sample values premultiplied by the alpha value; in effect, such an image is already composited against a black background. PNG does not use premultiplied alpha. In consequence an image editor can take a PNG image and easily change its transparency.) See 12.4: Alpha channel creation and 13.16: Alpha channel processing.

7 Encoding the PNG image as a PNG datastream

7.1 Integers and byte order

All integers that require more than one byte shall be in network byte order (as illustrated in figure 7.1): the most significant byte comes first, then the less significant bytes in descending order of significance (MSB LSB for two-byte integers, MSB B2 B1 LSB for four-byte integers). The highest bit (value 128) of a byte is numbered bit 7; the lowest bit (value 1) is numbered bit 0. Values are unsigned unless otherwise noted. Values explicitly noted as signed are represented in two's complement notation.

PNG four-byte unsigned integers are limited to the range 0 to 231-1 to accommodate languages that have difficulty with unsigned four-byte values. Similarly PNG four-byte signed integers are limited to the range -(231-1) to 231-1 to accommodate languages that have difficulty with the value -231.

Figure 7.1: Integer representation in PNG

Figure 7.1 — Integer representation in PNG

7.2 Scanlines

A PNG image (or pass, see clause 8: Interlacing and pass extraction) is a rectangular pixel array, with pixels appearing left-to-right within each scanline, and scanlines appearing top-to-bottom. The size of each pixel is determined by the number of bits per pixel.

Pixels within a scanline are always packed into a sequence of bytes with no wasted bits between pixels. Scanlines always begin on byte boundaries. Permitted bit depths and colour types are restricted so that in all cases the packing is simple and efficient.

In PNG images of colour type 0 (greyscale) each pixel is a single sample, which may have precision less than a byte (1, 2, or 4 bits). These samples are packed into bytes with the leftmost sample in the high-order bits of a byte followed by the other samples for the scanline.

In PNG images of colour type 3 (indexed-colour) each pixel is a single palette index. These indices are packed into bytes in the same way as the samples for colour type 0.

When there are multiple pixels per byte, some low-order bits of the last byte of a scanline may go unused. The contents of these unused bits are not specified.

PNG images that are not indexed-colour images may have sample values with a bit depth of 16. Such sample values are in network byte order (MSB first, LSB second). PNG permits multi-sample pixels only with 8 and 16-bit samples, so multiple samples of a single pixel are never packed into one byte.

7.3 Filtering

PNG allows the scanline data to be filtered before it is compressed. Filtering can improve the compressibility of the data. The filter step itself results in a sequence of bytes of the same size as the incoming sequence, but in a different representation, preceded by a filter type byte. Filtering does not reduce the size of the actual scanline data. All PNG filters are strictly lossless.

Different filter types can be used for different scanlines, and the filter algorithm is specified for each scanline by a filter type byte. The filter type byte is not considered part of the image data, but it is included in the datastream sent to the compression step. An intelligent encoder can switch filters from one scanline to the next. The method for choosing which filter to employ is left to the encoder.

See clause 9: Filtering.

8 Interlacing and pass extraction

8.1 Introduction

Pass extraction (see figure 4.8) splits a PNG image into a sequence of reduced images (the interlaced PNG image) where the first image defines a coarse view and subsequent images enhance this coarse view until the last image completes the PNG image. This allows progressive display of the interlaced PNG image by the decoder and allows images to "fade in" when they are being displayed on-the-fly. On average, interlacing slightly expands the datastream size, but it can give the user a meaningful display much more rapidly.

8.2 Interlace methods

Two interlace methods are defined in this International Standard, methods 0 and 1. Other values of interlace method are reserved for future standardization (see 4.9: Extension and registration).

With interlace method 0, the null method, pixels are extracted sequentially from left to right, and scanlines sequentially from top to bottom. The interlaced PNG image is a single reduced image.

Interlace method 1, known as Adam7, defines seven distinct passes over the image. Each pass transmits a subset of the pixels in the reference image. The pass in which each pixel is transmitted (numbered from 1 to 7) is defined by replicating the following 8-by-8 pattern over the entire image, starting at the upper left corner:

   1 6 4 6 2 6 4 6
   7 7 7 7 7 7 7 7
   5 6 5 6 5 6 5 6
   7 7 7 7 7 7 7 7
   3 6 4 6 3 6 4 6
   7 7 7 7 7 7 7 7
   5 6 5 6 5 6 5 6
   7 7 7 7 7 7 7 7

Figure 4.8 shows the seven passes of interlace method 1. Within each pass, the selected pixels are transmitted left to right within a scanline, and selected scanlines sequentially from top to bottom. For example, pass 2 contains pixels 4, 12, 20, etc. of scanlines 0, 8, 16, etc. (where scanline 0, pixel 0 is the upper left corner). The last pass contains all of scanlines 1, 3, 5, etc. The transmission order is defined so that all the scanlines transmitted in a pass will have the same number of pixels; this is necessary for proper application of some of the filters. The interlaced PNG image consists of a sequence of seven reduced images. For example, if the PNG image is 16 by 16 pixels, then the third pass will be a reduced image of two scanlines, each containing four pixels (see figure 4.8).

Scanlines that do not completely fill an integral number of bytes are padded as defined in 7.2: Scanlines.

NOTE If the reference image contains fewer than five columns or fewer than five rows, some passes will be empty.

9 Filtering

9.1 Filter methods and filter types

Filtering transforms the PNG image with the goal of improving compression. PNG allows for a number of filter methods. All the reduced images in an interlaced image shall use a single filter method. Only filter method 0 is defined by this International Standard. Other filter methods are reserved for future standardization (see 4.9 Extension and registration). Filter method 0 provides a set of five filter types, and individual scanlines in each reduced image may use different filter types.

PNG imposes no additional restriction on which filter types can be applied to an interlaced PNG image. However, the filter types are not equally effective on all types of data. See 12.8: Filter selection.

Filtering transforms the byte sequence in a scanline to an equal length sequence of bytes preceded by the filter type. Filter type bytes are associated only with non-empty scanlines. No filter type bytes are present in an empty pass. See 13.8: Interlacing and progressive display.

9.2 Filter types for filter method 0

Filters are applied to bytes, not to pixels, regardless of the bit depth or colour type of the image. The filters operate on the byte sequence formed by a scanline that has been represented as described in 7.2: Scanlines. If the image includes an alpha channel, the alpha data is filtered in the same way as the image data.

Filters may use the original values of the following bytes to generate the new byte value:

x the byte being filtered;
a the byte corresponding to x in the pixel immediately before the pixel containing x (or the byte immediately before x, when the bit depth is less than 8);
b the byte corresponding to x in the previous scanline;
c the byte corresponding to b in the pixel immediately before the pixel containing b (or the byte immediately before b, when the bit depth is less than 8).

Figure 9.1 shows the relative positions of the bytes x, a, b, and c.

PNG filter method 0 defines five basic filter types as listed in Table 9.1. Orig(y) denotes the orginal (unfiltered) value of byte y. Filt(y) denotes the value after a filter has been applied. Recon(y) denotes the value after the corresponding reconstruction function has been applied. The filter function for the Paeth type PaethPredictor is defined below.

Filter method 0 specifies exactly this set of five filter types and this shall not be extended. This ensures that decoders need not decompress the data to determine whether it contains unsupported filter types: it is sufficient to check the filter method in IHDR.

Table 9.1 — Filter types
Type Name Filter Function Reconstruction Function
0 None Filt(x) = Orig(x) Recon(x) = Filt(x)
1 Sub Filt(x) = Orig(x) - Orig(a) Recon(x) = Filt(x) + Recon(a)
2 Up Filt(x) = Orig(x) - Orig(b) Recon(x) = Filt(x) + Recon(b)
3 Average Filt(x) = Orig(x) - floor((Orig(a) + Orig(b)) / 2) Recon(x) = Filt(x) + floor((Recon(a) + Recon(b)) / 2)
4 Paeth Filt(x) = Orig(x) - PaethPredictor(Orig(a), Orig(b), Orig(c)) Recon(x) = Filt(x) + PaethPredictor(Recon(a), Recon(b), Recon(c))

For all filters, the bytes "to the left of" the first pixel in a scanline shall be treated as being zero. For filters that refer to the prior scanline, the entire prior scanline and bytes "to the left of" the first pixel in the prior scanline shall be treated as being zeroes for the first scanline of a reduced image.

To reverse the effect of a filter requires the decoded values of the prior pixel on the same scanline, the pixel immediately above the current pixel on the prior scanline, and the pixel just to the left of the pixel above.

Unsigned arithmetic modulo 256 is used, so that both the inputs and outputs fit into bytes. Filters are applied to each byte regardless of bit depth. The sequence of Filt values is transmitted as the filtered scanline.

9.3 Filter type 3: Average

The sum Orig(a) + Orig(b) shall be performed without overflow (using at least nine-bit arithmetic). floor() indicates that the result of the division is rounded to the next lower integer if fractional; in other words, it is an integer division or right shift operation.

9.4 Filter type 4: Paeth

The Paeth filter function computes a simple linear function of the three neighbouring pixels (left, above, upper left), then chooses as predictor the neighbouring pixel closest to the computed value. The algorithm used in this International Standard is an adaptation of the technique due to Alan W. Paeth [PAETH].

The PaethPredictor function is defined in the code below. The logic of the function and the locations of the bytes a, b, c, and x are shown in figure 9.1. Pr is the predictor for byte x.

    p = a + b - c
    pa = abs(p - a)
    pb = abs(p - b)
    pc = abs(p - c)
    if pa <= pb and pa <= pc then Pr = a
    else if pb <= pc then Pr = b
    else Pr = c
    return Pr

Figure 9.1: The PaethPredictor
function

Figure 9.1: The PaethPredictor function

The calculations within the PaethPredictor function shall be performed exactly, without overflow.

The order in which the comparisons are performed is critical and shall not be altered. The function tries to establish in which of the three directions (vertical, horizontal, or diagonal) the gradient of the image is smallest.

Exactly the same PaethPredictor function is used by both encoder and decoder.

10 Compression

10.1 Compression method 0

Only PNG compression method 0 is defined by this International Standard. Other values of compression method are reserved for future standardization (see 4.9: Extension and registration). PNG compression method 0 is deflate/inflate compression with a sliding window (which is an upper bound on the distances appearing in the deflate stream) of at most 32768 bytes. Deflate compression is an LZ77 derivative [ZL].

Deflate-compressed datastreams within PNG are stored in the "zlib" format, which has the structure:

zlib compression method/flags code 1 byte
Additional flags/check bits 1 byte
Compressed data blocks n bytes
Check value 4 bytes

Further details on this format are given in the zlib specification [RFC-1950].

For PNG compression method 0, the zlib compression method/flags code shall specify method code 8 (deflate compression) and an LZ77 window size of not more than 32768 bytes. The zlib compression method number is not the same as the PNG compression method number in the IHDR chunk (see 11.2.2 IHDR Image header). The additional flags shall not specify a preset dictionary.

If the data to be compressed contain 16384 bytes or fewer, the PNG encoder may set the window size by rounding up to a power of 2 (256 minimum). This decreases the memory required for both encoding and decoding, without adversely affecting the compression ratio.

The compressed data within the zlib datastream are stored as a series of blocks, each of which can represent raw (uncompressed) data, LZ77-compressed data encoded with fixed Huffman codes, or LZ77-compressed data encoded with custom Huffman codes. A marker bit in the final block identifies it as the last block, allowing the decoder to recognize the end of the compressed datastream. Further details on the compression algorithm and the encoding are given in the deflate specification [RFC-1951].

The check value stored at the end of the zlib datastream is calculated on the uncompressed data represented by the datastream. The algorithm used to calculate this is not the same as the CRC calculation used for PNG chunk CRC field values. The zlib check value is useful mainly as a cross-check that the deflate and inflate algorithms are implemented correctly. Verifying the individual PNG chunk CRCs provides confidence that the PNG datastream has been transmitted undamaged.

10.2 Compression of the sequence of filtered scanlines

The sequence of filtered scanlines is compressed and the resulting data stream is split into IDAT chunks. The concatenation of the contents of all the IDAT chunks makes up a zlib datastream. This datastream decompresses to filtered image data.

It is important to emphasize that the boundaries between IDAT chunks are arbitrary and can fall anywhere in the zlib datastream. There is not necessarily any correlation between IDAT chunk boundaries and deflate block boundaries or any other feature of the zlib data. For example, it is entirely possible for the terminating zlib check value to be split across IDAT chunks.

Similarly, there is no required correlation between the structure of the image data (i.e., scanline boundaries) and deflate block boundaries or IDAT chunk boundaries. The complete filtered PNG image is represented by a single zlib datastream that is stored in a number of IDAT chunks.

10.3 Other uses of compression

PNG also uses compression method 0 in iTXt, iCCP, and zTXt chunks. Unlike the image data, such datastreams are not split across chunks; each such chunk contains an independent zlib datastream (see 10.1: Compression method 0).

11 Chunk specifications

11.1 Introduction

The PNG datastream consists of a PNG signature (see 5.2: PNG signature) followed by a sequence of chunks. Each chunk has a chunk type which specifies its function. This clause defines the PNG chunk types standardized in this International Standard. The PNG datastream structure is defined in clause 5: Datastream structure. This also defines the order in which chunks may appear. For details specific to encoders see 12.11: Chunking. For details specific to decoders see 13.5: Chunking.

11.2 Critical chunks

11.2.1 General

Critical chunks are those chunks that are absolutely required in order to successfully decode a PNG image from a PNG datastream. Extension chunks may be defined as critical chunks (see clause 14: Editors and extensions), though this practice is strongly discouraged.

A valid PNG datastream shall begin with a PNG signature, immediately followed by an IHDR chunk, then one or more IDAT chunks, and shall end with an IEND chunk. Only one IHDR chunk and one IEND chunk are allowed in a PNG datastream.

11.2.2 IHDR Image header

The four-byte chunk type field contains the decimal values

73 72 68 82

The IHDR chunk shall be the first chunk in the PNG datastream. It contains:

Width 4 bytes
Height 4 bytes
Bit depth 1 byte
Colour type 1 byte
Compression method 1 byte
Filter method 1 byte
Interlace method 1 byte

Width and height give the image dimensions in pixels. They are PNG four-byte unsigned integers. Zero is an invalid value.

Bit depth is a single-byte integer giving the number of bits per sample or per palette index (not per pixel). Valid values are 1, 2, 4, 8, and 16, although not all values are allowed for all colour types. See 6.1: Colour types and values.

Colour type is a single-byte integer that defines the PNG image type. Valid values are 0, 2, 3, 4, and 6.

Bit depth restrictions for each colour type are imposed to simplify implementations and to prohibit combinations that do not compress well. The allowed combinations are defined in Table 11.1.

Table 11.1 — Allowed combinations of colour type and bit depth
PNG image type Colour type Allowed bit depths Interpretation
Greyscale 0 1, 2, 4, 8, 16 Each pixel is a greyscale sample
Truecolour 2 8, 16 Each pixel is an R,G,B triple
Indexed-colour 3 1, 2, 4, 8 Each pixel is a palette index; a PLTE chunk shall appear.
Greyscale with alpha 4 8, 16 Each pixel is a greyscale sample followed by an alpha sample.
Truecolour with alpha 6 8, 16 Each pixel is an R,G,B triple followed by an alpha sample.

The sample depth is the same as the bit depth except in the case of indexed-colour PNG images (colour type 3), in which the sample depth is always 8 bits (see 4.4: PNG image).

Compression method is a single-byte integer that indicates the method used to compress the image data. Only compression method 0 (deflate/inflate compression with a sliding window of at most 32768 bytes) is defined in this International Standard. All conforming PNG images shall be compressed with this scheme.

Filter method is a single-byte integer that indicates the preprocessing method applied to the image data before compression. Only filter method 0 (adaptive filtering with five basic filter types) is defined in this International Standard. See clause 9: Filtering for details.

Interlace method is a single-byte integer that indicates the transmission order of the image data. Two values are defined in this International Standard: 0 (no interlace) or 1 (Adam7 interlace). See clause 8: Interlacing and pass extraction for details.

11.2.3 PLTE Palette

The four-byte chunk type field contains the decimal values

80 76 84 69

The PLTE chunk contains from 1 to 256 palette entries, each a three-byte series of the form:

Red 1 byte
Green 1 byte
Blue 1 byte

The number of entries is determined from the chunk length. A chunk length not divisible by 3 is an error.

This chunk shall appear for colour type 3, and may appear for colour types 2 and 6; it shall not appear for colour types 0 and 4. There shall not be more than one PLTE chunk.

For colour type 3 (indexed-colour), the PLTE chunk is required. The first entry in PLTE is referenced by pixel value 0, the second by pixel value 1, etc. The number of palette entries shall not exceed the range that can be represented in the image bit depth (for example, 24 = 16 for a bit depth of 4). It is permissible to have fewer entries than the bit depth would allow. In that case, any out-of-range pixel value found in the image data is an error.

For colour types 2 and 6 (truecolour and truecolour with alpha), the PLTE chunk is optional. If present, it provides a suggested set of colours (from 1 to 256) to which the truecolour image can be quantized if it cannot be displayed directly. It is, however, recommended that the sPLT chunk be used for this purpose, rather than the PLTE chunk. If neither PLTE nor sPLT chunks are present and the image cannot be displayed directly, quantization has to be done by the viewing system. However, it is often preferable for the selection of colours to be done once by the PNG encoder. (See 12.6: Suggested palettes.)

Note that the palette uses 8 bits (1 byte) per sample regardless of the image bit depth. In particular, the palette is 8 bits deep even when it is a suggested quantization of a 16-bit truecolour image.

There is no requirement that the palette entries all be used by the image, nor that they all be different.

11.2.4 IDAT Image data

The four-byte chunk type field contains the decimal values

73 68 65 84

The IDAT chunk contains the actual image data which is the output stream of the compression algorithm. See clause 9: Filtering and clause 10: Compression for details.

There may be multiple IDAT chunks; if so, they shall appear consecutively with no other intervening chunks. The compressed datastream is then the concatenation of the contents of the data fields of all the IDAT chunks.

11.2.5 IEND Image trailer

The four-byte chunk type field contains the decimal values

73 69 78 68

The IEND chunk marks the end of the PNG datastream. The chunk's data field is empty.

11.3 Ancillary chunks

11.3.1 General

The ancillary chunks defined in this International Standard are listed in the order in 4.7.2: Chunk types. This is not the order in which they appear in a PNG datastream. Ancillary chunks may be ignored by a decoder. For each ancillary chunk, the actions described are under the assumption that the decoder is not ignoring the chunk.

11.3.2 Transparency information

11.3.2.1 tRNS Transparency

The four-byte chunk type field contains the decimal values

116 82 78 83

The tRNS chunk specifies either alpha values that are associated with palette entries (for indexed-colour images) or a single transparent colour (for greyscale and truecolour images). The tRNS chunk contains:

Colour type 0
Grey sample value 2 bytes
Colour type 2
Red sample value 2 bytes
Blue sample value 2 bytes
Green sample value 2 bytes
Colour type 3
Alpha for palette index 0 1 byte
Alpha for palette index 1 1 byte
...etc... 1 byte

For colour type 3 (indexed-colour), the tRNS chunk contains a series of one-byte alpha values, corresponding to entries in the PLTE chunk. Each entry indicates that pixels of the corresponding palette index shall be treated as having the specified alpha value. Alpha values have the same interpretation as in an 8-bit full alpha channel: 0 is fully transparent, 255 is fully opaque, regardless of image bit depth. The tRNS chunk shall not contain more alpha values than there are palette entries, but a tRNS chunk may contain fewer values than there are palette entries. In this case, the alpha value for all remaining palette entries is assumed to be 255. In the common case in which only palette index 0 need be made transparent, only a one-byte tRNS chunk is needed, and when all palette indices are opaque, the tRNS chunk may be omitted.

For colour types 0 or 2, two bytes per sample are used regardless of the image bit depth (see 7.1: Integers and byte order). Pixels of the specified grey sample value or RGB sample values are treated as transparent (equivalent to alpha value 0); all other pixels are to be treated as fully opaque (alpha value 2bitdepth-1). If the image bit depth is less than 16, the least significant bits are used and the others are 0.

A tRNS chunk shall not appear for colour types 4 and 6, since a full alpha channel is already present in those cases.

NOTE For 16-bit greyscale or truecolour data, only pixels matching the entire 16-bit values in tRNS chunks are transparent. Decoders have to postpone any sample depth rescaling until after the pixels have been tested for transparency.

11.3.3 Colour space information

11.3.3.1 cHRM Primary chromaticities and white point

The four-byte chunk type field contains the decimal values

99 72 82 77

The cHRM chunk may be used to specify the 1931 CIE x,y chromaticities of the red, green, and blue display primaries used in the image, and the referenced white point. See Annex C: Gamma and chromaticity for more information. The iCCP and sRGB chunks provide more sophisticated support for colour management and control.

The cHRM chunk contains:

White point x 4 bytes
White point y 4 bytes
Red x 4 bytes
Red y 4 bytes
Green x 4 bytes
Green y 4 bytes
Blue x 4 bytes
Blue y 4 bytes

Each value is encoded as a four-byte PNG unsigned integer, representing the x or y value times 100000.

EXAMPLE A value of 0.3127 would be stored as the integer 31270.

The cHRM chunk is allowed in all PNG datastreams, although it is of little value for greyscale images.

An sRGB chunk or iCCP chunk, when present and recognized, overrides the cHRM chunk.

11.3.3.2 gAMA Image gamma

The four-byte chunk type field contains the decimal values

103 65 77 65

The gAMA chunk specifies the relationship between the image samples and the desired display output intensity. Gamma is defined in 3.1.20: gamma.

In fact specifying the desired display output intensity is insufficient. It is also necessary to specify the viewing conditions under which the output is desired. For gAMA these are the reference viewing conditions of the sRGB specification [IEC 61966-2-1], which are based on ISO 3664 [ISO-3664]. Adjustment for different viewing conditions is normally handled by a Colour Management System. If the adjustment is not performed, the error is usually small. Applications desiring high colour fidelity may wish to use an sRGB chunk or iCCP chunk.

The gAMA chunk contains:

Image gamma 4 bytes

The value is encoded as a four-byte PNG unsigned integer, representing gamma times 100000.

EXAMPLE A gamma of 1/2.2 would be stored as the integer 45455.

See 12.2: Encoder gamma handling and 13.13: Decoder gamma handling for more information.

An sRGB chunk or iCCP chunk, when present and recognized, overrides the gAMA chunk.

11.3.3.3 iCCP Embedded ICC profile

The four-byte chunk type field contains the decimal values

105 67 67 80

The iCCP chunk contains:

Profile name 1-79 bytes (character string)
Null separator 1 byte (null character)
Compression method 1 byte
Compressed profile n bytes

The profile name may be any convenient name for referring to the profile. It is case-sensitive. Profile names shall contain only printable Latin-1 characters and spaces (only character codes 32-126 and 161-255 decimal are allowed). Leading, trailing, and consecutive spaces are not permitted. The only compression method defined in this International Standard is method 0 (zlib datastream with deflate compression, see 10.3: Other uses of compression). The compression method entry is followed by a compressed profile that makes up the remainder of the chunk. Decompression of this datastream yields the embedded ICC profile.

If the iCCP chunk is present, the image samples conform to the colour space represented by the embedded ICC profile as defined by the International Color Consortium [ICC]. The colour space of the ICC profile shall be an RGB colour space for colour images (PNG colour types 2, 3, and 6), or a greyscale colour space for greyscale images (PNG colour types 0 and 4). A PNG encoder that writes the iCCP chunk is encouraged to also write gAMA and cHRM chunks that approximate the ICC profile, to provide compatibility with applications that do not use the iCCP chunk. When the iCCP chunk is present, PNG decoders that recognize it and are capable of colour management [ICC] shall ignore the gAMA and cHRM chunks and use the iCCP chunk instead and interpret it according to [ICC-1] and [ICC-1A]. PNG decoders that are used in an environment that is incapable of full-fledged colour management should use the gAMA and cHRM chunks if present.

A PNG datastream should contain at most one embedded profile, whether specified explicitly with an iCCP chunk or implicitly with an sRGB chunk.

11.3.3.4 sBIT Significant bits

The four-byte chunk type field contains the decimal values

115 66 73 84

To simplify decoders, PNG specifies that only certain sample depths may be used, and further specifies that sample values should be scaled to the full range of possible values at the sample depth. The sBIT chunk defines the original number of significant bits (which can be less than or equal to the sample depth). This allows PNG decoders to recover the original data losslessly even if the data had a sample depth not directly supported by PNG.

The sBIT chunk contains:

Colour type 0
significant greyscale bits 1 byte
Colour types 2 and 3
significant red bits 1 byte
significant green bits 1 byte
significant blue bits 1 byte
Colour type 4
significant greyscale bits 1 byte
significant alpha bits 1 byte
Colour type 6
significant red bits 1 byte
significant green bits 1 byte
significant blue bits 1 byte
significant alpha bits 1 byte

Each depth specified in sBIT shall be greater than zero and less than or equal to the sample depth (which is 8 for indexed-colour images, and the bit depth given in IHDR for other colour types). Note that sBIT does not provide a sample depth for the alpha channel that is implied by a tRNS chunk; in that case, all of the sample bits of the alpha channel are to be treated as significant. If the sBIT chunk is not present, then all of the sample bits of all channels are to be treated as significant.

11.3.3.5 sRGB Standard RGB colour space

The four-byte chunk type field contains the decimal values

115 82 71 66

If the sRGB chunk is present, the image samples conform to the sRGB colour space [IEC 61966-2-1] and should be displayed using the specified rendering intent defined by the International Color Consortium [ICC-1] and [ICC-1A].

The sRGB chunk contains:

Rendering intent 1 byte

The following values are defined for rendering intent:

0 Perceptual for images preferring good adaptation to the output device gamut at the expense of colorimetric accuracy, such as photographs.
1 Relative colorimetric for images requiring colour appearance matching (relative to the output device white point), such as logos.
2 Saturation for images preferring preservation of saturation at the expense of hue and lightness, such as charts and graphs.
3 Absolute colorimetric for images requiring preservation of absolute colorimetry, such as previews of images destined for a different output device (proofs).

It is recommended that a PNG encoder that writes the sRGB chunk also write a gAMA chunk (and optionally a cHRM chunk) for compatibility with decoders that do not use the sRGB chunk. Only the following values shall be used.

gAMA
Gamma 45455
cHRM
White point x 31270
White point y 32900
Red x 64000
Red y 33000
Green x 30000
Green y 60000
Blue x 15000
Blue y 6000

When the sRGB chunk is present, it is recommended that decoders that recognize it and are capable of colour management [ICC] ignore the gAMA and cHRM chunks and use the sRGB chunk instead. Decoders that recognize the sRGB chunk but are not capable of colour management [ICC] are recommended to ignore the gAMA and cHRM chunks, and use the values given above as if they had appeared in gAMA and cHRM chunks.

It is recommended that the sRGB and iCCP chunks do not both appear in a PNG datastream.

11.3.4 Textual information

11.3.4.1 Introduction

PNG provides the tEXt, iTXt, and zTXt chunks for storing text strings associated with the image, such as an image description or copyright notice. Keywords are used to indicate what each text string represents. Any number of such text chunks may appear, and more than one with the same keyword is permitted.

11.3.4.2 Keywords and text strings

The following keywords are predefined and should be used where appropriate.

Title Short (one line) title or caption for image
Author Name of image's creator
Description Description of image (possibly long)
Copyright Copyright notice
Creation Time Time of original image creation
Software Software used to create the image
Disclaimer Legal disclaimer
Warning Warning of nature of content
Source Device used to create the image
Comment Miscellaneous comment

Other keywords may be defined for other purposes. Keywords of general interest can be registered with the PNG Registration Authority (see 4.9 Extension and registration). It is also permitted to use private unregistered keywords. (Private keywords should be reasonably self-explanatory, in order to minimize the chance that the same keyword is used for incompatible purposes by different people.)

Keywords shall contain only printable Latin-1 [ISO-8859-1] characters and spaces; that is, only character codes 32-126 and 161-255 decimal are allowed. To reduce the chances for human misreading of a keyword, leading spaces, trailing spaces, and consecutive spaces are not permitted in keywords, nor is the non-breaking space (code 160) since it is visually indistinguishable from an ordinary space.

Keywords shall be spelled exactly as registered, so that decoders can use simple literal comparisons when looking for particular keywords. In particular, keywords are considered case-sensitive. Keywords are restricted to 1 to 79 bytes in length.

For the Creation Time keyword, the date format defined in section 5.2.14 of RFC 1123 is suggested, but not required [RFC-1123].

In the tEXt and zTXt chunks, the text string associated with a keyword is restricted to the Latin-1 character set plus the linefeed character. Text strings in zTXt are compressed into zlib datastreams using deflate compression (see 10.3: Other uses of compression). The iTXt chunk can be used to convey characters outside the Latin-1 set. It uses the UTF-8 encoding of UCS [ISO/IEC 10646-1] . There is an option to compress text strings in the iTXt chunk.

11.3.4.3 tEXt Textual data

The four-byte chunk type field contains the decimal values

116 69 88 116

Each tEXt chunk contains a keyword and a text string, in the format:

Keyword 1-79 bytes (character string)
Null separator 1 byte (null character)
Text string 0 or more bytes (character string)

The keyword and text string are separated by a zero byte (null character). Neither the keyword nor the text string may contain a null character. The text string is not null-terminated (the length of the chunk defines the ending). The text string may be of any length from zero bytes up to the maximum permissible chunk size less the length of the keyword and null character separator.

The keyword indicates the type of information represented by the text string as described in 11.3.4.2: Keywords and text strings.

Text is interpreted according to the Latin-1 character set [ISO-8859-1]. The text string may contain any Latin-1 character. Newlines in the text string should be represented by a single linefeed character (decimal 10). Characters other than those defined in Latin-1 plus the linefeed character have no defined meaning in tEXt chunks. Text containing characters outside the repertoire of ISO/IEC 8859-1 should be encoded using the iTXt chunk.

11.3.4.4 zTXt Compressed textual data

The four-byte chunk type field contains the decimal values

122 84 88 116

The zTXt and tEXt chunks are semantically equivalent, but the zTXt chunk is recommended for storing large blocks of text.

A zTXt chunk contains:

Keyword 1-79 bytes (character string)
Null separator 1 byte (null character)
Compression method 1 byte
Compressed text datastream n bytes

The keyword and null character are the same as in the tEXt chunk (see 11.3.4.3: tEXt Textual data). The keyword is not compressed. The compression method entry defines the compression method used. The only value defined in this International Standard is 0 (deflate/inflate compression). Other values are reserved for future standardization (see 4.9 Extension and registration). The compression method entry is followed by the compressed text datastream that makes up the remainder of the chunk. For compression method 0, this datastream is a zlib datastream with deflate compression (see 10.3: Other uses of compression). Decompression of this datastream yields Latin-1 text that is identical to the text that would be stored in an equivalent tEXt chunk.

11.3.4.5 iTXt International textual data

The four-byte chunk type field contains the decimal values

105 84 88 116

An iTXt chunk contains:

Keyword 1-79 bytes (character string)
Null separator 1 byte (null character)
Compression flag 1 byte
Compression method 1 byte
Language tag 0 or more bytes (character string)
Null separator 1 byte (null character)
Translated keyword 0 or more bytes
Null separator 1 byte (null character)
Text 0 or more bytes

The keyword is described in 11.3.4.2: Keywords and text strings.

The compression flag is 0 for uncompressed text, 1 for compressed text. Only the text field may be compressed. The compression method entry defines the compression method used. The only compression method defined in this International Standard is 0 (zlib datastream with deflate compression, see 10.3: Other uses of compression). For uncompressed text, encoders shall set the compression method to 0, and decoders shall ignore it.

The language tag defined in [RFC-3066] indicates the human language used by the translated keyword and the text. Unlike the keyword, the language tag is case-insensitive. It is an ISO 646.IRV:1991 [ISO 646] string consisting of hyphen-separated words of 1-8 alphanumeric characters each (for example cn, en-uk, no-bok, x-klingon, x-KlInGoN). If the first word is two or three letters long, it is an ISO language code [ISO-639]. If the language tag is empty, the language is unspecified.

The translated keyword and text both use the UTF-8 encoding of UCS [ISO/IEC 10646-1], and neither shall contain a zero byte (null character). The text, unlike other textual data in this chunk, is not null-terminated; its length is derived from the chunk length.

Line breaks should not appear in the translated keyword. In the text, a newline should be represented by a single linefeed character (decimal 10). The remaining control characters (1-9, 11-31, 127-159) are discouraged in both the translated keyword and text. In UTF-8 there is a difference between the characters 128-159 (which are discouraged) and the bytes 128-159 (which are often necessary).

The translated keyword, if not empty, should contain a translation of the keyword into the language indicated by the language tag, and applications displaying the keyword should display the translated keyword in addition.

11.3.5 Miscellaneous information

11.3.5.1 bKGD Background colour

The four-byte chunk type field contains the decimal values

98 75 71 68

The bKGD chunk specifies a default background colour to present the image against. If there is any other preferred background, either user-specified or part of a larger page (as in a browser), the bKGD chunk should be ignored. The bKGD chunk contains:

Colour types 0 and 4
Greyscale 2 bytes
Colour types 2 and 6
Red 2 bytes
Green 2 bytes
Blue 2 bytes
Colour type 3
Palette index 1 byte

For colour type 3 (indexed-colour), the value is the palette index of the colour to be used as background.

For colour types 0 and 4 (greyscale, greyscale with alpha), the value is the grey level to be used as background in the range 0 to (2bitdepth)-1. For colour types 2 and 6 (truecolour, truecolour with alpha), the values are the colour to be used as background, given as RGB samples in the range 0 to (2bitdepth)-1. In each case, for consistency, two bytes per sample are used regardless of the image bit depth. If the image bit depth is less than 16, the least significant bits are used and the others are 0.

11.3.5.2 hIST Image histogram

The four-byte chunk type field contains the decimal values

104 73 83 84

The hIST chunk contains a series of two-byte (16-bit) unsigned integers:

Frequency 2 bytes (unsigned integer)
...etc...  

The hIST chunk gives the approximate usage frequency of each colour in the palette. A histogram chunk can appear only when a PLTE chunk appears. If a viewer is unable to provide all the colours listed in the palette, the histogram may help it decide how to choose a subset of the colours for display.

There shall be exactly one entry for each entry in the PLTE chunk. Each entry is proportional to the fraction of pixels in the image that have that palette index; the exact scale factor is chosen by the encoder.

Histogram entries are approximate, with the exception that a zero entry specifies that the corresponding palette entry is not used at all in the image. A histogram entry shall be nonzero if there are any pixels of that colour.

NOTE When the palette is a suggested quantization of a truecolour image, the histogram is necessarily approximate, since a decoder may map pixels to palette entries differently than the encoder did. In this situation, zero entries should not normally appear, because any entry might be used.

11.3.5.3 pHYs Physical pixel dimensions

The four-byte chunk type field contains the decimal values

112 72 89 115

The pHYs chunk specifies the intended pixel size or aspect ratio for display of the image. It contains:

Pixels per unit, X axis 4 bytes (PNG unsigned integer)
Pixels per unit, Y axis 4 bytes (PNG unsigned integer)
Unit specifier 1 byte

The following values are defined for the unit specifier:

0 unit is unknown
1 unit is the metre

When the unit specifier is 0, the pHYs chunk defines pixel aspect ratio only; the actual size of the pixels remains unspecified.

If the pHYs chunk is not present, pixels are assumed to be square, and the physical size of each pixel is unspecified.

11.3.5.4 sPLT Suggested palette

The four-byte chunk type field contains the decimal values

115 80 76 84

The sPLT chunk contains:

Palette name 1-79 bytes (character string)
Null separator 1 byte (null character)
Sample depth 1 byte
Red 1 or 2 bytes
Green 1 or 2 bytes
Blue 1 or 2 bytes
Alpha 1 or 2 bytes
Frequency 2 bytes
...etc...  

Each palette entry is six bytes or ten bytes containing five unsigned integers (red, blue, green, alpha, and frequency).

There may be any number of entries. A PNG decoder determines the number of entries from the length of the chunk remaining after the sample depth byte. This shall be divisible by 6 if the sPLT sample depth is 8, or by 10 if the sPLT sample depth is 16. Entries shall appear in decreasing order of frequency. There is no requirement that the entries all be used by the image, nor that they all be different.

The palette name can be any convenient name for referring to the palette (for example "256 colour including Macintosh default", "256 colour including Windows-3.1 default", "Optimal 512"). The palette name may aid the choice of the appropriate suggested palette when more than one appears in a PNG datastream.

The palette name is case-sensitive, and subject to the same restrictions as the keyword parameter for the tEXt chunk. Palette names shall contain only printable Latin-1 characters and spaces (only character codes 32-126 and 161-255 decimal are allowed). Leading, trailing, and consecutive spaces are not permitted.

The sPLT sample depth shall be 8 or 16.

The red, green, blue, and alpha samples are either one or two bytes each, depending on the sPLT sample depth, regardless of the image bit depth. The colour samples are not premultiplied by alpha, nor are they precomposited against any background. An alpha value of 0 means fully transparent. An alpha value of 255 (when the sPLT sample depth is 8) or 65535 (when the sPLT sample depth is 16) means fully opaque. The sPLT chunk may appear for any PNG colour type. Entries in sPLT use the same gamma and chromaticity values as the PNG image, but may fall outside the range of values used in the colour space of the PNG image; for example, in a greyscale PNG image, each sPLT entry would typically have equal red, green, and blue values, but this is not required. Similarly, sPLT entries can have non-opaque alpha values even when the PNG image does not use transparency.

Each frequency value is proportional to the fraction of the pixels in the image for which that palette entry is the closest match in RGBA space, before the image has been composited against any background. The exact scale factor is chosen by the PNG encoder; it is recommended that the resulting range of individual values reasonably fills the range 0 to 65535. A PNG encoder may artificially inflate the frequencies for colours considered to be "important", for example the colours used in a logo or the facial features of a portrait. Zero is a valid frequency meaning that the colour is "least important" or that it is rarely, if ever, used. When all the frequencies are zero, they are meaningless, that is to say, nothing may be inferred about the actual frequencies with which the colours appear in the PNG image.

Multiple sPLT chunks are permitted, but each shall have a different palette name.

11.3.6 Time stamp information

11.3.6.1 tIME Image last-modification time

The four-byte chunk type field contains the decimal values

116 73 77 69

The tIME chunk gives the time of the last image modification (not the time of initial image creation). It contains:

Year 2 bytes (complete; for example, 1995, not 95)
Month 1 byte (1-12)
Day 1 byte (1-31)
Hour 1 byte (0-23)
Minute 1 byte (0-59)
Second 1 byte (0-60) (to allow for leap seconds)

Universal Time (UTC) should be specified rather than local time.

The tIME chunk is intended for use as an automatically-applied time stamp that is updated whenever the image data are changed.

12 PNG Encoders

12.1 Introduction

This clause gives requirements and recommendations for encoder behaviour. A PNG encoder shall produce a PNG datastream from a PNG image that conforms to the format specified in the preceding clauses. Best results will usually be achieved by following the additional recommendations given here.

12.2 Encoder gamma handling

See Annex C: Gamma and chromaticity for a brief introduction to gamma issues.

PNG encoders capable of full colour management [ICC] will perform more sophisticated calculations than those described here and may choose to use the iCCP chunk. If it is known that the image samples conform to the sRGB specification [IEC 61966-2-1], encoders are strongly encouraged to write the sRGB chunk without performing additional gamma handling. In both cases it is recommended that an appropriate gAMA chunk be generated for use by PNG decoders that do not recognize the iCCP chunk or sRGB chunk.

A PNG encoder has to determine:

  1. what value to write in the gAMA chunk;
  2. how to transform the provided image samples into the values to be written in the PNG datastream.

The value to write in the gAMA chunk is that value which causes a PNG decoder to behave in the desired way. See 13.13: Decoder gamma handling.

The transform to be applied depends on the nature of the image samples and their precision. If the samples represent light intensity in floating-point or high precision integer form (perhaps from a computer graphics renderer), the encoder may perform "gamma encoding" (applying a power function with exponent less than 1) before quantizing the data to integer values for inclusion in the PNG datastream. This results in fewer banding artifacts at a given sample depth, or allows smaller samples while retaining the same visual quality. An intensity level expressed as a floating-point value in the range 0 to 1 can be converted to a datastream image sample by:

integer_sample = floor((2sampledepth-1) * intensityencoding_exponent + 0.5)

If the intensity in the equation is the desired output intensity, the encoding exponent is the gamma value to be used in the gAMA chunk.

If the intensity available to the PNG encoder is the original scene intensity, another transformation may be needed. There is sometimes a requirement for the displayed image to have higher contrast than the original source image. This corresponds to an end-to-end transfer function from original scene to display output with an exponent greater than 1. In this case:

gamma = encoding_exponent/end_to_end_exponent

If it is not known whether the conditions under which the original image was captured or calculated warrant such a contrast change, it may be assumed that the display intensities are proportional to original scene intensities, i.e. the end-to-end exponent is 1 and hence:

gamma = encoding_exponent

If the image is being written to a datastream only, the encoder is free to choose the encoding exponent. Choosing a value that causes the gamma value in the gAMA chunk to be 1/2.2 is often a reasonable choice because it minimizes the work for a PNG decoder displaying on a typical video monitor.

Some image renderers may simultaneously write the image to a PNG datastream and display it on-screen. The displayed pixels should be gamma corrected for the display system and viewing conditions in use, so that the user sees a proper representation of the intended scene.

If the renderer wants to write the displayed sample values to the PNG datastream, avoiding a separate gamma encoding step for the datastream, the renderer should approximate the transfer function of the display system by a power function, and write the reciprocal of the exponent into the gAMA chunk. This will allow a PNG decoder to reproduce what was displayed on screen for the originator during rendering.

However, it is equally reasonable for a renderer to compute displayed pixels appropriate for the display device, and to perform separate gamma encoding for data storage and transmission, arranging to have a value in the gAMA chunk more appropriate to the future use of the image.

Computer graphics renderers often do not perform gamma encoding, instead making sample values directly proportional to scene light intensity. If the PNG encoder receives sample values that have already been quantized into integer values, there is no point in doing gamma encoding on them; that would just result in further loss of information. The encoder should just write the sample values to the PNG datastream. This does not imply that the gAMA chunk should contain a gamma value of 1.0 because the desired end-to-end transfer function from scene intensity to display output intensity is not necessarily linear. However, the desired gamma value is probably not far from 1.0. It may depend on whether the scene being rendered is a daylight scene or an indoor scene, etc.

When the sample values come directly from a piece of hardware, the correct gAMA value can, in principle, be inferred from the transfer function of the hardware and lighting conditions of the scene. In the case of video digitizers ("frame grabbers"), the samples are probably in the sRGB colour space, because the sRGB specification was designed to be compatible with modern video standards. Image scanners are less predictable. Their output samples may be proportional to the input light intensity since CCD sensors themselves are linear, or the scanner hardware may have already applied a power function designed to compensate for dot gain in subsequent printing (an exponent of about 0.57), or the scanner may have corrected the samples for display on a monitor. It may be necessary to refer to the scanner's manual or to scan a calibrated target in order to determine the characteristics of a particular scanner. It should be remembered that gamma relates samples to desired display output, not to scanner input.

Datastream format converters generally should not attempt to convert supplied images to a different gamma. The data should be stored in the PNG datastream without conversion, and the gamma value should be deduced from information in the source datastream if possible. Gamma alteration at datastream conversion time causes re-quantization of the set of intensity levels that are represented, introducing further roundoff error with little benefit. It is almost always better to just copy the sample values intact from the input to the output file.

If the source datastream describes the gamma characteristics of the image, a datastream converter is strongly encouraged to write a gAMA chunk. Some datastream formats specify the display exponent (the exponent of the function which maps image samples to display output rather than the other direction). If the source file's gamma value is greater than 1.0, it is probably a display exponent, and the reciprocal of this value should be used for the PNG gamma value. If the source file format records the relationship between image samples and a quantity other than display output, it will be more complex than this to deduce the PNG gamma value.

If a PNG encoder or datastream converter knows that the image has been displayed satisfactorily using a display system whose transfer function can be approximated by a power function with exponent display_exponent, the image can be marked as having the gamma value:

gamma = 1/display_exponent

It is better to write a gAMA chunk with a value that is approximately correct than to omit the chunk and force PNG decoders to guess an approximate gamma. If a PNG encoder is unable to infer the gamma value, it is preferable to omit the gAMA chunk. If a guess has to be made this should be left to the PNG decoder.

Gamma does not apply to alpha samples; alpha is always represented linearly.

See also 13.13: Decoder gamma handling.

12.3 Encoder colour handling

See Annex C: Gamma and chromaticity for references to colour issues.

PNG encoders capable of full colour management [ICC] will perform more sophisticated calculations than those described here and may choose to use the iCCP chunk. If it is known that the image samples conform to the sRGB specification [IEC 61966-2-1], PNG encoders are strongly encouraged to use the sRGB chunk.

If it is possible for the encoder to determine the chromaticities of the source display primaries, or to make a strong guess based on the origin of the image, or the hardware running it, the encoder is strongly encouraged to output the cHRM chunk. If this is done, the gAMA chunk should also be written; decoders can do little with a cHRM chunk if the gAMA chunk is missing.

There are a number of recommendations and standards for primaries and white points, some of which are linked to particular technologies, for example the CCIR 709 standard [ITU-R-BT709] and the SMPTE-C standard [SMPTE-170M].

There are three cases that need to be considered:

  1. the encoder is part of the generation system;
  2. the source image is captured by a camera or scanner;
  3. the PNG datastream was generated by translation from some other format.

In the case of hand-drawn or digitally edited images, it is necessary to determine what monitor they were viewed on when being produced. Many image editing programs allow the type of monitor being used to be specified. This is often because they are working in some device-independent space internally. Such programs have enough information to write valid cHRM and gAMA chunks, and are strongly encouraged to do so automatically.

If the encoder is compiled as a portion of a computer image renderer that performs full-spectral rendering, the monitor values that were used to convert from the internal device-independent colour space to RGB should be written into the cHRM chunk. Any colours that are outside the gamut of the chosen RGB device should be mapped to be within the gamut; PNG does not store out-of-gamut colours.

If the computer image renderer performs calculations directly in device-dependent RGB space, a cHRM chunk should not be written unless the scene description and rendering parameters have been adjusted for a particular monitor. In that case, the data for that monitor should be used to construct a cHRM chunk.

A few image formats store calibration information, which can be used to fill in the cHRM chunk. For example, TIFF 6.0 files [TIFF-6.0] can optionally store calibration information, which if present should be used to construct the cHRM chunk.

Video created with recent video equipment probably uses the CCIR 709 primaries and D65 white point [ITU-R-BT709], which are given in Table 12.1.

Table 12.1 — CCIR 709 primaries and D65 whitepoint
  R G B White
x 0.640 0.300 0.150 0.3127
y 0.330 0.600 0.060 0.3290

An older but still very popular video standard is SMPTE-C [SMPTE-170M] given in Table 12.2.

Table 12.2 — SMPTE-C video standard
  R G B White
x 0.630 0.310 0.155 0.3127
y 0.340 0.595 0.070 0.3290

It is not recommended that datastream format converters attempt to convert supplied images to a different RGB colour space. The data should be stored in the PNG datastream without conversion, and the source primary chromaticities should be recorded if they are known. Colour space transformation at datastream conversion time is a bad idea because of gamut mismatches and rounding errors. As with gamma conversions, it is better to store the data losslessly and incur at most one conversion when the image is finally displayed.

See also 13.14: Decoder colour handling.

12.4 Alpha channel creation

The alpha channel can be regarded either as a mask that temporarily hides transparent parts of the image, or as a means for constructing a non-rectangular image. In the first case, the colour values of fully transparent pixels should be preserved for future use. In the second case, the transparent pixels carry no useful data and are simply there to fill out the rectangular image area required by PNG. In this case, fully transparent pixels should all be assigned the same colour value for best compression.

Image authors should keep in mind the possibility that a decoder will not support transparency control in full (see 13.16: Alpha channel processing). Hence, the colours assigned to transparent pixels should be reasonable background colours whenever feasible.

For applications that do not require a full alpha channel, or cannot afford the price in compression efficiency, the tRNS transparency chunk is also available.

If the image has a known background colour, this colour should be written in the bKGD chunk. Even decoders that ignore transparency may use the bKGD colour to fill unused screen area.

If the original image has premultiplied (also called "associated") alpha data, it can be converted to PNG's non-premultiplied format by dividing each sample value by the corresponding alpha value, then multiplying by the maximum value for the image bit depth, and rounding to the nearest integer. In valid premultiplied data, the sample values never exceed their corresponding alpha values, so the result of the division should always be in the range 0 to 1. If the alpha value is zero, output black (zeroes).

12.5 Sample depth scaling

When encoding input samples that have a sample depth that cannot be directly represented in PNG, the encoder shall scale the samples up to a sample depth that is allowed by PNG. The most accurate scaling method is the linear equation:

output = floor((input * MAXOUTSAMPLE / MAXINSAMPLE) + 0.5)

where the input samples range from 0 to MAXINSAMPLE and the outputs range from 0 to MAXOUTSAMPLE (which is 2sampledepth-1).

A close approximation to the linear scaling method is achieved by "left bit replication", which is shifting the valid bits to begin in the most significant bit and repeating the most significant bits into the open bits. This method is often faster to compute than linear scaling.

EXAMPLE Assume that 5-bit samples are being scaled up to 8 bits. If the source sample value is 27 (in the range from 0-31), then the original bits are:

   4 3 2 1 0
   ---------
   1 1 0 1 1

Left bit replication gives a value of 222:

   7 6 5 4 3  2 1 0
   ----------------
   1 1 0 1 1  1 1 0
   |=======|  |===|
       |      Leftmost Bits Repeated to Fill Open Bits
       |
   Original Bits

which matches the value computed by the linear equation. Left bit replication usually gives the same value as linear scaling, and is never off by more than one.

A distinctly less accurate approximation is obtained by simply left-shifting the input value and filling the low order bits with zeroes. This scheme cannot reproduce white exactly, since it does not generate an all-ones maximum value; the net effect is to darken the image slightly. This method is not recommended in general, but it does have the effect of improving compression, particularly when dealing with greater-than-8-bit sample depths. Since the relative error introduced by zero-fill scaling is small at high sample depths, some encoders may choose to use it. Zero-fill shall not be used for alpha channel data, however, since many decoders will treat alpha values of all zeroes and all ones as special cases. It is important to represent both those values exactly in the scaled data.

When the encoder writes an sBIT chunk, it is required to do the scaling in such a way that the high-order bits of the stored samples match the original data. That is, if the sBIT chunk specifies a sample depth of S, the high-order S bits of the stored data shall agree with the original S-bit data values. This allows decoders to recover the original data by shifting right. The added low-order bits are not constrained. All the above scaling methods meet this restriction.

When scaling up source image data, it is recommended that the low-order bits be filled consistently for all samples; that is, the same source value should generate the same sample value at any pixel position. This improves compression by reducing the number of distinct sample values. This is not a mandatory requirement, and some encoders may choose not to follow it. For example, an encoder might instead dither the low-order bits, improving displayed image quality at the price of increasing file size.

In some applications the original source data may have a range that is not a power of 2. The linear scaling equation still works for this case, although the shifting methods do not. It is recommended that an sBIT chunk not be written for such images, since sBIT suggests that the original data range was exactly 0..2S-1.

12.6 Suggested palettes

Suggested palettes may appear as sPLT chunks in any PNG datastream, or as a PLTE chunk in truecolour PNG datastreams. In either case, the suggested palette is not an essential part of the image data, but it may be used to present the image on indexed-colour display hardware. Suggested palettes are of no interest to viewers running on truecolour hardware.

When an sPLT chunk is used to provide a suggested palette, it is recommended that the encoder use the frequency fields to indicate the relative importance of the palette entries, rather than leave them all zero (meaning undefined). The frequency values are most easily computed as "nearest neighbour" counts, that is, the approximate usage of each RGBA palette entry if no dithering is applied. (These counts will often be available "for free" as a consequence of developing the suggested palette.) Because the suggested palette includes transparency information, it should be computed for the uncomposited image.

Even for indexed-colour images, sPLT can be used to define alternative reduced palettes for viewers that are unable to display all the colours present in the PLTE chunk. If the PLTE chunk appears without the bKGD chunk in an image of colour type 6, the circumstances under which the palette was computed are unspecified.

An older method for including a suggested palette in a truecolour PNG datastream uses the PLTE chunk. If this method is used, the histogram (frequencies) should appear in a separate hIST chunk. The PLTE chunk does not include transparency information. Hence for images of colour type 6 (truecolour with alpha), it is recommended that a bKGD chunk appear and that the palette and histogram be computed with reference to the image as it would appear after compositing against the specified background colour. This definition is necessary to ensure that useful palette entries are generated for pixels having fractional alpha values. The resulting palette will probably be useful only to viewers that present the image against the same background colour. It is recommended that PNG editors delete or recompute the palette if they alter or remove the bKGD chunk in an image of colour type 6.

For images of colour type 2 (truecolour), it is recommended that the PLTE and hIST chunks be computed with reference to the RGB data only, ignoring any transparent-colour specification. If the datastream uses transparency (has a tRNS chunk), viewers can easily adapt the resulting palette for use with their intended background colour (see 13.17: Histogram and suggested palette usage).

For providing suggested palettes, the sPLT chunk is more flexible than the PLTE chunk in the following ways:

  1. With sPLT multiple suggested palettes may be provided. A PNG decoder may choose an appropriate palette based on name or number of entries.
  2. In a PNG datastream of colour type 6 (truecolour with alpha channel), the PLTE chunk represents a palette already composited against the bKGD colour, so it is useful only for display against that background colour. The sPLT chunk provides an uncomposited palette, which is useful for display against backgrounds chosen by the PNG decoder.
  3. Since the sPLT chunk is an ancillary chunk, a PNG editor may add or modify suggested palettes without being forced to discard unknown unsafe-to-copy chunks.
  4. Whereas the sPLT chunk is allowed in PNG datastreams for colour types 0, 3, and 4 (greyscale and indexed), the PLTE chunk cannot be used to provide reduced palettes in these cases.
  5. More than 256 entries may appear in the sPLT chunk.

A PNG encoder that uses the sPLT chunk may choose to write a suggested palette represented by PLTE and hIST chunks as well, for compatibility with decoders that do not recognize the sPLT chunk.

12.7 Interlacing

This International Standard defines two interlace methods, one of which is no interlacing. Interlacing provides a convenient basis from which decoders can progressively display an image, as described in 13.8: Interlacing and progressive display.

12.8 Filter selection

For images of colour type 3 (indexed-colour), filter type 0 (None) is usually the most effective. Colour images with 256 or fewer colours should almost always be stored in indexed-colour format; truecolour format is likely to be much larger.

Filter type 0 is also recommended for images of bit depths less than 8. For low-bit-depth greyscale images, in rare cases, better compression may be obtained by first expanding the image to 8-bit representation and then applying filtering.

For truecolour and greyscale images, any of the five filters may prove the most effective. If an encoder uses a fixed filter, the Paeth filter is most likely to be the best.

For best compression of truecolour and greyscale images, the recommended approach is adaptive filtering in which a filter is chosen for each scanline. The following simple heuristic has performed well in early tests: compute the output scanline using all five filters, and select the filter that gives the smallest sum of absolute values of outputs. (Consider the output bytes as signed differences for this test.) This method usually outperforms any single fixed filter choice. However, it is likely that better heuristics will be found as more experience is gained with PNG.

Filtering according to these recommendations is effective in conjunction with either of the two interlace methods defined in this International Standard.

12.9 Compression

The encoder may divide the compressed datastream into IDAT chunks however it wishes. (Multiple IDAT chunks are allowed so that encoders may work in a fixed amount of memory; typically the chunk size will correspond to the encoder's buffer size.) A PNG datastream in which each IDAT chunk contains only one data byte is valid, though remarkably wasteful of space. (Zero-length IDAT chunks are also valid, though even more wasteful.)

12.10 Text chunk processing

A nonempty keyword shall be provided for each text chunk. The generic keyword "Comment" can be used if no better description of the text is available. If a user-supplied keyword is used, encoders should check that it meets the restrictions on keywords.

For the tEXt and zTXt chunks, PNG text strings are expected to use the Latin-1 character set. Encoders should avoid storing characters that are not defined in Latin-1, and should provide character code remapping if the local system's character set is not Latin-1. The iTXt chunk provides support for international text, represented using the UTF-8 encoding of UCS. Encoders should discourage the creation of single lines of text longer than 79 characters, in order to facilitate easy reading. It is recommended that text items less than 1024 bytes in size should be output using uncompressed text chunks. It is recommended that the basic title and author keywords be output using uncompressed text chunks. Placing large text chunks after the image data (after the IDAT chunks) can speed up image display in some situations, as the decoder will decode the image data first. It is recommended that small text chunks, such as the image title, appear before the IDAT chunks.

12.11 Chunking

12.11.1 Use of private chunks

Chunk types are classified as public or private depending on bit 5 of the second byte (the private bit), and classified as critical or ancillary depending on bit 5 of the first byte (the ancillary bit). See 5.4: Chunk naming conventions.

Applications can use PNG private chunks to carry information that need not be understood by other applications. Such chunks shall be given private chunk types, to ensure that they can never conflict with any future public chunk definition. However, there is no guarantee that some other application will not use the same private chunk type. If a private chunk type is used, it is prudent to store additional identifying information at the beginning of the chunk data.

An ancillary chunk type, not a critical chunk type, should be used for all private chunks that store information that is not absolutely essential to view the image. Creation of private critical chunks is discouraged because PNG datastreams containing such chunks are not portable. Such chunks should not be used in publicly available software or datastreams. If private critical chunks are essential for an application, it is recommended that one appear near the start of the datastream, so that a standard decoder need not read very far before discovering that it cannot handle the datastream.

If other organizations need to understand a new chunk type, it should be submitted to the Registration Authority (see 4.9: Extension and registration). A proposed public chunk type shall not be used in publicly available software or datastreams until registration has been approved.

If an ancillary chunk contains textual information that might be of interest to a human user, a special chunk type should not be defined for it. Instead a tEXt chunk should be used and a suitable keyword defined. The information will then be available to other users.

Keywords in tEXt chunks should be reasonably self-explanatory, since the aim is to let other users understand what the chunk contains. If generally useful, new keywords should be registered with the Registration Authority (see 4.9: Extension and registration). However, it is permissible to use keywords without registering them first.

12.11.2 Private type and method codes

This specification defines the meaning of only some of the possible values of some fields. For example, only compression method 0 and filter types 0 through 4 are defined in this International Standard. Numbers greater than 127 shall be used when inventing experimental or private definitions of values for any of these fields. Numbers below 128 are reserved for possible public extensions of this specification through future standardization (see 4.9 Extension and registration). The use of private type codes may render a datastream unreadable by standard decoders. Such codes are strongly discouraged except for experimental purposes, and should not appear in publicly available software or datastreams.

12.11.3 Ancillary chunks

All ancillary chunks are optional, encoders need not write them. However, encoders are encouraged to write the standard ancillary chunks when the information is available.

13 PNG decoders and viewers

13.1 Introduction

This clause gives some requirements and recommendations for PNG decoder behaviour and viewer behaviour. A viewer presents the decoded PNG image to the user. Since viewer and decoder behaviour are closely connected, decoders and viewers are treated together here. The only absolute requirement on a PNG decoder is that it successfully reads any datastream conforming to the format specified in the preceding chapters. However, best results will usually be achieved by following these additional recommendations.

PNG decoders shall support all valid combinations of bit depth, colour type, compression method, filter method, and interlace method that are explicitly defined in this International Standard.

All ancillary chunks are optional; decoders may ignore them. However, decoders are encouraged to interpret these chunks when appropriate and feasible.

13.2 Error handling

Errors in a PNG datastream will fall into two general classes, transmission errors and syntax errors (see 4.8 Error handling).

Examples of transmission errors are transmission in "text" or "ascii" mode, in which byte codes 13 and/or 10 may be added, removed, or converted throughout the datastream; unexpected termination, in which the datastream is truncated; or a physical error on a storage device, in which one or more blocks (typically 512 bytes each) will have garbled or random values. Some examples of syntax errors are an invalid value for a row filter, an invalid compression method, an invalid chunk length, the absence of a PLTE chunk before the first IDAT chunk in an indexed image, or the presence of multiple gAMA chunks. A PNG decoder should handle errors as follows:

  1. Detect errors as early as possible using the PNG signature bytes and CRCs on each chunk. Decoders should verify that all eight bytes of the PNG signature are correct. A decoder can have additional confidence in the datastream's integrity if the next eight bytes begin an IHDR chunk with the correct chunk length. A CRC should be checked before processing the chunk data. Sometimes this is impractical, for example when a streaming PNG decoder is processing a large IDAT chunk. In this case the CRC should be checked when the end of the chunk is reached.
  2. Recover from an error, if possible; otherwise fail gracefully. Errors that have little or no effect on the processing of the image may be ignored, while those that affect critical data shall be dealt with in a manner appropriate to the application.
  3. Provide helpful messages describing errors, including recoverable errors.

Three classes of PNG chunks are relevant to this philosophy. For the purposes of this classification, an "unknown chunk" is either one whose type was genuinely unknown to the decoder's author, or one that the author chose to treat as unknown, because default handling of that chunk type would be sufficient for the program's purposes. Other chunks are called "known chunks". Given this definition, the three classes are as follows:

  1. known chunks, which necessarily includes all of the critical chunks defined in this International Standard (IHDR, PLTE, IDAT, IEND)
  2. unknown critical chunks (bit 5 of the first byte of the chunk type is 0)
  3. unknown ancillary chunks (bit 5 of the first byte of the chunk type is 1)

See 5.4: Chunk naming conventions for a full description of chunk naming conventions.

PNG chunk types are marked "critical" or "ancillary" according to whether the chunks are critical for the purpose of extracting a viewable image (as with IHDR, PLTE, and IDAT) or critical to understanding the datastream structure (as with IEND). This is a specific kind of criticality and one that is not necessarily relevant to every conceivable decoder. For example, a program whose sole purpose is to extract text annotations (for example, copyright information) does not require a viewable image. Another decoder might consider the tRNS and gAMA chunks essential to its proper execution.

Syntax errors always involve known chunks because syntax errors in unknown chunks cannot be detected. The PNG decoder has to determine whether a syntax error is fatal (unrecoverable) or not, depending on its requirements and the situation. For example, most decoders can ignore an invalid IEND chunk; a text-extraction program can ignore the absence of IDAT; an image viewer cannot recover from an empty PLTE chunk in an indexed image but it can ignore an invalid PLTE chunk in a truecolour image; and a program that extracts the alpha channel can ignore an invalid gAMA chunk, but may consider the presence of two tRNS chunks to be a fatal error. Anomalous situations other than syntax errors shall be treated as follows:

  1. Encountering an unknown ancillary chunk is never an error. The chunk can simply be ignored.
  2. Encountering an unknown critical chunk is a fatal condition for any decoder trying to extract the image from the datastream. A decoder that ignored a critical chunk could not know whether the image it extracted was the one intended by the encoder.
  3. A PNG signature mismatch, a CRC mismatch, or an unexpected end-of-stream indicates a corrupted datastream, and may be regarded as a fatal error. A decoder could try to salvage something from the datastream, but the extent of the damage will not be known.

When a fatal condition occurs, the decoder should fail immediately, signal an error to the user if appropriate, and optionally continue displaying any image data already visible to the user (i.e. "fail gracefully"). The application as a whole need not terminate.

When a non-fatal error occurs, the decoder should signal a warning to the user if appropriate, recover from the error, and continue processing normally.

Decoders that do not compute CRCs should interpret apparent syntax errors as indications of corruption (see also 13.3: Error checking).

Errors in compressed chunks (IDAT, zTXt, iTXt, iCCP) could lead to buffer overruns. Implementors of deflate decompressors should guard against this possibility.

13.3 Error checking

The PNG error handling philosophy is described in 13.2: Error handling.

Unknown chunk types shall be handled as described in 5.4: Chunk naming conventions. An unknown chunk type is not to be treated as an error unless it is a critical chunk.

The chunk type can be checked for plausibility by seeing whether all four bytes are in the range codes 65-90 and 97-122 (decimal); note that this need be done only for unrecognized chunk types. If the total datastream size is known (from file system information, HTTP protocol, etc), the chunk length can be checked for plausibility as well. If CRCs are not checked, dropped/added data bytes or an erroneous chunk length can cause the decoder to get out of step and misinterpret subsequent data as a chunk header.

For known-length chunks, such as IHDR, decoders should treat an unexpected chunk length as an error. Future extensions to this specification will not add new fields to existing chunks; instead, new chunk types will be added to carry new information.

Unexpected values in fields of known chunks (for example, an unexpected compression method in the IHDR chunk) shall be checked for and treated as errors. However, it is recommended that unexpected field values be treated as fatal errors only in critical chunks. An unexpected value in an ancillary chunk can be handled by ignoring the whole chunk as though it were an unknown chunk type. (This recommendation assumes that the chunk's CRC has been verified. In decoders that do not check CRCs, it is safer to treat any unexpected value as indicating a corrupted datastream.)

Standard PNG images shall be compressed with compression method 0. The compression method field of the IHDR chunk is provided for possible future standardization or proprietary variants. Decoders shall check this byte and report an error if it holds an unrecognized code. See clause 10: Compression for details.

13.4 Security considerations

A PNG datastream is composed of a collection of explicitly typed chunks. Chunks whose contents are defined by the specification could actually contain anything, including malicious code. But there is no known risk that such malicious code could be executed on the recipient's computer as a result of decoding the PNG image.

The possible security risks associated with future chunk types cannot be specified at this time. Security issues will be considered by the Registration Authority when evaluating chunks proposed for registration as public chunks. There is no additional security risk associated with unknown or unimplemented chunk types, because such chunks will be ignored, or at most be copied into another PNG datastream.

The iTXt, tEXt, and zTXt chunks contain keywords and data that are meant to be displayed as plain text. The iCCP and sPLT chunks contain keywords that are meant to be displayed as plain text. It is possible that if the decoder displays such text without filtering out control characters, especially the ESC (escape) character, certain systems or terminals could behave in undesirable and insecure ways. It is recommended that decoders filter out control characters to avoid this risk; see 13.5.3: Text chunk processing.

Every chunk begins with a length field, which makes it easier to write decoders that are invulnerable to fraudulent chunks that attempt to overflow buffers. The CRC at the end of every chunk provides a robust defence against accidentally corrupted data. The PNG signature bytes provide early detection of common file transmission errors.

A decoder that fails to check CRCs could be subject to data corruption. The only likely consequence of such corruption is incorrectly displayed pixels within the image. Worse things might happen if the CRC of the IHDR chunk is not checked and the width or height fields are corrupted. See 13.3: Error checking.

A poorly written decoder might be subject to buffer overflow, because chunks can be extremely large, up to 231-1 bytes long. But properly written decoders will handle large chunks without difficulty.

13.5 Chunking

Decoders shall recognize chunk types by a simple four-byte literal comparison; it is incorrect to perform case conversion on chunk types. A decoder encountering an unknown chunk in which the ancillary bit is 1 may safely ignore the chunk and proceed to display the image. A decoder trying to extract the image, upon encountering an unknown chunk in which the ancillary bit is 0, indicating a critical chunk, shall indicate to the user that the image contains information it cannot safely interpret.

(Decoders should not flag an error if the reserved bit is set to 1, however, as some future version of the PNG specification could define a meaning for this bit. It is sufficient to treat a chunk with this bit set in the same way as any other unknown chunk type.)

13.6 Pixel dimensions

Non-square pixels can be represented (see 11.3.5.3: pHYs Physical pixel dimensions), but viewers are not required to account for them; a viewer can present any PNG datastream as though its pixels are square.

Where the pixel aspect ratio of the display differs from the aspect ratio of the physical pixel dimensions defined in the PNG datastream, viewers are strongly encouraged to rescale images for proper display.

When the pHYs chunk has a unit specifier of 0 (unit is unknown), the behaviour of a decoder may depend on the ratio of the two pixels-per-unit values, but should not depend on their magnitudes. For example, a pHYs chunk containing (ppuX, ppuY, unit) = (2, 1, 0) is equivalent to one containing (1000, 500, 0); both are equally valid indications that the image pixels are twice as tall as they are wide.

One reasonable way for viewers to handle a difference between the pixel aspect ratios of the image and the display is to expand the image either horizontally or vertically, but not both. The scale factors could be obtained using the following floating-point calculations:

image_ratio = pHYs_ppuY / pHYs_ppuX
display_ratio = display_ppuY / display_ppuX
scale_factor_X = max(1.0, image_ratio/display_ratio)
scale_factor_Y = max(1.0, display_ratio/image_ratio)

Because other methods such as maintaining the image area are also reasonable, and because ignoring the pHYs chunk is permissible, authors should not assume that all viewing applications will use this scaling method.

As well as making corrections for pixel aspect ratio, a viewer may have reasons to perform additional scaling both horizontally and vertically. For example, a viewer might want to shrink an image that is too large to fit on the display, or to expand images sent to a high-resolution printer so that they appear the same size as they did on the display.

13.7 Text chunk processing

If practical, PNG decoders should have a way to display to the user all the iTXt, tEXt, and zTXt chunks found in the datastream. Even if the decoder does not recognize a particular text keyword, the user might be able to understand it.

When processing tEXt and zTXt chunks, decoders could encounter characters other than those permitted. Some can be safely displayed (e.g., TAB, FF, and CR, decimal 9, 12, and 13, respectively), but others, especially the ESC character (decimal 27), could pose a security hazard (because unexpected actions may be taken by display hardware or software). Decoders should not attempt to directly display any non-Latin-1 characters (except for newline and perhaps TAB, FF, CR) encountered in a tEXt or zTXt chunk. Instead, they should be ignored or displayed in a visible notation such as "\nnn". See 13.4: Security considerations.

Even though encoders are recommended to represent newlines as linefeed (decimal 10), it is recommended that decoders not rely on this; it is best to recognize all the common newline combinations (CR, LF, and CR-LF) and display each as a single newline. TAB can be expanded to the proper number of spaces needed to arrive at a column multiple of 8.

Decoders running on systems with non-Latin-1 character set encoding should provide character code remapping so that Latin-1 characters are displayed correctly. Some systems may not provide all the characters defined in Latin-1. Mapping unavailable characters to a visible notation such as "\nnn" is a good fallback. Character codes 127-255 should be displayed only if they are printable characters on the decoding system. Some systems may interpret such codes as control characters; for security, decoders running on such systems should not display such characters literally.

Decoders should be prepared to display text chunks that contain any number of printing characters between newline characters, even though it is recommended that encoders avoid creating lines in excess of 79 characters.

13.8 Decompression

The compression technique used in this International Standard does not require the entire compressed datastream to be available before decompression can start. Display can therefore commence before the entire decompressed datastream is available. It is extremely unlikely that any general purpose compression methods in future versions of this International Standard will not have this property.

It is important to emphasize that IDAT chunk boundaries have no semantic significance and can occur at any point in the compressed datastream. There is no required correlation between the structure of the image data (for example, scanline boundaries) and deflate block boundaries or IDAT chunk boundaries. The complete image data is represented by a single zlib datastream that is stored in some number of IDAT chunks; a decoder that assumes any more than this is incorrect. Some encoder implementations may emit datastreams in which some of these structures are indeed related, but decoders cannot rely on this.

13.9 Filtering

To reverse the effect of a filter, the decoder may need to use the decoded values of the prior pixel on the same line, the pixel immediately above the current pixel on the prior line, and the pixel just to the left of the pixel above. This implies that at least one scanline's worth of image data needs to be stored by the decoder at all times. Even though some filter types do not refer to the prior scanline, the decoder will always need to store each scanline as it is decoded, since the next scanline might use a filter type that refers to it.

13.10 Interlacing and progressive display

Decoders are required to be able to read interlaced images. If the reference image contains fewer than five columns or fewer than five rows, some passes will be empty. Encoders and decoders shall handle this case correctly. In particular, filter type bytes are associated only with nonempty scanlines; no filter type bytes are present in an empty reduced image.

When receiving images over slow transmission links, viewers can improve perceived performance by displaying interlaced images progressively. This means that as each reduced image is received, an approximation to the complete image is displayed based on the data received so far. One simple yet pleasing effect can be obtained by expanding each received pixel to fill a rectangle covering the yet-to-be-transmitted pixel positions below and to the right of the received pixel. This process can be described by the following ISO C code [ISO-9899]:

/*
    variables declared and initialized elsewhere in the code:
        height, width
    functions or macros defined elsewhere in the code:
        visit(), min()
 */

int starting_row[7]  = { 0, 0, 4, 0, 2, 0, 1 };
int starting_col[7]  = { 0, 4, 0, 2, 0, 1, 0 };
int row_increment[7] = { 8, 8, 8, 4, 4, 2, 2 };
int col_increment[7] = { 8, 8, 4, 4, 2, 2, 1 };
int block_height[7]  = { 8, 8, 4, 4, 2, 2, 1 };
int block_width[7]   = { 8, 4, 4, 2, 2, 1, 1 };

int pass;
long row, col;
   
pass = 0;
while (pass < 7)
{
    row = starting_row[pass];
    while (row < height)
    {
        col = starting_col[pass];
        while (col < width)
        {
            visit(row, col,
                  min(block_height[pass], height - row),
                  min(block_width[pass], width - col));
            col = col + col_increment[pass];
        }
        row = row + row_increment[pass];
    }
    pass = pass + 1;
}

The function visit(row,column,height,width) obtains the next transmitted pixel and paints a rectangle of the specified height and width, whose upper-left corner is at the specified row and column, using the colour indicated by the pixel. Note that row and column are measured from 0,0 at the upper left corner.

If the viewer is merging the received image with a background image, it may be more convenient just to paint the received pixel positions (the visit() function sets only the pixel at the specified row and column, not the whole rectangle). This produces a "fade-in" effect as the new image gradually replaces the old. An advantage of this approach is that proper alpha or transparency processing can be done as each pixel is replaced. Painting a rectangle as described above will overwrite background-image pixels that may be needed later, if the pixels eventually received for those positions turn out to be wholly or partially transparent. This is a problem only if the background image is not stored anywhere offscreen.

13.11 Truecolour image handling

To achieve PNG's goal of universal interchangeability, decoders shall accept all types of PNG image: indexed-colour, truecolour, and greyscale. Viewers running on indexed-colour display hardware need to be able to reduce truecolour images to indexed-colour for viewing. This process is called "colour quantization".

A simple, fast method for colour quantization is to reduce the image to a fixed palette. Palettes with uniform colour spacing ("colour cubes") are usually used to minimize the per-pixel computation. For photograph-like images, dithering is recommended to avoid ugly contours in what should be smooth gradients; however, dithering introduces graininess that can be objectionable.

The quality of rendering can be improved substantially by using a palette chosen specifically for the image, since a colour cube usually has numerous entries that are unused in any particular image. This approach requires more work, first in choosing the palette, and second in mapping individual pixels to the closest available colour. PNG allows the encoder to supply suggested palettes, but not all encoders will do so, and the suggested palettes may be unsuitable in any case (they may have too many or too few colours). Therefore, high-quality viewers will need to have a palette selection routine at hand. A large lookup table is usually the most feasible way of mapping individual pixels to palette entries with adequate speed.

Numerous implementations of colour quantization are available. The PNG sample implementation, libpng (http://www.libpng.org/pub/png/libpng.html), includes code for the purpose.

13.12 Sample depth rescaling

Decoders may wish to scale PNG data to a lesser sample depth (data precision) for display. For example, 16-bit data will need to be reduced to 8-bit depth for use on most present-day display hardware. Reduction of 8-bit data to 5-bit depth is also common.

The most accurate scaling is achieved by the linear equation

output = floor((input * MAXOUTSAMPLE / MAXINSAMPLE) + 0.5)

where

MAXINSAMPLE = (2sampledepth)-1
MAXOUTSAMPLE = (2desired_sampledepth)-1

A slightly less accurate conversion is achieved by simply shifting right by (sampledepth - desired_sampledepth) places. For example, to reduce 16-bit samples to 8-bit, the low-order byte can be discarded. In many situations the shift method is sufficiently accurate for display purposes, and it is certainly much faster. (But if gamma correction is being done, sample rescaling can be merged into the gamma correction lookup table, as is illustrated in 13.13: Decoder gamma handling.)

If the decoder needs to scale samples up (for example, if the frame buffer has a greater sample depth than the PNG image), it should use linear scaling or left-bit-replication as described in 12.5: Sample depth scaling.

When an sBIT chunk is present, the reference image data can be recovered by shifting right to the sample depth specified by sBIT. Note that linear scaling will not necessarily reproduce the original data, because the encoder is not required to have used linear scaling to scale the data up. However, the encoder is required to have used a method that preserves the high-order bits, so shifting always works. This is the only case in which shifting might be said to be more accurate than linear scaling. A decoder need not pay attention to the sBIT chunk; the stored image is a valid PNG datastream of the sample depth indicated by the IHDR chunk; however, using sBIT to recover the original samples before scaling them to suit the display often yields a more accurate display than ignoring sBIT.

When comparing pixel values to tRNS chunk values to detect transparent pixels, the comparison shall be done exactly. Therefore, transparent pixel detection shall be done before reducing sample precision.

13.13 Decoder gamma handling

See Annex C: Gamma and chromaticity for a brief introduction to gamma issues.

Viewers capable of full colour management [ICC] will perform more sophisticated calculations than those described here.

For an image display program to produce correct tone reproduction, it is necessary to take into account the relationship between samples and display output, and the transfer function of the display system. This can be done by calculating:

sample = integer_sample / (2sampledepth - 1.0)
display_output = sample1.0/gamma
display_input = inverse_display_transfer(display_output)
framebuf_sample = floor((display_input * MAX_FRAMEBUF_SAMPLE)+0.5)

where integer_sample is the sample value from the datastream, framebuf_sample is the value to write into the frame buffer, and MAX_FRAMEBUF_SAMPLE is the maximum value of a frame buffer sample (255 for 8-bit, 31 for 5-bit, etc). The first line converts an integer sample into a normalized floating point value (in the range 0.0 to 1.0), the second converts to a value proportional to the desired display output intensity, the third accounts for the display system's transfer function, and the fourth converts to an integer frame buffer sample. Zero raised to any positive power is zero.

A step could be inserted between the second and third to adjust display_output to account for the difference between the actual viewing conditions and the reference viewing conditions. However, this adjustment requires accounting for veiling glare, black mapping, and colour appearance models, none of which can be well approximated by power functions. Such calculations are not described here. If viewing conditions are ignored, the error will usually be small.

The display transfer function can typically be approximated by a power function with exponent display_exponent, in which case the second and third lines can be merged into:

display_input = sample1.0/(gamma * display_exponent) = sampledecoding_exponent

so as to perform only one power calculation. For colour images, the entire calculation is performed separately for R, G, and B values.

The value of gamma can be taken directly from the gAMA chunk. Alternatively, an application may wish to allow the user to adjust the appearance of the displayed image by influencing the value of gamma. For example, the user could manually set a parameter user_exponent which defaults to 1.0, and the application could set:

gamma = gamma_from_file / user_exponent
decoding_exponent = 1.0 / (gamma * display_exponent)
   = user_exponent / (gamma_from_file * display_exponent)

The user would set user_exponent greater than 1 to darken the mid-level tones, or less than 1 to lighten them.

A gAMA chunk containing zero is meaningless but could appear by mistake. Decoders should ignore it, and editors may discard it and issue a warning to the user.

It is not necessary to perform a transcendental mathematical computation for every pixel. Instead, a lookup table can be computed that gives the correct output value for every possible sample value. This requires only 256 calculations per image (for 8-bit accuracy), not one or three calculations per pixel. For an indexed-colour image, a one-time correction of the palette is sufficient, unless the image uses transparency and is being displayed against a nonuniform background.

If floating-point calculations are not possible, gamma correction tables can be computed using integer arithmetic and a precomputed table of logarithms. Example code appears in [PNG-EXTENSIONS].

When the incoming image has unknown gamma (gAMA, sRGB, and iCCP all absent), choose a likely default gamma value, but allow the user to select a new one if the result proves too dark or too light. The default gamma may depend on other knowledge about the image, for example whether it came from the Internet or from the local system.

In practice, it is often difficult to determine what value of display exponent should be used. In systems with no built-in gamma correction, the display exponent is determined entirely by the CRT. A display exponent of 2.2 should be used unless detailed calibration measurements are available for the particular CRT used.

Many modern frame buffers have lookup tables that are used to perform gamma correction, and on these systems the display exponent value should be the exponent of the lookup table and CRT combined. It may not be possible to find out what the lookup table contains from within the viewer application, in which case it may be necessary to ask the user to supply the display system's exponent value. Unfortunately, different manufacturers use different ways of specifying what should go into the lookup table, so interpretation of the system "gamma" value is system-dependent.

The response of real displays is actually more complex than can be described by a single number (the display exponent). If actual measurements of the monitor's light output as a function of voltage input are available, the third and fourth lines of the computation above can be replaced by a lookup in these measurements, to find the actual frame buffer value that most nearly gives the desired brightness.

13.14 Decoder colour handling

See Annex C: Gamma and chromaticity for references to colour issues.

In many cases, the image data in PNG datastreams will be treated as device-dependent RGB values and displayed without modification (except for appropriate gamma correction). This provides the fastest display of PNG images. But unless the viewer uses exactly the same display hardware as that used by the author of the original image, the colours will not be exactly the same as those seen by the original author, particularly for darker or near-neutral colours. The cHRM chunk provides information that allows closer colour matching than that provided by gamma correction alone.

The cHRM data can be used to transform the image data from RGB to XYZ and thence into a perceptually linear colour space such as CIE LAB. The colours can be partitioned to generate an optimal palette, because the geometric distance between two colours in CIE LAB is strongly related to how different those colours appear (unlike, for example, RGB or XYZ spaces). The resulting palette of colours, once transformed back into RGB colour space, could be used for display or written into a PLTE chunk.

Decoders that are part of image processing applications might also transform image data into CIE LAB space for analysis.

In applications where colour fidelity is critical, such as product design, scientific visualization, medicine, architecture, or advertising, PNG decoders can transform the image data from source RGB to the display RGB space of the monitor used to view the image. This involves calculating the matrix to go from source RGB to XYZ and the matrix to go from XYZ to display RGB, then combining them to produce the overall transformation. The PNG decoder is responsible for implementing gamut mapping.

Decoders running on platforms that have a Colour Management System (CMS) can pass the image data, gAMA, and cHRM values to the CMS for display or further processing.

PNG decoders that provide colour printing facilities can use the facilities in Level 2 PostScript to specify image data in calibrated RGB space or in a device-independent colour space such as XYZ. This will provide better colour fidelity than a simple RGB to CMYK conversion. The PostScript Language Reference manual [POSTSCRIPT] gives examples. Such decoders are responsible for implementing gamut mapping between source RGB (specified in the cHRM chunk) and the target printer. The PostScript interpreter is then responsible for producing the required colours.

PNG decoders can use the cHRM data to calculate an accurate greyscale representation of a colour image. Conversion from RGB to grey is simply a case of calculating the Y (luminance) component of XYZ, which is a weighted sum of R, G, and B values. The weights depend upon the monitor type, i.e. the values in the cHRM chunk. PNG decoders may wish to do this for PNG datastreams with no cHRM chunk. In this case, a reasonable default would be the CCIR 709 primaries [ITU-R-BT709]. The original NTSC primaries should not be used unless the PNG image really was colour-balanced for such a monitor.

13.15 Background colour

The background colour given by the bKGD chunk will typically be used to fill unused screen space around the image, as well as any transparent pixels within the image. (Thus, bKGD is valid and useful even when the image does not use transparency.) If no bKGD chunk is present, the viewer will need to decide upon a suitable background colour. When no other information is available, a medium grey such as 153 in the 8-bit sRGB colour space would be a reasonable choice. Transparent black or white text and dark drop shadows, which are common, would all be legible against this background.

Viewers that have a specific background against which to present the image (such as web browsers) should ignore the bKGD chunk, in effect overriding bKGD with their preferred background colour or background image.

The background colour given by the bKGD chunk is not to be considered transparent, even if it happens to match the colour given by the tRNS chunk (or, in the case of an indexed-colour image, refers to a palette index that is marked as transparent by the tRNS chunk). Otherwise one would have to imagine something "behind the background" to composite against. The background colour is either used as background or ignored; it is not an intermediate layer between the PNG image and some other background.

Indeed, it will be common that the bKGD and tRNS chunks specify the same colour, since then a decoder that does not implement transparency processing will give the intended display, at least when no partially-transparent pixels are present.

13.16 Alpha channel processing

The alpha channel can be used to composite a foreground image against a background image. The PNG datastream defines the foreground image and the transparency mask, but not the background image. PNG decoders are not required to support this most general case. It is expected that most will be able to support compositing against a single background colour.

The equation for computing a composited sample value is:

output = alpha * foreground + (1-alpha) * background

where alpha and the input and output sample values are expressed as fractions in the range 0 to 1. This computation should be performed with intensity samples (not gamma-encoded samples). For colour images, the computation is done separately for R, G, and B samples.

The following code illustrates the general case of compositing a foreground image against a background image. It assumes that the original pixel data are available for the background image, and that output is to a frame buffer for display. Other variants are possible; see the comments below the code. The code allows the sample depths and gamma values of foreground image and background image all to be different and not necessarily suited to the display system. In practice no assumptions about equality should be made without first checking.

This code is ISO C [ISO-9899], with line numbers added for reference in the comments below.

   01  int foreground[4];  /* image pixel: R, G, B, A */
   02  int background[3];  /* background pixel: R, G, B */
   03  int fbpix[3];       /* frame buffer pixel */
   04  int fg_maxsample;   /* foreground max sample */
   05  int bg_maxsample;   /* background max sample */
   06  int fb_maxsample;   /* frame buffer max sample */
   07  int ialpha;
   08  float alpha, compalpha;
   09  float gamfg, linfg, gambg, linbg, comppix, gcvideo;
   
       /* Get max sample values in data and frame buffer */
   10  fg_maxsample = (1 << fg_sample_depth) - 1;
   11  bg_maxsample = (1 << bg_sample_depth) - 1;
   12  fb_maxsample = (1 << frame_buffer_sample_depth) - 1;
       /*
        * Get integer version of alpha.
        * Check for opaque and transparent special cases;
        * no compositing needed if so.
        *
        * We show the whole gamma decode/correct process in
        * floating point, but it would more likely be done
        * with lookup tables.
        */
   13  ialpha = foreground[3];
   
   14  if (ialpha == 0) {
           /*
            * Foreground image is transparent here.
            * If the background image is already in the frame
            * buffer, there is nothing to do.
            */
   15      ;
   16  } else if (ialpha == fg_maxsample) {
           /*
            * Copy foreground pixel to frame buffer.
            */
   17      for (i = 0; i < 3; i++) {
   18          gamfg = (float) foreground[i] / fg_maxsample;
   19          linfg = pow(gamfg, 1.0 / fg_gamma);
   20          comppix = linfg;
   21          gcvideo = pow(comppix, 1.0 / display_exponent);
   22          fbpix[i] = (int) (gcvideo * fb_maxsample + 0.5);
   23      }
   24  } else {
           /*
            * Compositing is necessary.
            * Get floating-point alpha and its complement.
            * Note: alpha is always linear; gamma does not
            * affect it.
            */
   25      alpha = (float) ialpha / fg_maxsample;
   26      compalpha = 1.0 - alpha;
   
   27      for (i = 0; i < 3; i++) {
               /*
                * Convert foreground and background to floating
                * point, then undo gamma encoding.
                */
   28          gamfg = (float) foreground[i] / fg_maxsample;
   29          linfg = pow(gamfg, 1.0 / fg_gamma);
   30          gambg = (float) background[i] / bg_maxsample;
   31          linbg = pow(gambg, 1.0 / bg_gamma);
               /* 
                * Composite.
                */
   32          comppix = linfg * alpha + linbg * compalpha;
               /*
                * Gamma correct for display.
                * Convert to integer frame buffer pixel.
                */
   33          gcvideo = pow(comppix, 1.0 / display_exponent);
   34          fbpix[i] = (int) (gcvideo * fb_maxsample + 0.5);
   35      }
   36  }

Variations:

  1. If output is to another PNG datastream instead of a frame buffer, lines 21, 22, 33, and 34 should be changed along the following lines
       /*
        * Gamma encode for storage in output datastream.
        * Convert to integer sample value.
        */
       gamout = pow(comppix, outfile_gamma);
       outpix[i] = (int) (gamout * out_maxsample + 0.5);
    
    Also, it becomes necessary to process background pixels when alpha is zero, rather than just skipping pixels. Thus, line 15 will need to be replaced by copies of lines 17-23, but processing background instead of foreground pixel values.
  2. If the sample depths of the output file, foreground file, and background file are all the same, and the three gamma values also match, then the no-compositing code in lines 14-23 reduces to copying pixel values from the input file to the output file if alpha is one, or copying pixel values from background to output file if alpha is zero. Since alpha is typically either zero or one for the vast majority of pixels in an image, this is a significant saving. No gamma computations are needed for most pixels.
  3. When the sample depths and gamma values all match, it may appear attractive to skip the gamma decoding and encoding (lines 28-31, 33-34) and just perform line 32 using gamma-encoded sample values. Although this does not have too bad an effect on image quality, the time savings are small if alpha values of zero and one are treated as special cases as recommended here.
  4. If the original pixel values of the background image are no longer available, only processed frame buffer pixels left by display of the background image, then lines 30 and 31 need to extract intensity from the frame buffer pixel values using code such as
       /*
        * Convert frame buffer value into intensity sample.
        */
       gcvideo = (float) fbpix[i] / fb_maxsample;
       linbg = pow(gcvideo, display_exponent);
    
    However, some roundoff error can result, so it is better to have the original background pixels available if at all possible.
  5. Note that lines 18-22 are performing exactly the same gamma computation that is done when no alpha channel is present. If the no-alpha case is handled with a lookup table, the same lookup table can be used here. Lines 28-31 and 33-34 can also be done with (different) lookup tables.
  6. Integer arithmetic can be used instead of floating point, providing care is taken to maintain sufficient precision throughout.

NOTE In floating point, no overflow or underflow checks are needed, because the input sample values are guaranteed to be between 0 and 1, and compositing always yields a result that is in between the input values (inclusive). With integer arithmetic, some roundoff-error analysis might be needed to guarantee no overflow or underflow.

When displaying a PNG image with full alpha channel, it is important to be able to composite the image against some background, even if it is only black. Ignoring the alpha channel will cause PNG images that have been converted from an associated-alpha representation to look wrong. (Of course, if the alpha channel is a separate transparency mask, then ignoring alpha is a useful option: it allows the hidden parts of the image to be recovered.)

Even if the decoder does not implement true compositing logic, it is simple to deal with images that contain only zero and one alpha values. (This is implicitly true for greyscale and truecolour PNG datastreams that use a tRNS chunk; for indexed-colour PNG datastreams it is easy to check whether the tRNS chunk contains any values other than 0 and 255.) In this simple case, transparent pixels are replaced by the background colour, while others are unchanged.

If a decoder contains only this much transparency capability, it should deal with a full alpha channel by treating all nonzero alpha values as fully opaque or by dithering. Neither approach will yield very good results for images converted from associated-alpha formats, but this is preferable to doing nothing. Dithering full alpha to binary alpha is very much like dithering greyscale to black-and-white, except that all fully transparent and fully opaque pixels should be left unchanged by the dither.

13.17 Histogram and suggested palette usage

For viewers running on indexed-colour hardware attempting to display a truecolour image, or an indexed-colour image whose palette is too large for the frame buffer, the encoder may have provided one or more suggested palettes in sPLT chunks. If one of these is found to be suitable, based on size and perhaps name, the PNG decoder can use that palette. Suggested palettes with a sample depth different from what the decoder needs can be converted using sample depth rescaling (see 13.12: Sample depth rescaling).

When the background is a solid colour, the viewer should composite the image and the suggested palette against that colour, then quantize the resulting image to the resulting RGB palette. When the image uses transparency and the background is not a solid colour, no suggested palette is likely to be useful.

For truecolour images, a suggested palette might also be provided in a PLTE chunk. If the image has a tRNS chunk and the background is a solid colour, the viewer will need to adapt the suggested palette for use with its desired background colour. To do this, the palette entry closest to the tRNS colour should be replaced with the desired background colour; or alternatively a palette entry for the background colour can be added, if the viewer can handle more colours than there are PLTE entries.

For images of colour type 6 (truecolour with alpha), any PLTE chunk should have been designed for display of the image against a uniform background of the colour specified by the bKGD chunk. Viewers should probably ignore the palette if they intend to use a different background, or if the bKGD chunk is missing. Viewers can use a suggested palette for display against a different background than it was intended for, but the results may not be very good.

If the viewer presents a transparent truecolour image against a background that is more complex than a uniform colour, it is unlikely that the suggested palette will be optimal for the composite image. In this case it is best to perform a truecolour compositing step on the truecolour PNG image and background image, then colour-quantize the resulting image.

In truecolour PNG datastreams, if both PLTE and sPLT chunks appear, the PNG decoder may choose from among the palettes suggested by both, bearing in mind the different transparency semantics described above.

The frequencies in the sPLT and hIST chunks are useful when the viewer cannot provide as many colours as are used in the palette in the PNG datastream. If the viewer has a shortfall of only a few colours, it is usually adequate to drop the least-used colours from the palette. To reduce the number of colours substantially, it is best to choose entirely new representative colours, rather than trying to use a subset of the existing palette. This amounts to performing a new colour quantization step; however, the existing palette and histogram can be used as the input data, thus avoiding a scan of the image data in the IDAT chunks.

If no suggested palette is provided, a decoder can develop its own, at the cost of an extra pass over the image data in the IDAT chunks. Alternatively, a default palette (probably a colour cube) can be used.

See also 12.6: Suggested palettes.

14 Editors and extensions

14.1 Additional chunk types

The provisions of this International Standard may be extended by adding new chunk types, which may be either private or public. Applications can use private chunk types to carry data that is not of interest to other people's applications.

Decoders shall be prepared to encounter unrecognized public or private chunk types. The chunk naming conventions (see 5.4: Chunk naming conventions) enable critical/ancillary, public/private, and safe/unsafe to copy chunks to be distinguished.

Additional public PNG chunk types are defined in the document Register of PNG Public Chunks and Keywords [PNG-REGISTER]. Chunks described there are expected to be less widely supported than those defined in this International Standard. However, application authors are encouraged to use those chunk types whenever appropriate for their applications. Additional chunk types can be proposed for inclusion in that list by contacting the PNG Registration Authority (see 4.9: Extension and registration).

New public chunks will be registered only if they are of use to others and do not violate the design philosophy of PNG. Chunk registration is not automatic, although it is the intent of the Registration Authority that it be straightforward when a new chunk of potentially wide application is needed. The creation of new critical chunk types is discouraged unless absolutely necessary.

14.2 Behaviour of PNG editors

A "PNG editor" is defined as a program that reads a PNG datastream, makes modifications, and writes a new PNG datastream while preserving as much ancillary information as possible. Two examples of PNG editors are a program that adds or modifies text chunks, and a program that adds a suggested palette to a truecolour PNG datastream. Ordinary image editors are not PNG editors because they usually discard all unrecognized information while reading in an image.

To allow new chunk types to be added to PNG, it is necessary to establish rules about the ordering requirements for all chunk types. Otherwise a PNG editor does not know what to do when it encounters an unknown chunk.

EXAMPLE Consider a hypothetical new ancillary chunk type that is safe-to-copy and is required to appear after PLTE if PLTE is present. If a program attempts to add a PLTE chunk and does not recognize the new chunk, it may insert the PLTE chunk in the wrong place, namely after the new chunk. Such problems could be prevented by requiring PNG editors to discard all unknown chunks, but that is a very unattractive solution. Instead, PNG requires ancillary chunks not to have ordering restrictions like this.

To prevent this type of problem while allowing for future extension, constraints are placed on both the behaviour of PNG editors and the allowed ordering requirements for chunks. The safe-to-copy bit defines the proper handling of unrecognized chunks in a datastream that is being modified.

  1. If a chunk's safe-to-copy bit is 1, the chunk may be copied to a modified PNG datastream whether or not the PNG editor recognizes the chunk type, and regardless of the extent of the datastream modifications.
  2. If a chunk's safe-to-copy bit is 0, it indicates that the chunk depends on the image data. If the program has made any changes to critical chunks, including addition, modification, deletion, or reordering of critical chunks, then unrecognized unsafe chunks shall not be copied to the output PNG datastream. (Of course, if the program does recognize the chunk, it can choose to output an appropriately modified version.)
  3. A PNG editor is always allowed to copy all unrecognized ancillary chunks if it has only added, deleted, modified, or reordered ancillary chunks. This implies that it is not permissible for ancillary chunks to depend on other ancillary chunks.
  4. PNG editors shall terminate on encountering an unrecognized critical chunk type, because there is no way to be certain that a valid datastream will result from modifying a datastream containing such a chunk. (Simply discarding the chunk is not good enough, because it might have unknown implications for the interpretation of other chunks.) The safe/unsafe mechanism is intended for use with ancillary chunks. The safe-to-copy bit will always be 0 for critical chunks.

The rules governing ordering of chunks are as follows.

  1. When copying an unknown unsafe-to-copy ancillary chunk, a PNG editor shall not move the chunk relative to any critical chunk. It may relocate the chunk freely relative to other ancillary chunks that occur between the same pair of critical chunks. (This is well defined since the editor shall not add, delete, modify, or reorder critical chunks if it is preserving unknown unsafe-to-copy chunks.)
  2. When copying an unknown safe-to-copy ancillary chunk, a PNG editor shall not move the chunk from before IDAT to after IDAT or vice versa. (This is well defined because IDAT is always present.) Any other reordering is permitted.
  3. When copying a known ancillary chunk type, an editor need only honour the specific chunk ordering rules that exist for that chunk type. However, it may always choose to apply the above general rules instead.

These rules are expressed in terms of copying chunks from an input datastream to an output datastream, but they apply in the obvious way if a PNG datastream is modified in place.

See also 5.4: Chunk naming conventions.

PNG editors that do not change the image data should not change the tIME chunk. The Creation Time keyword in the tEXt, zTXt, and iTXt chunks may be used for a user-supplied time.

14.3 Ordering of chunks

14.3.1 Ordering of critical chunks

Critical chunks may have arbitrary ordering requirements, because PNG editors are required to terminate if they encounter unknown critical chunks. For example IHDR has the specific ordering rule that it shall always appear first. A PNG editor, or indeed any PNG-writing program, shall know and follow the ordering rules for any critical chunk type that it can generate.

14.3.2 Ordering of ancillary chunks

The strictest ordering rules for an ancillary chunk type are:

  1. Unsafe-to-copy chunks may have ordering requirements relative to critical chunks.
  2. Safe-to-copy chunks may have ordering requirements relative to IDAT.

The actual ordering rules for any particular ancillary chunk type may be weaker. See for example the ordering rules for the standard ancillary chunk types in 5.6: Chunk ordering.

Decoders shall not assume more about the positioning of any ancillary chunk than is specified by the chunk ordering rules. In particular, it is never valid to assume that a specific ancillary chunk type occurs with any particular positioning relative to other ancillary chunks.

EXAMPLE It is unsafe to assume that a particular private ancillary chunk occurs immediately before IEND. Even if it is always written in that position by a particular application, a PNG editor might have inserted some other ancillary chunk after it. But it is safe to assume that the chunk will remain somewhere between IDAT and IEND.

15 Conformance

15.1 Introduction

15.1.1 Objectives

This clause addresses conformance of PNG datastreams, PNG encoders, PNG decoders, and PNG editors.

The primary objectives of the specifications in this clause are:

  1. to promote interoperability by eliminating arbitrary subsets of, or extensions to, this International Standard;
  2. to promote uniformity in the development of conformance tests;
  3. to promote consistent results across PNG encoders, decoders, and editors;
  4. to facilitate automated test generation.

15.1.2 Scope

Conformance is defined for PNG datastreams and for PNG encoders, decoders, and editors.

This clause addresses the PNG datastream and implementation requirements including the range of allowable differences for PNG encoders, PNG decoders, and PNG editors. This clause does not directly address the environmental, performance, or resource requirements of the encoder, decoder, or editor.

The scope of this clause is limited to rules for the open interchange of PNG datastreams.

15.2 Conformance conditions

15.2.1 Conformance of PNG datastreams

A PNG datastream conforms to this International Standard if the following conditions are met.

  1. The PNG datastream contains a PNG signature as the first content (see 5.2: PNG file signature).
  2. With respect to the chunk types defined in this International Standard:
  3. No chunks or other content follow the IEND chunk.
  4. All chunks contained therein match the specification of the corresponding chunk types of this International Standard. The PNG datastream shall obey the relationships among chunk types defined in this International Standard.
  5. The sequence of chunks in the PNG datastream obeys the ordering relationship specified in this International Standard.
  6. All field values in the PNG datastream obey the relationships specified in this International Standard producing the structure specified in this International Standard.
  7. No chunks appear in the PNG datastream other than those specified in this International Standard or those defined according to the rules for creating new chunk types as defined in this International Standard.
  8. The PNG datastream is encoded according to the rules of this International Standard.

15.2.2 Conformance of PNG encoders

A PNG encoder conforms to this International Standard if it satisfies the following conditions.

  1. All PNG datastreams that are generated by the PNG encoder are conforming PNG datastreams.
  2. When encoding input samples that have a sample depth that cannot be directly represented in PNG, the encoder scales the samples up to the next higher sample depth that is allowed by PNG. The data are scaled in such a way that the high-order bits match the original data.
  3. Numbers greater than 127 are used when encoding experimental or private definitions of values for any of the method or type fields.

15.2.3 Conformance of PNG decoders

A PNG decoder conforms to this International Standard if it satisfies the following conditions.

  1. It is able to read any PNG datastream that conforms to this International Standard, including both public and private chunks whose types may not be recognized.
  2. It supports all the standardized critical chunks, and all the standardized compression, filter, and interlace methods and types in any PNG datastream that conforms to this International Standard.
  3. Unknown chunk types are handled as described in 5.4 Chunk naming conventions. An unknown chunk type is not treated as an error unless it is a critical chunk.
  4. Unexpected values in fields of known chunks (for example, an unexpected compression method in the IHDR chunk) are treated as errors.
  5. All types of PNG images (indexed-colour, truecolour, greyscale, truecolour with alpha, and greyscale with alpha) are processed. For example, decoders which are part of viewers running on indexed-colour display hardware shall reduce truecolour images to indexed format for viewing.
  6. Encountering an unknown chunk in which the ancillary bit is 0 generates an error if the decoder is attempting to extract the image.
  7. A chunk type in which the reserved bit is set is treated as an unknown chunk type.
  8. All valid combinations of bit depth and colour type as defined in 11.2.2: IHDR Image header are supported.
  9. An error is reported if an unrecognized value is encountered in the bit depth, colour type, compression method, filter method, or interlace method bytes of the IHDR chunk.
  10. When processing 16-bit greyscale or truecolour data in the tRNS chunk, both bytes of the sample values are evaluated to determine whether a pixel is transparent.
  11. When processing an image compressed by compression method 0, the decoder assumes no more than that the complete image data is represented by a single compressed datastream that is stored in some number of IDAT chunks.
  12. No assumptions are made concerning the positioning of any ancillary chunk other than those that are specified by the chunk ordering rules.

15.2.4 Conformance of PNG editors

A PNG editor conforms to this International Standard if it satisfies the following conditions.

  1. It conforms to the requirements for PNG encoders.
  2. It conforms to the requirements for PNG decoders.
  3. It is able to encode all chunks that it decodes.
  4. It preserves the ordering of the chunks presented within the rules in 5.6: Chunk ordering.
  5. It properly processes the safe-to-copy bit information and preserves unknown chunks when the safe-to-copy rules permit it.
  6. Unless the user specifically permits lossy operations or the editor issues a warning, it preserves all information required to reconstruct the reference image exactly, except that the sample depth of the alpha channel need not be preserved if it contains only zero and maximum values. Operations such as changing the colour type or rearranging the palette in an indexed-colour datastream are permitted provided that the new datastream losslessly represents the same reference image.

Annex A

(informative)

File conventions and Internet media type

A.1 File name extension

On systems where file names customarily include an extension signifying file type, the extension ".png" is recommended for PNG files. Lower case ".png" is preferred if file names are case-sensitive.

A.2 Internet media type

The internet media type "image/png" is the Internet Media Type for PNG [RFC-2045], [RFC-2048]. It is recommended that implementations also recognize the media type "image/x-png".

A.3 Macintosh file layout

In the Apple Computer Inc. Macintosh system, the following conventions are recommended.

  1. The four-byte file type code for PNG files is "PNGf". (This code has been registered with Apple Computer Inc. for PNG files.) The creator code will vary depending on the creating application.
  2. The contents of the data fork is a PNG file exactly as described in this International Standard.
  3. The contents of the resource fork are unspecified. It may be empty or may contain application-dependent resources.
  4. When transferring a Macintosh PNG file to a non-Macintosh system, only the data fork should be transferred.

Annex B

(informative)

Guidelines for new chunk types

This International Standard allows extension through the addition of new chunk types and new interlace, filter, and compression methods. Such extensions might be made to the standard either for experimental purposes or by organizations for internal use.

Chunk types that are intended for general public use, or are required for specific application domains, should be standardized through registration (see 4.9 Extension and registration). The process for registration is defined by the Registration Authority. The conventions for naming chunks are given in 5.4: Chunk naming conventions.

Some guidelines for defining private chunks are given below.

  1. Do not define new chunks that redefine the meaning of existing chunks or change the interpretation of an existing standardized chunk, e.g., do not add a new chunk to say that RGB and alpha values actually mean CMYK.
  2. Minimize the use of private chunks to aid portability.
  3. Avoid defining chunks that depend on total datastream contents. If such chunks have to be defined, make them critical chunks.
  4. For textual information that is representable in Latin-1 avoid defining a new chunk type. Use a tEXt or zTXt chunk with a suitable keyword to identify the type of information. For textual information that is not representable in Latin-1 but which can be represented in UTF-8, use an iTXt chunk with a suitable keyword.
  5. Group mutually dependent ancillary information into a single chunk. This avoids the need to introduce chunk ordering relationships.
  6. Avoid defining private critical chunks.

Annex C

(informative)

Gamma and chromaticity

Gamma is a numerical parameter used to describe approximations to certain non-linear transfer functions encountered in image capture and reproduction. Gamma is the exponent in a power law function. For example the function:

intensity = (voltage + constant)exponent

which is used to model the non-linearity of cathode ray tube (CRT) displays. It is often assumed, as in this International Standard, that the constant is zero.

For the purposes of this International Standard, it is convenient to consider five places in a general image pipeline at which non-linear transfer functions may occur and which may be modelled by power laws. The characteristic exponent associated with each is given a specific name.

input_exponent the exponent of the image sensor.
encoding_exponent the exponent of any transfer function performed by the process or device writing the datastream.
decoding_exponent the exponent of any transfer function performed by the software reading the image datastream.
LUT_exponent the exponent of the transfer function applied between the frame buffer and the display device (typically this is applied by a Look Up Table).
output_exponent the exponent of the display device. For a CRT, this is typically a value close to 2.2.

It is convenient to define some additional entities that describe some composite transfer functions, or combinations of stages.

display_exponent exponent of the transfer function applied between the frame buffer and the display surface of the display device.
display_exponent = LUT_exponent * output_exponent
gamma exponent of the function mapping display output intensity to samples in the PNG datastream.
gamma = 1.0 / (decoding_exponent * display_exponent)
end_to_end_exponent the exponent of the function mapping image sensor input intensity to display output intensity. This is generally a value in the range 1.0 to 1.5.

The PNG gAMA chunk is used to record the gamma value. This information may be used by decoders together with additional information about the display environment in order to achieve, or approximate, the desired display output.

Additional information about this subject may be found in the references [GAMMA-TUTORIAL], [GAMMA-FAQ], and [POYNTON] (especially chapter 6).

Background information about chromaticity and colour spaces may be found in references [COLOUR-TUTORIAL], [COLOUR-FAQ], [HALL], [KASSON], [LILLEY], [STONE], and [TRAVIS].

Annex D

(informative)

Sample Cyclic Redundancy Code implementation

The following sample code represents a practical implementation of the CRC (Cyclic Redundancy Check) employed in PNG chunks. (See also ISO 3309 [ISO-3309] or ITU-T V.42 [ITU-T-V42] for a formal specification.)

The sample code is in the ISO C [ISO-9899] programming language. The hints in Table D.1 may help non-C users to read the code more easily.

Table D.1 — Hints for reading ISO C code
& Bitwise AND operator.
^ Bitwise exclusive-OR operator.
>> Bitwise right shift operator. When applied to an unsigned quantity, as here, right shift inserts zeroes at the left.
! Logical NOT operator.
++ "n++" increments the variable n. In "for" loops, it is applied after the variable is tested.
0xNNN 0x introduces a hexadecimal (base 16) constant. Suffix L indicates a long value (at least 32 bits).

   /* Table of CRCs of all 8-bit messages. */
   unsigned long crc_table[256];
   
   /* Flag: has the table been computed? Initially false. */
   int crc_table_computed = 0;
   
   /* Make the table for a fast CRC. */
   void make_crc_table(void)
   {
     unsigned long c;
     int n, k;
   
     for (n = 0; n < 256; n++) {
       c = (unsigned long) n;
       for (k = 0; k < 8; k++) {
         if (c & 1)
           c = 0xedb88320L ^ (c >> 1);
         else
           c = c >> 1;
       }
       crc_table[n] = c;
     }
     crc_table_computed = 1;
   }
  
   /* Update a running CRC with the bytes buf[0..len-1]--the CRC
      should be initialized to all 1's, and the transmitted value
      is the 1's complement of the final running CRC (see the
      crc() routine below). */
   
   unsigned long update_crc(unsigned long crc, unsigned char *buf,
                            int len)
   {
     unsigned long c = crc;
     int n;
   
     if (!crc_table_computed)
       make_crc_table();
     for (n = 0; n < len; n++) {
       c = crc_table[(c ^ buf[n]) & 0xff] ^ (c >> 8);
     }
     return c;
   }
   
   /* Return the CRC of the bytes buf[0..len-1]. */
   unsigned long crc(unsigned char *buf, int len)
   {
     return update_crc(0xffffffffL, buf, len) ^ 0xffffffffL;
   }

Annex E

(informative)

Online resources

Introduction

This annex gives the locations of some Internet resources for PNG software developers. By the nature of the Internet, the list is incomplete and subject to change.

Archive sites

This International Standard can be found at http://www.w3.org/TR/2003/REC-PNG-20031110/index.html.

ICC profile specifications

ICC profile specifications are available at: http://www.color.org/

PNG web site

There is a World Wide Web site for PNG at http://www.libpng.org/pub/png/. This page is a central location for current information about PNG and PNG-related tools.

Additional documentation and portable C code for deflate, inflate, and an optimized implementation of the CRC algorithm are available from the zlib web site, http://www.zlib.org/.

Sample implementation and test images

A sample implementation in portable C, libpng, is available at http://www.libpng.org/pub/png/libpng.html. Sample viewer and encoder applications of libpng are available at http://www.libpng.org/pub/png/book/sources.html and are described in detail in PNG: The Definitive Guide [ROELOFS]. Test images can also be accessed from the PNG web site.

Electronic mail

Queries concerning PNG developments may be addressed to png-group@w3.org.

Annex F

(informative)

Relationship to W3C PNG

This International Standard is strongly based on W3C Recommendation PNG Specification Version 1.0 [PNG-1.0] which was reviewed by W3C members, approved as a W3C Recommendation, and published in October 1996 according to the established W3C process. Subsequent amendments to the PNG Specification have also been incorporated into this International Standard [PNG-1.1], [PNG-1.2].

A complete review of the document has been done by ISO/IEC/JTC 1/SC 24 in collaboration with W3C in order to transform this recommendation into an ISO/IEC international standard. A major design goal during this review was to avoid changes that will invalidate existing files, editors, or viewers that conform to W3C Recommendation PNG Specification Version 1.0.

The W3C PNG Recommendation was developed with major contribution from the following people.

Editor (Version 1.0)

Thomas Boutell, boutell @ boutell.com

Editor (Versions 1.1 and 1.2)

Glenn Randers-Pehrson, randeg @ alum.rpi.edu

Contributing Editor (Version 1.0)

Tom Lane, tgl @ sss.pgh.pa.us

Contributing Editor (Versions 1.1 and 1.2)

Adam M. Costello, png-spec.amc @ nicemice.net

Authors (Versions 1.0, 1.1, and 1.2 combined)

Authors' names are presented in alphabetical order.

List of changes between W3C Recommendation PNG Specification Version 1.0 and this International Standard

Editorial changes

The document has been reformatted according to the requirements of ISO.

  1. A concepts clause has been introduced.
  2. Conformance for datastreams, encoders, decoders, and editors has been defined in a conformance clause.

Technical changes

  1. New chunk types introduced in PNG version 1.1 and 1.2 have been incorporated (iCCP, iTXt, sRGB, sPLT). In the iTXt chunk, the language tag has been updated from RFC 1766 to RFC 3066.
  2. In accord with version 1.1, the scope of the 31-bit limit on chunk lengths and image dimensions has been extended to apply to all four-byte unsigned integers. The value -231 is not allowed in signed integers.
  3. The redefinition of gAMA to be in terms of the desired display output rather than the original scene, introduced in PNG version 1.1, has been incorporated.
  4. The use of the PLTE and hIST chunks in non-indexed-colour images has been discouraged in favour of the sPLT chunk.
  5. Some recommendations for PNG encoders, decoders, and editors have been strengthened to requirements. These changes do not affect the conformance of PNG datastreams, and do not compromise interoperability.
  6. The sample depth of channels not mentioned in the sBIT chunk has been clarified.

Bibliography

[COLOUR-FAQ]
Poynton, C., "Colour FAQ".
http://www.poynton.com/ColorFAQ.html
[COLOUR-TUTORIAL]
PNG Group, "Colour tutorial".
http://www.libpng.org/pub/png/spec/1.2/PNG-ColorAppendix.html
[GAMMA-TUTORIAL]
PNG Group, "Gamma tutorial".
http://www.libpng.org/pub/png/spec/1.2/PNG-GammaAppendix.html
[GAMMA-FAQ]
Poynton, C., "Gamma FAQ".
http://www.poynton.com/Poynton-color.html
[HALL]
Hall, Roy, Illumination and Color in Computer Generated Imagery. Springer-Verlag, New York, 1989. ISBN 0-387-96774-5.
[ICC]
The International Color Consortium.
http://www.color.org/
[ISO-3664]
ISO 3664:2000, Viewing conditions — Graphic technology and photography.
[ITU-R-BT709]
International Telecommunications Union, Basic Parameter Values for the HDTV Standard for the Studio and for International Programme Exchange, ITU-R Recommendation BT.709 (formerly CCIR Rec. 709), 1990.
[ITU-T-V42]
International Telecommunications Union, Error-correcting Procedures for DCEs Using Asynchronous-to-Synchronous Conversion, ITU-T Recommendation V.42, 1994, Rev. 1.
[KASSON]
Kasson, J., and W. Plouffe, "An Analysis of Selected Computer Interchange Color Spaces", ACM Transactions on Graphics, vol. 11, no. 4 , pp. 373-405, 1992.
[LILLEY]
Lilley, C., F. Lin, W.T. Hewitt, and T.L.J. Howard, Colour in Computer Graphics. CVCP, Sheffield, 1993. ISBN 1-85889-022-5.
[ROELOFS]
Roelofs, G., PNG: The Definitive Guide, O'Reilly & Associates Inc, Sebastopol, CA, 1999. ISBN 1-56592-542-4. See also http://www.libpng.org/pub/png/pngbook.html
[PAETH]
Paeth, A.W., "Image File Compression Made Easy", in Graphics Gems II, James Arvo, editor. Academic Press, San Diego, 1991. ISBN 0-12-064480-0.
[PNG-1.0]
W3C Recommendation, "PNG (Portable Network Graphics) Specification, Version 1.0", 1996. Available in several formats from
http://www.w3.org/TR/REC-png-961001 and from
http://www.libpng.org/pub/png/spec/1.0/
[PNG-1.1]
PNG Development Group, "PNG (Portable Network Graphics) Specification, Version 1.1", 1999. Available from
http://www.libpng.org/pub/png/spec/1.1/
[PNG-1.2]
PNG Development Group, "PNG (Portable Network Graphics) Specification, Version 1.2", 1999. Available from
http://www.libpng.org/pub/png/spec/1.2/
[PNG-REGISTER]
PNG Development Group, "Register of PNG Public Chunks and Keywords". Available in several formats from:
http://www.libpng.org/pub/png/spec/register/
[POSTSCRIPT]
Adobe Systems Incorporated, PostScript Language Reference Manual, 2nd edition. Addison-Wesley, Reading, 1990. ISBN 0-201-18127-4.
[POYNTON]
Poynton, Charles A., A Technical Introduction to Digital Video. John Wiley and Sons, Inc., New York, 1996. ISBN 0-471-12253-X.
[SMPTE-170M]
Society of Motion Picture and Television Engineers, Television — Composite Analog Video Signal — NTSC for Studio Applications, SMPTE-170M, 1994.
[STONE]
Stone, M.C., W.B. Cowan, and J.C. Beatty, "Color gamut mapping and the printing of digital images", ACM Transactions on Graphics, vol. 7, no. 3, pp. 249-292, 1988.
[TIFF-6.0]
TIFFTM Revision 6.0, Aldus Corporation, June 1992.
[TRAVIS]
Travis, David, Effective Color Displays — Theory and Practice. Academic Press, London, 1991. ISBN 0-12-697690-2.
[ZL]
J. Ziv and A. Lempel, "A Universal Algorithm for Sequential Data Compression", IEEE Transactions on Information Theory, vol. IT-23, no. 3, pp. 337 - 343, 1977.

Additional documentation and portable C code for deflate, inflate, and an optimized implementation of the CRC algorithm are available from the zlib web site, http://www.zlib.org/.