Please refer to the errata for this document, which may include normative corrections.
See also translations.
Copyright © 2012 W3C® (MIT, ERCIM, Keio), All Rights Reserved. W3C liability, trademark and document use rules apply.
This document describes a loosely coupled architecture for multimodal user interfaces, which allows for co-resident and distributed implementations, and focuses on the role of markup and scripting, and the use of well defined interfaces between its constituents.
This section describes the status of this document at the time of its publication. Other documents may supersede this document. A list of current W3C publications and the latest revision of this technical report can be found in the W3C technical reports index at http://www.w3.org/TR/.
This is the Recommendation of "Multimodal Architecture and Interfaces". It has been published by the Multimodal Interaction Working Group, which is part of the Multimodal Interaction Activity.
Comments are welcome at www-multimodal@w3.org (archive). See W3C mailing list and archive usage guidelines.
This specification has been widely reviewed (see the Candidate Recommendation Disposition of Comments and the Last Call Working Draft Disposition of Comments) and satisfies the Working Group's technical requirements. A list of implementations is included in the Multimodal Architecture Implementation Report. There are no substantial changes to this document since the publication of the 14 August 2012 Proposed Recommendation.
This document has been reviewed by W3C Members, by software developers, and by other W3C groups and interested parties, and is endorsed by the Director as a W3C Recommendation. It is a stable document and may be used as reference material or cited from another document. W3C's role in making the Recommendation is to draw attention to the specification and to promote its widespread deployment. This enhances the functionality and interoperability of the Web.
This specification describes an architecture for multimodal interfaces, along with a protocol for communication between the components that implement such interfaces. It forms part of the proposals for the W3C Multimodal Interaction Framework.
This document was produced by a group operating under the 5 February 2004 W3C Patent Policy. W3C maintains a public list of any patent disclosures made in connection with the deliverables of the group; that page also includes instructions for disclosing a patent. An individual who has actual knowledge of a patent which the individual believes contains Essential Claim(s) must disclose the information in accordance with section 6 of the W3C Patent Policy.
The sections in the main body of this document are normative unless otherwise specified. The appendices in this document are informative unless otherwise indicated explicitly.
1 Conformance
Requirements
2 Summary
3 Overview
4 Design versus Run-Time considerations
4.1 Markup and The
Design-Time View
4.2 Software
Constituents and The Run-Time View
4.3 Relationship to EMMA
5 Overview of
Architecture
5.1 Run-Time
Architecture Diagram
5.2 The
Constituents
5.2.1 The Interaction Manager
5.2.2 The Data Component
5.2.3 The Modality Components
5.2.4 The Runtime Framework
5.2.4.1
The Event Transport Layer
5.2.4.1.1
Event and Information Security
5.2.5 System and OS Security
5.2.6 Media stream handling
5.2.7 Examples
6 Interface between the Interaction Manager
and the Modality Components
6.1 Common
Event Fields
6.1.1 Context
6.1.2 Source
6.1.3 Target
6.1.4 RequestID
6.1.5 Status
6.1.6 StatusInfo
6.1.7 Data
6.2 Standard
Life Cycle Events
6.2.1 NewContextRequest/NewContextResponse
6.2.1.1
NewContextRequest Properties
6.2.1.2
NewContextResponse Properties
6.2.2 PrepareRequest/PrepareResponse
6.2.2.1
PrepareRequest Properties
6.2.2.2
PrepareResponse Properties
6.2.3 StartRequest/StartResponse
6.2.3.1
StartRequest Properties
6.2.3.2
StartResponse Properties
6.2.4 DoneNotification
6.2.4.1
DoneNotification Properties
6.2.5 CancelRequest/CancelResponse
6.2.5.1
CancelRequest Properties
6.2.5.2
CancelResponse Properties
6.2.6 PauseRequest/PauseResponse
6.2.6.1
PauseRequest Properties
6.2.6.2
PauseResponse Properties
6.2.7 ResumeRequest/ResumeResponse
6.2.7.1
ResumeRequest Properties
6.2.7.2
ResumeResponse Properties
6.2.8 ExtensionNotification
6.2.8.1
ExtensionNotification Properties
6.2.9 ClearContextRequest/ClearContextResponse
6.2.9.1
ClearContextRequest Properties
6.2.9.2
ClearContextResponse Properties
6.2.10 StatusRequest/StatusResponse
6.2.10.1
Status Request Properties
6.2.10.2
StatusResponse Properties
A Modality Component
States
B Examples of Life-Cycle Events
B.1 NewContextRequest
(from MC to IM)
B.2 NewContextResponse
(from IM to MC)
B.3 PrepareRequest (from
IM to MC, with external markup)
B.4 PrepareRequest (from
IM to MC, inline VoiceXML markup)
B.5 PrepareResponse
(from MC to IM, Success)
B.6 PrepareResponse
(from MC to IM, Failure)
B.7 StartRequest (from
IM to MC)
B.8 StartResponse (from
MC to IM)
B.9 DoneNotification
(from MC to IM, with EMMA result)
B.10 DoneNotification
(from MC to IM, with EMMA "no-input" result)
B.11 CancelRequest (from
IM to MC)
B.12 CancelResponse
(from MC to IM)
B.13 PauseRequest (from
IM to MC)
B.14 PauseResponse (from
MC to IM)
B.15 ResumeRequest (from
IM to MC)
B.16 ResumeResponse
(from MC to IM)
B.17 ExtensionNotification (formerly the data event,
sent in both directions)
B.18 ClearContextRequest
(from the IM to MC)
B.19 ClearContextResponse (from the MC to IM)
B.20 StatusRequest (from
the IM to the MC)
B.21 StatusResponse
(from the MC to the IM)
C Event Schemas
C.1 mmi.xsd
C.2 mmi-datatypes.xsd
C.3 mmi-attribs.xsd
C.4 mmi-elements.xsd
C.5 NewContextRequest.xsd
C.6 NewContextResponse.xsd
C.7 PrepareRequest.xsd
C.8 PrepareResponse.xsd
C.9 StartRequest.xsd
C.10 StartResponse.xsd
C.11 DoneNotification.xsd
C.12 CancelRequest.xsd
C.13 CancelResponse.xsd
C.14 PauseRequest.xsd
C.15 PauseResponse.xsd
C.16 ResumeRequest.xsd
C.17 ResumeResponse.xsd
C.18 ExtensionNotification.xsd
C.19 ClearContextRequest.xsd
C.20 ClearContextResponse.xsd
C.21 StatusRequest.xsd
C.22 StatusResponse.xsd
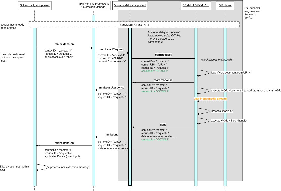
D Ladder Diagrams for the MMI
Architecture with a Web Browser and VXML Interpreter
D.1 Creating a
Session
D.2 Processing User
Input
D.3 Ending a
Session
E Localization and
Customization
F HTTP transport of MMI lifecycle
events
F.1 Lifecycle event
transport from modality components to Interaction Manager
F.2 Lifecycle event
transport from IM to modality components (HTTP clients
only)
F.3 Lifecycle event
transport from Interaction Manager to modality components (HTTP
servers)
F.4 Error
handling
G Glossary
H Types of Modality Components
H.1 Simple modality
components
H.2 Complex modality
components
H.3 Nested modality
components
I Normative References
J Informative References
K Acknowledgements
An implementation is conformant with the MMI Architecture if it consists of one or more software constituents that are conformant with the MMI Life-Cycle Event specification.
A constituent is conformant with the MMI Life-Cycle Event specification if it supports the Life-Cycle Event interface between the Interaction Manager and the Modality Component defined in 6 Interface between the Interaction Manager and the Modality Components. To support the Life-Cycle Event interface, a constituent must be able to handle all Life-Cycle events defined in 6.2 Standard Life Cycle Events either as an Interaction Manager or as a Modality Component or as both.
Transport and format of Life-Cycle Event messages may be implemented in any manner, as long as their contents conform to the standard Life-Cycle Event definitions given in 6.2 Standard Life Cycle Events. Any implementation that uses XML format to represent the life-cycle events must comply with the normative MMI XML schemas contained in C Event Schemas.
The key words MUST, MUST NOT, REQUIRED, SHALL, SHALL NOT, SHOULD, SHOULD NOT, RECOMMENDED, MAY, and OPTIONAL in this specification are to be interpreted as described in [IETF RFC 2119].
The terms BASE URI and RELATIVE URI are used in this specification as they are defined in [RFC2396].
Any section that is not marked as 'informative' is normative.
This section is informative.
This document describes a loosely coupled architecture for multimodal user interfaces, which allows for co-resident and distributed implementations, and focuses on the role of markup and scripting, and the use of well defined interfaces between its constituents.
This section is informative.
This document describes the architecture of the Multimodal Interaction (MMI) framework [MMIF] and the interfaces between its constituents. The MMI Working Group is aware that multimodal interfaces are an area of active research and that commercial implementations are only beginning to emerge. Therefore we do not view our goal as standardizing a hypothetical existing common practice, but rather providing a platform to facilitate innovation and technical development. Thus the aim of this design is to provide a general and flexible framework providing interoperability among modality-specific components from different vendors - for example, speech recognition from one vendor and handwriting recognition from another. This framework places very few restrictions on the individual components, but instead focuses on providing a general means for communication, plus basic infrastructure for application control and platform services.
Our framework is motivated by several basic design goals:
Even though multimodal interfaces are not yet common, the software industry as a whole has considerable experience with architectures that can accomplish these goals. Since the 1980s, for example, distributed message-based systems have been common. They have been used for a wide range of tasks, including in particular high-end telephony systems. In this paradigm, the overall system is divided up into individual components which communicate by sending messages over the network. Since the messages are the only means of communication, the internals of components are hidden and the system may be deployed in a variety of topologies, either distributed or co-located. One specific instance of this type of system is the DARPA Hub Architecture, also known as the Galaxy Communicator Software Infrastructure [Galaxy]. This is a distributed, message-based, hub-and-spoke infrastructure designed for constructing spoken dialogue systems. It was developed in the late 1990's and early 2000's under funding from DARPA. This infrastructure includes a program called the Hub, together with servers which provide functions such as speech recognition, natural language processing, and dialogue management. The servers communicate with the Hub and with each other using key-value structures called frames.
Another recent architecture that is relevant to our concerns is the model-view-controller (MVC) paradigm. This is a well known design pattern for user interfaces in object oriented programming languages, and has been widely used with languages such as Java, Smalltalk, C, and C++. The design pattern proposes three main parts: a Data Model that represents the underlying logical structure of the data and associated integrity constraints, one or more Views which correspond to the objects that the user directly interacts with, and a Controller which sits between the data model and the views. The separation between data and user interface provides considerable flexibility in how the data is presented and how the user interacts with that data. While the MVC paradigm has been traditionally applied to graphical user interfaces, it lends itself to the broader context of multimodal interaction where the user is able to use a combination of visual, aural and tactile modalities.
This section is informative.
In discussing the design of MMI systems, it is important to keep in mind the distinction between the design-time view (i.e., the markup) and the run-time view (the software that executes the markup). At the design level, we assume that multimodal applications will take the form of multiple documents from different namespaces. In many cases, the different namespaces and markup languages will correspond to different modalities, but we do not require this. A single language may cover multiple modalities and there may be multiple languages for a single modality.
At runtime, the MMI architecture features loosely coupled software constituents that may be either co-resident on a device or distributed across a network. In keeping with the loosely-coupled nature of the architecture, the constituents do not share context and communicate only by exchanging events. The nature of these constituents and the APIs between them is discussed in more detail in Sections 3-5, below. Though nothing in the MMI architecture requires that there be any particular correspondence between the design-time and run-time views, in many cases there will be a specific software component responsible for each different markup language (namespace).
At the markup level, an application consists of multiple documents. A single document may contain markup from different namespaces if the interaction of those namespaces has been defined. By the principle of encapsulation, however, the internal structure of documents is invisible at the MMI level, which defines only how the different documents communicate. One document has a special status, namely the Root or Controller Document, which contains markup defining the interaction between the other documents. Such markup is called Interaction Manager markup. The other documents are called Presentation Documents, since they contain markup to interact directly with the user. The Controller Document may consist solely of Interaction Manager markup (for example a state machine defined in CCXML [CCXML] or SCXML [SCXML]) or it may contain Interaction Manager markup combined with presentation or other markup. As an example of the latter design, consider a multimodal application in which a CCXML document provides call control functionality as well as the flow control for the various Presentation documents. Similarly, an SCXML flow control document could contain embedded presentation markup in addition to its native Interaction Management markup.
These relationships are recursive, so that any Presentation Document may serve as the Controller Document for another set of documents. This nested structure is similar to 'Russian Doll' model of Modality Components, described below in 4.2 Software Constituents and The Run-Time View.
The different documents are loosely coupled and co-exist without interacting directly. Note in particular that there are no shared variables that could be used to pass information between them. Instead, all runtime communication is handled by events, as described below in 6 Interface between the Interaction Manager and the Modality Components. Note, however, that this only applies to non-root documents. The IM, which loads the root document, interacts with "other components". I.e., the IM (having the root-document) interacts directly through life-cycle events with Modality Components (having different documents and/or namespaces).
Furthermore, it is important to note that the asynchronicity of the underlying communication mechanism does not impose the requirement that the markup languages present a purely asynchronous programming model to the developer. Given the principle of encapsulation, markup languages are not required to reflect directly the architecture and APIs defined here. As an example, consider an implementation containing a Modality Component providing Text-to-Speech (TTS) functionality. This Component must communicate with the Interaction Manager via asynchronous events (see 4.2 Software Constituents and The Run-Time View). In a typical implementation, there would likely be events to start a TTS play and to report the end of the play, etc. However, the markup and scripts that were used to author this system might well offer only a synchronous "play TTS" call, it being the job of the underlying implementation to convert that synchronous call into the appropriate sequence of asynchronous events. In fact, there is no requirement that the TTS resource be individually accessible at all. It would be quite possible for the markup to present only a single "play TTS and do speech recognition" call, which the underlying implementation would realize as a series of asynchronous events involving multiple Components.
Existing languages such as HTML may be used as either the Controller Documents or as Presentation Documents. Further examples of potential markup components are given in 5.2.7 Examples
At the core of the MMI runtime architecture is the distinction between the Interaction Manager (IM) and the Modality Components, which is similar to the distinction between the Controller Document and the Presentation Documents. The Interaction Manager interprets the Controller Document while the individual Modality Components are responsible for specific tasks, particularly handling input and output in the various modalities, such as speech, pen, video, etc.
The Interaction Manager receives all the events that the various Modality Components generate. Those events may be commands or replies to commands, and it is up to the Interaction Manager to decide what to do with them, i.e., what events to generate in response to them. In general, the MMI architecture follows a 'targetless' event model. That is, the Component that raises an event does not specify its destination. Rather, it passes it up to the Runtime Framework, which will pass it to the Interaction Manager. The IM, in turn, decides whether to forward the event to other Components, or to generate a different event, etc.
Modality Components are black boxes, required only to implement the Modality Component Interface API which is described below. This API allows the Modality Components to communicate with the IM and thus indirectly with each other, since the IM is responsible for delivering events/messages among the Components. Since the internals of a Component are hidden, it is possible for an Interaction Manager and a set of Components to present themselves as a Component to a higher-level Interaction Manager. All that is required is that the IM implement the Component API. The result is a "Russian Doll" model in which Components may be nested inside other Components to an arbitrary depth. Nesting components in this manner is one way to produce a 'complex' Modality Component, namely one that handles multiple modalities simultaneously. However, it is also possible to produce complex Modality Components without nesting, as discussed in 5.2.3 The Modality Components.
In addition to the Interaction Manager and the modality components, there is a Runtime Framework that provides infrastructure support, in particular a transport layer which delivers events among the components.
Because we are using the term 'Component' to refer to a specific set of entities in our architecture, we will use the term 'Constituent' as a cover term for all the elements in our architecture which might normally be called 'software components'.
The Extended Multimodal Annotation Language [EMMA], is a set of specifications for multimodal systems, and provides details of an XML markup language for containing and annotating the interpretation of user input. For example, a user of a multimodal application might use both speech to express a command, and keystroke gesture to select or draw command parameters. The Speech Recognition Modality would express the user command using EMMA to indicate the input source (speech). The Pen Gesture Modality would express the command parameters using EMMA to indicate the input source (pen gestures). Both modalities may include timing information in the EMMA notation. Using the timing information, a fusion module combines the speech and pen gesture information into a single EMMA notation representing both the command and its parameters. The use of EMMA enables the separation of recognition process from the information fusion process, and thus enables reusable recognition modalities and general purpose information fusion algorithms.
Here is a list of the Constituents of the MMI architecture. They are discussed in more detail below.
All life-cycle events that the Modality Components generate MUST be delivered to the Interaction Manager. All life-cycle events that are delivered to Modality Components MUST be sent by the Interaction Manager.
Due to the Russian Doll model, Modality Components MAY contain their own Interaction Managers to handle their internal events. However these Interaction Managers are not visible to the top level Runtime Framework or Interaction Manager.
If the Interaction Manager does not contain an explicit handler for an event, it MUST respect any default behavior that has been established for the event. If there is no default behavior, the Interaction Manager MUST ignore the event. (In effect, the Interaction Manager's default handler for all events is to ignore them.)
The following paragraph is informative.
Normally there will be specific markup associated with the IM instructing it how to respond to events. This markup will thus contain a lot of the most basic interaction logic of an application. Existing languages such as SMIL, CCXML, SCXML, or ECMAScript can be used for IM markup as an alternative to defining special-purpose languages aimed specifically at multimodal applications. The IM fulfills multiple functions. For example, it is responsible for synchronization of data and focus, etc., across different Modality Components as well as the higher-level application flow that is independent of Modality Components. It also maintains the high-level application data model and may handle communication with external entities and back-end systems. Logically these functions could be separated into separate constituents and implementations may want to introduce internal structure to the IM. However, for the purposes of this standard, we leave the various functions rolled up in a single monolithic Interaction Manager component. We note that state machine languages such as SCXML are a good choice for authoring such a multi-function component, since state machines can be composed. Thus it is possible to define a high-level state machine representing the overall application flow, with lower-level state machines nested inside it handling the the cross-modality synchronization at each phase of the higher-level flow.
This section is informative.
The Data Component is responsible for storing application-level data. The Interaction Manager is a client of the Data Component and is able to access and update it as part of its control flow logic, but Modality Components do not have direct access to it. Since Modality Components are black boxes, they may have their own internal Data Components and may interact directly with backend servers. However, the only way that Modality Components can share data among themselves and maintain consistency is via the Interaction Manager. It is therefore a good application design practice to divide data into two logical classes: private data, which is of interest only to a given modality component, and public data, which is of interest to the Interaction Manager or to more than one Modality Component. Private data may be managed as the Modality Component sees fit, but all modification of public data, including submission to back end servers, should be entrusted to the Interaction Manager.
This specification does not define an interface between the Data Component and the Interaction Manager. This amounts to treating the Data Component as part of the Interaction Manager. (Note that this means that the data access language will be whatever one the IM provides.) The Data Component is shown with a dotted outline in the diagram above, however, because it is logically distinct and could be placed in a separate component.
This section is informative.
Modality Components, as their name would indicate, are responsible for controlling the various input and output modalities on the device. They are therefore responsible for handling all interaction with the user(s). Their only responsibility is to implement the interface defined in 6 Interface between the Interaction Manager and the Modality Components. Any further definition of their responsibilities will be highly domain- and application-specific. In particular we do not define a set of standard modalities or the events that they should generate or handle. Platform providers are allowed to define new Modality Components and are allowed to place into a single Component functionality that might logically seem to belong to two or more different modalities. Thus a platform could provide a handwriting-and-speech Modality Component that would accept simultaneous voice and pen input. Such combined Components permit a much tighter coupling between the two modalities than the loose interface defined here. Furthermore, modality components may be used to perform general processing functions not directly associated with any specific interface modality, for example, dialog flow control or natural language processing.
In most cases, there will be specific markup in the application corresponding to a given modality, specifying how the interaction with the user should be carried out. However, we do not require this and specifically allow for a markup-free modality component whose behavior is hard-coded into its software.
The Runtime Framework is a cover term for all the infrastructure services that are necessary for successful execution of a multimodal application. This includes starting the components, handling communication, and logging, etc. For the most part, this version of the specification leaves these functions to be defined in a platform-specific way, but we do specifically define a Transport Layer which handles communications between the components.
The Event Transport Layer is responsible for delivering events among the IM and the Modality Components. Clearly, there are multiple transport mechanisms (protocols) that can be used to implement a Transport Layer and different mechanisms may be used to communicate with different modality components. Thus the Event Transport Layer consists of one or more transport mechanisms linking the IM to the various Modality Components.
We place the following requirements on all transport mechanisms:
For a sample definition of a Transport Layer relying on HTTP, see F HTTP transport of MMI lifecycle events. This definition is provided as an example only.
This section is informative.
Events will often carry sensitive information, such as bank account numbers or health care information. In addition events must also be reliable to both sides of transaction: for example, if an event carries an assent to a financial transaction, both sides of the transaction must be able to rely on that assent.
We do not currently specify delivery mechanisms or internal security safeguards to be used by the Modality Components and the Interaction Manager. However, we believe that any secure system will have to meet the following requirements at a minimum:
The following two optional requirements can be met by using the W3C's XML-Signature Syntax and Processing specification [XMLSig].
The remaining optional requirements for event delivery and information security can be met by following other industry-standard procedures.
Multiple protocols may be necessary to implement these requirements. For example, TCP/IP and HTTP provide reliable event delivery, but additional protocols such as TLS or HTTPS could be required to meet security requirements.
This section is informative.
This architecture does not and will not specify the internal security requirements of a Modality Component or Runtime Framework.
Media streams do not typically flow through the Interaction Manager. This specification does not specify how media connections are established, as the main focus of this specification is the flow of control data. However, all control data logically sent between modality components MUST flow through the Interaction Manager.
This section is informative.
For the sake of concreteness, here are some examples of components that could be implemented using existing languages. Note that we are mixing the design-time and run-time views here, since it is the implementation of the language (the browser) that serves as the run-time component.
The most important interface in this architecture is the one between the Modality Components and the Interaction Manager. Modality Components communicate with the IM via asynchronous events. Constituents MUST be able to send events and to handle events that are delivered to them asynchronously. It is not required that Constituents use these events internally since the implementation of a given Constituent is black box to the rest of the system. In general, it is expected that Constituents will send events both automatically (i.e., as part of their implementation) and under mark-up control.
The majority of the events defined here come in request/response pairs. That is, one party (either the IM or an MC) sends a request and the other returns a response. (The exceptions are the ExtensionNotification, StatusRequest and StatusResponse events, which can be sent by either party.) In each case it is specified which party sends the request and which party returns the response. If the wrong party sends a request or response, or if the request or response is sent under the wrong conditions (e.g. response without a previous request) the behavior of the receiving party is undefined. In the descriptions below, we say that the originating party "MAY" send the request, because it is up to the internal logic of the originating party to decide if it wants to invoke the behavior that the request would trigger. On the other hand, we say that the receiving party "MUST" send the response, because it is mandatory to send the response if and when the request is received.
The concept of 'context' is basic to these events described below. A context represents a single extended interaction with zero or more users across one or more modality components. In a simple unimodal case, a context can be as simple as a phone call or SSL session. Multimodal cases are more complex, however, since the various modalities may not be all used at the same time. For example, in a voice-plus-web interaction, e.g., web sharing with an associated VoIP call, it would be possible to terminate the web sharing and continue the voice call, or to drop the voice call and continue via web chat. In these cases, a single context persists across various modality configurations. In general, the 'context' SHOULD cover the longest period of interaction over which it would make sense for components to store information.
For examples of the concrete XML syntax for all these events, see B Examples of Life-Cycle Events
The following common fields are shared by multiple life-cycle events:
A URI that MUST be unique for the lifetime of the system. It is used to identify this interaction. All events relating to a given interaction MUST use the same context URI. Events containing a different context URI MUST be interpreted as part of other, unrelated, interactions.
A URI representing the address of the sender of the event. The recipient of the event MUST be able to send an event back to the sender by using this value as the 'target' of a message.
A unique identifier for a Request/Response pair. Most life-cycle events come in Request/Response pairs that share a common RequestID. For any such pair, the RequestID in the Response event MUST match the RequestID in the request event. The RequestID for such a pair MUST be unique within the given context.
An enumeration of 'Success' and 'Failure'. The Response event of a Request/Response pair MUST use this field to report whether it succeeded in carrying out the request.
The Multimodal Architecture defines the following basic life-cycle events which the Interaction Manager and Modality Components MUST support. These events allow the Interaction Manager to invoke modality components and receive results from them. They thus form the basic interface between the IM and the Modality components. Note that the ExtensionNotification event offers extensibility since it contains arbitrary content and can be raised by either the IM or the Modality Components at any time once the context has been established. For example, an application relying on speech recognition could use the 'Extension' event to communicate recognition results or the fact that speech had started, etc.
In the definitions below, all fields are mandatory, unless explicitly stated to be optional.
A Modality Component MAY send a NewContextRequest to the IM to request that a new context be created. If this event is sent, the IM MUST respond with the NewContextResponse event. The NewContextResponse event MUST ONLY be sent in response to the NewContextRequest event. Note that the IM MAY create a new context without a previous NewContextRequest by sending a PrepareRequest or StartRequest containing a new context ID to the Modality Components. Furthermore the IM may respond with the same context in response to NewContextRequests from different (multiple) Modality Components, since the interaction can be started by different Modality Components independently.
RequestID. See 6.1.4 RequestID. A
newly generated identifier used to identify this request.Source See 6.1.2
Source.Target See 6.1.3
Target.Data Optional. See 6.1.7 Data.RequestID. See 6.1.4 RequestID. This
MUST match
the RequestID in the NewContextRequest event.Status See 6.1.5
Status. If IM has accepted the NewContextRequest, it
MUST set
this field to Success and MUST include a new context identifier.Context See 6.1.1
Context. A newly created context identifier. This
field MUST
be empty if status is Failure.StatusInfo Optional. See 6.1.6 StatusInfo.Source See 6.1.2
Source.Target See 6.1.3
Target.Data Optional. See 6.1.7 Data.The IM MAY send a PrepareRequest to allow the Modality Components to pre-load markup and prepare to run. Modality Components are not required to take any particular action in response to this event, but they MUST return a PrepareResponse event. Modality Components that return a PrepareResponse event with Status of 'Success' SHOULD be ready to run with close to 0 delay upon receipt of the StartRequest.
The Interaction Manager MAY send multiple PrepareRequest events to a Modality Component for the same Context before sending a StartRequest. Each request MAY reference a different ContentURL or contain different in-line Content. When it receives multiple PrepareRequests, the Modality Component SHOULD prepare to run any of the specified content.
RequestID. See 6.1.4 RequestID. A
newly generated identifier used to identify this request.Context See 6.1.1
Context. Note that the IM MAY use the same context
value in multiple PrepareRequest events when it wishes to execute
multiple instances of markup in the same context.ContentURL Optional URL of the content that the
Modality Component SHOULD prepare to execute.Content Optional Inline markup that the Modality
Component SHOULD prepare to execute.Source See 6.1.2
Source.Target See 6.1.3
Target.Data Optional. See 6.1.7 Data.The IM MUST NOT specify both the ContentURL and
Content in a single PrepareRequest. The IM MAY leave both
contentURL and content empty. In such a
case, the Modality Component MUST revert to its default behavior. For
example, this behavior could consist of returning an error event or
of running a preconfigured or hard-coded script.
RequestID. See 6.1.4 RequestID. This
MUST match
the RequestID in the PrepareRequest event.Context See 6.1.1
Context. This MUST match the value in the PrepareRequest
event.Status See 6.1.5
Status.StatusInfo Optional. See 6.1.6 StatusInfo.Source See 6.1.2
Source.Target See 6.1.3
Target.Data Optional. See 6.1.7 Data.To invoke a modality component, the IM MUST send a StartRequest. The Modality Component MUST return a StartResponse event in response. The IM MAY include a value in the ContentURL or Content field of this event. In this case, the Modality Component MUST use this value.
If a Modality Component receives a new StartRequest while it is executing a previous one, it MUST either cease execution of the previous StartRequest and begin executing the content specified in the most recent StartRequest, or reject the new StartRequest, returning a StartResponse with status equal to 'Failure'.
RequestID. See 6.1.4 RequestID. A
newly generated identifier used to identify this request.Context See 6.1.1
Context. Note that the IM MAY use the same context
value in multiple StartRequest events when it wishes to execute
multiple instances of markup in the same context.ContentURL Optional URL of the content that the
Modality Component MUST attempt to execute.Content Optional Inline markup that the Modality
Component MUST attempt to execute.Source See 6.1.2
Source.Target See 6.1.3
Target.Data Optional. See 6.1.7 Data.The IM MUST NOT specify both the ContentURL and Content in a single StartRequest. The IM MAY leave both contentURL and content empty. In such a case, the Modality Component MUST run the content specified in the most recent PrepareRequest in this context, if there is one. Otherwise it MUST revert to its default behavior. For example, this behavior could consist of returning an error event or of running a preconfigured or hard-coded script.
RequestID. See 6.1.4 RequestID. This
MUST match
the RequestID in the StartRequest event.Context See 6.1.1
Context. This MUST match the value in the StartRequest
event.Status See 6.1.5
Status.StatusInfo Optional. See 6.1.6 StatusInfo.Source See 6.1.2
Source.Target See 6.1.3
Target.Data Optional. See 6.1.7 Data.If the Modality Component reaches the end of its processing, it MUST return a DoneNotification to the IM that issued the StartRequest.
RequestID. See 6.1.4 RequestID. This
MUST match
the RequestID of the StartRequest event.Context See 6.1.1
Context. This MUST match the value in the StartRequest
event.Status See 6.1.5
Status.StatusInfo Optional. See 6.1.6 StatusInfo.Source See 6.1.2
Source.Target See 6.1.3
Target.Data Optional. See 6.1.7 Data.The DoneNotification event is intended to indicate the completion of the processing that has been initiated by the Interaction Manager with a StartRequest. As an example a voice modality component might use the DoneNotification event to indicate the completion of a recognition task. In this case the DoneNotification event might carry the recognition result expressed using EMMA. However, there may be tasks which do not have a specific end. For example the Interaction Manager might send a StartRequest to a graphical modality component requesting it to display certain information. Such a task does not necessarily have a specific end and thus the graphical modality component might never send a DoneNotification event to the Interaction Manager. Thus the graphical modality component would display the screen until it received another StartRequest (or some other lifecycle event) from the Interaction Manager.
The IM MAY send a CancelRequest to stop processing in the Modality Component. In this case, the Modality Component MUST stop processing and then MUST return a CancelResponse.
RequestID. See 6.1.4 RequestID. A
newly generated identifier used to identify this request.Context See 6.1.1
Context. This MUST match the value in the StartRequest
event.Source See 6.1.2
Source.Target See 6.1.3
Target.Data Optional. See 6.1.7 Data.RequestID. See 6.1.4 RequestID. This
MUST match
the RequestID in the CancelRequest event.Context See 6.1.1
Context. This MUST match the value in the StartRequest
event.Status See 6.1.5
Status.StatusInfo Optional. See 6.1.6 StatusInfo.Source See 6.1.2
Source.Target See 6.1.3
Target.Data Optional. See 6.1.7 Data.The IM MAY send a PauseRequest to suspend processing by the Modality Component. Modality Components MUST return a PauseResponse once they have paused, or once they determine that they will be unable to pause.
RequestID. See 6.1.4 RequestID. A
newly generated identifier used to identify this request.Context See 6.1.1
Context. This MUST match the value in the StartRequest
event.Source See 6.1.2
Source.Target See 6.1.3
Target.Data Optional. See 6.1.7 Data.RequestID. See 6.1.4 RequestID. This
MUST match
the RequestID in the PauseRequest event.Context See 6.1.1
Context. This MUST match the value in the StartRequest
event.Status See 6.1.5
Status.StatusInfo Optional. See 6.1.6 StatusInfo.Source See 6.1.2
Source.Target See 6.1.3
Target.Data Optional. See 6.1.7 Data.The IM MAY send the ResumeRequest to resume processing that was paused by a previous PauseRequest. The IM MUST NOT send the ResumeRequest to a context that is not paused due to a previous PauseRequest. Implementations that have paused MUST attempt to resume processing upon receipt of this event and MUST return a ResumeResponse afterwards. The 'Status' MUST be 'Success' if the implementation has succeeded in resuming processing and MUST be 'Failure' otherwise.
RequestID. See 6.1.4 RequestID. A
newly generated identifier used to identify this request.Context See 6.1.1
Context. This MUST match the value in the StartRequest
event.Source See 6.1.2
Source.Target See 6.1.3
Target.Data Optional. See 6.1.7 Data.RequestID. See 6.1.4 RequestID. This
MUST match
the RequestID in the ResumeRequest event.Context See 6.1.1
Context. This MUST match the value in the StartRequest
event.Status See 6.1.5
Status.StatusInfo Optional. See 6.1.6 StatusInfo.Source See 6.1.2
Source.Target See 6.1.3
Target.Data Optional. See 6.1.7 Data.This event MAY be generated by the IM and MAY be generated by the Modality Component. It is used to encapsulate application-specific events that are extensions to the framework defined here. For example, if an application containing a voice modality wanted that modality component to notify the Interaction Manager when speech was detected, it would cause the voice modality to generate an ExtensionNotification event ( with a 'name' of something like 'speechDetected') at the appropriate time.
RequestID. See 6.1.4 RequestID. A
newly generated identifier used to identify this request.NameThe name of the application-specific
event.Context See 6.1.1
Context. MUST match the value in the StartRequest
event.Source See 6.1.2
Source.Target See 6.1.3
Target.Data Optional. See 6.1.7 Data.The IM MAY send a ClearContextRequest to indicate that the specified context is no longer active and that any resources associated with it may be freed. Modality Components are not required to take any particular action in response to this command, but MUST return a ClearContextResponse. Once the IM has sent a ClearContextRequest to a Modality Component, it MUST NOT send the Modality Component any more events for that context.
RequestID. See 6.1.4 RequestID. A
newly generated identifier used to identify this request.Context See 6.1.1
Context. This MUST match the value in the StartRequest
event.Source See 6.1.2
Source.Target See 6.1.3
Target.Data Optional. See 6.1.7 Data.RequestID. See 6.1.4 RequestID. This
MUST match
the RequestID in the ClearContextRequest event.Context See 6.1.1
Context. This MUST match the value in the StartRequest
event.Status See 6.1.5
Status.StatusInfo Optional. See 6.1.6 StatusInfo.Source See 6.1.2
Source.Target See 6.1.3
Target.Data Optional. See 6.1.7 Data.The StatusRequest message and the corresponding StatusResponse are intended to provide keep-alive functionality. Either the IM or the Modality Component MAY send the StatusRequest message. The recipient MUST respond with the StatusResponse message, unless the request specifies a context which is unknown to it, in which case the behavior is undefined.
RequestID. See 6.1.4 RequestID. A
newly generated identifier used to identify this request.Context See 6.1.1
Context. Optional specification of the context for
which the status is requested. If it is present, the recipient MUST
respond with a StatusResponse message indicating the status of the
specified context. If it is not present, the recipient MUST send a
StatusResponse message indicating the status of the underlying
server, namely the software that would host a new context if one
were created.Source See 6.1.2
Source.Target See 6.1.3
Target.Data Optional. See 6.1.7 Data.RequestID. See 6.1.4 RequestID. This
MUST match
the RequestID in the StatusRequest event.Context See 6.1.1
Context. An optional specification of the context for
which the status is being returned. If it is present, the response
MUST represent the status of the specified context. If it is not
present, the response MUST represent the status of the underlying
server.Status An enumeration of 'Alive' or 'Dead'. The
meaning of these values depends on whether the 'context' parameter
is present. If it is, and the specified context is still active and
capable of handling new life cycle events, the sender MUST set this
field to 'Alive'. If the 'context' parameter is present and the
context has terminated or is otherwise unable to process new life
cycle events, the sender MUST set the status to 'Dead'. If the
'context' parameter is not provided, the status refers to the
underlying server. If the sender is able to create new contexts, it
MUST set the status to 'Alive', otherwise, it MUST set it to
'Dead'.Source See 6.1.2
Source.Target See 6.1.3
Target.Data Optional. See 6.1.7 Data.Within an established context, a Modality Component can be viewed as functioning in one of three states: Idle, Running or Paused. Lifecycle events received from the Interaction Manager imply specific actions and transitions between states. The table below shows possible MC actions, state transitions and response contents for each Request event the IM may send to a MC in a particular state.
A Failure: ErrorMessage annotation indicates that the specified Request event is either invalid or redundant in the specified state. In this case, the Modality Component responds by sending a matching Response event with Status=Failure and StatusInfo=ErrorMessage. In all other cases, the Modality performs the requested action, possibly transitioning to another state as indicated.
Note that this diagram shows only those transitions that the MC takes in response to requests from the IM. The MC may take other transitions on its own. In particular, it may reach the end of its processing and send a DoneNotification to the IM. In that case, the IM may consider it to have returned to the Idle state, but this is not shown in the diagram below.
| event / state | Idle | Running | Paused |
|---|---|---|---|
| PrepareRequest | preload or update content | preload or update content | preload or update content |
| StartRequest | Transition: Running
use new content if provided, otherwise use last available content |
stop processing current content, restart as in Idle | Transition: Running
stop processing current content, restart as in Idle |
| Failure: NoContent if MC requires content to run and none has been provided | |||
| CancelRequest | Failure: NotRunning | Transition: Idle | Transition: Idle |
| PauseRequest | Failure: NotRunning | Transition: Paused | Failure: AlreadyPaused |
| Failure: CantPause if MC is unable to pause | |||
| ResumeRequest | Failure: NotPaused | Failure: AlreadyRunning | Transition: Running |
| StatusRequest | send status | send status | send status |
| ClearContextRequest | close session | close session | close session |
Here is a state chart representation of these transitions:

<mmi:mmi xmlns:mmi="http://www.w3.org/2008/04/mmi-arch" version="1.0">
<mmi:NewContextRequest mmi:Source="someURI"
mmi:Target="someOtherURI" mmi:RequestID="request-1">
</mmi:NewContextRequest>
</mmi:mmi>
<mmi:mmi xmlns:mmi="http://www.w3.org/2008/04/mmi-arch" version="1.0">
<mmi:NewContextResponse mmi:Source="someURI" mmi:Target="someOtherURI"
mmi:RequestID="request-1" mmi:Status="success" mmi:Context="URI-1">
</mmi:NewContextResponse>
</mmi:mmi>
<mmi:mmi xmlns:mmi="http://www.w3.org/2008/04/mmi-arch" version="1.0">
<mmi:PrepareRequest mmi:Source="someURI" mmi:Target="someOtherURI"
mmi:Context="URI-1" mmi:RequestID="request-1">
<mmi:ContentURL mmi:href="someContentURI" mmi:max-age="" mmi:fetchtimeout="1s"/>
</mmi:PrepareRequest>
</mmi:mmi>
<mmi:mmi xmlns:mmi="http://www.w3.org/2008/04/mmi-arch" version="1.0"
xmlns:vxml="http://www.w3.org/2001/vxml">
<mmi:PrepareRequest mmi:Source="someURI" mmi:Target="someOtherURI"
mmi:Context="URI-1" mmi:RequestID="request-1" >
<mmi:content>
<vxml:vxml version="2.0">
<vxml:form>
<vxml:block>Hello World!</vxml:block>
</vxml:form>
</vxml:vxml>
</mmi:content>
</mmi:PrepareRequest>
</mmi:mmi>
<mmi:mmi xmlns:mmi="http://www.w3.org/2008/04/mmi-arch" version="1.0">
<mmi:PrepareResponse mmi:Source="someURI" mmi:Target="someOtherURI" mmi:Context="someURI"
mmi:RequestID="request-1" mmi:Status="success"/>
</mmi:mmi>
<mmi:mmi xmlns:mmi="http://www.w3.org/2008/04/mmi-arch" version="1.0">
<mmi:PrepareResponse mmi:Source="someURI" mmi:Target="someOtherURI" mmi:Context="someURI"
mmi:RequestID="request-1" mmi:Status="failure">
<mmi:statusInfo>
NotAuthorized
</mmi:statusInfo>
</mmi:PrepareResponse>
</mmi:mmi>
<mmi:mmi xmlns:mmi="http://www.w3.org/2008/04/mmi-arch" version="1.0">
<mmi:StartRequest mmi:Source="someURI" mmi:Target="someOtherURI" mmi:Context="URI-1" mmi:RequestID="request-1">
<mmi:ContentURL mmi:href="someContentURI" mmi:max-age="" mmi:fetchtimeout="1s"/>
</mmi:StartRequest>
</mmi:mmi>
<mmi:mmi xmlns:mmi="http://www.w3.org/2008/04/mmi-arch" version="1.0">
<mmi:StartResponse mmi:Source="someURI" mmi:Target="someOtherURI" mmi:Context="someURI" mmi:RequestID="request-1"
mmi:Status="failure">
<mmi:statusInfo>
NotAuthorized
</mmi:statusInfo>
</mmi:StartResponse>
</mmi:mmi>
This requestID corresponds to the requestID of the "StartRequest" event that started it.
<mmi:mmi xmlns:mmi="http://www.w3.org/2008/04/mmi-arch" version="1.0"
xmlns:emma="http://www.w3.org/2003/04/emma">
<mmi:DoneNotification mmi:Source="someURI" mmi:Target="someOtherURI" mmi:Context="someURI"
mmi:Status="success" mmi:RequestID="request-1" mmi:Confidential="true">
<mmi:Data>
<emma:emma version="1.0">
<emma:interpretation id="int1" emma:medium="acoustic" emma:confidence=".75"
emma:mode="voice" emma:tokens="flights from boston to denver">
<origin>Boston</origin>
<destination>Denver</destination>
</emma:interpretation>
</emma:emma>
</mmi:Data>
</mmi:DoneNotification>
</mmi:mmi>
<mmi:mmi xmlns:mmi="http://www.w3.org/2008/04/mmi-arch" version="1.0"
xmlns:emma="http://www.w3.org/2003/04/emma">
<mmi:DoneNotification mmi:Source="someURI" mmi:Target="someOtherURI" mmi:Context="someURI"
mmi:Status="success" mmi:RequestID="request-1" >
<mmi:Data>
<emma:emma version="1.0">
<emma:interpretation id="int1" emma:no-input="true"/>
</emma:emma>
</mmi:Data>
</mmi:DoneNotification>
</mmi:mmi>
<mmi:mmi xmlns:mmi="http://www.w3.org/2008/04/mmi-arch" version="1.0">
<mmi:CancelRequest mmi:Source="someURI" mmi:Target="someOtherURI" mmi:Context="someURI"
mmi:RequestID="request-1"/>
</mmi:mmi>
<mmi:mmi xmlns:mmi="http://www.w3.org/2008/04/mmi-arch" version="1.0">
<mmi:CancelResponse mmi:Source="someURI" mmi:Target="someOtherURI" mmi:Context="someURI" mmi:RequestID="request-1"
mmi:Status="success"/>
</mmi:mmi>
<mmi:mmi xmlns:mmi="http://www.w3.org/2008/04/mmi-arch" version="1.0">
<mmi:PauseRequest mmi:Context="someURI" mmi:Source="someURI" mmi:Target="someOtherURI"
mmi:RequestID="request-1"/>
</mmi:mmi>
<mmi:mmi xmlns:mmi="http://www.w3.org/2008/04/mmi-arch" version="1.0">
<mmi:PauseResponse mmi:Source="someURI" mmi:Target="someOtherURI" mmi:Context="someURI" mmi:RequestID="request-1"
mmi:Status="success"/>
</mmi:mmi>
<mmi:mmi xmlns:mmi="http://www.w3.org/2008/04/mmi-arch" version="1.0">
<mmi:ResumeRequest mmi:Context="someURI" mmi:Source="someURI" mmi:Target="someOtherURI"
mmi:RequestID="request-1"/>
</mmi:mmi>
<mmi:mmi xmlns:mmi="http://www.w3.org/2008/04/mmi-arch" version="1.0">
<mmi:ResumeResponse mmi:Source="someURI" mmi:Target="someOtherURI" mmi:Context="someURI" mmi:RequestID="request-1"
mmi:Status="success"/>
</mmi:mmi>
<mmi:mmi xmlns:mmi="http://www.w3.org/2008/04/mmi-arch" version="1.0">
<mmi:ExtensionNotification mmi:Name="appEvent" mmi:Source="someURI"
mmi:Target="someOtherURI" mmi:Context="someURI" mmi:RequestID="request-1">
</mmi:ExtensionNotification>
</mmi:mmi>
<mmi:mmi xmlns:mmi="http://www.w3.org/2008/04/mmi-arch" version="1.0">
<mmi:ClearContextRequest mmi:Source="someURI" mmi:Target="someOtherURI" mmi:Context="someURI"
mmi:RequestID="request-2"/>
</mmi:mmi>
<mmi:mmi xmlns:mmi="http://www.w3.org/2008/04/mmi-arch" version="1.0">
<mmi:ClearContextResponse mmi:Source="someURI" mmi:Target="someOtherURI" mmi:Context="someURI"
mmi:RequestID="request-2" mmi:Status="success"/>
</mmi:mmi>
This specification does not require any particular transport format for life cycle events, however in the case where XML is used, the following schemas are normative.
<?xml version="1.0" encoding="UTF-8" standalone="no"?>
<xs:schema xmlns:mmi="http://www.w3.org/2008/04/mmi-arch" xmlns:xs="http://www.w3.org/2001/XMLSchema" attributeFormDefault="qualified" elementFormDefault="qualified" targetNamespace="http://www.w3.org/2008/04/mmi-arch">
<xs:annotation>
<xs:documentation xml:lang="en">
Schema definition for MMI Life cycle events version 1.0
</xs:documentation>
</xs:annotation>
<xs:include schemaLocation="mmi-attribs.xsd"/>
<xs:include schemaLocation="NewContextRequest.xsd"/>
<xs:include schemaLocation="NewContextResponse.xsd"/>
<xs:include schemaLocation="ClearContextRequest.xsd"/>
<xs:include schemaLocation="ClearContextResponse.xsd"/>
<xs:include schemaLocation="CancelRequest.xsd"/>
<xs:include schemaLocation="CancelResponse.xsd"/>
<xs:include schemaLocation="DoneNotification.xsd"/>
<xs:include schemaLocation="ExtensionNotification.xsd"/>
<xs:include schemaLocation="PauseRequest.xsd"/>
<xs:include schemaLocation="PauseResponse.xsd"/>
<xs:include schemaLocation="PrepareRequest.xsd"/>
<xs:include schemaLocation="PrepareResponse.xsd"/>
<xs:include schemaLocation="ResumeRequest.xsd"/>
<xs:include schemaLocation="ResumeResponse.xsd"/>
<xs:include schemaLocation="StartRequest.xsd"/>
<xs:include schemaLocation="StartResponse.xsd"/>
<xs:include schemaLocation="StatusRequest.xsd"/>
<xs:include schemaLocation="StatusResponse.xsd"/>
<xs:element name="mmi">
<xs:complexType>
<xs:choice>
<xs:sequence>
<xs:element ref="mmi:NewContextRequest"/>
</xs:sequence>
<xs:sequence>
<xs:element ref="mmi:NewContextResponse"/>
</xs:sequence>
<xs:sequence>
<xs:element ref="mmi:ClearContextRequest"/>
</xs:sequence>
<xs:sequence>
<xs:element ref="mmi:ClearContextResponse"/>
</xs:sequence>
<xs:sequence>
<xs:element ref="mmi:CancelRequest"/>
</xs:sequence>
<xs:sequence>
<xs:element ref="mmi:CancelResponse"/>
</xs:sequence>
<xs:sequence>
<xs:element ref="mmi:DoneNotification"/>
</xs:sequence>
<xs:sequence>
<xs:element ref="mmi:ExtensionNotification"/>
</xs:sequence>
<xs:sequence>
<xs:element ref="mmi:PauseRequest"/>
</xs:sequence>
<xs:sequence>
<xs:element ref="mmi:PauseResponse"/>
</xs:sequence>
<xs:sequence>
<xs:element ref="mmi:PrepareRequest"/>
</xs:sequence>
<xs:sequence>
<xs:element ref="mmi:PrepareResponse"/>
</xs:sequence>
<xs:sequence>
<xs:element ref="mmi:ResumeRequest"/>
</xs:sequence>
<xs:sequence>
<xs:element ref="mmi:ResumeResponse"/>
</xs:sequence>
<xs:sequence>
<xs:element ref="mmi:StartRequest"/>
</xs:sequence>
<xs:sequence>
<xs:element ref="mmi:StartResponse"/>
</xs:sequence>
<xs:sequence>
<xs:element ref="mmi:StatusRequest"/>
</xs:sequence>
<xs:sequence>
<xs:element ref="mmi:StatusResponse"/>
</xs:sequence>
</xs:choice>
<xs:attribute form="unqualified" name="version" type="xs:decimal" use="required"/>
</xs:complexType>
</xs:element>
</xs:schema>
<?xml version="1.0" encoding="UTF-8" standalone="no"?>
<xs:schema xmlns:mmi="http://www.w3.org/2008/04/mmi-arch" xmlns:xs="http://www.w3.org/2001/XMLSchema" attributeFormDefault="qualified" targetNamespace="http://www.w3.org/2008/04/mmi-arch">
<xs:annotation>
<xs:documentation xml:lang="en">
general Type definition schema for MMI Life cycle events version 1.0
</xs:documentation>
</xs:annotation>
<xs:include schemaLocation="mmi-attribs.xsd"/>
<xs:simpleType name="targetType">
<xs:restriction base="xs:string"/>
</xs:simpleType>
<xs:simpleType name="requestIDType">
<xs:restriction base="xs:string"/>
</xs:simpleType>
<xs:simpleType name="contextType">
<xs:restriction base="xs:string"/>
</xs:simpleType>
<xs:simpleType name="statusType">
<xs:restriction base="xs:string">
<xs:enumeration value="success"/>
<xs:enumeration value="failure"/>
</xs:restriction>
</xs:simpleType>
<xs:simpleType name="statusResponseType">
<xs:restriction base="xs:string">
<xs:enumeration value="alive"/>
<xs:enumeration value="dead"/>
</xs:restriction>
</xs:simpleType>
<xs:complexType name="contentURLType">
<xs:attribute name="href" type="xs:anyURI" use="required"/>
<xs:attribute name="max-age" type="xs:string" use="optional"/>
<xs:attribute name="fetchtimeout" type="xs:string" use="optional"/>
</xs:complexType>
<xs:complexType name="contentType">
<xs:sequence>
<xs:any maxOccurs="unbounded" namespace="http://www.w3.org/2001/vxml" processContents="skip"/>
</xs:sequence>
</xs:complexType>
<xs:complexType name="emmaType">
<xs:sequence>
<xs:any maxOccurs="unbounded" namespace="http://www.w3.org/2003/04/emma" processContents="skip"/>
</xs:sequence>
</xs:complexType>
<xs:complexType mixed="true" name="anyComplexType">
<xs:complexContent mixed="true">
<xs:restriction base="xs:anyType">
<xs:sequence>
<xs:any maxOccurs="unbounded" minOccurs="0" processContents="skip"/>
</xs:sequence>
</xs:restriction>
</xs:complexContent>
</xs:complexType>
</xs:schema>
<?xml version="1.0" encoding="UTF-8" standalone="no"?>
<xs:schema xmlns:mmi="http://www.w3.org/2008/04/mmi-arch" xmlns:xs="http://www.w3.org/2001/XMLSchema" attributeFormDefault="qualified" targetNamespace="http://www.w3.org/2008/04/mmi-arch">
<xs:annotation>
<xs:documentation xml:lang="en">
general Type definition schema for MMI Life cycle events version 1.0
</xs:documentation>
</xs:annotation>
<xs:include schemaLocation="mmi-datatypes.xsd"/>
<xs:attributeGroup name="source.attrib">
<xs:attribute name="Source" type="xs:string" use="required"/>
</xs:attributeGroup>
<xs:attributeGroup name="target.attrib">
<xs:attribute name="Target" type="mmi:targetType" use="optional"/>
</xs:attributeGroup>
<xs:attributeGroup name="requestID.attrib">
<xs:attribute name="RequestID" type="mmi:requestIDType" use="required"/>
</xs:attributeGroup>
<xs:attributeGroup name="context.attrib">
<xs:attribute name="Context" type="mmi:contextType" use="required"/>
</xs:attributeGroup>
<xs:attributeGroup name="confidential.attrib">
<xs:attribute name="Confidential" type="xs:boolean" use="optional"/>
</xs:attributeGroup>
<xs:attributeGroup name="context.optional.attrib">
<xs:attribute name="Context" type="mmi:contextType" use="optional"/>
</xs:attributeGroup>
<xs:attributeGroup name="status.attrib">
<xs:attribute name="Status" type="mmi:statusType" use="required"/>
</xs:attributeGroup>
<xs:attributeGroup name="statusResponse.attrib">
<xs:attribute name="Status" type="mmi:statusResponseType" use="required"/>
</xs:attributeGroup>
<xs:attributeGroup name="extension.name.attrib">
<xs:attribute name="Name" type="xs:string" use="required"/>
</xs:attributeGroup>
<xs:attributeGroup name="requestAutomaticUpdate.attrib">
<xs:attribute name="RequestAutomaticUpdate" type="xs:boolean" use="required"/>
</xs:attributeGroup>
<xs:attributeGroup name="automaticUpdate.attrib">
<xs:attribute name="AutomaticUpdate" type="xs:boolean" use="required"/>
</xs:attributeGroup>
<xs:attributeGroup name="group.allEvents.attrib">
<xs:attributeGroup ref="mmi:source.attrib"/>
<xs:attributeGroup ref="mmi:target.attrib"/>
<xs:attributeGroup ref="mmi:requestID.attrib"/>
<xs:attributeGroup ref="mmi:context.attrib"/>
<xs:attributeGroup ref="mmi:confidential.attrib"/>
</xs:attributeGroup>
<xs:attributeGroup name="group.allResponseEvents.attrib">
<xs:attributeGroup ref="mmi:group.allEvents.attrib"/>
<xs:attributeGroup ref="mmi:status.attrib"/>
</xs:attributeGroup>
</xs:schema>
<?xml version="1.0" encoding="UTF-8" standalone="no"?>
<xs:schema xmlns:mmi="http://www.w3.org/2008/04/mmi-arch" xmlns:xs="http://www.w3.org/2001/XMLSchema" attributeFormDefault="qualified" targetNamespace="http://www.w3.org/2008/04/mmi-arch">
<xs:annotation>
<xs:documentation xml:lang="en">
general elements definition schema for MMI Life cycle events version 1.0
</xs:documentation>
</xs:annotation>
<xs:include schemaLocation="mmi-datatypes.xsd"/>
<!-- ELEMENTS -->
<xs:element name="statusInfo" type="mmi:anyComplexType"/>
</xs:schema>
<?xml version="1.0" encoding="UTF-8" standalone="no"?>
<xs:schema xmlns:mmi="http://www.w3.org/2008/04/mmi-arch" xmlns:xs="http://www.w3.org/2001/XMLSchema" attributeFormDefault="qualified" elementFormDefault="qualified" targetNamespace="http://www.w3.org/2008/04/mmi-arch">
<xs:annotation>
<xs:documentation xml:lang="en">
NewContextRequest schema for MMI Life cycle events version 1.0
</xs:documentation>
</xs:annotation>
<xs:include schemaLocation="mmi-datatypes.xsd"/>
<xs:include schemaLocation="mmi-attribs.xsd"/>
<xs:include schemaLocation="mmi-elements.xsd"/>
<xs:element name="NewContextRequest">
<xs:complexType>
<xs:sequence>
<xs:element minOccurs="0" name="data" type="mmi:anyComplexType"/>
</xs:sequence>
<xs:attributeGroup ref="mmi:source.attrib"/>
<xs:attributeGroup ref="mmi:target.attrib"/>
<xs:attributeGroup ref="mmi:requestID.attrib"/>
</xs:complexType>
</xs:element>
</xs:schema>
<?xml version="1.0" encoding="UTF-8" standalone="no"?>
<xs:schema xmlns:mmi="http://www.w3.org/2008/04/mmi-arch" xmlns:xs="http://www.w3.org/2001/XMLSchema" attributeFormDefault="qualified" elementFormDefault="qualified" targetNamespace="http://www.w3.org/2008/04/mmi-arch">
<xs:annotation>
<xs:documentation xml:lang="en">
NewContextResponse schema for MMI Life cycle events version 1.0
</xs:documentation>
</xs:annotation>
<xs:include schemaLocation="mmi-datatypes.xsd"/>
<xs:include schemaLocation="mmi-attribs.xsd"/>
<xs:include schemaLocation="mmi-elements.xsd"/>
<xs:element name="NewContextResponse">
<xs:complexType>
<xs:sequence>
<xs:element minOccurs="0" ref="mmi:statusInfo"/>
</xs:sequence>
<xs:attributeGroup ref="mmi:group.allResponseEvents.attrib"/>
</xs:complexType>
</xs:element>
</xs:schema>
<?xml version="1.0" encoding="UTF-8" standalone="no"?>
<xs:schema xmlns:mmi="http://www.w3.org/2008/04/mmi-arch" xmlns:xs="http://www.w3.org/2001/XMLSchema" attributeFormDefault="qualified" elementFormDefault="qualified" targetNamespace="http://www.w3.org/2008/04/mmi-arch">
<xs:annotation>
<xs:documentation xml:lang="en">
PrepareRequest schema for MMI Life cycle events version 1.0.
The optional PrepareRequest event is an event that the Runtime Framework may send
to allow the Modality Components to pre-load markup and prepare to run (e.g. in case of
VXML VUI-MC). Modality Components are not required to take any particular action in
response to this event, but they must return a PrepareResponse event.
</xs:documentation>
</xs:annotation>
<xs:include schemaLocation="mmi-datatypes.xsd"/>
<xs:include schemaLocation="mmi-attribs.xsd"/>
<xs:element name="PrepareRequest">
<xs:complexType>
<xs:choice>
<xs:sequence>
<xs:element name="ContentURL" type="mmi:contentURLType"/>
</xs:sequence>
<xs:sequence>
<xs:element name="Content" type="mmi:anyComplexType"/>
</xs:sequence>
<xs:sequence>
<xs:element minOccurs="0" name="Data" type="mmi:anyComplexType"/>
</xs:sequence>
</xs:choice>
<xs:attributeGroup ref="mmi:group.allEvents.attrib"/>
</xs:complexType>
</xs:element>
</xs:schema>
<?xml version="1.0" encoding="UTF-8" standalone="no"?>
<xs:schema xmlns:mmi="http://www.w3.org/2008/04/mmi-arch" xmlns:xs="http://www.w3.org/2001/XMLSchema" attributeFormDefault="qualified" elementFormDefault="qualified" targetNamespace="http://www.w3.org/2008/04/mmi-arch">
<xs:annotation>
<xs:documentation xml:lang="en">
PrepareResponse schema for MMI Life cycle events version 1.0
</xs:documentation>
</xs:annotation>
<xs:include schemaLocation="mmi-datatypes.xsd"/>
<xs:include schemaLocation="mmi-attribs.xsd"/>
<xs:include schemaLocation="mmi-elements.xsd"/>
<xs:element name="PrepareResponse">
<xs:complexType>
<xs:sequence>
<xs:element minOccurs="0" name="data" type="mmi:anyComplexType"/>
<xs:element minOccurs="0" ref="mmi:statusInfo"/>
</xs:sequence>
<xs:attributeGroup ref="mmi:group.allResponseEvents.attrib"/>
</xs:complexType>
</xs:element>
</xs:schema>
<?xml version="1.0" encoding="UTF-8" standalone="no"?>
<xs:schema xmlns:mmi="http://www.w3.org/2008/04/mmi-arch" xmlns:xs="http://www.w3.org/2001/XMLSchema" attributeFormDefault="qualified" elementFormDefault="qualified" targetNamespace="http://www.w3.org/2008/04/mmi-arch">
<xs:annotation>
<xs:documentation xml:lang="en">
StartRequest schema for MMI Life cycle events version 1.0.
The Runtime Framework sends the event StartRequest to invoke a Modality Component
(to start loading a new GUI resource or to start the ASR or TTS). The Modality Component
must return a StartResponse event in response. If the Runtime Framework has sent a previous
PrepareRequest event, it may leave the contentURL and content fields empty, and the Modality
Component will use the values from the PrepareRequest event. If the Runtime Framework includes
new values for these fields, the values in the StartRequest event override those in the
PrepareRequest event.
</xs:documentation>
</xs:annotation>
<xs:include schemaLocation="mmi-datatypes.xsd"/>
<xs:include schemaLocation="mmi-attribs.xsd"/>
<xs:element name="StartRequest">
<xs:complexType>
<xs:choice>
<xs:sequence>
<xs:element name="ContentURL" type="mmi:contentURLType"/>
<xs:element minOccurs="0" name="data" type="mmi:anyComplexType"/>
</xs:sequence>
<xs:sequence>
<xs:element name="Content" type="mmi:anyComplexType"/>
<xs:element minOccurs="0" name="data" type="mmi:anyComplexType"/>
</xs:sequence>
</xs:choice>
<xs:attributeGroup ref="mmi:group.allEvents.attrib"/>
</xs:complexType>
</xs:element>
</xs:schema>
<?xml version="1.0" encoding="UTF-8"?>
<xs:schema xmlns:mmi="http://www.w3.org/2008/04/mmi-arch"
xmlns:xs="http://www.w3.org/2001/XMLSchema"
targetNamespace="http://www.w3.org/2008/04/mmi-arch"
attributeFormDefault="qualified"
elementFormDefault="qualified">
<xs:annotation>
<xs:documentation xml:lang="en">
StartResponse schema for MMI Life cycle events version 1.0
</xs:documentation>
</xs:annotation>
<xs:include schemaLocation="mmi-datatypes.xsd"/>
<xs:include schemaLocation="mmi-attribs.xsd"/>
<xs:include schemaLocation="mmi-elements.xsd"/>
<xs:element name="StartResponse">
<xs:complexType>
<xs:sequence>
<xs:element name="Data" minOccurs="0" type="mmi:anyComplexType"/>
<xs:element ref="mmi:statusInfo" minOccurs="0"/>
</xs:sequence>
<xs:attributeGroup ref="mmi:group.allResponseEvents.attrib"/>
</xs:complexType>
</xs:element>
</xs:schema>
<?xml version="1.0" encoding="UTF-8" standalone="no"?>
<xs:schema xmlns:mmi="http://www.w3.org/2008/04/mmi-arch" xmlns:xs="http://www.w3.org/2001/XMLSchema" attributeFormDefault="qualified" elementFormDefault="qualified" targetNamespace="http://www.w3.org/2008/04/mmi-arch">
<xs:annotation>
<xs:documentation xml:lang="en">
DoneNotification schema for MMI Life cycle events version 1.0.
The DoneNotification event is intended to be used by the Modality Component to indicate that
it has reached the end of its processing. For the VUI-MC it can be used to return the ASR
recognition result (or the status info: noinput/nomatch) and TTS/Player done notification.
</xs:documentation>
</xs:annotation>
<xs:include schemaLocation="mmi-datatypes.xsd"/>
<xs:include schemaLocation="mmi-attribs.xsd"/>
<xs:include schemaLocation="mmi-elements.xsd"/>
<xs:element name="DoneNotification">
<xs:complexType>
<xs:sequence>
<xs:element minOccurs="0" name="data" type="mmi:anyComplexType"/>
<xs:element minOccurs="0" ref="mmi:statusInfo"/>
</xs:sequence>
<xs:attributeGroup ref="mmi:group.allResponseEvents.attrib"/>
</xs:complexType>
</xs:element>
</xs:schema>
<?xml version="1.0" encoding="UTF-8" standalone="no"?>
<xs:schema xmlns:mmi="http://www.w3.org/2008/04/mmi-arch" xmlns:xs="http://www.w3.org/2001/XMLSchema" attributeFormDefault="qualified" elementFormDefault="qualified" targetNamespace="http://www.w3.org/2008/04/mmi-arch">
<xs:annotation>
<xs:documentation xml:lang="en">
CancelRequest schema for MMI Life cycle events version 1.0.
The CancelRequest event is sent by the Runtime Framework to stop processing in the Modality
Component (e.g. to cancel ASR or TTS/Playing). The Modality Component must return with a
CancelResponse message.
</xs:documentation>
</xs:annotation>
<xs:include schemaLocation="mmi-datatypes.xsd"/>
<xs:include schemaLocation="mmi-attribs.xsd"/>
<xs:element name="CancelRequest">
<xs:complexType>
<xs:attributeGroup ref="mmi:group.allEvents.attrib"/>
<!-- no elements -->
</xs:complexType>
</xs:element>
</xs:schema>
<?xml version="1.0" encoding="UTF-8"?>
<xs:schema xmlns:mmi="http://www.w3.org/2008/04/mmi-arch"
xmlns:xs="http://www.w3.org/2001/XMLSchema"
targetNamespace="http://www.w3.org/2008/04/mmi-arch"
attributeFormDefault="qualified"
elementFormDefault="qualified">
<xs:annotation>
<xs:documentation xml:lang="en">
CancelResponse schema for MMI Life cycle events version 1.0.
The CancelRequest event is sent by the Runtime Framework to stop processing in the Modality
Component (e.g. to cancel ASR or TTS/Playing). The Modality Component must return with a
CancelResponse message.
</xs:documentation>
</xs:annotation>
<xs:include schemaLocation="mmi-datatypes.xsd"/>
<xs:include schemaLocation="mmi-attribs.xsd"/>
<xs:include schemaLocation="mmi-elements.xsd"/>
<xs:element name="CancelResponse">
<xs:complexType>
<xs:sequence>
<xs:element ref="mmi:statusInfo" minOccurs="0"/>
</xs:sequence>
<xs:attributeGroup ref="mmi:group.allResponseEvents.attrib"/>
</xs:complexType>
</xs:element>
</xs:schema>
<?xml version="1.0" encoding="UTF-8"?>
<xs:schema xmlns:mmi="http://www.w3.org/2008/04/mmi-arch"
xmlns:xs="http://www.w3.org/2001/XMLSchema"
targetNamespace="http://www.w3.org/2008/04/mmi-arch"
attributeFormDefault="qualified"
elementFormDefault="qualified">
<xs:annotation>
<xs:documentation xml:lang="en">
PauseRequest schema for MMI Life cycle events version 1.0.
The PauseRequest event is sent by the Runtime Framework to pause processing of a Modality
Component (e.g. to cancel ASR or TTS/Playing). The Modality Component must return with a
PauseResponse message.
</xs:documentation>
</xs:annotation>
<xs:include schemaLocation="mmi-datatypes.xsd"/>
<xs:include schemaLocation="mmi-attribs.xsd"/>
<xs:element name="PauseRequest">
<xs:complexType>
<xs:attributeGroup ref="mmi:group.allEvents.attrib"/>
<!-- no elements -->
</xs:complexType>
</xs:element>
</xs:schema>
<?xml version="1.0" encoding="UTF-8"?>
<xs:schema xmlns:mmi="http://www.w3.org/2008/04/mmi-arch"
xmlns:xs="http://www.w3.org/2001/XMLSchema"
targetNamespace="http://www.w3.org/2008/04/mmi-arch"
attributeFormDefault="qualified"
elementFormDefault="qualified">
<xs:annotation>
<xs:documentation xml:lang="en">
PauseResponse schema for MMI Life cycle events version 1.0.
The PauseRequest event is sent by the Runtime Framework to pause the processing of
the Modality Component (e.g. to cancel ASR or TTS/Playing). The Modality Component
must return with a PauseResponse message.
</xs:documentation>
</xs:annotation>
<xs:include schemaLocation="mmi-datatypes.xsd"/>
<xs:include schemaLocation="mmi-attribs.xsd"/>
<xs:include schemaLocation="mmi-elements.xsd"/>
<xs:element name="PauseResponse">
<xs:complexType>
<xs:sequence>
<xs:element ref="mmi:statusInfo" minOccurs="0"/>
</xs:sequence>
<xs:attributeGroup ref="mmi:group.allResponseEvents.attrib"/>
</xs:complexType>
</xs:element>
</xs:schema>
<?xml version="1.0" encoding="UTF-8" standalone="no"?>
<xs:schema xmlns:mmi="http://www.w3.org/2008/04/mmi-arch" xmlns:xs="http://www.w3.org/2001/XMLSchema" attributeFormDefault="qualified" elementFormDefault="qualified" targetNamespace="http://www.w3.org/2008/04/mmi-arch">
<xs:annotation>
<xs:documentation xml:lang="en">
ResumeRequest schema for MMI Life cycle events version 1.0.
The ResumeRequest event is sent by the Runtime Framework to resume a previously suspended
processing task of a Modality Component. The Modality Component must return with a
ResumeResponse message.
</xs:documentation>
</xs:annotation>
<xs:include schemaLocation="mmi-datatypes.xsd"/>
<xs:include schemaLocation="mmi-attribs.xsd"/>
<xs:element name="ResumeRequest">
<xs:complexType>
<xs:attributeGroup ref="mmi:group.allEvents.attrib"/>
<!-- no elements -->
</xs:complexType>
</xs:element>
</xs:schema>
<?xml version="1.0" encoding="UTF-8"?>
<xs:schema xmlns:mmi="http://www.w3.org/2008/04/mmi-arch"
xmlns:xs="http://www.w3.org/2001/XMLSchema"
targetNamespace="http://www.w3.org/2008/04/mmi-arch"
attributeFormDefault="qualified"
elementFormDefault="qualified">
<xs:annotation>
<xs:documentation xml:lang="en">
ResumeRequest schema for MMI Life cycle events version 1.0.
The ResumeRequest event is sent by the Runtime Framework to resume a previously suspended
processing task of a Modality Component. The Modality Component must return with a
ResumeResponse message.
</xs:documentation>
</xs:annotation>
<xs:include schemaLocation="mmi-datatypes.xsd"/>
<xs:include schemaLocation="mmi-attribs.xsd"/>
<xs:include schemaLocation="mmi-elements.xsd"/>
<xs:element name="ResumeResponse">
<xs:complexType>
<xs:sequence>
<xs:element ref="mmi:statusInfo" minOccurs="0"/>
</xs:sequence>
<xs:attributeGroup ref="mmi:group.allResponseEvents.attrib"/>
</xs:complexType>
</xs:element>
</xs:schema>
<?xml version="1.0" encoding="UTF-8" standalone="no"?>
<xs:schema xmlns:mmi="http://www.w3.org/2008/04/mmi-arch" xmlns:xs="http://www.w3.org/2001/XMLSchema" attributeFormDefault="qualified" elementFormDefault="qualified" targetNamespace="http://www.w3.org/2008/04/mmi-arch">
<xs:annotation>
<xs:documentation xml:lang="en">
ExtensionNotification schema for MMI Life cycle events version 1.0.
The ExtensionNotification event may be generated by either the Runtime Framework or the
Modality Component and is used to communicate (presumably changed) data values to the
other component. E.g. the VUI-MC has signaled a recognition result for any field displayed
on the GUI, the event will be used by the Runtime Framework to send a command to the
GUI-MC to update the GUI with the recognized value.
</xs:documentation>
</xs:annotation>
<xs:include schemaLocation="mmi-datatypes.xsd"/>
<xs:include schemaLocation="mmi-attribs.xsd"/>
<xs:element name="ExtensionNotification">
<xs:complexType>
<xs:sequence>
<xs:element minOccurs="0" name="data" type="mmi:anyComplexType"/>
</xs:sequence>
<xs:attributeGroup ref="mmi:group.allEvents.attrib"/>
<xs:attributeGroup ref="mmi:extension.name.attrib"/>
</xs:complexType>
</xs:element>
</xs:schema>
<?xml version="1.0" encoding="UTF-8" standalone="no"?>
<xs:schema xmlns:mmi="http://www.w3.org/2008/04/mmi-arch" xmlns:xs="http://www.w3.org/2001/XMLSchema" attributeFormDefault="qualified" elementFormDefault="qualified" targetNamespace="http://www.w3.org/2008/04/mmi-arch">
<xs:annotation>
<xs:documentation xml:lang="en">
ClearContextRequest schema for MMI Life cycle events version 1.0
</xs:documentation>
</xs:annotation>
<xs:include schemaLocation="mmi-datatypes.xsd"/>
<xs:include schemaLocation="mmi-attribs.xsd"/>
<xs:include schemaLocation="mmi-elements.xsd"/>
<xs:element name="ClearContextRequest">
<xs:complexType>
<xs:attributeGroup ref="mmi:group.allEvents.attrib"/>
</xs:complexType>
</xs:element>
</xs:schema>
<?xml version="1.0" encoding="UTF-8"?>
<xs:schema xmlns:mmi="http://www.w3.org/2008/04/mmi-arch"
xmlns:xs="http://www.w3.org/2001/XMLSchema"
targetNamespace="http://www.w3.org/2008/04/mmi-arch"
attributeFormDefault="qualified"
elementFormDefault="qualified">
<xs:annotation>
<xs:documentation xml:lang="en">
ClearContextResponse schema for MMI Life cycle events version 1.0
</xs:documentation>
</xs:annotation>
<xs:include schemaLocation="mmi-datatypes.xsd"/>
<xs:include schemaLocation="mmi-attribs.xsd"/>
<xs:include schemaLocation="mmi-elements.xsd"/>
<xs:element name="clearContextResponse">
<xs:complexType>
<xs:sequence>
<xs:element ref="mmi:statusInfo" minOccurs="0"/>
</xs:sequence>
<xs:attributeGroup ref="mmi:group.allResponseEvents.attrib"/>
</xs:complexType>
</xs:element>
</xs:schema>
<?xml version="1.0" encoding="UTF-8"?>
<xs:schema xmlns:mmi="http://www.w3.org/2008/04/mmi-arch"
xmlns:xs="http://www.w3.org/2001/XMLSchema"
targetNamespace="http://www.w3.org/2008/04/mmi-arch"
attributeFormDefault="qualified"
elementFormDefault="qualified">
<xs:annotation>
<xs:documentation xml:lang="en">
StatusRequest schema for MMI Life cycle events version 1.0.
The StatusRequest message and the corresponding StatusResponse are intended to provide keep-alive
functionality, informing the Runtime Framework about the presence of the various modality components.
Note that both messages are not tied to any context and may thus be sent independent of any user
interaction.
</xs:documentation>
</xs:annotation>
<xs:include schemaLocation="mmi-datatypes.xsd"/>
<xs:include schemaLocation="mmi-attribs.xsd"/>
<xs:element name="StatusRequest">
<xs:complexType>
<xs:attributeGroup ref="mmi:context.optional.attrib"/>
<xs:attributeGroup ref="mmi:source.attrib"/>
<xs:attributeGroup ref="mmi:target.attrib"/>
<xs:attributeGroup ref="mmi:requestID.attrib"/>
<xs:attributeGroup ref="mmi:requestAutomaticUpdate.attrib"/>
<!-- no elements -->
</xs:complexType>
</xs:element>
</xs:schema>
<?xml version="1.0" encoding="UTF-8"?>
<xs:schema xmlns:mmi="http://www.w3.org/2008/04/mmi-arch"
xmlns:xs="http://www.w3.org/2001/XMLSchema"
targetNamespace="http://www.w3.org/2008/04/mmi-arch"
attributeFormDefault="qualified"
elementFormDefault="qualified">
<xs:annotation>
<xs:documentation xml:lang="en">
StatusResponse schema for MMI Life cycle events version 1.0.
The StatusRequest message and the corresponding StatusResponse are intended to provide keep-alive
functionality, informing the Runtime Framework about the presence of the various modality components.
Note that both messages are not tied to any context and may thus be sent independent of any user
interaction.
</xs:documentation>
</xs:annotation>
<xs:include schemaLocation="mmi-datatypes.xsd"/>
<xs:include schemaLocation="mmi-attribs.xsd"/>
<xs:include schemaLocation="mmi-elements.xsd"/>
<xs:element name="StatusResponse">
<xs:complexType>
<xs:sequence>
<xs:element ref="mmi:statusInfo" minOccurs="0"/>
</xs:sequence>
<xs:attributeGroup ref="mmi:context.optional.attrib"/>
<xs:attributeGroup ref="mmi:source.attrib"/>
<xs:attributeGroup ref="mmi:target.attrib"/>
<xs:attributeGroup ref="mmi:requestID.attrib"/>
<xs:attributeGroup ref="mmi:statusResponse.attrib"/>
<xs:attributeGroup ref="mmi:automaticUpdate.attrib"/>
</xs:complexType>
</xs:element>
</xs:schema>
The following ladder diagram shows a possible message sequence upon a session creation. We assume that an Interaction Manager session is already up and running. The user starts a multimodal session for example by starting a web browser and fetching a given URL.
The initial document contains scripts which providing the modality component functionality (e.g. understanding XML formatted life-cycle events) and message transport capabilities (e.g. AJAX, but depends on the exact system implementation).
After loading the initial documents (and scripts) the modality component implementation issues a mmi:NewContextRequest message to the IM. The IM may load a corresponding markup document, if necessary, and initializes and starts a new session.
In this scenario the Interaction Manager manager logic issues a number of mmi:StartRequest messages to the various modality components. One message is sent to the graphical modality component (GUI) to instruct it to load a HTML document. Another message is sent to a voice modality component (VUI) to play a welcome message.
The voice modality component has (in this example) to create a VoiceXML session. As VoiceXML 2.1 does not provide an external event interface a CCXML session will be used for external asynchronous communication. Therefore the voice modality component uses the session creation interface of CCXML 1.0 to create a session and start a corresponding script. This script will then make a call to a phone at the user device (which could be a regular phone or a SIP soft phone on the user's device). This scenario illustrates the use of a SIP phone, which may reside on the users mobile handset.
After successful setup of a CCXML session and the voice connection the voice modality component instructs the CCXML browser to start a VoiceXML dialog and passing it a corresponding VoiceXML script. The VoiceXML interpreter will execute the script and play out the welcome message. After the execution of the VoiceXML script has finished, the voice modality component notifies the Interaction Manager using the mmi:done event.

The next diagram gives a example for the possible message flow while processing of user input. In the given scenario the user wants to enter information using the voice modality component. To start the voice input the user has to use the "push-to-talk" button. The "push-to-talk" button (which might be a hardware button or a soft button on the screen) generates a corresponding event when pushed. This event is issues as a mmi:Extension event towards the Interaction Manager. The Interaction Manager logic sends a mmi:StartRequest to the voice modality component. This mmi:StartRequest message contains a URL which points to a corresponding VoiceXML script. The voice modality component again starts a VoiceXML interpreter using the given URL. The VoiceXML interpreter loads the document and executes it. Now the system is ready for the user input. To notify the user about the availability of the voice input functionality the Interaction Manager might send an event to the GUI upon receiving the mmi:StartResponse event (which indicates that the voice modality component has started to execute the document). But note that this is not shown in the picture.
The VoiceXML interpreter captures the users voice input and uses a speech recognition engine to recognize the utterance. The speech recognition result will be represented as an EMMA document and sent to the interaction manager using the mmi:done message. The Interaction Manager logic sends a mmi:Extension message to the GUI modality component to instruct it to display the recognition result.

In the following scenario a modality component instance will be destroyed as a reaction to a user input, e.g. because the user selected to change to the GUI only mode. In this case a mmi:ClearContextRequest will be issued to the voice modality component. The voice modality component wrapper will then destroy the CCXML (and VoiceXML) session.
The application logic (i.e. the IM) may also decide to indicate the removed voice functionality and disable an icon on the screen which indicates the availability of the voice modality.

The MMI architecture specification describes a set of lifecycle events which define the basic interface between the interaction management and the modality components. The StartRequest lifecycle event defines the "content" and "contentURL" elements which may contain markup code (or references to markup code). The markup has to be executed by the modality component. Using the "Content" or "ContentURL" attributes introduces a dependency of the lifecycle event to a specific modality component implementation. In other words, the interaction manager has to issue different StartRequests, depending on which markup a GUI modality component may be able to process.
But multimodal applications may want to support different modality component implementations, such as HTML or Flash, for the same application. In this case the interaction manager should be independent of the modality component implementation and hence not generate a markup specific lifecycle event (e.g. containing a link to HTML or even HTML content), but a further abstracted description of the command.
Furthermore, localization needs to be taken into account. If the interaction manager sends markup code to the modality component (or references to it), this markup code should not contain any dependencies to the user's language. Instead the interaction manager needs to send the locale information to the modality component and let it select the appropriate strings.
Here is an example to show, how these two issues could be addressed within the lifecycle events. This example uses a generic data structure to carry the locale information (within the xml:lang attribute) and the data to be visualized at a GUI.
<mmi:mmi xmlns:mmi="http://www.w3.org/2008/04/mmi-arch" version="1.0">
<mmi:StartRequest mmi:RequestID="123720476141" mmi:Context="IM_dcc3c320-9e88-44fe-b91d-02bd02fba1e3" mmi:Source="IM" mmi:Target="GUI">
<mmi:ContentURL mmi:href="login"/>
<mmi:Data>
<gui resourceid="login" xml:lang="de-DE">
<data id="back" enabled="false"/>
<data id="next" enabled="false"/>
</gui>
</mmi:Data>
</mmi:StartRequest>
</mmi:mmi>
This StartRequest carries a generic <gui> structure as its payload which contains a "resourceid" and the xml:lang information. The "resourceid" has to be interpreted by the modality component (either to load an HTML document or a corresponding dialog, e.g. if it is a flash app), whereas "xml:lang" is used by the modality component to select the appropriate string tables.
The content of the <gui> structure is an application specific (but generic) description of data to be used by the modality component. This could contain a description of the status of GUI elements (such as "enabled" or "disabled") or a list of items to be displayed. The following example shows a StartRequest to display a list of music songs. The list of songs will be loaded from a backend system and are dynamic. The representation of the song list is agnostic to the modality component implementation. It is the responsibility of the modality component to interpret the structure and to display its content appropriately.
<mmi:mmi xmlns:mmi="http://www.w3.org/2008/04/mmi-arch" version="1.0">
<mmi:StartRequest mmi:RequestID="123720967758" mmi:Context="IM_dcc3c320-9e88-44fe-b91d-02bd02fba1e3" mmi:Source="IM" mmi:Target="GUI">
<mmi:ContentURL mmi:href="songSelection"/>
<mmi:Data>
<gui resourceid="songSelection" xml:lang="de-DE">
<data id="back" enabled="true"/>
<data id="next" enabled="false"/>
<data id="titleList" selected="" enabled="true">
<items>
<item id="10">
<arg name="artist"><![CDATA[One artist]]>
</arg>
<arg name="title"><![CDATA[This is the title]]>
</arg>
<arg name="displayName"><![CDATA[Title]]>
</arg>
<arg name="price"><![CDATA[0.90]]>
</arg>
</item>
<item id="11">
<arg name="artist"><![CDATA[Another artist]]>
</arg>
<arg name="title"><![CDATA[Yet another title]]>
</arg>
<arg name="displayName"><![CDATA[2nd title]]>
</arg>
<arg name="price"><![CDATA[0.90]]>
</arg>
</item>
</items>
</data>
</gui>
</mmi:Data>
</mmi:StartRequest>
</mmi:mmi>
The "Multimodal Architecture and Interfaces" specification supports deployments in a variety of topologies, either distributed or co-located. In case of a distributed deployment, a protocol for the lifecycle event transport needs to be defined. HTTP is the major protocol of the web. HTTP is widely adopted, it is supported by many programming languages and especially used by web browsers. Technologies like AJAX provide asynchronous transmission of messages for web browsers and allow to build modality components on top of it in distributed environments. This section describes how the HTTP protocol should be used for MMI lifecycle event transport in distributed deployments. Modality components and the Interaction Manager need an HTTP processor to send and receive MMI lifecycle events. The following picture illustrates a possible modularization of the Runtime Framework, the Interaction Manager and the Modality Components. It shows internal lifecycle event interfaces (which abstract from the transport layer) and the HTTP processors. The HTTP processors are responsible for assembling and disassembling of HTTP requests, which carry MMI lifecycle event representations as payloads.
The following sections describe, how the HTTP protocol should be used to transport MMI lifecycle events.
HTTP defines the concept of client and server [RFC2616]. One possible deployment of the multimodal architecture is shown in following figure:
In this deployment scenario the Interaction Manager acts as an HTTP server, whereas modality components are HTTP clients, sending HTTP requests to the Interaction Manager. But other configurations are possible.
The multimodal architecture specification requires an asynchronous bi-directional event transmission. To achieve this (in the given scenario, where modality components are HTTP clients and the Interaction Manager acts as an HTTP server) separate (parallel) HTTP requests (referred to as send and receive channels in the picture) are used to send and receive lifecycle events.
Modality components use HTTP/POST requests to send MMI lifecycle events to the IM. The request contains the following URL request parameters:
Context (or token)SourceThe lifecycle event itself is contained in the body of the
HTTP/POST request. The Content-Type header field of
the HTTP/POST request has to be set according to the lifecycle
event format, e.g. “text/xml”.
The URL request parameters Context and
Source are equivalent to the respective MMI lifecycle
event attributes. The Context must be used whenever
available. The Context is only unknown to the modality
component during startup of a multimodal session, as the
Context will be returned from the Interaction Manager
to the Modality component with the NewContextResponse
lifecycle event. Hence, when sending a
NewContextRequest, the context is unknown. Therefore a
token is used to associate the
NewContextRequest and NewContextResponse
messages.
The token is a unique id (preexisting knowledge,
e.g. generated by the modality component during registration) to
identify the channel between a modality component and the
Interaction Manager.
Once the Context is exchanged, the
Context must be used with subsequent requests and the
token must not be used anymore.
The response (to a HTTP/POST request, which carries a lifecycle event from a Modality Component to to the Interaction Manager) must not contain any content and the HTTP response code must be “204 No Content”.
The HTTP processor of the Interaction Manager is expected to handle POST requests (which contain lifecycle events sent from the modality component to the Interaction Manager) as following:
context (or token) parameter
to identify the corresponding interaction manager sessiontimeout (in milliseconds). The request
contains the following URL request parameters:
Context (or token)Sourcetimeout (optional)See discussion of the parameter Context in the
previous section. The parameter Source describes the
source of the request, i.e. the modality components id. The
parameter timeout is optional and describes the
maximum delay in milliseconds. Only positive integer values are
allowed for the parameter timeout. The request with
timeout set to “0” returns immediately. The
Interaction Manager may limit the timeout to a (platform specific)
maximum value. In case of absence of the parameter
timeout the Interaction Manager uses a platform
specific default.
The HTTP response body contains the lifecycle event as a string.
The HTTP response header must contain the Content-Type
header field, which describes the format of the lifecycle event
string (e.g. “text/xml”).
The HTTP processor of the Interaction Manager is expected to handle HTTP/GET requests (which are used by the Modality Component to receive lifecycle events) as following:
Context (or token) parameter to
identify the corresponding Interaction Manager sessionSource parameter to identify modality
component idContent-Type header field appropriately). Use "200
OK" HTTP status code in case an event is contained in the response,
“204 No Content” in case of timeout or 4XX/5XX codes in case of
failure (see error handling section below)The following figure shows a sequence of HTTP requests:

If the IM receives a HTTP/GET request containing an invalid
token or context, it must return a 409
(Conflict) response code.
For modality components, which are HTTP servers themselves, the Interaction Manager needs to send a lifecycle event through an HTTP/POST request. The request contains the following parameters:
ContextTargetTarget is equivalent to the corresponding
MMI lifecycle event attribute and describes the receiver of the
event. Hence, the receiver of the HTTP request uses this parameter
to identify the corresponding modality component. Various MMI lifecycle events (especially response events) contain Status and StatusInfo fields. These fields should be used for error indication whenever possible. However, a failure during delivery of a lifecycle event needs to be indicated using HTTP response codes.
The HTTP processor of the Interaction Manager has to use HTTP response codes to indicate success or errors during request handling. In case of a successful processing of a request (successful in terms of transport, i.e. an event has been successfully delivered) a 2XX status code (e.g. "204 No Content") has to be returned. Transport related errors, which lead to failure in delivery of a lifecycle event, are indicated using 4XX or 5XX response codes. 4XX error codes referring to "client errors" (wrong parameters etc.) whereas 5XX error codes indicating server errors (see also HTTP response codes in [RFC2616]).
The treatment of transport errors is up to the implementation, but the implementation should make errors visible to author code (e.g. raise event within Interaction Manager when a lifecycle event has not been successfully delivered to a Modality Component).
Modality components can be classified into either of three categories: simple, complex or nested.
A simple modality component presents information to a user or captures information from a user as directed by an interaction manager. A simple modality component is atomic in that it can not be portioned into two or ore simple modality components that send events among themselves. A simple modality component is like a black box in that the interaction manager can not directly access any function inside of the black box other than by using life-cycle events.
A simple modality component might contain functionality to present one of the following types of information to the user or user agent. For example:
A simple modality component might contain functionality to capture one of the following types of information from the user or user agent as directed by a complex modality or interaction manager:
Figure 1: Two simple modality components
Figure 1 illustrates two simple modality components—ASR modality for capturing input from the user and TTS for presenting output to the user. Note that all information exchanged between the two modality components must be sent as life-cycle events to the interaction manager which forwards them to the other modality component.
A complex modality component may contain functionality of two or more simple modality components, for example:
Figure 2: A basic modality component with two functions
Figure 2 illustrates a complex modality component containing two functions, ASR and TTS. The ASR and TTS functions within the complex modality component may communicate directly with each other, in addition to sending and receiving life-cycle events with the interaction manager
A nested modality component is a set of modality components and a script (possibly written in SCXML) that manages them. The script communicates with the child modality components using life cycle events. The script communicates with the interaction manager using only life-cycle events. The child modality components may not communicate directly with each other.
Figure 3: A nested modality component with two child modality components, ASR and TTS.
Figure 3 illustrates a nested modality component with two child modality components, ASR and TTS.
In effect, the script within a nested modality component can be thought of as an interaction manager that manages the child modality components. In effect, a nested modality component is a nested interaction manager. This is the so-called "Russian Doll" model of nested interaction managers.