W3C

Representing Specified Values in OWL: "value partitions" and "value sets"

W3C Working Group Note 17 May 2005

This version:
http://www.w3.org/TR/2005/NOTE-swbp-specified-values-20050517
Latest version:
http://www.w3.org/TR/swbp-specified-values
Previous version:
http://www.w3.org/TR/2004/WD-swbp-specified-values-20040803
Editors:
Alan Rector, University of Manchester

Abstract

Modelling various descriptive "features" (also known variously as "qualities", "attributes" or "modifiers") is a frequent requirement when creating ontologies. For example: "size" may describe persons or other physical objects and be constrained to take the values "small", "medium" or "large"; rank may describe military officers and restricted to a specific list of values depending on the military organisation.  In OWL such descriptive features are modelled as properties whose range specifies the constraints on the values that the property can take on.  This document describes two methods to represent such features and their specified values: 1) as partitions of classes; and 2) as enumerations of individuals.  It does not discuss the use of datatypes to represent lists of values.

Status of this Document

This section describes the status of this document at the time of its publication. Other documents may supersede this document. A list of current W3C publications and the latest revision of this technical report can be found in the W3C technical reports index at http://www.w3.org/TR/.

This document is a Working Group Note, produced by the Ontology Engineering and Patterns Task Force in the Semantic Web Best Practices and Deployment Working Group, part of the W3C Semantic Web Activity. This document is one of a series of documents that is produced by the task force. Comments on this document may be sent to public-swbp-wg@w3.org, a mailing list with a public archive.

Publication as a Working Group Note does not imply endorsement by the W3C Membership. This is a draft document and may be updated, replaced or obsoleted by other documents at any time. It is inappropriate to cite this document as other than work in progress.


General issue

It is a common requirement in developing ontologies to be able to represent notions such as a "small man", a "high ranking officer" or a "health person."  There are many such "features" (also known as "qualities", "attributes", or "modifiers") .  In almost all such cases it is necessary to specify the constraints on the values for the "feature" - e.g. that size may be "small", "medium" or "large" or that a person may be in "poor health", "medium health" or "good health".  In some circumstances we may also want to represent modified values - e.g. "very large", "moderately large", etc.  or to otherwise further subdivide the original values. In other circumstances it is useful to be able to have two different collections of values covering the same feature, for example to have different collections of color values all partitioning the same "colour space" or to break up "health status" into four rather than three levels.

There are at least three different ways to represent such specified collections of values:

  1. As individuals whose enumeration makes up the parent class representing the feature;   (See pattern 1).
  2. As disjoint classes which exhaustively partition the parent class representing the feature.  (see pattern 2);
  3. As datatypes. Data types will more usually be used when there is a literal, numeric or derived data types rather than when there is an enumerated list of values. (Datatypes will not be considered further in this note because technical discussions are still continuing in other W3c committees.  A supplement may be issued later when these issues are resolved.)

Use case examples

We want to describe persons as having qualities such as having size that is small, medium or large,  body type that is slender, medium, or obese and as having health status that is good health, medium health, or poor health. It should not be possible to have more than one value for any of the qualities, e.g. it should be inconsistent (unsatisfiable) to be both slender and obese or in good health and poor health. We will use the feature "Health" in the examples. The others follow analogously.

Conventions used in this note

Diagramming

The diagramming conventions used in this document are summarised below.  Examples are given in the appendix.

Syntax for code

In keeping with SWBP policy, the syntax within the body of note is N3.  Details in alternative syntaxes are given by links.

Vocabulary

"Partition"  - a class is partitioned by a group of subclasses if a) the subclasses are mutually exclusive, i.e. pairwise disjoint; and b) the subclasses completely cover the parent class, i.e. that the union of the subclasses is equal to the parent class.

"Feature" - a characteristic of some entity.  Other words for feature include "quality" [Welty and Guarino], "attribute", "characteristic", and "modifier".  For purposes of this note no distinction will be made between these terms.  For further information on representing more complex "qualities" see the note on N-ary Relations.)

"Feature space" - the range of values that a feature can take on conceived of as a continuous range or 'space'.  Also called quality space, see [Welty and Guarino].

Representation patterns

Two patterns are introduced.  The first is simple and intuitive but has limitations.  The second is more complex but is more flexible.  Some classifiers also work more reliably with Pattern 2 than Pattern 1.

Pattern 1: Values as sets of individuals

In this approach, the class Health_Value is considered as the enumeration of the individuals good_health, medium_health, and poor_health. Values are sets of individuals. To say that "John is is in good health", is to say that "John has the value good_health for health_status" This assumes that a value is just a unique symbol, and a value set is just a a set of such symbols. Normally, the values will all need to be asserted to be different from each other. In OWL, any two individuals might represent the same thing unless there is an axiom to say, explicitly, that they are different. In other words, OWL does not make the "Unique Names Assumption". If we did not include the differentFrom axiom in the example, then it would be possible that good_health and poor_health  where the same thing, so that it would be possible to have a person who was both in good health and poor health simultaneously.

The approach is shown diagrammatically in Figure 1.

Diagram use of set of individuals as a valuse list

Figure 1: A class-instance diagram of the use of enumerated instances to represent lists of values

Representation for Pattern 1

{{The value set and make it equal to the enumeration of the three individual values}}

:Health_value
a owl:Class ;
owl:equivalentClass
[ a owl:Class ;
{{Define as one of three individuals}} owl:oneOf (:medium_health :good_health :poor_health) ] . :good_health a :Health_value ; {{The next line make values different. Otherwise might be inferred the same}} owl:differentFrom :poor_health , :medium_health .
{{Define each of the individual values as an individual of type Health_value}}
:medium_health
a :Health_value ;
owl:differentFrom :poor_health , :good_health .

:poor_health
a :Health_value ;
owl:differentFrom :good_health , :medium_health .

:has_health_status
a owl:ObjectProperty , owl:FunctionalProperty ;
rdfs:range :Health_value .

{{Define the individual John - and state that he has health_status good_health}} :John a :Person ; :has_health_status :good_health . {{Define the class Healthy_Person as the class of Person that has health_status good_health}}
{{ i.e. an individual of type (Person AND has_health_status value(good_health))
:Healthy_person a owl:Class ; owl:equivalentClass [ a owl:Class ; owl:intersectionOf (:Person
[ a owl:Restriction ;
owl:hasValue :good_health ;
owl:onProperty :has_health_status
])
] .

Considerations using Pattern 1:

OWL code for this example

[N3] [RDF/XML abbrev] [Abstract syntax]

Pattern 2: Values as subclasses partitioning a "feature"

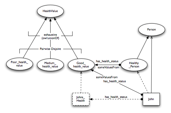
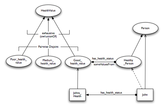
In this approach we consider the feature as a class representing a continuous space that is partitioned by the values in the collection of values. To say that "John is in good health" is to say that his health is inside the Good_health_values partition of the Health_value feature. Theoretically, there is an individual health value, Johns_health, but all we know about it is that it lies someplace in the Good_health_value partition. The cass Healthy_Person is the class of all those persons who have a health in the Good_health_value partition.



Diagram of value partitions

Figure 2: A class-instance diagram of the use of partitioning classes for collections of values

Some may find an alternative diagrammatic format adapted from Venn diagrams as shown in Figure 3 makes the intention clearer as it shows the partioning more explicitly.

Adapted Venn diagram of value partitions

Figure 3: An adapted Venn diagram showing the use of partitioning classes to represent lists of values.

Representation for two variants of Pattern 2

There are two variants presented: one in which the individual Johns_health is explicitly represented, the other in which it is implied by an existential restriction.

Representation variant 1: Using a fact about the individual

{{Define the parent Value class to be partitioned}}

:Health_Value
a owl:Class ;
owl:equivalentClass
[ a owl:Class ;
{{The next line makes the partition exhaustive}}
owl:unionOf (:Poor_health_value :Medium_health_value :Good_health_value
] .
{{Define each of the subclasses that make up the partitioon and make them pairwise disjoint}} 
:Good_health_value
a owl:Class ;
rdfs:subClassOf :Health_Value ;
{{The disjoint axioms make the subclasses partitioning}}
owl:disjointWith :Poor_health_value , :Medium_health_value .

:Medium_health_value
a owl:Class ;
rdfs:subClassOf :Health_Value ;
owl:disjointWith :Poor_health_value , :Good_health_value

:Poor_health_value
a owl:Class ;
rdfs:subClassOf :Health_Value ;
owl:disjointWith :Good_health_value , :Medium_health_value .

{{Define the functional property has_health_status with domain Person and range Health_value}}

:has_health_status
{{The property must be functional}}
a owl:ObjectProperty , owl:FunctionalProperty ;
rdfs:domain :Person ; {{Domain is optional and might be broader}}
rdfs:range :Health_Value {{Range is constrained to be Health_value and is mandatory for the pattern}}

{{Define The class Person, its subclass Healthy_person}}

:Person
a owl:Class.

{{Define Healthy_person}}
{{A Healthy_person is anything that is both a Person and whose health status is in the }}

{{Good_health_value subclass of Health_value}}
:Healthy_person
a owl:Class ;
owl:equivalentClass
[ a owl:Class ;
owl:intersectionOf (:Person [ a owl:Restriction ;
owl:onProperty :has_health_status ;
owl:someValuesFrom :Good_health_value
])
] .

{{Define John as an individual of type person and state that he has a health status Johns_health}}
:John
a :Person ;
:has_health_status :Johns_health .

{{Define the individual Johns_health as a Good_health_value}}
:johns_health
a :Good_health_value .

Representation using variant 2: Placing an existential restriction on the individual

It is not actually necessary to create the individual, Johns_health explicitly.  Instead,  it is possible to use an existential restriction to imply its existence but leave it anonymous.   In Figure 3 below this is shown by preceding the name with an underscore and showing the box in dotted lines.

Diagram showing anonymous class
Figure 4: Pattern 2 variant 2 with an anonymous individual for John's Health


To understand how this is done formally, remember that  restrictions in OWL are formally just another type of class, so to add a restriction to an individual, you make the individual a type of the restriction.  So John is not only of of type  Person, but also of type restriction(has_health_status someValuesFrom (GoodHealthStatus )). Or in N3 syntax:
{{Define John as an individual of type person and of type has_health_status someValuesFrom Good_health_status}}
:John a :Person ;
[a owl:Restriction;
owl:onProperty :has_health_status ;
owl:someValuesFrom :Good_health_value].

Considerations using Pattern 2:

Code for this example

[N3] [RDF/XML abbrev] [Abstract syntax]

Additional Considerations

Acknowledgements

The code in these examples should be viewable with any owl tools. The following is for information only and with thanks to those involved in developing the tools. There is no endorsement intended or implied for the specific tools. These examples have been produced using the Protege OWl plugin and CO-ODE additional wizards and OwlViz available from http://protege.stanford.edu and following plugins/backends/owl. Some files may require the CO-ODE plugins linked to that page or at http://www.co-ode.org. Classification involving individuals cannot all be shown in this form and has been tested using OilEd available from http://oiled.man.ac.uk. In all cases the Racer classifier has been used, available from http://www.sts.tu-harburg.de/~r.f.moeller/racer/.  Special thanks to Matthew Horridge for help with the final drawings, to Pat Hayes for help with draft diagrams, and to Mike Uschold for detailed reviews.

References

Rector, A., Modularisation of Domain Ontologies Implemented in Description Logics and related formalisms including OWL. in Knowledge Capture 2003, (Sanibel Island, FL, 2003), ACM, 121-128. pdf here

Welty, C. and Guarino, N. Supporting ontological analysis of taxonomic relationships. Data and Knowledge Engineering, 39 (1). 51-74.  pdf here

Appendix: Diagramming conventions

                   upwards closed head arrow
                   open upwards arrow
                  horizontal arrow with blob at end
         upwards union across arrows
       downwards brace across arrows