Copyright © 2007 W3C® (MIT, ERCIM, Keio), All Rights Reserved. W3C liability, trademark and document use rules apply.
This section describes the status of this document at the time of its publication. Other documents may supersede this document. A list of current W3C publications and the latest revision of this technical report can be found in the W3C technical reports index at http://www.w3.org/TR/.
This document is being published as one of a set of 3 documents:
These First Public Working Drafts are based closely on the OWL 1.1 Submission, a set of documents developed outside of W3C as proposed refinements and extensions to the W3C's 2004 OWL Recommendation.
A number of features of OWL 1.1 are still under consideration by the OWL Working Group. Future versions of these documents may modify or drop descriptions of some features, or add specification of new features. Where specific issues have been identified on which the Working Group intends to make a decision, relevant parts of this document have been labeled with an "Editor's Note". Although the WG aims to maximise backwards compatibility with OWL 1.0, such compatibility cannot be guaranteed in all cases. The Working Group is publishing these drafts for public comment in order to inform the ongoing decision making process.
The OWL Working Group seeks public feedback on these Working Drafts. Please send your comments to public-owl-comments@w3.org (public archive). If possible, please offer specific changes to the text that would address your concern.
Publication as a Working Draft does not imply endorsement by the W3C Membership. This is a draft document and may be updated, replaced or obsoleted by other documents at any time. It is inappropriate to cite this document as other than work in progress.
This document was produced by a group operating under the 5 February 2004 W3C Patent Policy. W3C maintains a public list of any patent disclosures made in connection with the deliverables of the group; that page also includes instructions for disclosing a patent. An individual who has actual knowledge of a patent which the individual believes contains Essential Claim(s) must disclose the information in accordance with section 6 of the W3C Patent Policy.
Contents |
This document defines the structure of OWL 1.1 ontologies and the constructs that are used within them. It provides two different methods for this, a functional-style syntax for OWL 1.1 ontologies and a structural specification of the content of OWL 1.1 ontologies.
The OWL 1.1 functional-style syntax is a new linear syntax for OWL 1.1. The functional-style syntax abstracts from exchange syntaxes and thus facilitates access to and evaluation of the language. The functional-style syntax is suggested for use as an easier-to-read syntax for communication with humans. The functional-style syntax is also the basis for the model theory for OWL 1.1. The functional-style syntax is not quite a complete concrete syntax as it currently ignores issues of white space. The functional-style syntax is similar to the OWL 1.0 Abstract Syntax; it is, however, not backwards compatible with the OWL 1.0 Abstract Syntax, because of several problems with the OWL 1.0 Abstract Syntax that would be very difficult to overcome without sacrificing backwards compatibility.
The structural specification of the contents of OWL 1.1 ontologies is provided as a non-normative way of storing OWL 1.1 ontologies in tools, particularly tools that generate and modify OWL 1.1 ontologies. In the structural specification an ontology is considered to be a collection of interconnected objects. Moreover, since the structure of OWL 1.1 objects (ontologies, axioms, etc.) is defined using well-understood notions of composition, sets, and lists, the structural specification provides a means to explicitly specify when two objects are structurally equivalent.
Editor's Note: See Issue-4 (syntax reordering) and Issue-82 (Metamodel diagrams).
The UML notation used in this document is restricted to a very limited subset of UML class diagram notation. The names of abstract classes (that is, the classes that are not intended to be instantiated) are written in italic.
The grammar of OWL 1.1 is presented in the standard BNF notation. Nonterminal symbols are written in bold (e.g., owlClassURI), terminal symbols are written in single quotes (e.g. 'ObjectPropertyRange'), zero or more instances of a symbol is denoted with curly braces (e.g., { description }), alternative productions are denoted with the vertical bar (e.g., fact | declaration), and zero or one instances of a symbol are denoted with square brackets (e.g., [ description ]).
Many associations between components of OWL 1.1 ontologies are of one-to-many type; for example, an ObjectUnionOf description contains a set of disjuncts. Usually, it is important to know whether the components in the association are ordered and whether repetitions are allowed. This is made clear by attaching the following UML stereotypes to associations between components:
To make this definition precise, it is necessary to say when two ontology components are considered to be the same. This is captured by the notion of structural equivalence, defined as follows. Components o1 and o2 are structurally equivalent if the following conditions hold:
For example, the description ObjectUnionOf( Person Animal ) is structurally equivalent to description ObjectUnionOf( Animal Person ) because the order of the elements in a set is not important. Note that structural equivalence is not a semantic notion, as it is based only on comparing object structures defined in this document. For example, ObjectUnionOf( Person ObjectComplementOf( Person ) ) is not structurally equivalent to owl:Thing even though it is semantically equivalent to it.
Although the <<set>> stereotype is widely used in the specification, ontology files written in one of the linear syntaxes (e.g., XML or RDF/XML) are not expected to be duplicate free. Defining the structure of the language using sets, however, facilitates the specification of APIs for manipulating OWL 1.1 ontologies programmatically; furthermore, it provides the basis for the definition of complex operations on OWL 1.1 ontologies, such as retraction of axioms.
Ontologies and their elements are identified using International Resource Identifiers (IRIs) [RFC-3987]. OWL 1.0 uses Uniform Resource Locators (URIs) to identify objects. We use the term 'URI' in OWL 1.1 as well, to avoid introducing new terminology.
For readability, IRIs can be abbreviated using CURIEs [CURIE], whose syntax is compatibly defined as follows.
curie:= [ [ prefix ] ':' ] reference
prefix:= NCName
reference:= irelative-ref
irelative-ref:= as defined in [RFC-3987]
NCName:= as defined in [XML Namespaces]
The syntax of full and abbreviated IRIs in OWL 1.1 is defined as follows.
Full-IRI:= '<' IRI as defined in [RFC-3987] '>'
Abbreviated-IRI:= curie
URI:= Full-IRI | Abbreviated-IRI
Abbreviated IRIs are turned into full IRIs by looking up the value matched to the prefix production in the namespace definitions associated with an ontology and concatenting the associated Full-IRI value with the value matched to reference in the Abbreviated-IRI production. The result must be a valid IRI. Abbreviated IRIs with no prefix are handled by the namespace definition with no prefix.
Some grammar productions use numbers, which are defined as follows:
zero:= '0'
nonZero := '1' | '2' | '3' | '4' | '5' | '6' | '7' | '8' | '9'
digit:= zero | nonZero
postiveInteger:= nonzero { digit }
nonNegativeInteger:= zero | positiveInteger
Editor's Note: The actual namespaces used in the specification are subject to discussion and might change in future.
The following standard namespace prefixes are used throughout this specification:
| Namespace prefix | Namespace |
|---|---|
| rdf | http://www.w3.org/1999/02/22-rdf-syntax-ns# |
| rdfs | http://www.w3.org/2000/01/rdf-schema# |
| xsd | http://www.w3.org/2001/XMLSchema# |
| owl | http://www.w3.org/2002/07/owl# |
| owl11 | http://www.w3.org/2006/12/owl11# |
| owl11xml | http://www.w3.org/2006/12/owl11-xml# |
Editor's Note: See Issue-15 (ontology names), Issue-21 (import-target-match) and Issue-24 (1-version-allowed-policy).
The structure of OWL 1.1 ontologies is shown in Figure 1. Each ontology is uniquely identified with an ontology URI. This URI need not be equal to the physical location of the ontology file. For example, a file for an ontology with a URI http://www.my.domain.com/example need not be physically stored in that location. A specification of a mechanism for physically locating an ontology from its ontology URI is not in scope of this specification.
The main component of an OWL 1.1 ontology is the set of axioms that it contains. Note that this definition does not allow repetitions of structurally equivalent axioms in an ontology. OWL 1.1 ontology files are, however, not expected to enforce this and tools can simply eliminate duplicates.
Apart from a set of axioms, an OWL 1.1 ontology contains a set of annotations. These annotations can be used to associate information with an ontology, such as the name of the ontology creator or the version of the ontology. An annotation consists of an annotation URI that specifies the type of annotation and a value for the annotation. OWL 1.1 allows for two kinds of annotation values:
In OWL 1.0, owl:imports was a special annotation URI, which denotes that an ontology imports another ontology. In OWL 1.1, imports are not ontology annotations, but are a separate primitive, as discussed next; the owl:imports annotation property has no built-in meaning.
Each ontology contains a possibly empty set of import constructs. An ontology O directly imports an ontology O' if O contains an import construct whose value is the ontology URI of O'. The relation imports is defined as a transitive closure of the relation directly imports. The axiom closure of an ontology O is the smallest set containing all the axioms of O and of all ontologies that O imports. Intuitively, an import construct states that, when reasoning with an ontology O, one should consider not only the axioms of O, but the entire axiom closure of O.

Figure 1. OWL Ontologies
OWL 1.1 allows each axiom to contain annotations. These can be used to associate arbitrary information with an axiom. This information does not affect the semantics of the language in any way. For example, axiom annotations could be used to associate information with each axiom about who asserted the axiom. Since annotations are part of an axiom, they are to be taken into account in the definition of structural equivalence of axioms. For example, the axiom
SubClassOf( Human Animal )
is not structurally equivalent to the axiom
SubClassOf( Comment("Humans are a type of animals.") Human Animal)
even though the semantics of the two axioms are equivalent.
Annotations with the common URIs rdfs:label and rdfs:comment are abbreviated as follows:
labelAnnotation:= 'Label' '(' constant ')'
commentAnnotation:= 'Comment' '(' constant ')'
All other annotations are written using the following grammar:
annotationURI:= URI
explicitAnnotationByConstant:= 'Annotation' '(' annotationURI constant')'
annotationByConstant:= explicitAnnotationByConstant | labelAnnotation | commentAnnotation
annotationByEntity:= 'Annotation' '(' annotationURI entity')'
annotation:= annotationByConstant | annotationByEntity
The syntax for OWL 1.1 ontology files is defined as follows:
ontologyFile:= { namespace } ontology
namespace:= 'Namespace' '(' [ prefix ] '=' Full-IRI ')'
ontology:= 'Ontology' '(' ontologyURI { import } { annotation } { axiom } ')'
ontologyURI:= URI
import:= 'Import' '(' URI ')'
axiom:= classAxiom | objectPropertyAxiom | dataPropertyAxiom | fact | declaration | entityAnnotation
The namespace production defines an abbreviation for namespaces in a document. In each document, only one namespace declaration can exist for a given prefix. These prefixes are then used to expand abbreviated IRIs as specified in Section 2.2.
We now define the concept language of OWL 1.1.
Entities are the fundamental building blocks of OWL 1.1 ontologies, and their hierarchy is shown in Figure 2.

Figure 2. The Hierarchy of Entities in OWL 1.1
All entities are defined by a URI. The syntax for writing entity URIs in OWL 1.1 is as follows:
datatypeURI:= URI
owlClassURI:= URI
objectPropertyURI:= URI
dataPropertyURI:= URI
individualURI:= URI
Entities are written in the following way:
entity:= datatype | owlClass | objectProperty | dataProperty | individual
datatype:= 'Datatype' '(' datatypeURI ')'
owlClass:= 'OWLClass' '(' owlClassURI ')'
objectProperty:= 'ObjectProperty' '(' objectPropertyURI ')'
dataProperty:= 'DataProperty' '(' dataPropertyURI ')'
individual:= 'Individual' '(' individualURI ')'
OWL 1.1 defines several well-known entities that have the predefined semantics. These entities are identified by the following predefined URIs:
Editor's Note: See Issue-13 (quotation).
OWL 1.1 uses constants to describe atomic values, such as strings or integers. These are encoded as in the Turtle specification[TURTLE].
constant:= the same as the literal production in the Turtle specification [TURTLE]
Object properties can be combined into more complex expressions, as show in Figure 3. The only non-atomic object property expressions in OWL 1.1 are inverse property expressions. The grammar for object property expressions is as follows:
inverseObjectProperty:= 'InverseObjectProperty' '(' objectPropertyExpression ')'
objectPropertyExpression:= objectPropertyURI | inverseObjectProperty

Figure 3. Object Property Expressions
For symmetry, OWL 1.1 also allows for data property expressions, as shown in Figure 4; the only type of data property expressions are, however, data properties. The grammar for data property expressions is as follows:
dataPropertyExpression:= dataPropertyURI

Figure 4. Data Property Expressions
Editor's Note: See Issue-5 (n-ary datatypes), Issue-25 (values-class), Issue-29 (owl:DataRange), Issue-31 (XSD defined datatypes), Issue-53 (Linear inequality between two data types), Issue-71 (datarange language range) and Issue-74 (XSD URIs for facets).
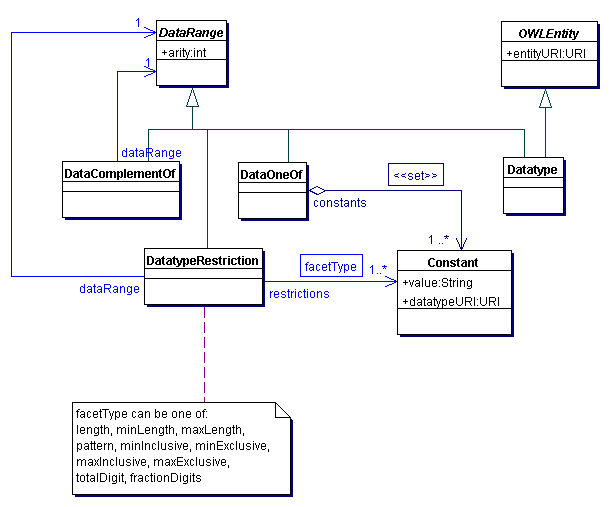
OWL 1.1 provides several ways to define a range over data values, as shown in Figure 5. A datatype is a fundamental type of data range that is defined by a URI. Each datatype URI is associated with a predefined arity (note that the same datatype URI cannot be used with different arities). The list of the datatypes supported in OWL 1.1 is given in [OWL 1.1 Semantics]; furthermore, this list can be extended by implementations as needed. The meaning of OWL 1.1 ontologies containing a datatype URI not supported by an implementation is not defined by this specification; implementations are allowed to signal an error in this case.
Complex data ranges can be constructed from the simpler ones using the dataComplementOf constructor, which takes a data range and returns its complement (with the same arity), Furthermore, data ranges (of arity one) consisting exactly of the specified set of constants can be formed using the dataOneOf constructor. Finally, the datatypeRestriction constructor creates a data range by applying one or more facet restriction to a particular data range. A facet restriction consists of a constant restriction value and a facet type that is applied to the data range in question. The following facet types are supported in OWL 1.1: length, minLength, maxLength, pattern, minInclusive, minExclusive, maxInclusive, maxExclusive, totalDigits, and fractionDigits. The semantics of the facets is defined in the XML Schema Datatypes Specification [XML Schema Datatypes].
Text addressing ISSUE-31: "Canonical URI for externally defined datatypes" is provided on the discussion page and proposed for inclusion here.

Figure 5. Data Ranges of OWL 1.1
The grammar for OWL 1.1 data ranges is as follows:
dataComplementOf:= 'DataComplementOf' '(' dataRange ')'
dataOneOf:= 'DataOneOf' '(' constant { constant } ')'
datatypeFacet:=
'length' | 'minLength' | 'maxLength' | 'pattern' |
'minInclusive' | 'minExclusive' | 'maxInclusive' | 'maxExclusive' |
'totalDigits' | 'fractionDigits'
restrictionValue:= constant
datatypeRestriction:= 'DatatypeRestriction' '(' dataRange datatypeFacet restrictionValue { datatypeFacet restrictionValue } ')'
dataRange:= datatypeURI | dataComplementOf | dataOneOf | datatypeRestriction
Editor's Note: See Issue-16 (entity annotations).
Often, it is desirable to annotate entities in an ontology; such an annotation might, for example, specify a "human-friendly" label or comment. OWL 1.1 provides entity annotations for this purpose; their structure is shown in Figure 6.

Figure 6. Entity Annotations in OWL 1.1
Note that an entity annotation axiom provides for two types of annotation -- one for the axiom itself and one for the entity. It is important to distinguish these two types of annotation: the first one refers to the axiom (e.g., says who has asserted it), whereas the second one refers to the entity itself (e.g., provides a human-friendly label). The grammar for entity annotations is as follows:
annotationsForAxiom:= annotation
annotationsForEntity:= annotation
entityAnnotation:= 'EntityAnnotation' '(' { annotationsForAxiom } entity { annotationsForEntity } ')'
Note that the production for the entityAnnotation nonterminal requires an entity and not a URI. Thus, an OWL class should be annotated as follows:
EntityAnnotation(OWLClass(Person) Comment("The set of all humans."))
This is so that the type of the entity being annotated can easily be determined from the syntactic form of the entity annotation axiom.
Editor's Note: See Issue-65 (excess vocab).
OWL 1.1 provides an expressive language for forming descriptions. For clarity, these are presented in three separate diagrams. The propositional connectives are presented in Figure 7. The description construct objectUnionOf forms a disjunction of a set of descriptions, objectIntersectionOf is a conjunction of a set of descriptions, objectComplementOf is a negation of a description, and objectOneOf is a descrption that contains exactly the objects denoted by the set of specified individuals. The grammar for the propositional description constructs is defined as follows:
objectUnionOf:= 'ObjectUnionOf' '(' description description { description } ')'
objectIntersectionOf:= 'ObjectIntersectionOf' '(' description description { description } ')'
objectComplementOf:= 'ObjectComplementOf' '(' description ')'
objectOneOf:= 'ObjectOneOf' '(' individualURI { individualURI }')'

Figure 7. Propositional Connectives for the Formation of Descriptions
OWL 1.1 also allows descriptions to be defined by means of restrictions on object properties, as shown in Figure 8. The construct objectAllValuesFrom denotes the set of objects that are connected via the given object property only to instances of the given description, objectSomeValuesFrom denotes the set of objects that are connected via the given object property to at least one instance of the given description, objectExistsSelf denotes the set of objects that are connected to themselves via the given object property, and objectHasValue denotes the set of objects that are connected via the given object property to the object denoted by the given individual. The grammar for the restrictions is as follows:
objectAllValuesFrom:= 'ObjectAllValuesFrom' '(' objectPropertyExpression description ')'
objectSomeValuesFrom:= 'ObjectSomeValuesFrom' '(' objectPropertyExpression description ')'
objectExistsSelf:= 'ObjectExistsSelf' '(' objectPropertyExpression ')'
objectHasValue:= 'ObjectHasValue' '(' objectPropertyExpression individualURI ')'

Figure 8. OWL 1.1 Classes Defined by Restriction on Object Properties
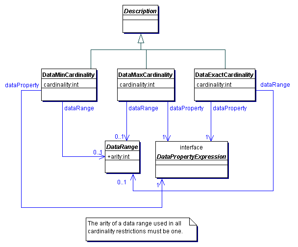
Finally, OWL 1.1 descriptions can be defined by restricting the cardinality of associations between objects, as shown in Figure 9. Cardinality restrictions can be qualified or unqualified, depending on whether there is a restriction on the description of the connected individual; an unqualified cardinality restriction is equivalent to a qualified one where the restricting description is owl:Thing. The construct objectMinCardinality denotes the set of objects that are connected via the given object property to at least the given number of instances of the given description, the construct objectMaxCardinality denotes the set of objects that are connected via the given object property to at most the given number of instances of the given description, and the description objectExactCardinality denotes the set of objects that are connected via the given object property to exactly the given number of instances of the given description. The grammar for these restrictions is defined as follows:
cardinality:= nonNegativeInteger
objectMinCardinality:= 'ObjectMinCardinality' '(' cardinality objectPropertyExpression [ description ] ')'
objectMaxCardinality:= 'ObjectMaxCardinality' '(' cardinality objectPropertyExpression [ description ] ')'
objectExactCardinality:= 'ObjectExactCardinality' '(' cardinality objectPropertyExpression [ description ] ')'

Figure 9. OWL 1.1 Descrptions Defined by Restricting Object Property Cardinalities
OWL 1.1 also allows for the definition of descriptions by stating restrictions on data properties, as shown in Figure 10. The notable distinction with respect to object property restrictions is that dataAllValuesFrom and dataSomeValuesFrom restrictions take a list of data property expressions, and not just a single property expression. This is in order to support descriptions such as "objects whose width is greater than their height", where the values of width and height are specified using two data properties. In such definitions, the arity of the given data range must be equal to the number of the given data properties.

Figure 10. OWL 1.1 Descriptions Defined by Restriction on Data Properties
Figure 11 shows the restrictions that can be built by stating cardinality restrictions on data properties. If the data range is supplied, its arity must be one.

Figure 11. OWL 1.1 Descriptions Defined by Restriction on Data Properties
The grammar for restrictions on data properties is defined as follows:
dataAllValuesFrom:= 'DataAllValuesFrom' '(' dataPropertyExpression { dataPropertyExpression } dataRange ')'
dataSomeValuesFrom:= 'DataSomeValuesFrom' '(' dataPropertyExpression { dataPropertyExpression } dataRange ')'
dataHasValue:= 'DataHasValue' '(' dataPropertyExpression constant ')'
dataMinCardinality:= 'DataMinCardinality' '(' cardinality dataPropertyExpression [ dataRange ] ')'
dataMaxCardinality:= 'DataMaxCardinality' '(' cardinality dataPropertyExpression [ dataRange ] ')'
dataExactCardinality:= 'DataExactCardinality' '(' cardinality dataPropertyExpression [ dataRange ] ')'
The following grammar production integrates all types of descriptions in OWL 1.1:
description:= owlClassURI | objectUnionOf | objectIntersectionOf | objectComplementOf | objectOneOf |
objectAllValuesFrom | objectSomeValuesFrom | objectExistsSelf | objectHasValue |
objectMinCardinality | objectMaxCardinality | objectExactCardinality |
dataAllValuesFrom | dataSomeValuesFrom | dataHasValue |
dataMinCardinality | dataMaxCardinality | dataExactCardinality
This section lists the types of axiom that can be stated in OWL 1.1. To make the presentation easier to follow, the axioms are grouped by type. As already mentioned, an axiom may contain an arbitrary number of annotations; furthermore, although annotations do not affect the semantics of an axiom, they are taken into account in the definition of structural equivalence.
The class or description axioms of OWL 1.1 are shown in Figure 12. The subClassOf axiom states that one description is a subclass of another description. The equivalentClasses axiom takes a set of descriptions and states that they are all equivalent. The disjointClasses axiom takes a set of descriptions and states that all descriptions from the set are pair-wise disjoint. Finally, the disjointUnion axiom defines a class as a union of descriptions, all of which are pair-wise disjoint. The grammar for the class or description axioms of OWL 1.1 is as follows.
subClass:= description
superClass:= description
subClassOf:= 'SubClassOf' '(' { annotation } subClass superClass ')'
equivalentClasses:= 'EquivalentClasses' '(' { annotation } description description { description } ')'
disjointClasses:= 'DisjointClasses' '(' { annotation } description description { description } ')'
disjointUnion:= 'DisjointUnion' '(' { annotation } owlClassURI description description { description } ')'
classAxiom:= subClassOf | equivalentClasses | disjointClasses | disjointUnion

Figure 12. The Class Axioms of OWL 1.1
Editor's Note: See Issue-22 (role-rule-sugar) and Issue-83 (Property Chain Axioms).
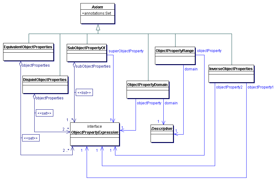
OWL 1.1 provides for several different kinds of object property axioms. For clarity these are presented in two separate diagrams, the first of which is Figure 13. The equivalentObjectProperties axiom takes a set of object properties and states that they are all equivalent, and the disjointObjectProperties axiom takes a set of object properties and states that all properties from the set are pair-wise disjoint. Furthermore, objectPropertyDomain and objectPropertyRange specify the domain and the range description, respectively, of an object property. Finally, inverseObjectProperties axiomatizes two properties to be inverse of each other. These axioms are described using the following grammar:
subObjectPropertyExpression:= objectPropertyExpression | 'SubObjectPropertyChain' '(' objectPropertyExpression objectPropertyExpression { objectPropertyExpression } ')'
subObjectPropertyOf:= 'SubObjectPropertyOf' '(' { annotation } subObjectPropertyExpression objectPropertyExpression ')'
equivalentObjectProperties:= 'EquivalentObjectProperties' '(' { annotation } objectPropertyExpression objectPropertyExpression { objectPropertyExpression } ')'
disjointObjectProperties:= 'DisjointObjectProperties' '(' { annotation } objectPropertyExpression objectPropertyExpression { objectPropertyExpression } ')'
objectPropertyDomain:= 'ObjectPropertyDomain' '(' { annotation } objectPropertyExpression description ')'
objectPropertyRange:= 'ObjectPropertyRange' '(' { annotation } objectPropertyExpression description ')'
inverseObjectProperties:= 'InverseObjectProperties' '(' { annotation } objectPropertyExpression objectPropertyExpression ')'

Figure 13. Object Property Axioms, Part I
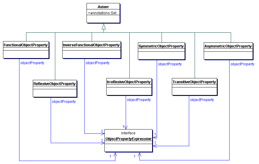
In addition, OWL 1.1 provides for axioms that allow the assertion of various characteristics of an object property, as specified in Figure 14. Each of these axioms takes an object property and asserts that the property has a certain characteristic, such as being functional or transitive. These axioms are described by the following grammar:
functionalObjectProperty:= 'FunctionalObjectProperty' '(' { annotation } objectPropertyExpression ')'
inverseFunctionalObjectProperty:= 'InverseFunctionalObjectProperty' '(' { annotation } objectPropertyExpression ')'
reflexiveObjectProperty:= 'ReflexiveObjectProperty' '(' { annotation } objectPropertyExpression ')'
irreflexiveObjectProperty:= 'IrreflexiveObjectProperty' '(' { annotation } objectPropertyExpression ')'
symetricObjectProperty:= 'SymmetricObjectProperty' '(' { annotation } objectPropertyExpression ')'
asymetricObjectProperty:= 'AsymmetricObjectProperty' '(' { annotation } objectPropertyExpression ')'
transitiveObjectProperty:= 'TransitiveObjectProperty' '(' { annotation } objectPropertyExpression ')'

Figure 14. Axioms Defining Characteristics of Object Properties, Part II
The following grammar production merges all productions for object property axioms:
objectPropertyAxiom:=
subObjectPropertyOf | equivalentObjectProperties |
disjointObjectProperties | inverseObjectProperties |
objectPropertyDomain | objectPropertyRange |
functionalObjectProperty | inverseFunctionalObjectProperty |
reflexiveObjectProperty | irreflexiveObjectProperty |
symetricObjectProperty | asymetricObjectProperty |
transitiveObjectProperty
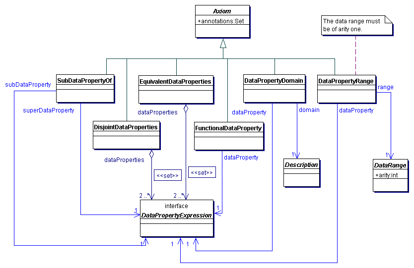
Editor's Note: See Issue-8 (dataproperty chains).
Data property axioms are similar to object property axioms, and are shown in Figure 15. Note that the arity of the data range used in a dataPropertyRange axiom must be one. The axioms are described by the following grammar:
subDataPropertyOf:= 'SubDataPropertyOf' '(' { annotation } dataPropertyExpression dataPropertyExpression ')'
equivalentDataProperties:= 'EquivalentDataProperties' '(' { annotation } dataPropertyExpression dataPropertyExpression { dataPropertyExpression } ')'
disjointDataProperties:= 'DisjointDataProperties' '(' { annotation } dataPropertyExpression dataPropertyExpression { dataPropertyExpression } ')'
dataPropertyDomain:= 'DataPropertyDomain' '(' { annotation } dataPropertyExpression description ')'
dataPropertyRange:= 'DataPropertyRange' '(' { annotation } dataPropertyExpression dataRange ')'
functionalDataProperty:= 'FunctionalDataProperty' '(' { annotation } dataPropertyExpression ')'

Figure 15. Data Property Axioms of OWL 1.1
The following grammar production merges all productions for data property axioms:
dataPropertyAxiom:=
subDataPropertyOf | equivalentDataProperties | disjointDataProperties |
dataPropertyDomain | dataPropertyRange | functionalDataProperty
Editor's Note: See Issue-3 (anonymous individuals) and Issue-23 (scoped-names).
OWL 1.1 supports a rich set of axioms for stating facts. Figure 16 shows the facts that can be stated about individuals and descriptions. The sameIndividual axiom states that each of the individuals from a given set denotes the same object, whereas the differentIndividuals axiom states that each of the individuals from a given set denotes a different object. The classAssertion axiom states that the object denoted by the given individual is an instance of the given description. The grammar for these axioms is as follows:
sameIndividual:= 'SameIndividual' '(' { annotation } individualURI individualURI { individualURI } ')'
differentIndividuals:= 'DifferentIndividuals' '(' { annotation } individualURI individualURI { individualURI } ')'
classAssertion:= 'ClassAssertion' '(' { annotation } individualURI description ')'

Figure 16. Facts
The facts about object properties are shown in Figure 17. The objectPropertyAssertion states that the objects denoted by the given individuals are connected by the given property, whereas the negativeObjectPropertyAssertion states that the objects denoted by the given individuals are not connected by the given property. The grammar for these axioms is as follows:
sourceIndividualURI:= individualURI
targetIndividualURI:= individualURI
objectPropertyAssertion:= 'ObjectPropertyAssertion' '(' { annotation } objectPropertyExpression sourceIndividualURI targetIndividualURI ')'
negativeObjectPropertyAssertion:= 'NegativeObjectPropertyAssertion' '(' { annotation } objectPropertyExpression sourceIndividualURI targetIndividualURI ')'

Figure 17. Object Property Assertions
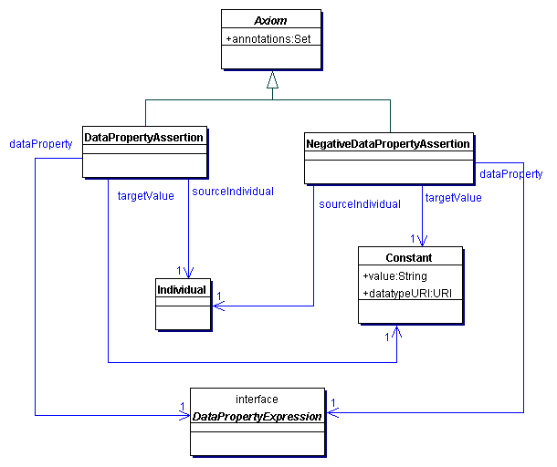
The structure of axioms asserting facts about data properties is similar and is shown in Figure 18. The dataPropertyAssertion states that the value of a data property for an object denoted by the given individual is the given constant, whereas the negativeDataPropertyAssertion states the opposite. The grammar is as follows:
targetValue:= constant
dataPropertyAssertion:= 'DataPropertyAssertion' '(' { annotation } dataPropertyExpression sourceIndividualURI targetValue ')'
negativeDataPropertyAssertion:= 'NegativeDataPropertyAssertion' '(' { annotation } dataPropertyExpression sourceIndividualURI targetValue ')'

Figure 18. Data Property Assertions
The following production integrates all types of facts:
fact:= sameIndividual | differentIndividuals | classAssertion |
objectPropertyAssertion | negativeObjectPropertyAssertion |
dataPropertyAssertion | negativeDataPropertyAssertion
As explained in [SROIQ], to obtain a decidable language, the axiom closure Ax of each OWL 1.1 ontology must obey certain nonstructural restrictions, as defined next. In this section, we assume that all object property expressions in Ax are either object properties or inverses of an object property. This can be ensured by replacing all expressions InverseObjectProperty( InverseObjectProperty(PE) ) with PE.
For an object property expression PE, the inverse property expression INV(PE) is defined as follows:
An object property expression PE is composite in Ax if Ax contains an axiom of the form
The object property hierarchy relation → is the smallest relation on object property expressions for which the following conditions hold (A → B means that → holds for A and B):
The relation →* is the reflexive-transitive closure of →. An object property expression PE is simple in Ax if, for each object property expression PE' such that PE' →* PE holds, PE' is not composite.
The axioms Ax satisfy the nonstructural restrictions of OWL 1.1 if the following three conditions hold:
Editor's Note: See Issue-19 (declarations-p) and Issue-20 (annotate-declarations?).
In addition to axioms, OWL 1.1 also provides declarations, which can be used to check the structural consistency of an ontology. In OWL 1.1, it is possible to use a URI for an entity without explicitly stating that an entity with such a name exists. For example, the following is a correct OWL 1.1 ontology:
Ontology(<http://www.my.domain.com/example>
SubClassOf( Human Animal )
)
In this example, the classes Human and Animal are used without explicitly stating that they exist. This is desirable in many situations, since it allows "anyone to say anything about anything," which is consistent with the vision of the Semantic Web. This approach can, however, make it difficult to detect structural errors in ontologies; a typographical error in a class name, for example, simply introduces a new class with a different name. This issue can be addressed by using declarations to check the structural integrity of an ontology. We say that an entity is declared in an ontology O if either O or some ontology O' imported by O contains a declaration axiom for the entity. Note that an ontology may contain multiple declarations for the same entity, and that imported ontologies may do so as well. An ontology O is structurally consistent if each entity occurring in an axiom from the axiom closure of O is declared in O. Note that, by this definition, the check applies also the entities used in annotations; that is, these entities must be properly declared as well for an ontology to be structurally consistent. Note that, although structurally consistency can be a very useful feature in some applications, OWL 1.1 does not require ontologies to be structurally consistent. Thus, an ontology can be used even if it does not contain any declarations. As shown in Figure 19, a declaration is a kind of axiom; this is in order to allow an ontology to be treated as simply a set axioms. A declaration, however, imposes no constraints on the model-theoretic interpretation of an ontology (in the sense of [OWL 1.1 Semantics]).

Figure 19. Entity Declarations in OWL 1.1
The grammar for declarations is as follows:
declaration:= 'Declaration' '(' { annotation } entity ')'
Note that the production for the declaration nonterminal requires an entity and not a URI. Thus, an OWL class should be declared as follows:
Declaration(OWLClass(Person))
This is so that the type of the entity being declared can easily be determined from the syntactic form of the declaration.
OWL 1.1 departs in its conceptual design and in syntax from OWL 1.0 Abstract Syntax. In this section we summarize the differences and explain the rationale behind the changes.
OWL 1.0 provides a frame-like syntax that allows several aspects of a class, property or individual to be defined in a single axiom. For example, one can write the following axiom in OWL 1.0:
ObjectProperty(partOf inverseOf(containedIn) inverseFunctional transitive
Label("Specifies that an object is a part of another object.")
)
This type of axiom may cause problems in practice. In the first place, it bundles many different features of the given object into a single axiom. While this may be convenient when ontologies are being manipulated by hand, it is not convenient for manipulating them programmatically. In fact, most implementations of OWL 1.0 break such axioms apart into several "atomic" axioms, each dealing with only a single feature of the object. However, this may cause problems with round-tripping, as the structure of the ontology may be destroyed in the process. In the second place, this type of axiom is often misinterpreted as a declaration and unique "definition" of the given object. In OWL 1.0, however, objects may be used without being the subject of any such axiom, and there may be many such axioms relating to the same object. Finally, OWL 1.0 does not provide means to annotate axioms, which has proved to be quite useful in practice. These problems are addressed in OWL 1.1 in several ways. First, the frame-like notation has been dropped in favor of a more fine-grained structure of axioms, where each axiom describes just one feature of the given object. Second, OWL 1.1 provides explicit declarations, and an explicit definition of the notion of structural consistency. Finally, all axioms in OWL 1.1 can be annotated, and entity annotation axioms provide means for that. For example, the above mentioned OWL 1.0 axiom can be represented in OWL 1.1 as follows:
Declaration(ObjectProperty(partOf))
EntityAnnotation(ObjectProperty(partOf)
Label("Specifies that an object is a part of another object.")
)
EquivalentObjectProperties(partOf InverseObjectProperty(containedIn))
InverseFunctionalObjectProperty(partOf)
TransitiveObjectProperty(Comment("The partOf property is transitive.") partOf)
Although OWL 1.1 is more verbose, this should not be a problem given that most OWL ontologies are created using ontology engineering tools. Moreover, such tools are free to present the information to the user in a more intuitive (possibly frame-like) way.
In OWL 1.0, all properties are atomic, but it is possible to assert that one object property is the inverse of another. For example, one can assert the following axiom in OWL 1.0:
ObjectProperty(hasPart inverse isPartOf)
In OWL 1.1, property expressions such as InverseObjectProperty(hasPart) can be used in class expressions, which avoids the need to give a name to every inverse property. If desired, however, names can still be given to inverse properties. For example, the following OWL 1.1 axiom asserts that isPartOf is the inverse of hasPart, and is thus equivalent to the mentioned OWL 1.0 axiom:
EquivalentObjectProperties(InverseObjectProperty(hasPart) isPartOf)
Editor's Note: See Issue-17 (role punning), Issue-18 (property typing), Issue-65 (excess vocab) and Issue-69 (punning).
OWL 1.0 relies on the separation of names between concepts, individuals, and object and data properties, but the type of a given name may not be obvious from the context in which it is used. Consider, for example, the following OWL 1.0 axiom:
SubClassOf(Lion restriction(eats someValuesFrom(Animal)))
From this axiom alone, it is not clear how to interpret the class restriction(eats someValuesFrom Animal): one possibility is to treat eats as an object property and Animal as a class, and the other one is to treat eats as a data property and Animal as a datatype. Examining other axioms in the ontology (or in an imported ontology) may make it possible to disambiguate this one, but this is not required in OWL 1.0: an ontology containing only the mentioned axiom is a correct OWL 1.0 ontology in which the intended usage of eats and Animal cannot be disambiguated. Hence, parsing an OWL 1.0 ontology requires not only two passes through the ontology being parsed, but also possibly parsing imported ontologies as well; this makes parser implementation complex and error prone. This problem is addressed in OWL 1.1 by explicitly typing each usage of a name. For example, the above mentioned axiom can be represented in OWL 1.1 as follows:
SubClassOf(Lion ObjectSomeValuesFrom(eats Animal))
This makes it completely clear that eats is intended to be interpreted as an object property and Animal as a class.