Warning:
This wiki has been archived and is now read-only.
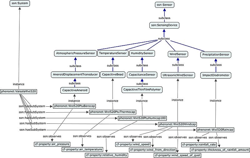
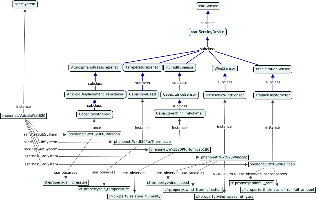
File:WXT520.jpg
From Semantic Sensor Network Incubator Group
Size of this preview: 800 × 508 pixels. Other resolution: 320 × 203 pixels.
Original file (1,089 × 692 pixels, file size: 256 KB, MIME type: image/jpeg)
File history
Click on a date/time to view the file as it appeared at that time.
| Date/Time | Thumbnail | Dimensions | User | Comment | |
|---|---|---|---|---|---|
| current | 04:13, 11 October 2010 | 1,089 × 692 (256 KB) | Llefort (talk | contribs) |
- You cannot overwrite this file.
File usage
The following 3 pages link to this file: