Warning:
This wiki has been archived and is now read-only.
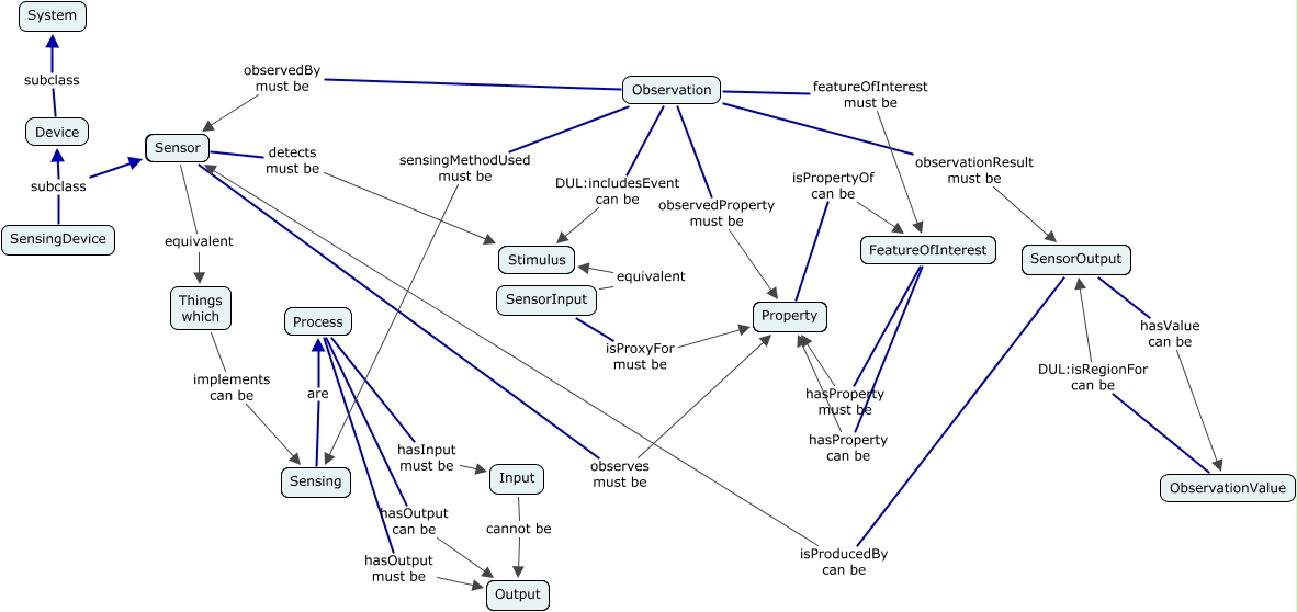
File:SSSN-Observation2.jpg
From Semantic Sensor Network Incubator Group

Size of this preview: 800 × 378 pixels. Other resolution: 320 × 151 pixels.
Original file (1,182 × 558 pixels, file size: 207 KB, MIME type: image/jpeg)
Observation and surrounding classes (without DUL classes)
File history
Click on a date/time to view the file as it appeared at that time.
Date/Time | Thumbnail | Dimensions | User | Comment | |
---|---|---|---|---|---|
current | 07:51, 29 September 2010 | ![]() | 1,182 × 558 (207 KB) | Llefort (talk | contribs) | Observation and surrounding classes (without DUL classes) |
- You cannot overwrite this file.
File usage
The following 3 pages link to this file: