Warning:
This wiki has been archived and is now read-only.
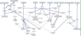
File:SSSN-Observation.jpg
From Semantic Sensor Network Incubator Group

Size of this preview: 800 × 361 pixels. Other resolution: 320 × 144 pixels.
Original file (1,385 × 625 pixels, file size: 294 KB, MIME type: image/jpeg)
Observation and surrounding classes (diagram with DUL classes)
File history
Click on a date/time to view the file as it appeared at that time.
Date/Time | Thumbnail | Dimensions | User | Comment | |
---|---|---|---|---|---|
current | 07:50, 29 September 2010 | ![]() | 1,385 × 625 (294 KB) | Llefort (talk | contribs) | Observation and surrounding classes (diagram with DUL classes) |
- You cannot overwrite this file.
File usage
The following 3 pages link to this file: