Warning:
This wiki has been archived and is now read-only.
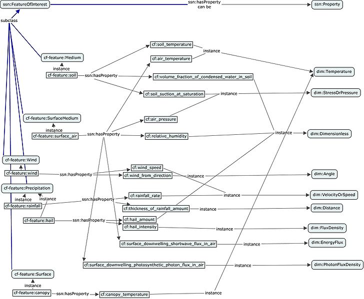
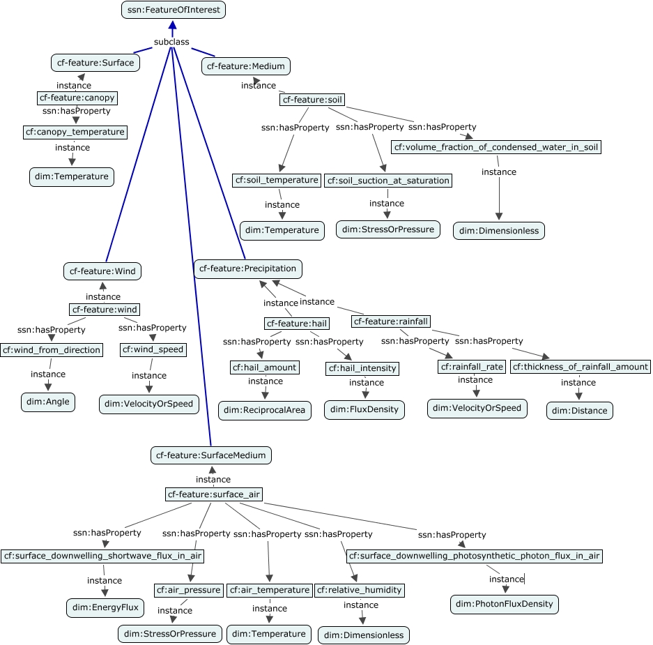
File:CF-Feature-Property.jpg
From Semantic Sensor Network Incubator Group

Size of this preview: 728 × 599 pixels. Other resolution: 292 × 240 pixels.
Original file (1,097 × 903 pixels, file size: 306 KB, MIME type: image/jpeg)
File history
Click on a date/time to view the file as it appeared at that time.
Date/Time | Thumbnail | Dimensions | User | Comment | |
---|---|---|---|---|---|
current | 11:05, 25 January 2011 | ![]() | 1,097 × 903 (306 KB) | Llefort (talk | contribs) | |
11:45, 11 October 2010 | ![]() | 937 × 925 (309 KB) | Llefort (talk | contribs) |
- You cannot overwrite this file.
File usage
The following 3 pages link to this file: