Copyright © 2006 by the Submitters. This document is available under the W3C Document License. See the W3C Intellectual Rights Notice and Legal Disclaimers for additional information.
OWL 1.1 extends the W3C OWL Web Ontology Language with a small but useful set of features that have been requested by users, for which effective reasoning algorithms are now available, and that OWL tool developers are willing to support. The new features include extra syntactic sugar, additional property and qualified cardinality constructors, extended datatype support, simple metamodelling, and extended annotations. This document defines a functional-style syntax for OWL 1.1, and provides an informal discussion of the meaning of the additional constructs.
This section describes the status of this document at the time of its publication. Other documents may supersede this document. A list of current W3C publications can be found in the W3C technical reports index at http://www.w3.org/TR/.
By publishing this document, W3C acknowledges that the Submitting Members have made a formal Submission request to W3C for discussion. Publication of this document by W3C indicates no endorsement of its content by W3C, nor that W3C has, is, or will be allocating any resources to the issues addressed by it. This document is not the product of a chartered W3C group, but is published as potential input to the W3C Process. A W3C Team Comment has been published in conjunction with this Member Submission. Publication of acknowledged Member Submissions at the W3C site is one of the benefits of W3C Membership. Please consult the requirements associated with Member Submissions of section 3.3 of the W3C Patent Policy. Please consult the complete list of acknowledged W3C Member Submissions.
Please send feedback to public-owl-dev@w3.org, which has a public archive.
This document defines the structure of Web Ontology Language (OWL) 1.1. Unified Modeling Language (UML) class diagrams are used in order to make the definition precise; the structure of OWL 1.1 ontologies is thus specified in a structural way, by considering an ontology to be a collection of interconnected objects. Moreover, since the structure of OWL 1.1 objects (ontologies, axioms, etc.) is defined using well-understood notions of composition, sets, and lists, it allows us to explicitly specify when two objects are structurally equivalent.
Apart from a specification of the structure of OWL 1.1 ontologies, this document also defines a textual syntax for encoding OWL 1.1 ontologies called the OWL 1.1 Functional-Style Syntax. The new syntax is similar to the OWL 1.0 Abstract Syntax; it is, however, not backwards compatible with the OWL 1.0 Abstract Syntax. The reason for this is that the OWL 1.0 Abstract Syntax syntax exhibits several problems that would be very difficult to overcome without sacrificing backwards compatibility.
The UML notation used in this document is restricted to a very limited subset of UML class diagram notation. The names of abstract classes (that is, the classes that are not intended to be instantiated) are written in italic.
The grammar of OWL 1.1 is presented in the standard BNF notation. Nonterminal symbols are written in bold (e.g., owlClassURI), terminal symbols are written in single quotes (e.g. 'ObjectPropertyRange', zero or more instances of a symbol is denoted with curly braces (e.g., { description }), alternative productions are denoted with the vertical bar (e.g., fact | declaration), and zero ore one instances of a symbol are denoted with square brackets (e.g., [ description ]).
Many associations between objects in OWL 1.1 ontologies are of one-to-many type; for example, an ObjectUnionOf class contains a set of disjuncts. Usually, it is important to know whether the objects in the association are ordered and whether repetitions are allowed. This is made clear by attaching the following UML stereotypes to associations between objects:
To make this definition precise, it is necessary to say when two objects are considered to be the same. This is captured by the notion of structural equivalence, defined as follows. Objects o1 and o2 are structurally equivalent if the following conditions hold:
For example, the description ObjectUnionOf( Person Animal ) is structurally equivalent to description ObjectUnionOf( Animal Person ) because the order of the elements in a set is not important. Note that structural equivalence is not a semantic notion, as it is based only on comparing object structures defined in this document. For example, ObjectUnionOf( Person ObjectComplementOf( Person ) ) is not structurally equivalent to owl:Thing even though it is semantically equivalent to it.
Although the <<set>> stereotype is widely used in the specification, ontology files written in one of the syntaxes (e.g., XML or RDF/XML) are not expected to be duplicate free. Defining the structure of the language in this way, however, facilitates the specification of APIs for manipulating OWL 1.1 ontologies programmatically; furthermore, it provides the basis for the definition of complex operations on OWL 1.1 ontologies, such as retraction of axioms.
Ontologies and their elements are identified using International Resource Identifiers (IRIs) that are defined in IETF RFC 3987. The syntax of full IRIs in OWL 1.1 is as follows:
Full-IRI := '<' IRI from RFC 3987 '>'
For readability, IRIs can be abbreviated using namespaces. The syntax in this case is the same as in the XML Namespaces specification [XML Namespaces]:
Abbreviated-IRI := QName from the XML Namespaces specification
IRI-prefix := as in XML Namespaces specification
OWL 1.0 uses Uniform Resource Locators (URIs) to identify objects. To avoid overloading the terminology, we use the term 'URI' in OWL 1.1 to stay compatible with OWL 1.0; however, an URI is either a full IRI or an abbreviated IRI:
URI := Full-IRI | Abbreviated-IRI
Some grammar productions use numbers, which are defined as follows:
zero := '0'
nonZero := '1' | '2' | '3' | '4' | '5' | '6' | '7' | '8' | '9'
digit := zero | nonZero
postiveInteger := nonzero { digit }
nonNegativeInteger := zero | positiveInteger
The following standard namespace prefixes are used throughout this specification:
| Namespace prefix | Namespace |
|---|---|
| rdf | http://www.w3.org/1999/02/22-rdf-syntax-ns# |
| rdfs | http://www.w3.org/2000/01/rdf-schema# |
| xsd | http://www.w3.org/2001/XMLSchema# |
| owl | http://www.w3.org/2002/07/owl# |
| owl11 | http://www.w3.org/2006/12/owl11# |
| owl11xml | http://www.w3.org/2006/12/owl11-xml# |
The structure of OWL 1.1 ontologies is shown in Figure 1. Each ontology is uniquely identified with an ontology URI. This URI need not be equal to the physical location of the ontology file. For example, a file for an ontology with a URI http://www.my.domain.com/example need not be physically stored in that location. A specification of a mechanism for physically locating an ontology from its ontology URI is not in scope of this specification.
The main component of an OWL 1.1 ontology is the set of axioms that it contains. Note that this definition does not allow repetitions of structurally equivalent axioms in an ontology. OWL 1.1 ontology files are, however, not expected to enforce this and can simply eliminate duplicates.
Apart from a set of axioms, an OWL 1.1 ontology contains a set of annotations. These can be used to associate information with an ontology, such as the name of the ontology creator or the version of the ontology. An annotation consists of an annotation URI that specifies the type of annotation and a constant specifying the value of the annotation. An annotation URI can be any arbitrary URI. In OWL 1.0, owl:imports was a special annotation URI, which denotes that an ontology imports another ontology. In OWL 1.1, imports are not ontology annotations, but are a separate primitive, as discussed next; the owl:imports annotation property has no built-in meaning.
Each ontology contains a possibly empty set of import declarations. An ontology O directly imports an ontology O' if O contains an import declaration whose value is the ontology URI of O'. The relation imports is defined as a transitive closure of the relation directly imports. The axiom closure of an ontology O is the smallest set containing all the axioms of O and of all ontologies that O imports. Intuitively, an import declaration specification states that, when reasoning with an ontology O, one should consider not only the axioms of O, but the entire axiom closure of O.

Figure 1. OWL Ontologies
OWL 1.1 allows each axiom to contain annotations. These can be used to associate arbitrary information with an axiom. This information does not affect the semantics of the language in any way. For example, axiom annotations could be used to associate information with each axiom about who asserted the axiom. Since annotations are part of an axiom, they are to be taken into account in the definition of structural equivalence of axioms. For example, the axiom
SubClassOf( Human Animal )
is not structurally equivalent to the axiom
SubClassOf( Comment("Humans are a type of animals.") Human Animal)
even though the semantics of the two axioms is equivalent.
Annotations with the common URIs rdfs:label and rdfs:comment are abbreviated as follows:
labelAnnotation := 'Label' '(' constant ')'
commentAnnotation := 'Comment' '(' constant ')'
All other annotations are written using the following grammar:
annotationURI := URI
explicitAnnotation := 'Annotation' '(' annotationURI constant')'
annotation := explicitAnnotation | labelAnnotation | commentAnnotation
The syntax for OWL 1.1 ontology files is defined as follows:
ontologyFile := { namespace } ontology
namespace := 'Namespace' '(' IRI-Prefix '=' Full-IRI ')'
ontology := 'Ontology' '(' ontologyURI { importDeclaration } { annotation } { axiom } ')'
ontologyURI := URI
importDeclaration := 'Import' '(' URI ')'
axiom := classAxiom | objectPropertyAxiom | dataPropertyAxiom | fact | declaration | entityAnnotation
The namespace production defines an abbreviation for namespaces in a document. In each document, only one namespace declaration can exist for a given IRI-prefix. These prefixes are then used to expand abbreviated namespaces as specified in the XML Namespaces specification [XML Namespaces].
We now define the concept language of OWL 1.1.
Entities are the fundamental building blocks of OWL 1.1 ontologies, and their hierarchy is shown in Figure 2.

Figure 2. The Hierarchy of Entities in OWL 1.1
All entities are defined by a URI. The syntax for encoding entity URIs in OWL 1.1 is as follows:
datatypeURI := URI
owlClassURI := URI
objectPropertyURI := URI
dataPropertyURI := URI
individualURI := URI
Entities are encoded in the following way:
entity := datatype | owlClass | objectProperty | dataProperty | individual
datatype := 'Datatype' '(' datatypeURI ')'
owlClass := 'OWLClass' '(' owlClassURI ')'
objectProperty := 'ObjectProperty' '(' objectPropertyURI ')'
dataProperty := 'DataProperty' '(' dataPropertyURI ')'
individualURI := 'Individual' '(' individualURI ')'
OWL 1.1 defines several well-known entities that have the predefined semantics. These entities are identified by the following predefined URIs:
OWL 1.1 uses constants to describe atomic values, such as strings or integers. Constants consist of a string value optionally followed by a datatype URI, as specified in the RDF specification:
string := '"' a Unicode string in normal form C '"'
languageTag := an XML language tag
untypedConstant := string [ '@' languageTag ]
typedConstant := string '^^' datatypeURI
constant := typedConstant | untypedConstant
All typed constants are required to be well-formed -- that is, the string value must be formatted as dictated by the rules for the datatype identified by datatypeURI. All untyped constants are well-formed by default.
Object properties can be combined into more complex expressions, as show in Figure 3. In OWL 1.1, only inverse property expressions are allowed. The grammar for object property expressions is as follows:
inverseObjectProperty := 'InverseObjectProperty' '(' objectPropertyExpression ')'
objectPropertyExpression := objectPropertyURI | inverseObjectProperty

Figure 3. Object Property Expressions
For symmetry, OWL 1.1 also allows for data property expressions, as shown in Figure 4; the only type of data property expressions are, however, data properties. The grammar for data property expressions is as follows:
dataPropertyExpression := dataPropertyURI

Figure 4. Data Property Expressions
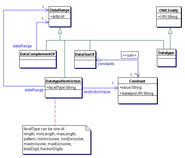
OWL 1.1 provides several ways to define a range over data values, as shown in Figure 5. A datatype is a fundamental type of data range that is defined by a URI. Each datatype URI is associated with a predefined arity (note that the same datatype URI cannot be used with different arities). The list of the datatypes supported in OWL 1.1 is given in [OWL 1.1 Semantics]; furthermore, this list can be extended by implementations as needed. The meanining of OWL 1.1 ontologies containing a datatype URI not supported by an implementation is not defined by this specification; the implementations are allowed to signal an error in this case.
Complex data ranges can be constructed from the simpler ones using the dataComplementOf constructor, which takes a data range and returns its complement (with the same arity), Furthermore, data ranges consisting exactly of the specified set of constants can be formed using the dataOneOf constructor (and it has the arity one). Finally, the datatypeRestriction constructor creates a data range by applying a facet to a particular data range. A restriction consists of a constant restriction value and a facet type that is applied to the data range in question. The following facet types are supported in OWL 1.1: length, minLength, maxLength, pattern, minInclusive, minExclusive, maxInclusive, maxExclusive, totalDigits, and fractionDigits. The semantics of the facets is defined in the XML Schema Datatypes Specification [XML Schema Datatypes].

Figure 5. Data Ranges of OWL 1.1
The grammar for OWL 1.1 data ranges is as follows:
dataComplementOf := 'DataComplementOf' '(' dataRange ')'
dataOneOf := 'DataOneOf' '(' constant { constant } ')'
datatypeFacet :=
'length' | 'minLength' | 'maxLength' | 'pattern' |
'minInclusive' | 'minExclusive' | 'maxInclusive' | 'maxExclusive' |
'totalDigits' | 'fractionDigits'
restrictionValue := constant
datatypeRestriction := 'DatatypeRestriction' '(' dataRange datatypeFacet restrictionValue ')'
dataRange := datatypeURI | dataComplementOf | dataOneOf | datatypeRestriction
Often, it is desirable to annotate entities in an ontology; such an annotation might, for example, specify a "human-friendly" label or comment. OWL 1.1 provides entity annotations for this purpose; their structure is shown in Figure 6.

Figure 6. Entity Annotations in OWL 1.1
Note that an entity annotation axiom provides for two types of annotation -- one for the axiom itself and one for the entity. It is important to distinguish these two types of annotation: the first one refers to the axiom (e.g., says who has asserted it), whereas the second one refers to the entity itself (e.g., provides a human-friendly label). The grammar for entity annotations is as follows:
annotationsForAxiom := annotation
annotationsForEntity := annotation
entityAnnotation := 'EntityAnnotation' '(' { annotationsForAxiom } entity { annotationsForEntity } ')'
Note that the production for the entityAnnotation nonterminal requires an entity and not a URI. Thus, an OWL class should be annotated as follows:
EntityAnnotation(OWLClass(Person) Comment("The set of all humans."))
This is so that the type of the entity being annotated can easily be determined from the syntactic form of the entity annotation axiom.
OWL 1.1 provides an expressive language for forming classes. For clarity, these are presented in three separate diagrams. The propositional connectives are presented in Figure 7. The class objectUnionOf is a disjunction of a set of classes, objectIntersectionOf is a conjunction of a set of classes, objectComplementOf is a negation of a class, and objectOneOf is a class that contains exactly the objects denoted by the set of specified individuals. The grammar for the propositional classes is defined as follows:
objectUnionOf := 'ObjectUnionOf' '(' description description { description } ')'
objectIntersectionOf := 'ObjectIntersectionOf' '(' description description { description } ')'
objectComplementOf := 'ObjectComplementOf' '(' description ')'
objectOneOf := 'ObjectOneOf' '(' individualURI { individualURI }')'

Figure 7. Propositional Connectives for the Formation of Classes
OWL 1.1 also allows classes to be defined by means of restrictions on object properties, as shown in Figure 8. The class objectAllValuesFrom denotes the set of objects that are connected via the given object property only to instances of the given class, objectSomeValuesFrom denotes the set of objects that are connected via the given object property to at least one instance of the given class, objectExistsSelf denotes the set of objects that are connected to themselves via the given object property, and objectHasValue denotes the set of objects that are connected via the given object property to the object denoted by the given individual. The grammar for the restrictions is as follows:
objectAllValuesFrom := 'ObjectAllValuesFrom' '(' objectPropertyExpression description ')'
objectSomeValuesFrom := 'ObjectSomeValuesFrom' '(' objectPropertyExpression description ')'
objectExistsSelf := 'ObjectExistsSelf' '(' objectPropertyExpression ')'
objectHasValue := 'ObjectHasValue' '(' objectPropertyExpression individualURI ')'

Figure 8. OWL 1.1 Classes Defined by Restriction on Object Properties
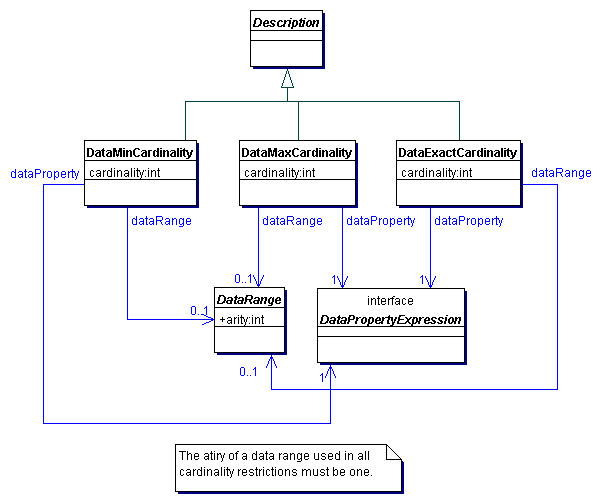
Finally, OWL 1.1 classes can be defined by restricting the cardinality of associations between objects, as shown in Figure 9. Cardinality restrictions can be qualified or unqualified, depending on whether there is a restriction on the class of the connected individual; an unqualified cardinality restriction is equivalent to a qualified one where the restricting class is owl:Thing. The class objectMinCardinality denotes the set of objects that are connected via the given object property to at least the given number of instances of the given class, the class objectMaxCardinality denotes the set of objects that are connected via the given object property to at most the given number of instances of the given class, and the class objectExactCardinality denotes the set of objects that are connected via the given object property to exactly the given number of instances of the given class. The grammar for these restrictions is defined as follows:
cardinality := nonNegativeInteger
objectMinCardinality := 'ObjectMinCardinality' '(' cardinality objectPropertyExpression [ description ] ')'
objectMaxCardinality := 'ObjectMaxCardinality' '(' cardinality objectPropertyExpression [ description ] ')'
objectExactCardinality := 'ObjectExactCardinality' '(' cardinality objectPropertyExpression [ description ] ')'

Figure 9. OWL 1.1 Classes Defined by Restricting Object Property Cardinalities
OWL 1.1 also allows for the definition of classes by stating restrictions on data properties, as shown in Figure 10. The notable distinction with respect to object property restrictions is that dataAllValuesFrom and dataSomeValuesFrom restrictions take a list of data property expressions, and not just a single property expression. This is in order to support class definitions such as "objects whose width is greater than their height", where the values of width and height are specified using two data properties. In such definitions, the arity of the given data range must be equal to the number of the given data properties.

Figure 10. OWL 1.1 Classes Defined by Restriction on Data Properties
Figure 11 shows the restrictions that can be built by stating cardinality restrictions on data properties. If the data range is supplied, its arity must be one.

Figure 11. OWL 1.1 Classes Defined by Restriction on Data Properties
The grammar for restrictions on data properties is defined as follows:
dataAllValuesFrom := 'DataAllValuesFrom' '(' dataPropertyExpression { dataPropertyExpression } dataRange ')'
dataSomeValuesFrom := 'DataSomeValuesFrom' '(' dataPropertyExpression { dataPropertyExpression } dataRange ')'
dataHasValue := 'DataHasValue' '(' dataPropertyExpression constant ')'
dataMinCardinality := 'DataMinCardinality' '(' cardinality dataPropertyExpression [ dataRange ] ')'
dataMaxCardinality := 'DataMaxCardinality' '(' cardinality dataPropertyExpression [ dataRange ] ')'
dataExactCardinality := 'DataExactCardinality' '(' cardinality dataPropertyExpression [ dataRange ] ')'
The following grammar production integrates all types of classes in OWL 1.1:
description := owlClassURI | objectUnionOf | objectIntersectionOf | objectComplementOf | objectOneOf |
objectAllValuesFrom | objectSomeValuesFrom | objectExistsSelf | objectHasValue |
objectMinCardinality | objectMaxCardinality | objectExactCardinality |
dataAllValuesFrom | dataSomeValuesFrom | dataHasValue |
dataMinCardinality | dataMaxCardinality | dataExactCardinality
This section lists the types of axiom that can be stated in OWL 1.1. To make the presentation easier to follow, the axioms are grouped by type. As already mentioned, an axiom may contain an arbitrary number of annotations; furthermore, although annotations do not affect the semantics of an axiom, they are taken into account in the definition of structural equivalence.
The class axioms of OWL 1.1 are shown in Figure 12. The subClassOf axiom states that one class is a subclass of another class. The equivalentClasses axiom takes a set of classes and states that they are all equivalent. The disjointClasses axiom takes a set of classes and states that all classes from the set are pair-wise disjoint. Finally, the disjointUnion axiom defines a class as a union of other classes, all of which are pair-wise disjoint. The grammar for the class axioms of OWL 1.1 is as follows.
subClass := description
superClass := description
subClassOf := 'SubClassOf' '(' { annotation } subClass superClass ')'
equivalentClasses := 'EquivalentClasses' '(' { annotation } description description { description } ')'
disjointClasses := 'DisjointClasses' '(' { annotation } description description { description } ')'
disjointUnion := 'DisjointUnion' '(' { annotation } owlClassURI description description { description } ')'
classAxiom := subClassOf | equivalentClasses | disjointClasses | disjointUnion

Figure 12. The Class Axioms of OWL 1.1
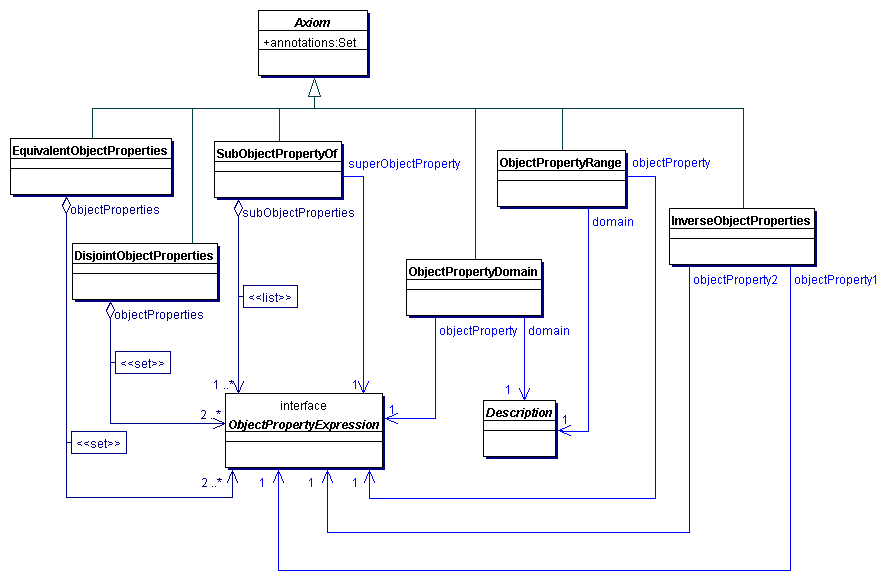
OWL 1.1 provides for several different kinds of object property axioms. For clarity these are presented in two separate diagrams, the first of which is Figure 13. The equivalentObjectProperties axiom takes a set of object properties and states that they are all equivalent, and the disjointObjectProperties axiom takes a set of object properties and states that all properties from the set are pair-wise disjoint. Furthermore, objectPropertyDomain and objectPropertyRange specify the domain and the range class, respectively, of an object property. Finally, inverseObjectProperties axiomatizes two properties to be inverse of each other. These axioms are described using the following grammar:
subObjectPropertyExpression := objectPropertyExpression | 'SubObjectPropertyChain' '(' objectPropertyExpression objectPropertyExpression { objectPropertyExpression } ')'
subObjectPropertyOf := 'SubObjectPropertyOf' '(' { annotation } subObjectPropertyExpression objectPropertyExpression ')'
equivalentObjectProperties := 'EquivalentObjectProperties' '(' { annotation } objectPropertyExpression objectPropertyExpression { objectPropertyExpression } ')'
disjointObjectProperties := 'DisjointObjectProperties' '(' { annotation } objectPropertyExpression objectPropertyExpression { objectPropertyExpression } ')'
objectPropertyDomain := 'ObjectPropertyDomain' '(' { annotation } objectPropertyExpression description ')'
objectPropertyRange := 'ObjectPropertyRange' '(' { annotation } objectPropertyExpression description ')'
inverseObjectProperties := 'InverseObjectProperties' '(' { annotation } objectPropertyExpression objectPropertyExpression ')'

Figure 13. Object Property Axioms, Part I
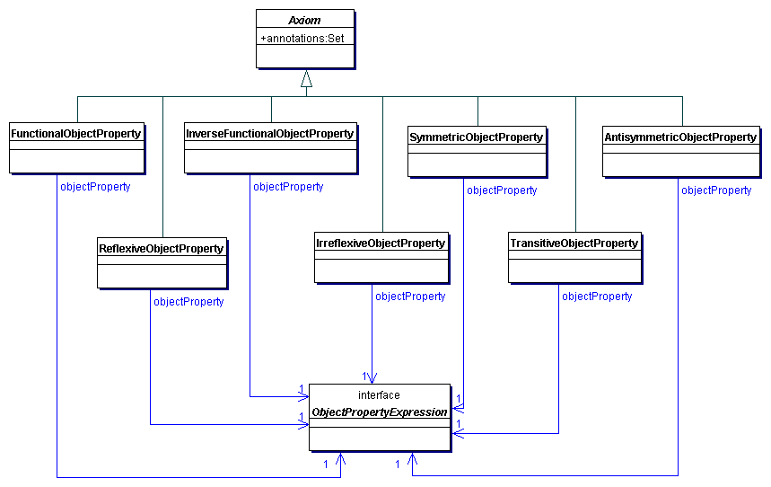
In addition, OWL 1.1 provides for axioms that allow the assertion of various characteristics of an object property, as specified in Figure 14. Each of these axioms takes an object property and asserts that the property has a certain characteristic, such as being functional or transitive. These axioms are described by the following grammar:
functionalObjectProperty := 'FunctionalObjectProperty' '(' { annotation } objectPropertyExpression ')'
inverseFunctionalObjectProperty := 'InverseFunctionalObjectProperty' '(' { annotation } objectPropertyExpression ')'
reflexiveObjectProperty := 'ReflexiveObjectProperty' '(' { annotation } objectPropertyExpression ')'
irreflexiveObjectProperty := 'IrreflexiveObjectProperty' '(' { annotation } objectPropertyExpression ')'
symetricObjectProperty := 'SymmetricObjectProperty' '(' { annotation } objectPropertyExpression ')'
antisymetricObjectProperty := 'AntisymmetricObjectProperty' '(' { annotation } objectPropertyExpression ')'
transitiveObjectProperty := 'TransitiveObjectProperty' '(' { annotation } objectPropertyExpression ')'

Figure 14. Axioms Defining Characteristics of Object Properties, Part II
The following grammar production merges all productions for object property axioms:
objectPropertyAxiom :=
subObjectPropertyOf | equivalentObjectProperties |
disjointObjectProperty | inverseObjectProperties |
objectPropertyDomain | objectPropertyRange |
functionalObjectProperty | inverseFunctionalObjectProperty |
reflexiveObjectProperty | irreflexiveObjectProperty |
symetricObjectProperty | antisymetricObjectProperty |
transitiveObjectProperty
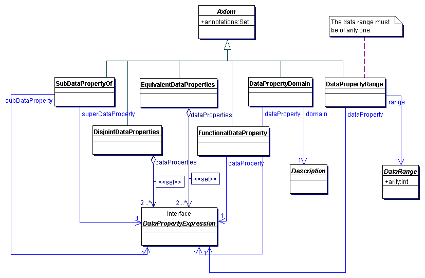
Data property axioms are similar to object property axioms, and are shown in Figure 15. Note that the arity of the data range used in a dataPropertyRange axiom must be one. The axioms are described by the following grammar:
subDataPropertyOf := 'SubDataPropertyOf' '(' { annotation } dataPropertyExpression dataPropertyExpression ')'
equivalentDataProperties := 'EquivalentDataProperties' '(' { annotation } dataPropertyExpression dataPropertyExpression { dataPropertyExpression } ')'
disjointDataProperties := 'DisjointDataProperties' '(' { annotation } dataPropertyExpression dataPropertyExpression { dataPropertyExpression } ')'
dataPropertyDomain := 'DataPropertyDomain' '(' { annotation } dataPropertyExpression description ')'
dataPropertyRange := 'DataPropertyRange' '(' { annotation } dataPropertyExpression dataRange ')'
functionalDataProperty := 'FunctionalDataProperty' '(' { annotation } dataPropertyExpression ')'

Figure 15. Data Property Axioms of OWL 1.1
The following grammar production merges all productions for data property axioms:
dataPropertyAxiom :=
subDataPropertyOf | equivalentDataProperties | disjointDataProperties |
dataPropertyDomain | dataPropertyRange | functionalDataProperty
OWL 1.1 supports a rich set of axioms for stating facts. Figure 16 shows the facts that can be stated about individuals and classes. The sameIndividual axiom states that each of the individuals from a given set denotes the same object, whereas the differentIndividuals axiom states that each of the individuals from a given set denotes a different object. The classAssertion axiom states that the object denoted by the given individual is an instance of the given class. The grammar for these axioms is as follows:
sameIndividual := 'SameIndividual' '(' { annotation } individualURI individualURI { individualURI } ')'
differentIndividuals := 'DifferentIndividuals' '(' { annotation } individualURI individualURI { individualURI } ')'
classAssertion := 'ClassAssertion' '(' { annotation } individualURI description ')'

Figure 16. Class and Individual Assertions
The facts about object properties are shown in Figure 17. The objectPropertyAssertion states that the objects denoted by the given individuals are connected by the given property, whereas the negativeObjectPropertyAssertion states that the objects denoted by the given individuals are not connected by the given property. The grammar for these axioms is as follows:
sourceIndividualURI := individualURI
targetIndividualURI := individualURI
objectPropertyAssertion := 'ObjectPropertyAssertion' '(' { annotation } objectPropertyExpression sourceIndividualURI targetIndividualURI ')'
negativeObjectPropertyAssertion := 'NegativeObjectPropertyAssertion' '(' { annotation } objectPropertyExpression sourceIndividualURI targetIndividualURI ')'

Figure 17. Object Property Assertions
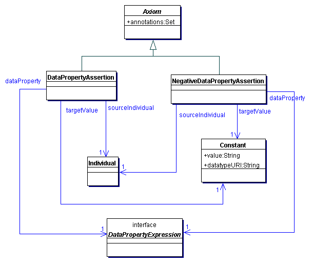
The structure of axioms asserting facts about data properties is similar and is shown in Figure 18. The dataPropertyAssertion states that the value of a data property for an object denoted by the given individual is the given constant, whereas the negativeDataPropertyAssertion states the opposite. The grammar is as follows:
targetValue := constant
dataPropertyAssertion := 'DataPropertyAssertion' '(' { annotation } dataPropertyExpression sourceIndividualURI targetValue ')'
negativeDataPropertyAssertion := 'NegativeDataPropertyAssertion' '(' { annotation } dataPropertyExpression sourceIndividualURI targetValue ')'

Figure 18. Data Property Assertions
The following production integrates all types of facts:
fact := sameIndividual | differentIndividuals | classAssertion |
objectPropertyAssertion | negativeObjectPropertyAssertion |
dataPropertyAssertion | negativeDataPropertyAssertion
As explained in [SROIQ], to obtain a decidable language, the axiom closure Ax of each OWL 1.1 ontology must obey certain restrictions, as defined next.
An object property expression PE is simple in Ax if
In each axiom from Ax, only object properties that are simple in Ax are allowed to occur in
Furthermore, Ax must be regular -- that is, a regular order < on the object property expressions must exist such that each SubObjectPropertyOf(SUB PE) axiom in Ax fulfils the following conditions:
In addition to axioms, OWL 1.1 also provides declarations, which can be used to check the structural consistency of an ontology.
In OWL 1.1, it is possible to use a URI for an entity without explicitly stating that an entity with such a name exists. For example, the following is a correct OWL 1.1 ontology:
Ontology(<http://www.my.domain.com/example>
SubClassOf( Human Animal )
)
In this example, the classes Human and Animal are used without explicitly stating that they exist. This is desirable in many situations, since it allows "anyone to say anything about anything," which is consistent with the vision of the Semantic Web. This approach can, however, make it difficult to detect structural errors in ontologies; a typographical error in a class name, for example, simply introduces a new class with a different name.
This issue can be addressed by using declarations to check the structural integrity of an ontology. We say that an entity is declared in an ontology O if either O or some ontology O' imported by O contains a declaration axiom for the entity. Note that an ontology may contain multiple declarations for the same entity, and that imported ontologies may do so as well. An ontology O is structurally consistent if each entity occurring in an axiom from the axiom closure of O is declared in O.
Note that, although structurally consistency can be a very useful feature in some applications, OWL 1.1 does not require ontologies to be structurally consistent. Thus, an ontology can be used even if it does not contain any declarations.
As shown in Figure 19, a declaration is a kind of axiom; this is in order to allows an ontology to be treated as simply a set axioms. A declaration, however, imposes no constraints on the model-theoretic interpretation of an ontology (in the sense of [OWL 1.1 Semantics]).

Figure 19. Entity Declarations in OWL 1.1
The grammar for declaraions is as follows:
declaration := 'Declaration' '(' { annotation } entity ')'
Note that the production for the declaration nonterminal requires an entity and not a URI. Thus, an OWL class should be declared as follows:
Declaration(OWLClass(Person))
This is so that the type of the entity being declared can easily be determined from the syntactic form of the declaration.
OWL 1.1 departs in its conceptual design and in syntax from OWL 1.0 Abstract Syntax. In this section we summarize the differences and explain the rationale behind the changes.
OWL 1.0 provides a frame-like syntax that allows several aspects of a class, property or individual to be defined in a single axiom. For example, one can write the following axiom in OWL 1.0:
ObjectProperty(partOf inverseOf(containedIn) inverseFunctional transitive
Label("Specifies that an object is a part of another object.")
)
This type of axiom may cause problems in practice. In the first place, it bundles many different features of the given object into a single axiom. While this may be convenient when ontologies are being manipulated by hand, it is not convenient for manipulating them programmatically. In fact, most implementations of OWL 1.0 break such axioms apart into several "atomic" axioms, each dealing with only a single feature of the object. However, this may cause problems with round-tripping, as the structure of the ontology may be destroyed in the process.
In the second place, this type of axiom is often misinterpreted as a declaration and unique "definition" of the given object. In OWL 1.0, however, objects may be used without being the subject of any such axiom, and there may be many such axioms relating to the same object.
Finally, OWL 1.1 does not provide means to annotate axioms, which has proved to be quite useful in practice.
These problems are addressed in OWL 1.1 in several ways. First, the frame-like notation has been dropped in favor of a more fine-grained structure of axioms, where each axiom describes just one feature of the given object. Second, OWL 1.1 provides explicit declarations, and an explicit definition of the notion of structural consistency. Finally, all axioms in OWL 1.1 can be annotated, and declarations provide means for annotating entities.
For example, the above mentioned OWL 1.0 axiom can be represented in OWL 1.1 as follows:
Declaration(ObjectProperty(partOf)
Label("Specifies that an object is a part of another object.")
)
EquivalentObjectProperties(partOf InverseObjectProperty(containedIn))
InverseFunctionalObjectProperty(partOf)
ObjectPropertyTransitive(Comment("The partOf property is transitive.") partOf)
Although OWL 1.1 is more verbose, this should not be a problem given that most OWL ontologies are created using ontology engineering tools. Moreover, such tools are free to present the information to the user in a more intuitive (possibly frame-like) way.
In OWL 1.0, all properties are atomic, but it is possible to assert that one object property is the inverse of another. For example, one can assert the following axiom in OWL 1.0:
ObjectProperty(hasPart inverse isPartOf)
In OWL 1.1, property expressions such as InverseObjectProperty(hasPart) can be used in class expressions, which avoids the need to give a name to every inverse property. If desired, however, names can still be given to inverse properties. For example, the following OWL 1.1 axiom asserts that isPartOf is the inverse of hasPart, and is thus equivalent to the mentioned OWL 1.0 axiom:
EquivalentObjectProperties(InverseObjectProperty(hasPart) isPartOf)
OWL 1.0 relies on the separation of names between concepts, individuals, and object and data properties, but the type of a given name may not be obvious from the context in which it is used. Consider, for example, the following OWL 1.0 axiom:
SubClassOf(Lion restriction(eats someValuesFrom(Animal)))
From this axiom alone, it is not clear how to interpret the class restriction(eats someValuesFrom Animal): one possibility is to treat eats as an object property and Animal as a class, and the other one is to treat eats as a data property and Animal as a datatype. Examining other axioms in the ontology (or in an imported ontology) may make it possible to disambiguate this one, but this is not required in OWL 1.0: an ontology containing only the mentioned axiom is a correct OWL 1.0 ontology in which the intended usage of eats and Animal cannot be disambiguated. Hence, parsing an OWL 1.0 ontology requires not only two passes through the ontology being parsed, but also possibly parsing imported ontologies as well; this makes parser implementation complex and error prone.
This problem is addressed in OWL 1.1 by explicitly typing each usage of a name. For example, the above mentioned axiom can be represented in OWL 1.1 as follows:
SubClassOf(Lion ObjectSomeValuesFrom(eats Animal))
This makes it completely clear that eats is intended to be interpreted as an object property and Animal as a class.