Final Specification: 5 March 2015
This Version: http://www.w3.org/community/odrl/model/2.1/
Latest Version: http://www.w3.org/community/odrl/model/2/
- Editors:
- Renato Iannella, Semantic Identity, ri
semanticidentity.com - Susanne Guth, Vodafone, susanne.guth
vodafone.com - Daniel Paehler, University of Koblenz, tulkas
uni-koblenz.de - Andreas Kasten, University of Koblenz, andreas.kasten
uni-koblenz.de
Status of this document
This specification was published by the W3C ODRL Community Group. It is not a W3C Standard nor is it on the W3C Standards Track. Please note that under the W3C Community Contributor License Agreement (CLA) there is a limited opt-out and other conditions apply. Learn more about W3C Community and Business Groups.
The W3C ODRL Community Group publishes a Final Specification to indicate that the document is believed to be mature and stable for implementation by the wider community. This Final Specification is now endorsed by the W3C ODRL Community Group as appropriate for widespread deployment and that promotes the Community Groups’s mission.
Discussion and feedback of this document takes place on the W3C ODRL Community Group mailing list (see Contributor Archive). Feedback from the public is encouraged and can be send to public-odrl@w3.org (see Public Archive).
Copyright © 2015 the Contributors to the Final Specification, published by the W3C ODRL Community Group under the W3C Community Final Specification Agreement (FSA). A human-readable summary is available.
Table of contents
- 1. Overview
- 2. ODRL Core Model
- 3. Scenarios (Informative)
- 4. Experimental Features (Informative)
- Change History
- Acknowledgements
- References
1. Overview
The W3C ODRL Community Group’s aim is to develop and promote an open international specification for Policy Language expressions. The ODRL Policy Language provides a flexible and interoperable information model to support transparent and innovative use of digital assets in the publishing, distribution and consumption of content, applications, and services across all sectors and communities. The ODRL Policy model is targeted to support the business models of open, educational, government, and commercial communities through Profiles that enhance the model to align to their requirements whilst providing a common semantic layer for interoperability.
ODRL Version 2.1 is a major update for ODRL and supersedes Version 2.0 and Version 1.1.[ODRL11]
The ODRL Core Model is designed to be independent from implementation mechanisms and is focussed on the optimal interoperable model and semantics to represent policy-based information.
The following documents are part of the ODRL Version 2 series:
- ODRL V2 – Requirements [ODRL-REQ]. The Requirements document represents requirements for the language that have been gathered since ODRL Version 1.1 has been released. Not all requirements are aimed to be met.
- ODRL V2.1 – Core Model (this document)
- ODRL V2.1 – Common Vocabulary. This document specifies the terms (vocabulary) used by the Core Model for policy expression needs across communities [ODRL-VOCAB]. (This was called the “data dictionary” previously.)
- ODRL V2.1 – XML Encoding. The XML Encoding document specifies the serialisation of the Core Model in XML [ODRL-XML].
- ODRL V2.1 – Ontology. The ODRL Ontology document will specify the serialisation of the Core Model in the W3C RDF/OWL Semantic Web languages [ODRL-ONTO].
- ODRL V2.1 – JSON Encoding. The JSON Encoding document specifies the serialisation of the Core Model in JSON [ODRL-JSON].
The requirements for Version 2 are documented [ODRL-REQ] and will be directly referenced in this document to ensure that they have been adequately addressed (where applicable).
The model shall be formally specified using UML notation [UML] [ODRL-REQ-6] and shall utilise the key words “MUST”, “MAY”, “REQUIRED”, and “OPTIONAL” in accordance to [RFC2119].
To make keywords easily distinguishable, this document uses syntax highlighting (formatted coded typeface) to indicate Core Model entities, the entities’ attributes, and concrete values for the attributes.
2. ODRL Core Model
The basic context of an ODRL Policy is that only an explicitly permitted use may be executed. Any use not explicitly permitted is prohibited by default. Based on that context, an ODRL Policy must contain at least one Permission and may contain Prohibitions. An ODRL Policy only permits the action explicitly specified in a Permission and all other actions are implicitly prohibited. An action defined in a Prohibition should only refine (or directly relate to) the semantics of an action defined in one of the Permissions in the
ODRL Policy.
For example, an ODRL Policy that has the action “present” Permission and may also have the action “print” Prohibition (as these actions are related hierarchically in the ODRL Common Vocabulary).
Note that ODRL Profiles can be developed and used to refine the basic context of an ODRL Policy. Hence, the application of an ODRL Profile must be understood by the consuming community and systems.
Figure 2.1 below shows the ODRL Core Model. The Policy is the central entity that holds an ODRL policy together.
A Permission allows a particular Action to be executed on a related Asset, e.g. “play the audio file abc.mp3”. A Constraint like “at most 10 times” might be added to specify the Permission more precisely. The Party that grants this Permission is linked to it with the Role assigner, the Party that is granted the Permission is linked to it with the Role assignee, e.g. “assigner VirtualMusicShop grants the Permission to assignee Alice”. Additionally, a Permission MAY be linked to Duty entities.
Similar to Permissions, a Duty states that a certain Action MAY be executed by the Party with the Role assignee for the Permission to be valid, e.g. “Alice must pay 5 EUR in order to get the Permission to play abc.mp3″.
The Prohibition entity is used in the same way as Permission, with the two differences that it does not refer to Duties and (obviously) that it forbids the Action, e.g. “Alice is forbidden to use abc.mp3 commercially”.
![]() |
| Figure 2.1 – ODRL Core Model Version 2.1 |
The following sections describes each entity of the Core Model in greater detail.
2.1 Policy
The Policy entity is the top-level entity and contains the following attributes:
uid: the unique identification of thePolicyentity (REQUIRED)type: indicates the semantics of thePolicyentity (REQUIRED). These are further described in the Common Vocabulary and ODRL Profiles.conflict: indicates the precedence betweenPermissions andProhibitions (OPTIONAL)undefined: indicates how to handle undefinedActions (OPTIONAL)inheritAllowed: indicates if thePolicyentity can be inherited (OPTIONAL)inheritFrom: the identifier from which thisPolicyinherits from it’s parentPolicy(OPTIONAL)inheritRelation: the identifier for the relationship type of this inheritance structure (OPTIONAL)profile: the identifier of the ODRL Profile that thisPolicyconforms to (OPTIONAL)
The uid attribute MUST be a unique identifier.
The range of values for the Policy entity’s type attribute will be described in the Common Vocabulary document or in community profiles. This value MAY also impose further constraints on the Core Model, such as are exemplified in the Scenarios for types Offer and Agreement. It is important that the type attribute be clearly understood in policy expressions as the semantics MAY impose restrictions on the expression language constructs such as cardinalities between entities.
The conflict attribute is used to resolve conflicts arising from the merging of policies, specifically when there are conflicting Actions in the Permissions and Prohibitions. If present, the conflict attribute MUST take one of the following values:
perm: thePermissions will always takes precedenceprohibit: theProhibitions will always takes precedenceinvalid: the policy is not valid
If the conflict attribute is not explicitly set, its default value will be used instead. The default value of the conflict attribute is invalid.
The undefined attribute is used to indicate how to support Actions that are not part of any profile in the policy expression system. If present, the undefined attribute MUST take one of
the following values:
support: theActionis to be supported as part of the policy – and the policy remains validignore: theActionis to be ignored and not part of the policy – and the policy remains validinvalid: theActionis unknown – and the policy is invalid
In the support case, even though the Action is unknown, the policy still is valid and the consuming parties or system of the policy MUST be made aware of the unknown Action. This MAY be via a user interface that displays the unknown Action for human readability.
In the ignore case, even though the Action is unknown, the policy still is valid and the consuming parties or system of the policy MAY be made aware of the unknown Action.
In the invalid case with the unknown Action, the policy is invalid and the consuming parties or system of the policy MUST be made aware of this.
If the undefined attribute is not explicitly set, its default value will be used instead. The default value of the undefined attribute is invalid.
Other attributes MAY be added to the Policy entity to support additional functions and requirements. Typically, these will be from different community vocabularies. For example, to indicate the issued date or valid dates of the Policy entity, use of the Dublin Core Metadata Terms would be recommended.
2.1.1 Inheritance
The inheritAllowed attribute in the Policy entity is used to indicate if the Policy expression can be used in any inheritance relationship [ODRL-REQ-1.20]. If present, the value of the inheritAllowed attribute MUST take one of the following values:
true: thePolicyexpression can be used for inheritancefalse: thePolicyexpression can not be used for inheritance
If the inheritAllowed attribute is not explicitly set, its default value will be used instead. The default value of the inherit attribute is true.
Only if the inheritAllowed attribute has the value true can the inheritFrom and inheritRelation attributes be specified.
The inheritFrom attribute in the (child) Policy will uniquely identify (via a UID) the (parent) Policy from which the inheritance will be performed.
The inheritRelation attribute in the (child) Policy will uniquely identify (via a UID) the type of inheritance from the (parent) Policy. For example, this may indicate the business scenario, such as subscription, or prior arrangements between the parties (that are not machine representable). Such terms MAY be defined in the Common Vocabulary or Community Profiles. For example, an Assigner and Assignee may have a historical arrangement related to the specific use of content they make available to each other. The business model (identified with a URI) is used in the inheritRelation attribute in their subsequent ODRL policies they exchange. This will require the ODRL policy to be interpreted with the additional information identified by the URI. For example, this may include additional permission actions or constraints (etc) that is documented in their business model arrangement.
Both the inheritFrom and inheritRelation attribute MAY be used independently.
The following restrictions apply when using inheritance:
- Single inheritance is only supported. (One Parent
Policyto one or more ChildPolicyentities. No ChildPolicycan inherit from two or more ParentPolicyentities.) - Inheritance can be to any depth. (Multiple levels of Children
Policyentities.) - Inheritance cannot be circular.
- The Child
PolicyMUST override the ParentPolicy. i.e.: If the sameActionappears in the Parent, then it is replaced by the Child version, otherwise the ParentActions are added to the Child’sActions. - No state information is transferred from the policy in the Parent
Policyto the ChildPolicy
2.1.2 Profile
The profile attribute in the Policy entity is used to indicate the identifier (URI) of the ODRL Profile for which the policy expression conforms to. This attribute is OPTIONAL, but if the attribute appears, then any consuming system MUST understand the identified ODRL Profile – and all the rules from the Profile MUST apply to the policy expression. If multiple ODRL Profiles are required, then it is recommended that a new identifier be created to identify the combination of Profiles (and document the combined Profiles).
Since the ODRL Core Model and Common Vocabulary [ODRL-VOCAB] represents broad needs for policy expressibility, different communities will require less or more concepts from the Core Model and terms from the Common Vocabulary. Community profiles of the ODRL model are expected to be developed that adequately document these requirements in respect to the Core Model and Vocabulary. Some requirements for communities developing ODRL Profiles include:
- Document any additions to the Core Model
- Document any aspects of the Core Model that will have different default values or interpretations
- Document which aspects of the Core Model are not being used (deprecated)
- Document new Vocabulary terms
- Document deprecated Vocabulary terms
- Declare the ODRL Profile identifier (URI)
- Declare your communities namespace URI (see the various Encoding specifications)
- Share the Community ODRL Profile with the W3C ODRL community for feedback and comments
It is recommended that the ODRL Profile URI be the same as the Namespace URI, but this is not mandatory.
2.2 Asset
The Asset entity is the subject of an ODRL policy expression that permissions and prohibitions are applied to. The Asset entity can be any form of identifiable resource, such as data/information, content/media, applications, or services. Furthermore, it can be used to represent other Asset entities that are needed to undertake the Policy expression, such as with the Duty entity. The Asset entity is referred to by the Permission and/or Prohibition entities, and also by the Duty entity.
The Asset entity contains the following attribute:
uid: the unique identification of theAsset(REQUIRED)
The identification of the Asset entity is a key foundation of the ODRL Policy language. However, there are some use cases where the ODRL Policy expression MAY be embedded inside the target Asset. In these cases, it MAY be more appropriate to provide, or infer, a link to the Asset entity (as the complete Asset uid may not be known at the time) through the local context. Use of such inference and context MUST be documented in the relevant ODRL community Profile.
Since ODRL policies could deal with any kind of asset, the ODRL Core Model does not provide additional metadata to describe Asset entities of particular media types. It is recommended to use already existing metadata standards, such as Dublin Core Metadata Terms that are appropriate to the Asset type or purpose.
The Relation entity is used to associate the Asset entity with the relevant Permission, Prohibition, and Duty entities
2.2.1 Relation
The Relation entity is an association class and can be used to link to an Asset from either Permission, Duty or Prohibition, indicating how the Asset MAY be utilised in respect to the entity that links to it.
The Relation entity contains the following attribute:
relation: indicates the relationship of theAssetto the linked entity (REQUIRED)
The default value for the relation attribute is target which indicates that the Asset is the primary object to which the Permission, Duty or Prohibition actions apply.
Other values for the Relation entity MAY be defined in the Common Vocabulary and community Profiles.
2.3 Party
The Party entity is the object of an ODRL policy that performs (or not performs) actions or has a role in a Duty [ODRL-REQ-1.5]. The Party entity can be any form of identifiable entity, such as a person, group of people, organisation, or agent. An agent is a person or thing that takes an active role or produces a specified effect.
The Party entity contains the following attribute:
uid: the unique identification of the party (REQUIRED)scope: defines how the role shall be interpreted under different contexts. (OPTIONAL)
The ODRL Core Model does not provide additional metadata for the Party element. It is recommended to use already existing metadata standards, such as IETF vCard that are appropriate to the Party type or purpose.
The Role entity is used to associate the Party entity with the relevant Permission, Prohibition, and Duty entities.
2.3.1 Role
The Role entity is an association class and can be used to link to a Party from either Permission, Duty or Prohibition, indicating which role the Party takes with respect to the entity that links to it.
The Role entity contains the following attributes:
function: the functional role thePartytakes (REQUIRED)
The function attribute MUST support the following values:
assigner: indicates that thePartyhas assigned the associatedPermission,Duty, orProhibition. In other words, thePartygrants aPermissionor requires aDutyto be performed or states aProhibition.assignee: indicates that thePartyhas been assigned the associated entity, i.e. they are granted aPermissionor required to perform aDutyor have to adhere to aProhibition.
Other values for the function attribute MAY be defined in the Common Vocabulary and community Profiles.
The scope attribute MAY be used to indicate the context under which to interpret the Party entity. If present, the scope attribute MAY take one of the following values:
individual: indicates that thePartyentity is a single individual. The linkedPermission,DutyorProhibitionis applicable for that individual only.group: indicates that thePartyentity represents a group. The group consisting of many individual members. The linkedPermission,DutyorProhibitionis applicable for each member of that group. For example, a (constrained)Permissionto play a movie 5 times is valid for eachPartymember or theDutyto pay 3 EUR has to be fulfilled by eachPartymember.
Other values for the scope attribute MAY be defined in the Common Vocabulary and community Profiles.
2.4 Permission
The Permission entity indicates the Actions that the assignee is permitted to perform on the associated Asset. In other words, what the assigner (supplier) has granted to the assignee (consumer).
An ODRL policy expression MAY contain at least one Permission. It is important to verify the semantics of the Policy type attribute as this MAY indicate additional constraints on the Policy expression structure.
If several Permission entities are referred to by a Policy, then all of them are valid.
The Permission entity has the following relations:
Asset: thePermissionentity MUST refer to anAsset(where at least one, and only one,relationvalue istarget) on which the linkedActionMAY be performed (REQUIRED)Action: thePermissionentity MUST refer to exactly oneActionthat indicates the granted operation on the targetAsset(REQUIRED)Party: thePermissionMUST refer to one or morePartyentities linked via theRoleentity (see Section 2.3.1) (OPTIONAL)Constraint: thePermissionMAY refer to one or moreConstraints which affect the validity of thePermission, e.g. if theActionplayis only permitted for a certain period of time (OPTIONAL)Duty: thePermissionMAY refer to one or moreDutyentities that indicate a requirement that MAY be fulfilled in return for receiving thePermission(OPTIONAL)
2.5 Duty
The Duty entity indicates a requirement that MUST be fulfilled in return for being entitled to the referring Permission entity [ODRL-REQ-1.8]. While implying different semantics, the Duty entity is similar to Permission in that it is an Action that can be undertaken. If a Permission refers to several Duty entities, all of them have to be fulfilled for the Permission to become valid. If several Permission entities refer to one Duty, then the Duty only has to be fulfilled once for all the Permission entities to become valid.
The Duty entity contains the following attributes:
uid: a unique identification for thisDuty. Used to refer a singleDutyto multiplePermissionentities (OPTIONAL)
The Duty entity has the following relations:
Action: indicates the operation that MUST be performed (REQUIRED). Note: It is assumed that the assigned Party has the appropriate permissions to perform this action.Party: aDutyMAY refer toPartyentities with differentRoles (see Section 2.3.1). If no explicitPartyis linked to asassigneeorassigner, thePartieswith the respectiveRoles are taken from the referringPermission. (OPTIONAL)Asset: aDutyentity MAY refer to anAsset(where at least one, and only one,relationvalue istarget) related to fulfilling theDuty.
For example, anextPolicyActionmust be linked to the identifier of a target policyAsset. (OPTIONAL)Constraint: aDutyMAY link to one or moreConstraints [ODRL-REQ-1.10] (OPTIONAL)
A Duty entity does not, by itself, specify any conditions on when the Duty Action MUST or MAY be performed, such as to compensate before viewing the movie. Such conditions MAY be expressed through Constraint entities.
To support cases where the Duty MAY be performed for each Action on an Asset (for example, pay-per-view) then the use of a Constraint (e.g. count=1) on the Permission (e.g. play) can express these semantics.
2.6 Prohibition
The Prohibition entity indicates the Actions that the assignee is prohibited to perform on the related Asset [ODRL-REQ-1.7]. Prohibitions are issued by the supplier of the Asset – the Party with the Role assigner. If several Prohibition entities are referred to by a Policy, all of them must be satisfied.
The Prohibition entity has the following relations:
Asset: theProhibitionentity MUST refer to anAsset(where at least one, and only one,relationvalue istarget) on which theActionis prohibited (REQUIRED)Action: theProhibitionentity MUST refer to exactly oneActionthat is prohibited (REQUIRED)Party: theProhibitionMAY refer to one or morePartyentities linked via theRoleentity (see Section 2.3.1) (OPTIONAL)Constraint: theProhibitionMAY refer to one or moreConstraintentities (OPTIONAL)
2.7 Action
The Action entity (when related to a Permission entity) indicates the operations (e.g. play, copy, etc.) that the assignee (i.e. the consumer) is permitted to perform on the related Asset linked to by Permission. When related to a Prohibition, the Action entity indicates the operations that the assignee (again the consumer) is prohibited to perform on the Asset linked to by Prohibition. Analogously, when related to a Duty, it indicates the operation to be performed.
Action contains the following attribute:
name: indicates theActionentity term (REQUIRED)
As its value, the name attribute MAY take one of a set of Action names which are formally defined in profiles. The ODRL Common Vocabulary defines a standard set of potential terms that MAY be used. Communities will develop new (or extend existing) profiles to capture additional and refined semantics.
2.8 Constraint
The Constraint entity indicates limits and restrictions to the Permission, the Prohibition and the Duty entity [ODRL-REQ-1.9]. Constraints express mathematical terms with two operands and one operator. For example, the “number of usages” (name) must be “smaller than” (operator) the “number 10” (rightOperand).
If multiple Constraint entities are linked to the same Permission, Prohibition, or Duty entity, then all of the Constraint entities MUST be satisfied. That is, all the Constraint entities are (boolean) anded. In the case where the same Constraint is repeated, then these MUST be represented as a single Constraint entity using an appropriate operator value (for example, isAnyOf).
The Constraint entity contains the following attributes:
name: a name that identifies the the left operand of the operation (REQUIRED)operator: an operator function (REQUIRED)rightOperand: the right operand of the operation (REQUIRED)dataType: the datatype of the rightOperand (OPTIONAL)unit: the units of the rightOperand (OPTIONAL)status: the current value of the left operand (OPTIONAL)
The name identifies the left operand of the mathematical operation for the Constraint such as “Number of Usages” and “Expiration Date” etc. The operator identifies the comparative operation such as “greater than” or “equal to”. The rightOperand identifies the value that is being compared. The dataType indicates the type of the rightOperand, such as “decimal” or “datetime” and the unit indicates the unit value of the rightOperand, such as “EU dollars”.
When processing policy expressions, these Constraint names MAY be directly linked to a procedure that can determine the outcome of the operations, such as the number of already performed usages and the current date. The name and operator are defined in the ODRL Common Vocabulary or community profiles.
The status provides the current value of the Constraint variable (i.e. current value of name) [ODRL-REQ-1.3]. This is useful in cases where the current status of Constraints needs to be captured and expressed in the ODRL Core Model.
3. Scenarios (Informative)
This section shows a number of policy expression scenarios. In these examples, the different policy expression types that are used are for illustrative purposes only and are not part of this normative specification. Also, the specific Action and Constraint names (etc.) used in these examples are for illustrative purposes only. Please note that formal policy expression types and other entities are defined in the ODRL Common Vocabulary specification, or in community profiles.
3.1 Set
The following shows an instance of a set Policy. The Set shows a policy expression, stating that the Asset http//example.com/asset:9898 is the target of the Permission reproduce and the Prohibition to modify. No parties or other elements are involved. This set could be used, for example, as a template or an instant license.
![]() |
| Figure 3.1 – An instance of a Set Policy |
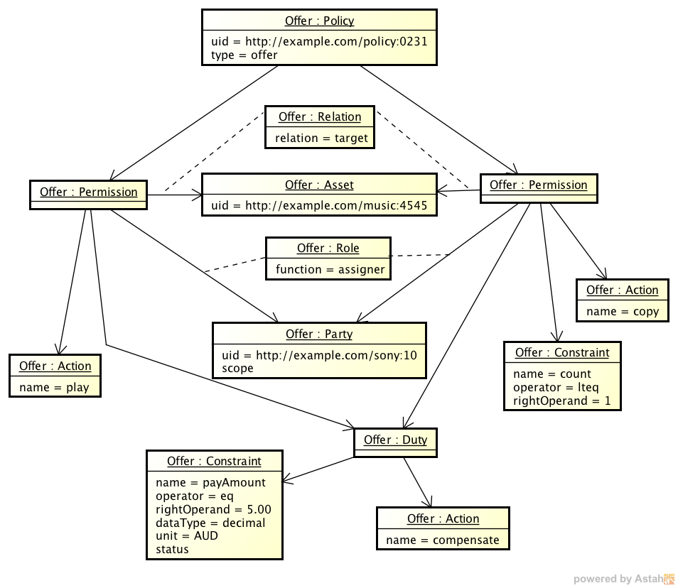
3.2 Offer
The following shows the instance of an offer Policy. The offer contains the music file http//example.com/music:4545 that is offered by the Party http//example.com/sony:10 with the Permissions to play and copy the file. The Permission copy is only granted once. The two Permissions are offered for a payment of AUD$0.50.
![]() |
| Figure 3.2 – An instance of an Offer Policy |
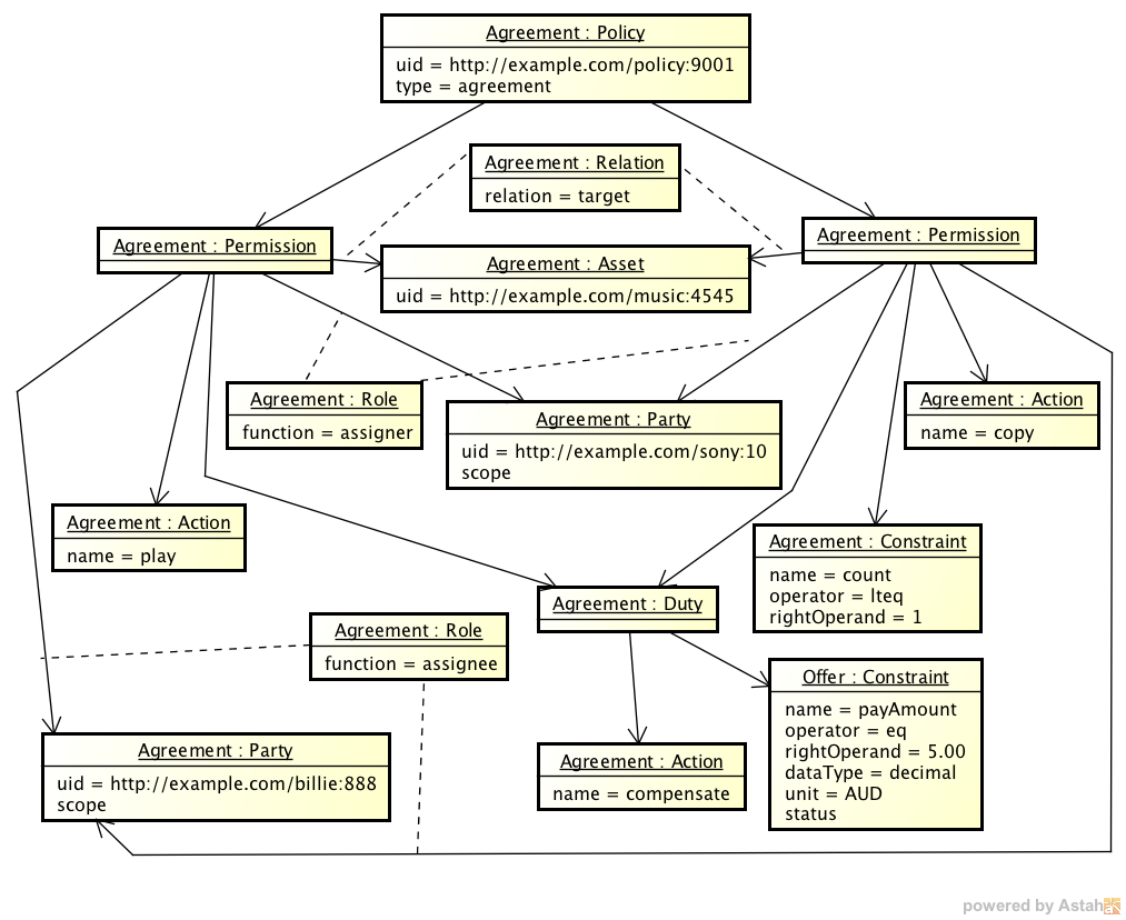
3.3 Agreement
The following shows the instance of an agreement Policy. The agreement contains all entities shown in the offer scenario above. A new Party element http//example.com/billie:888 has been added. This Party accepted the previous offer and thus is now the buyer of the Permission play and copy, i.e. is now linked as assignee of the Permissions and Duty entities.
![]() |
| Figure 3.3 – An instance of an Agreement Policy |
3.4 Request
The following shows the instance of a request Policy. The Party http//example.com/guest:0589 has requested the Permission to display the target Asset http//example.com/news:0099.
![]() |
| Figure 3.4 – An instance of a Request Policy |
3.5 Ticket
The following shows the instance of a ticket Policy. The ticket expresses the play Permission for the target Asset http//example.com/game:4589. The Ticket is valid until the end of the year 2010. Any valid holder of this ticket may exercise this Permission.
> |
| Figure 3.5 – An instance of a Ticket Policy |
3.6 Offer and Next Policy
The following shows the instance of an offer Policy showing the nextPolicy structure. The party http//example.com/sony:99 assigns the Permission distribute directly to the potential buyer of the permission who will pay $EU1,000. The distribute Permission is also constrained to the country Italy. The potential assignee may then distribute the target Asset according to the nextPolicy target Asset linked directly from this Duty. In this case, the next Policy Asset stipulates that the potential assignee may only offer the display Permission to downstream consumers.
![]() |
| Figure 3.6 – An instance of an Offer and Next Policy Policy |
3.7 Privacy
The following shows the instance of an privacy Policy.
The target Asset is Personal Data and the assignee is allowed to distribute the Asset only for the purpose of contacting the subject of the Personal Data. The purpose value is taken from the P3P privacy purpose vocabulary.
Additionally, the assigner (the Party who the personal data is about) has stipulated that the assignee must delete the Asset after a 30 day period (retention policy).
![]() |
| Figure 3.7 – An instance of an Privacy Policy |
3.8 Permission and Prohibition
The following shows the instance of an agreement Policy with both a Permission and a Prohibition. The party http//example.com/sony:10 assigns the Permission play to the Party http//example.com/billie:888 at the same time they are prohibited from utilising the target Asset as a mobile:ringtone. Additionally, in case of any conflict, the conflict attribute is set to perm indicating that the Permission entity will take precedence.
![]() |
| Figure 3.8 – An instance of an Permission and Prohibition Policy |
3.9 Inheritance
The following shows the instance of a (child) Policy http//example.com/policy:9999 inheriting from another (parent) Policy http//example.com/policy:5531. The inheritFrom attribute of the (child) Policy has the same identifier as the (parent) Policy. In this inheritance example, the (parent) Policy allows the Party http//example.com/billie:888 to print the (parent’s) target Asset. The (child) Policy allows the Party http//example.com/class:IT01 (a group of people) to display the (child’s) target Asset. Since the (child) Policy also inherits from the (parent) Policy, then the Party http//example.com/class:IT01 can also print the (parent’s) target Asset.
![]() |
| Figure 3.9 – An instance of an Inheritance Policy |
3.10 Social Network
The following shows the instance of an agreement Policy for a Social Network scenario.
The target Asset are photos posted to a Social Network site and the assigner is the owner of the photos. The assignee is a Party group and represents the football network members on the social network, who are each allowed to display the photos.
![]() |
| Figure 3.10 – An instance of an Social Network Policy |
3.11 Multiple Assets
The following shows an instance of a set Policy utilising multiple Asset entities.
The index Permission is granted to the target Asset. As well, the x:collection Asset specifies which database the index outcome should be stored in.
![]() |
| Figure 3.11 – An instance of an Multiple Assets Policy |
4. Experimental Features (Informative)
This section contains advanced ODRL features. Although not part of the normative specification, they provide an opportunity for communities to experiment with and provide feedback on experiences that may be included in future ODRL versions.
4.1 Extended Relations
Extended Relations may tie Permission, Prohibition, Duty, and Constraint entities together with an AND, OR or XOR relationship. Only entities of the same type can be linked with this model. For example, a Permission and Prohibition cannot be linked together within this model. The Extended Relations model supports the following attribute:
operation: may be set with one of the mathematical valuesAND,ORandXOR. (ORis the default if not specified.)
The following table outlines the semantics of Extended Relations with respect to each of the main entity types.
Permission |
Prohibition |
Duty |
Constraint |
|
OR |
The related party may perform any (at least) one of the Actions |
The related party MAY NOT perform at least one of the Actions |
The related party MUST perform at least one of the Actions |
The related Permission/Prohibition/Duty is restricted by at least one of the Constraints |
AND |
The related party MUST perform all of the Actions |
The related party MAY NOT perform all of the Actions |
The related party MUST perform all of the Actions |
The related Permission/Prohibition/Duty is restricted by all of the Constraints |
XOR |
The related party MAY perform only one of the Actions |
The related party MAY NOT perform only one of the Actions |
The related party MUST perform only one of the Actions |
The related Permission/Prohibition/Duty is restricted by only one of the Constraints. |
Note that Extended Relations are not needed to assign two or more Permissions to a Party entity. In this case simply use as many Assignee relations between Party and Permission as needed.
4.2 Abstract Policy Expression
As the Core Model diagram shows (see Figure 4.1), the key Permission, Prohibition and Duty entities are very similar since they have (more or less) the same relationships to the other entities. They core difference is in their semantics:
Permissionsays that theassigneemay do something,Dutysays that theassigneeshould do something, andProhibitionsays that they should not do it.
In an implementation that interprets ODRL, it may make sense to introduce a common superclass Rule, as shown in the (abbreviated) Model in Figure 5.1.
![]() |
| Figure 4.1 – ODRL Abstract Policy Model |
By implementing Permission, Prohibition and Duty as subclasses of Rule, the redundancy of having very similar, but separately developed classes in an application’s source code can be avoided. Furthermore, Rule makes it possible to easily extend the Core Model in Profiles by adding policy expressions (as subclasses of Rule) that are not possible by default.
4.3 Remedies
In the ODRL Core Model, Duties are only directly related to Permissions, meaning that for a Permission to become effective, the related Duty should be performed. For some use cases though, it might be useful to attach a Duty to a Prohibition, meaning that if a Prohibition is violated, the Duty has to be performed as a kind of remedy or consequence for the violation.
Not only can a Prohibition have a Duty attached to it as a remedy, even Duties themselves may have remedies, e.g. “For the Permission to play audio file xyz to become effective, you have to perform the Duty ‘pay 2€’. If you don’t perform this Duty (even though you’ve played yxz), you have to remedy this by performing the Duty ‘pay 5€'”.
In order to distinguish between a Duty that has to be fulfilled as a requirement and one that has to be fulfilled as a remedy, different relation names are introduced as shown in the Figure 4.2.
![]() |
| Figure 4.2 – Remedy Model |
The relation between Permission and Duty, which was unnamed before, is now named hasRequirement. This is needed not only to make the different semantics clearer, but also because a Duty can refer to yet another Duty as a requirement, e.g. “If you want to print this written article, you have the Duty to attach a particular image of the author, and if you do that, you have the Duty to attribute the image to the photographer”.
Change History
The major changes from Version 2.0 include:
- Added the
profileattribute (section 2.1.2) - Added
dataTypeandunitto the Constraint entity (section 2.8) - Added the basic context of ODRL (section 2.0)
- Updated the inheritRelation attribute (section 2.1.1)
- Updated Asset definition (section 2.2)
- Updated Party definition (section 2.3)
Acknowledgements
The editors gratefully acknowledge feedback and contributions to this document from:
- Michael Steidl, Vicky Weissman, Mark Strembeck, Alapan Arnab, Steven Rowat, Eetu Luoma, Jaime Delgado, Ruediger Grimm, Helge Hundacker, Stuart Myles, Francis Cave, Rigo Wenning, Hassan Abdel-Rahman, Jonas Zitz
- Members of the W3C ODRL Community Group
References
[UML]Unified Modeling Language (UML), Object Management Group, 2003. http://www.omg.org/technology/documents/formal/uml.htm
| [ODRL-11] | R. Iannella (ed). Open Digital Rights Language (ODRL) Version 1.1. W3C Note, 19 Sept 2002. http://www.w3.org/TR/odrl/ |
| [ODRL-REQ] | S. Guth, R. Iannella (eds). Open Digital Rights Language (ODRL) Version 2.0 Requirements (Working Draft), ODRL Initiative, http://www.w3.org/2012/09/odrl/archive/odrl.net/2.0/v2req.html, 24 November 2004. |
| [ODRL-VOCAB] | R. Iannella, M. Steidl, S. Guth (eds). Open Digital Rights Language (ODRL) Version 2.1 – Common Vocabulary. Final Specification, W3C ODRL Community Group http://www.w3.org/community/odrl/vocab/2.1/ |
| [ODRL-XML] | R. Iannella (ed). Open Digital Rights Language (ODRL) Version 2.1 – XML Encoding. Final Specification, W3C ODRL Community Group http://www.w3.org/community/odrl/xml/2.1/ |
| [ODRL-ONTO] | M. McRoberts, V. Rodríguez Doncel. Open Digital Rights Language (ODRL) Version 2.1 – Ontology. Final Specification, W3C ODRL Community Group http://www.w3.org/ns/odrl/2/ |
| [ODRL-JSON] | J. Öberg, S. Myles, L. Ai . Open Digital Rights Language (ODRL) Version 2.1 – JSON Encoding. Final Specification, W3C ODRL Community Group http://www.w3.org/community/odrl/json/2.1/ |
| [RFC2119] | Key words for use in RFCs to Indicate Requirement Levels, S. Bradner. The Internet Society, March 1997. http://tools.ietf.org/html/rfc2119 |













