W3C

Dublin Core to PROV Mapping

W3C Working Draft 11 December 2012

This version:
http://www.w3.org/TR/2012/WD-prov-dc-20121211/
Latest published version:
http://www.w3.org/TR/prov-dc/
Latest editor's draft:
http://dvcs.w3.org/hg/prov/raw-file/default/dc-note/dc-note.html
Editors:
Daniel Garijo, Universidad Politécnica de Madrid, Spain
Kai Eckert, Manheim University Library, Germany
Authors:
Simon Miles, King's College London, UK
Craig M. Trim, IBM, USA
Michael Panzer, OCLC Online Computer Library center, USA

Abstract

This document provides a mapping between the PROV-O OWL2 ontology [PROV-O] and the Dublin Core Terms Vocabulary [DCTERMS].

The direct mappings are available here.

The prov refinements for Dublin Core can be accessed here here.

The PROV Document Overview [PROV-OVERVIEW] describes the overall state of PROV, and should be read before other PROV documents.

Status of This Document

This section describes the status of this document at the time of its publication. Other documents may supersede this document. A list of current W3C publications and the latest revision of this technical report can be found in the W3C technical reports index at http://www.w3.org/TR/.

PROV Family of Documents

This document is part of the PROV family of documents, a set of documents defining various aspects that are necessary to achieve the vision of inter-operable interchange of provenance information in heterogeneous environments such as the Web. These documents are:

How to read the PROV Family of Documentation

This document was published by the Provenance Working Group as a First Public Working Draft. If you wish to make comments regarding this document, please send them to public-prov-comments@w3.org (subscribe, archives). All feedback is welcome.

Publication as a Working Draft does not imply endorsement by the W3C Membership. This is a draft document and may be updated, replaced or obsoleted by other documents at any time. It is inappropriate to cite this document as other than work in progress.

This document was produced by a group operating under the 5 February 2004 W3C Patent Policy. The group does not expect this document to become a W3C Recommendation. W3C maintains a public list of any patent disclosures made in connection with the deliverables of the group; that page also includes instructions for disclosing a patent. An individual who has actual knowledge of a patent which the individual believes contains Essential Claim(s) must disclose the information in accordance with section 6 of the W3C Patent Policy.

Table of Contents

1. Introduction

The Dublin Core Metadata Initiative (DCMI) [DCMI] provides a core metadata vocabulary, commonly referred to as Dublin Core. The original element set, from 1995, contains 15 broadly-defined elements still in use. The core elements have no range specification, and arbitrary values can be used as objects. The core elements have been expanded beyond the original fifteen. Existing elements have been refined and new elements have been added. This expanded vocabulary is referred to as "DCMI Terms" and currently consists of 55 properties [DCTERMS].

The use of DCMI terms is preferred and the Dublin Core element set has been depecreated. Both element sets have different namespaces. The original element set is typically referred with the dc prefix, while dct (or dcterms) is used as prefix for the newer DCMI element set.

DCMI terms hold a lot of provenance information and tell us about a resource, when it was affected in the past, who affected it and how it was affected. The rest of the DCMI terms (description metadata), tell us what was affected. There is no direct information in Dublin Core describing where a resource was affected. Such information is usually only available for the publication of a resource (i.e., an action located at the address of the publisher).

A classification of the dct terms is provided in Table 1. This classification is by necessity somewhat conservative, as it can be argued that elements placed in the description metadata terms contain provenance information as well, depending on their usage. Based on this, 25 (out of 55) terms can be considered as provenance related. These terms can be further categorized according to the question they answer regarding the provenance of a resource:

Dates and Time terms (When?):This category contains date and time related terms. Dates typically belong to the provenance record of a resource. It can be questioned whether a resource changes by being published or not. Depending on the application, however, the publication can be seen as an action that changes the state of the resource. Two dates can be considered special regarding their relevance for provenance: dct:available and dct:valid. They are different from the other dates as by definition they can represent a date range. Often, the range of availability or validity of a resource is inherent to the resource and known beforehand – consider the validity of a passport or the availability of a limited special offer published on the web. In these cases, there is no action involved that makes the resource invalid or unavailable, it is simply determined by the validity range. On the other hand, if an action is involved, e.g., a resource is declared invalid because a mistake has been found, then it is relevant for its provenance.

Agency Terms (Who?): This category contains agent related terms. All properties that have dct:Agent as range, i.e., a resource that acts or has the power to act. The dct:contributor, dct:creator, and dct:publisher clearly influence the resource and therefore are important for its origin. This is not immediately clear for the dct:rightsHolder, but as ownership is considered the important provenance information for many resources, like artworks, it is included in this category.

Derivation Terms (How?): This category contains derivation related terms. Resources are often derived from other resources. In this case, the original resource becomes part of the provenance record of the derived resource. Derivations can be further classified as dct:isVersionOf, dct:isFormatOf, dct:replaces, dct:source. dct:references is a weaker relation, but it can be assumed that a referenced resource influenced the described resource and therefore it is relevant for its provenance. The respective inverse properties do not necessarily contribute to the provenance of the described resource, e.g., a resource is usually not directly affected by being referenced or by being used as a source – at most indirectly, as the validity state can change if a resource is replaced by a new version. However, inverse properties belong to the provenance related terms as they can be used to describe the relations between the resources involved. Finally, licensing and rights are considered part of the provenance of the resource as well, since they restrict how the resource has been used by its owners.

Table 1: Categorization of the Dublin Core Terms
Category Sub-category Terms
Descriptive metadata - abstract, accessRights, accrualMethod, accrualPeriodicity, accrualPolicy, alternative, audience, bibliographicCitation, conformsTo, coverage, description, educationLevel, extent, hasPart, isPartOf, format, identifier, instructionalMethod, isRequiredBy, language, mediator, medium, relation, requires, spatial, subject, tableOfContents, temporal, title, type
Provenance Who contributor, creator, publisher, rightsHolder
Provenance When available, created, date, dateAccepted, dateCopyrighted, dateSubmitted, issued, modified, valid
Provenance How isVersionOf, hasVersion, isFormatOf, hasFormat, license, references, isReferencedBy, replaces, isReplacedBy, rights, source

This leaves one very special term: provenance. This term is defined as a "statement of any changes in ownership and custody of the resource since its creation that are significant for its authenticity, integrity, and interpretation" [DCTERMS], which corresponds to the traditional definition of provenance for artworks. Despite being relevant for provenance, this definition may overlap partially with almost half of the DCMI terms, which specify concrete aspects of provenance of a resource.

An example of a simple metadata record annotated with dct terms can be seen below:

Example 1: a simple metadata record:

ex:doc1 dct:title "A mapping from Dublin Core..." ;
	dct:creator ex:kai, ex:daniel, ex:simon, ex:michael ;
	dct:created "2012-02-28" ;
	dct:publisher ex:w3c ;
	dct:issued "2012-02-29" ;
	dct:subject ex:dublincore ;
	dct:replaces ex:doc2 ;
	dct:format "HTML" .
In Example 1, dct:title, dct:subject and dct:format are descriptions of the resource ex:doc1. They do not provide any information on how the resource was created or modified in the past. On the other hand, some statements imply provenance-related information. For example dct:creator implies that the document has been created and refers to an author. Similarly, the existence of the dct:issued date implies that the document has been published. This information is redundantly implied by the dct:publisher statement as well. Finally, dct:replaces relates the document to another document ex:doc2 which had probably some kind of influence on ex:doc1.

1.1 Namespaces

The namespaces used through the document can be seen in Table 2 below:

Table 2: Namespaces used in the document
owl<http://www.w3.org/2002/07/owl#>
rdfs<http://www.w3.org/2000/01/rdf-schema#>
prov<http://www.w3.org/ns/prov#>
dct<http://purl.org/dc/terms/>

2. Mapping from Dublin Core to PROV

A mapping between Dublin Core Terms and PROV-O has many advantages. First, it can provide valuable insights into the different characteristics of both data models (in particular it explains PROV from a Dublin Core point of view). Second, such a mapping can be used to extract PROV data from the large amount of Dublin Core data available on the Web today. Third, the mapping can translate PROV data to Dublin Core and make it accessible for applications that understand Dublin Core. Finally, the mapping can lower the barrier to entry for PROV adoption. Simple Dublin Core statements can be used as starting point for PROV data generation.

2.1 Basic considerations

Substantially, a complete mapping from Dublin Core to PROV consists of three parts:

1) Direct mappings between terms that can be expressed in form of subclass or subproperty relationships in RDFS – or equivalent relationships in OWL.

2) Definition of new refinements (subclasses or subproperties) of the target vocabulary to reflect the expressiveness of the source vocabulary.

3) Provision of complex mappings that create statements in the target vocabulary based on statements in the source vocabulary. Since the mapping produces blank nodes for each dct statement, a clean-up phase with strategies for reducing the blank nodes is also necessary.

2.2 What is ex:doc1? Entities in Dublin Core

Consider the example metadata record shown at the beginning of this document (in example 1). As a dc metadata record describes the resulting document as a whole, it is not clear how this document relates to the different states that the document had until it reached its final state. For example, a document may have a dct:created date and a dct:issued date. According to the PROV ontology, the activity of issuing a document involves two different states of the document: the document before it was issued and the issued document. Each of these states correspond to a different specialization of the document, even if the document has not changed. Generally, there are two approaches to deal with this issue:

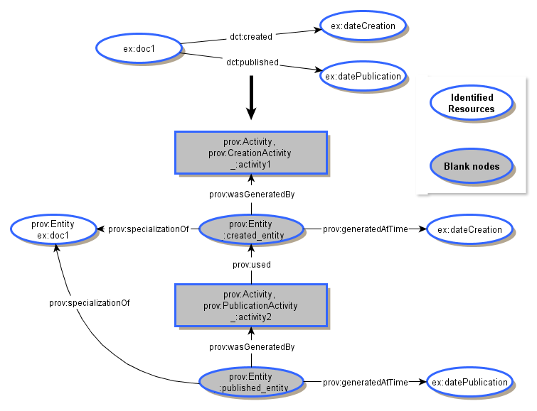
1) To create new instances of entities, typically as blank nodes, that are all related to the original document by means of prov:specializationOf. This leads to bloated and not very intuitive data models, e.g. think about the translation of a single dct:publisher statement, where anyone would expect to somehow find some activity and agent that are directly related to the document (as in Figure 1).

A mapping example illustrating the first approach
Figure 1. A mapping example creating blank nodes for each state of the resource. In PROV entities are represented with ellipses, activities with rectangles and agents with pentagons.

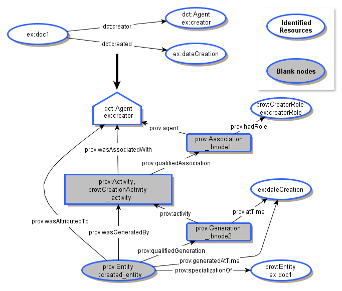
2) To adopt the original resource (ex:doc1) as the prov:Entity used and then generated by the PublicationActivity (:_activity). However, this representation leads to a misinterpretation of the dct statement, as shown in the example of Figure 2. The representation implies that ex:doc1 was generated by _:activity and then used by _:activity afterwards, instead of being used and then being generated by _:activity (prov:Entities must exist before being used).

A mapping example illustrating the second approach
Figure 2. A mapping example conflating blank nodes in the same resource. The used and generated resources have the same identifier.

Since the first option provides a correct interpretation of the dct statements, it has been chosen as guideline in the complex mapping. Blank nodes are used for the mapping, although any naming mechanism could be provided if necessary, leaving the conflating of nodes to the clean-up phase.

2.3 Direct mappings

The direct mappings provide basic interoperability using the integration mechanisms of RDF. By means of OWL 2 RL reasoning, any PROV application can at least make some sense from Dublin Core data. The direct mappings also contribute to the formal definition of the vocabularies by translating them to PROV.

Dublin Core, while less complex from a modeling perspective, is more specific about the type of the activity taking place. PROV provides general attribution, and the details about the kind of influence that an activity or an agent had are left to custom refinements of the PROV classes and properties.

Table 3 and Table 4 provide the detailed mapping plus the rationale for each term. The rest of the terms can be found in the list of terms left out of the mapping.

Some of the terms of the list are still under discussion: dct:replaces and dct:isVersionOf.

Table 3: Direct mappings
DC Term Relation PROV Term Rationale
dct:Agent owl:equivalentClass prov:Agent. Both dct:Agent and prov:Agent refer to the same concept: a resource that has the power to act (which then has responsibility for an activity).
dct:rightsHolder rdfs:subPropertyOf prov:wasAttributedTo The rights holder has the attribution of the activity that created the licensed resource.
dct:creator rdfs:subPropertyOf prov:wasAttributedTo A creator is the agent who created the resource. He is the one involved in the creation activity that led to the resource. He has the attribution for that activity
dct:publisher rdfs:subPropertyOf prov:wasAttributedTo A publisher has the attribution of the publishing activity that led to the published resource.
dct:contributor rdfs:subPropertyOf prov:wasAttributedTo A contributor is involved either in the creation activity or in the updating of the resource. Therefore he/she is attributed to take part in those activities.
dct:isVersionOf rdfs:subPropertyOf prov:wasDerivedFrom dct:isVersionOf refers to "a related resource to which the current resource is a version, edition or adaptation". Hence the current resource has been derived from the original one.
dct:isFormatOf rdfs:subPropertyOf prov:alternateOf dct:isFormatOf refers to another resource which is the same but in another format. Thus the mapping is straightforward to prov:alternateOf.
dct:hasFormat rdfs:subPropertyOf prov:alternateOf See rationale for dct:isFormatOf
dct:replaces rdfs:subPropertyOf prov:wasInfluencedBy This mapping is not straightforward. There is a relation between two resources when the former replaces the latter, but it is not necessarily derivation, revision, specification or alternate. Thus, the term is mapped to prov:wasInfluencedBy
dct:source rdfs:subPropertyOf prov:wasDerivedFrom In Dublin Core, dct:source is defined as a "related resource from which the described resource is derived", which matches the notion of derivation in PROV-DM ("a transformation of an entity in another")
dct:type owl:equivalentProperty prov:type Both properties relate two resources in a similar way: the nature of the resource (or genre).
dct:created rdfs:subPropertyOf prov:generatedAtTime dct:created is a property used to describe the time of creation of an entity, which corresponds to the time of its generation. The rationale to map this property as a subclass of prov:generatedAtTime is that resources in Dublin Core may have many dates associated to them (creation, modification, issue, etc.), each of which could correspond to a different version of the document. In this case, the creation is the first date asserted to the document, but doesn't necessarily correspond to the current version of the resource.
dct:issued rdfs:subPropertyOf prov:generatedAtTime Date when the resource was issued. It is mapped as a subproperty of prov:generatedAtTime because the issued resource is an entity itself, which has been generated at a certain time.
dct:dateAccepted rdfs:subPropertyOf prov:generatedAtTime The rationale is similar to the previous two properties: the version of the resource which was accepted could be different from the created or issued one.
dct:dateCopyrighted rdfs:subPropertyOf prov:generatedAtTime See dct:dateAccepted
dct:dateSubmitted rdfs:subPropertyOf prov:generatedAtTime See dct:dateAccepted
dct:modified rdfs:subPropertyOf prov:generatedAtTime See dct:dateAccepted
With the direct mapping, a metadata record such as example 1 will infer that the resource was prov:generatedAtTime at two different times. Although this may seem inconsistent, it is supported by PROV and it is due to the difference between Dublin Core and PROV resources: while the former conflates more than one version or "state" of the resource in a single entity, the latter proposes to separate all of them. Thus, the mapping produces provenance that complies with the current definition of entity but it does not comply with all the PROV constraints [PROV-CONSTRAINTS].

Some properties have been found to be superproperties of certain prov concepts. These can be seen below in Table 4:

Table 4: Direct mappings (2)
PROV Term Relation DC Term Rationale
prov:hadPrimarySource rdfs:subPropertyOf dct:source The definition of prov:hadPrimarySource ("something produced by some agent with direct experience and knowledge about the topic") is more restrictive than dct:source ( "A related resource from which the described resource is derived").
prov:wasRevisionOf rdfs:subPropertyOf dct:isVersionOf Similar to the previous property, prov:wasRevisionOf is more restrictive in the sense that it refers to revised version of a resource, while dct:isVersionOf involves versions, editions or adaptations of the original resource.

Table 5 enumerates the mapping of the dct properties that map to inverse relationships in PROV. These have been separated in a different table because they don't belong to the core of PROV.

Table 5: Direct mappings to the PROV terms not included in the core
PROV Term Relation DC Term Rationale
dct:hasVersion rdfs:subPropertyOf prov:hadDerivation Inverse property of dct:isVersionOf.
dct:isReplacedBy rdfs:subPropertyOf prov:influenced Inverse property of dct:replaces

2.4 PROV refinements

To properly reflect the meaning of the Dublin Core terms, more specific subclasses are needed:

 prov:PublicationActivity      rdfs:subClassOf     prov:Activity .
 prov:ContributionActivity     rdfs:subClassOf     prov:Activity .
 prov:CreationActivity         rdfs:subClassOf     prov:Activity, prov:ContributionActivity .
 prov:ModificationActivity     rdfs:subClassOf     prov:Activity .
 prov:AcceptanceActivity       rdfs:subClassOf     prov:Activity .
 prov:CopyrightingActivity     rdfs:subClassOf     prov:Activity .
 prov:SubmissionActivity       rdfs:subClassOf     prov:Activity .
 prov:PublisherRole            rdfs:subClassOf     prov:Role .
 prov:ContributorRole          rdfs:subClassOf     prov:Role . 
 prov:CreatorRole              rdfs:subClassOf     prov:Role, prov:ContributorRole .
		

Custom refinements of the properties should be omitted as they would be identical to the Dublin Core terms. If these more specific properties are needed, the Dublin Core terms should be used directly, according to the direct mappings presented in section 2.3.

2.5 Complex Mappings

The complex mappings consist on a set of patterns defined to generate qualified PROV statements from Dublin Core statements. This type of qualification may not be always needed, and it is the choice of the implementor whether to use them or not depending on the use case. It is also important to note that not all the direct mappings have a complex mapping associated, just those which imply a specific activity: creation, publication, etc. The complex mappings are provided in form of SPARQL CONSTRUCT queries, i.e., queries that describe a resulting RDF graph based on another RDF graph found in the original data. We divide the queries in different categories:

2.5.1 Entity-Agent mappings (Who)

In this category, we have three terms: dct:contributor, dct:creator and dct:publisher. The three of them can be mapped with the same pattern, similar to the one presented in Figure 1. The only changes required are the roles and activities involved for each term.

In the text below, variables ?document and ?agent are set to different matching values depending on the data found in the triple store. The graph in the CONSTRUCT part can be seen as a template where the variables are placeholders that are filled with the values found in the data. The mapping corresponds to the graph in Figure 1 (with small changes for creator and rightsHolder). With this mapping, the difference in the complexity becomes obvious. Many blank nodes are created, so a subsequent clean-up phase that relates them and provides stable URIs for the entities is required. Depending on the implementation, URIs can also be coined here for every specialization. The implementation proposed in this document is an example that works conservatively. The assumption is that no further information about the identity of the specializations is available.

2.5.1.1 dct:creator
A creator is the agent associated with role CreatorRole in the CreationActivity that created a specialization of the entity (?document).
  CONSTRUCT {
	?document a prov:Entity ;
			prov:wasAttributedTo ?agent.				
	
	?agent a prov:Agent .
					
	_:activity a prov:Activity, prov:CreationActivity ;
			prov:wasAssociatedWith ?agent;
			prov:qualifiedAssociation [
			a prov:Association;
			prov:agent ?agent;
			prov:hadRole prov:CreatorRole .
		].
						
	_:resulting_entity a prov:Entity ;
			prov:specializationOf ?document ;
			prov:wasGeneratedBy _:activity ;
			prov:wasAttributedTo ?agent.		
						
 } WHERE {
	?document dct:creator ?agent.
 }
				
2.5.1.2 dct:contributor
Contributor is mapped following the previous pattern. Only the roles and activities change:
 CONSTRUCT {
	?document a prov:Entity ;
			prov:wasAttributedTo ?agent .
				
	?agent a prov:Agent .
					
	_:activity a prov:Activity, prov:ContributionActivity ;
			prov:wasAssociatedWith ?agent ;
			prov:qualifiedAssociation [ 
				a prov:Association ;
				prov:agent ?agent ;
				prov:hadRole prov:ContributorRole .
			].
						
	_:resulting_entity a prov:Entity ;		
			prov:specializationOf ?document ;
			prov:wasGeneratedBy _:activity ;
			prov:wasAttributedTo ?agent .
						
 } WHERE {
	?document dct:contributor ?agent .
 }
				
2.5.1.3 dct:publisher
In case of publication, a second specialization representing the entity before the publication is necessary:
  CONSTRUCT {
	?document a prov:Entity ;
			prov:wasAttributedTo ?agent .
						
	?agent a prov:Agent .
					
	_:used_entity a prov:Entity;
			prov:specializationOf ?document.
						
	_:activity a prov:Activity, prov:PublicationActivity ;
			prov:used _:used_entity;
			prov:wasAssociatedWith ?agent ;
			prov:qualifiedAssociation [ 
					a prov:Association ;
					prov:agent ?agent ;
					prov:hadRole prov:PublisherRole .
			].
						
	_:resulting_entity a prov:Entity ;
			prov:specializationOf ?document ;		
			prov:wasDerivedFrom _:used_entity
			prov:wasGeneratedBy _:activity ;
			prov:wasAttributedTo ?agent .
						
 } WHERE {
	?document dct:publisher ?agent .
 }
				

2.5.2 Entity-Date mappings (When)

Dates often correspond with a who-property, e.g., creator and created or publisher and issued. Therefore, they lead to similar complex patterns (providing a date instead of an agent associated with the corresponding activity). When using Dublin Core terms, it is usual to see that a resource is annotated with several dct assertions like creator, publisher, issued, date, etc., but in this phase of the mapping each term is treated independently.

2.5.2.1 dct:created

 CONSTRUCT{
	 ?document a  prov:Entity .
							
	 _:activity a prov:Activity, prov:CreationActivity ;
							 
	 # The “output”
	 _:created_entity a prov:Entity ;
			prov:specializationOf ?document ;
			prov:wasGeneratedBy _:activity ;
			prov:wasGeneratedAtTime ?date;
			prov:qualifiedGeneration [ 
					a prov:Generation ;
					prov:atTime ?date  ;
					prov:activity _:activity . 
			] .
 } WHERE { 
  ?document dct:created ?date.
 }
				
2.5.2.2 dct:issued

 CONSTRUCT{
	 ?document a prov:Entity .
	 
	 _:activity a prov:Activity, prov:PublicationActivity ;
				prov:used _:used_entity .
					  
	# The “input”
	 _:used_entity a prov:Entity .
				prov:specializationOf ?document .
					  
	 # The “output”
	 _:iss_entity a prov:Entity ;
				prov:specializationOf ?document ;
				prov:wasGeneratedBy _:activity ;
				prov:wasGeneratedAtTime ?date;
				prov:wasDerivedFrom _:used_entity ;
				prov:qualifiedGeneration [ 
					 a prov:Generation ;
					 prov:atTime ?date  ;
					 prov:activity _:activity . 
				] .   
 } WHERE { 
	  ?document dct:issued ?date.
 }
				

2.5.2.3 dct:modified

 
 CONSTRUCT{
	?document a prov:Entity .
	 
	 _:activity a prov:Activity, prov:ModificationActivity ;
				prov:used _:used_entity .
					  
	# The “input”
	 _:used_entity a prov:Entity .
				prov:specializationOf ?document .
					  
	 # The “output”
	 _:modified_entity a prov:Entity ;
				prov:specializationOf ?document ;
				prov:wasGeneratedBy _:activity ;
				prov:wasGeneratedAtTime ?date;
				prov:wasDerivedFrom _:used_entity ;
				prov:qualifiedGeneration  [ 
					 a prov:Generation ;
					 prov:atTime ?date  ;
					 prov:activity _:activity . 
				] .   
 } WHERE { 
  ?document dct:modified ?date.
 }
				

2.5.2.4 dct:dateAccepted

 
 CONSTRUCT{
	 ?document a prov:Entity .
	 
	 _:activity a prov:Activity, prov:AcceptanceActivity ;
				prov:used _:used_entity .
					  
	# The “input”
	 _:used_entity a prov:Entity .
				prov:specializationOf ?document .
					  
	 # The “output”
	 _:accepted_entity a prov:Entity ;
				prov:specializationOf ?document ;
				prov:wasGeneratedBy _:activity ;
				prov:wasGeneratedAtTime   ?date;
				prov:wasDerivedFrom       _:used_entity ;
				prov:qualifiedGeneration  [ 
					 a prov:Generation ;
					 prov:atTime ?date  ;
					 prov:activity _:activity . 
				] .   
 } WHERE { 
  ?document dct:dateAccepted ?date.
 }
				

2.5.2.5 dct:dateCopyrighted

CONSTRUCT{
	 ?document a prov:Entity .
	 
	 _:activity a prov:Activity, prov:CopyrightingActivity ;
				prov:used _:used_entity .
					  
	# The “input”
	 _:used_entity a prov:Entity .
				prov:specializationOf ?document .
					  
	 # The “output”
	 _:copyrighted_entity a prov:Entity ;
				prov:specializationOf ?document ;
				prov:wasGeneratedBy _:activity ;
				prov:wasGeneratedAtTime ?date;
				prov:wasDerivedFrom _:used_entity ;
				prov:qualifiedGeneration [ 
					 a prov:Generation ;
					 prov:atTime ?date  ;
					 prov:activity _:activity . 
				] .   
 } WHERE { 
  ?document dct:dateCopyrighted ?date.
 }
				

2.5.2.6 dct:dateSubmitted

 CONSTRUCT{
	 ?document a prov:Entity .
	 
	 _:activity a prov:Activity, prov:SubmissionActivity ;
				prov:used _:used_entity .
					  
	# The “input”
	 _:used_entity a prov:Entity .
				prov:specializationOf ?document .
				  
	 # The “output”
	 _:submitted_entity a prov:Entity ;
				prov:specializationOf ?document ;
				prov:wasGeneratedBy _:activity ;
				prov:wasGeneratedAtTime ?date;
				prov:wasDerivedFrom _:used_entity ;
				prov:qualifiedGeneration  [ 
					 a prov:Generation ;
					 prov:atTime ?date  ;
					 prov:activity _:activity . 
				] .   
 } WHERE { 
  ?document dct:dateSubmitted ?date.
 }
				

2.6 Cleanup

The clean-up phase depends on how implementers interpret the described resources. The approach presented in this document is conservative and it leads to the proliferation of blank nodes. Blank nodes could be renamed to specific identifiers by the implementer, in order to avoid obtaining additional blank nodes when reapplying the construct queries presented in the previous section.

Providing a set of rules to conflate the blank nodes is not in the scope of this document. However, the group has created a list of suggestions for implementers with proposals on how this could be achieved:

1) Conflate properties referring to the same state of the resource: In Dublin Core certain properties complement each other (e.g., creator and created, publisher and issued, modified and contributor, etc.). By combining some of the queries, some of the records could be grouped creating more complete PROV assertions.

The example below shows how to conflate the blank nodes for dct:creator and dct:created properties:

	 CONSTRUCT{
	 ?document a prov:Entity .
	 
	 _:activity a prov:Activity, prov:CreationActivity.
				prov:wasAssociatedWith ?agent
				prov:qualifiedAssociation [
					 a prov:Association;
					 prov:agent ?agent;
					 prov:hadRole prov:CreatorRole .
				] .
				  
	 # The “output”
	 _:created_entity a prov:Entity ;
				prov:specializationOf ?document ;
				prov:wasGeneratedBy _:activity ;
				prov:wasGeneratedAtTime   ?date;                 
				prov:qualifiedGeneration  [ 
					 a prov:Generation ;
					 prov:atTime ?date  ;			
					 prov:activity _:activity . 
			 ] .   
	 } WHERE { 
	  ?document dct:creator  ?agent;
				dct:created  ?date.
	 }
		 
Figure 3 shows a graphical representation of the pattern:
Gathering complementing properties to conflate blank nodes
Figure 3. Gathering complementing properties to conflate blank nodes.

2) Another solution is to sort all the activities according to their date, if known, and conflate the blank nodes result of one activity and the input of the subsequent activity, in case they are both specializations of the same entity. Figure 4 shows a graphical example with two different activities (creation and publication) that happened at different points in time. Instead of creating different blank nodes for the respective usage and generation, both activities share the same blank node (_:created_entity).

Sorting the activities by date to conflate blank nodes
Figure 4. Sorting the activities by date to conflate blank nodes.

2.7 List of terms excluded from the mapping

Some of the terms of the list are still under discussion: dct:alternative and dct:references.

Table 6: List of terms excluded from the mapping
Term Category Rationale
dct:abstract Descriptive metadata Summary of the resource. Thus, not part of its provenance.
dct:accrualMethod Descriptive Metadata Method by which items are added to a collection. It doesn't describe the action itself, so it is out of the scope of the mapping
dct:accrualPeriodicity Descriptive metadata Frequency of the addition of items to a collection.
dct:accrualPolicy Descriptive metadata Policy associated with the insertion of items to a collection. It could be used to enrich the qualified involvement, but there is no direct mapping of this relationship.
dct:alternative Descriptive metadata Refers to an alternative name of the resource.
dct:audience Descriptive metadata The audience for whom the resource is useful.
dct:conformsTo Descriptive metadata Indicates the standard to which the resource conforms to (if any).
dct:coverage Descriptive metadata Topic of the resource.
dct:description Descriptive metadata An account of the resource.
dct:educationLevel Descriptive metadata The educational level of the audience for which the resource is intended too.
dct:extent Descriptive metadata Size or duration of the resource.
dct:format Descriptive metadata Format of the resource.
dct:identifier Descriptive metadata An unambiguous reference on a given context.
dct:instructionalMethod Descriptive metadata Method used to create the knowledge that the resource is supposed to support.
dct:isPartOf Descriptive metadata Inverse of dct:hasPart.
dct:isRequiredBy Descriptive metadata The current resource is required for supporting the function of another resource. This is not related the provenance, since it refers to something that may not have happened yet (e.g., a library dependency, but the program that needs it hasn’t been executed yet).
dct:language Descriptive metadata Language of the resource.
dct:mediator Descriptive metadata Entity that mediates access to the resource.
dct:medium Descriptive metadata Material of the resource.
dct:requires Descriptive metadata Inverse property of dct:isRequiredBy (see dct:isRequiredBy).
dct:hasPart Descriptive metadata A resource that is included in the current resource. Since entity composition is out of the scope of PROV, this property has been excluded from the mapping
dct:spatial Descriptive metadata Spatial characteristics of the content of the resource (e.g., the book is about Spain). Thus it can't be mapped to prov:hadLocation.
dct:subject Descriptive metadata Subject of the resource.
dct:tableOfContents Descriptive metadata List of subunits of the resource.
dct:temporal Descriptive metadata Temporal characteristics of which the resource refers to (e.g., a book about 15th century).
dct:title Descriptive metadata Title of the resource.
dct:type Descriptive metadata Type of the resource.
dct:bibliographicCitation Descriptive metadata Property that relates the literal representing the bibliographic citation of the resource to the actual resource (e.g., :el_Quijote dct:bibliographicCitation "Miguel de Cervantes Saavedra: El Quijote, España").
dct:references Provenance: How This term could be used to refer to sources that have been used to create the document, but it could be also used to cite the sources that are not relevant for the current work. For this reason it has been dropped from the mapping.
dct:isRefrencedBy Provenance: How Inverse to dct:references.
dct:accessRights Provenance: How Agents who can access the resource (security status). Since the privileges of the resource are part of the description of the resource, the property has been excluded from the mapping.
dct:license Provenance: How License of the resource. It has been left out of the mapping because there is no term in PROV-O to represent this information.
dct:rights Provenance: How Metadata about the rights of the resource.
dct:date Provenance: When Date is a very general property. It is the superproperty which all the other specialize, but there is no equivalent concept in PROV. It has been excluded from the mapping
dct:available Provenance: When Property that states when a resource is available. The group could not reach consensus on how to map this property, so it was finally dropped from the mapping.
dct:valid Provenance: When Property that states when a resource is valid. The notion of invalidation is defined in PROV-DM, but not the notion of validation. Thus this property is left out of the mapping.
dct:relation Provenance A related resource. This relationship is very broad and could relate either provenance resources or not. Therefore it could be seen as a superproperty of prov:wasDerivedFrom, prov:wasInfluencedBy, prov:alternateOf, prov:specializationOf, etc. Thus there is no direct mapping.

2.8 Mapping from PROV to DC

The mapping from PROV to Dublin Core is not part of this note. It can be questioned, if a mapping without additional information would provide meaningful data. If refinements are used, the mapping would be straight forward using the inverse of the mapping patterns used in this document. However, without such refinements, few Dublin Core statements can be inferred, apart from some unqualified dates. Dublin Core includes provenance information, but the focus lies on the description of the resources. Pure PROV data models a provenance chain, but it contains almost no information about the resulting resource itself.

A. Acknowledgements

We would like to thank Antoine Isaac, Ivan Herman, Timothy Lebo and Satya Sahoo for their feedback; and María Poveda and Idafen Santana Pérez for his help with the HTML generation.

B. References

B.1 Normative references

[PROV-CONSTRAINTS]
James Cheney; Paolo Missier; Luc Moreau; eds. Constraints of the PROV Data Model. 11 December 2012, W3C Candidate Recommendation. URL: http://www.w3.org/TR/2012/CR-prov-constraints-20121211/
[PROV-N]
Luc Moreau; Paolo Missier; eds. PROV-N: The Provenance Notation. 11 December 2012, W3C Candidate Recommendation. URL: http://www.w3.org/TR/2012/CR-prov-n-20121211/
[PROV-O]
Timothy Lebo; Satya Sahoo; Deborah McGuinness; eds. PROV-O: The PROV Ontology. 11 December 2012, W3C Candidate Recommendation. URL: http://www.w3.org/TR/2012/CR-prov-o-20121211/

B.2 Informative references

[DCMI]
Dublin Core Metadata Initiative. URL: http://dublincore.org/
[DCTERMS]
Dublin Core Terms Vocabulary. 8 December 2010. URL: http://dublincore.org/documents/dcmi-terms/
[PROV-AQ]
Graham Klyne; Paul Groth; eds. Provenance Access and Query. 19 June 2012, Working Draft. URL: http://www.w3.org/TR/2012/WD-prov-aq-20120619/
[PROV-DM]
Luc Moreau; Paolo Missier; eds. PROV-DM: The PROV Data Model. 11 December 2012, W3C Candidate Recommendation. URL: http://www.w3.org/TR/2012/CR-prov-dm-20121211/
[PROV-OVERVIEW]
Paul Groth; Luc Moreau; eds. PROV-OVERVIEW: An Overview of the PROV Family of Documents. 11 December 2012, Working Draft. URL: http://www.w3.org/TR/2012/WD-prov-overview-20121211/
[PROV-PRIMER]
Yolanda Gil; Simon Miles; eds. PROV Model Primer. 11 December 2012, Working Draft. URL: http://www.w3.org/TR/2012/WD-prov-primer-20121211/
[PROV-XML]
Hook Hua; Curt Tilmes; Stephan Zednik; eds. PROV-XML: The PROV XML Schema. 11 December 2012, Working Draft. URL: http://www.w3.org/TR/2012/WD-prov-xml-20121211/