Copyright © 2008 W3C® (MIT, ERCIM, Keio), All Rights Reserved. W3C liability, trademark and document use rules apply.
This section describes the status of this document at the time of its publication. Other documents may supersede this document. A list of current W3C publications and the latest revision of this technical report can be found in the W3C technical reports index at http://www.w3.org/TR/.
This document is being published as one of a set of 7 documents:
The OWL Working Group intends to make OWL 2 be a superset of OWL 1, except for a limited number of situations where we believe the impact will be minimal. This means that OWL 2 will be backward compatible, and creators of OWL 1 documents need only move to OWL 2 when they want to make use of OWL 2 features. More details and advice concerning migration from OWL 1 to OWL 2 will be in future drafts.
This document has been significantly updated in several ways since the version of 11 April 2008.
The OWL Working Group seeks public feedback on these Working Drafts. Please send your comments to public-owl-comments@w3.org (public archive). If possible, please offer specific changes to the text that would address your concern. You may also wish to check the Wiki Version of this document for internal-review comments and changes being drafted which may address your concerns.
Publication as a Working Draft does not imply endorsement by the W3C Membership. This is a draft document and may be updated, replaced or obsoleted by other documents at any time. It is inappropriate to cite this document as other than work in progress.
This document was produced by a group operating under the 5 February 2004 W3C Patent Policy. W3C maintains a public list of any patent disclosures made in connection with the deliverables of the group; that page also includes instructions for disclosing a patent. An individual who has actual knowledge of a patent which the individual believes contains Essential Claim(s) must disclose the information in accordance with section 6 of the W3C Patent Policy.
This document defines the OWL 2 language. The core part of this specification — called the structural specification — is independent of the concrete exchange syntaxes for OWL 2 ontologies. It describes the conceptual structure of OWL 2 ontologies and thus provides a normative abstract model for all (normative and nonnormative) syntaxes of OWL 2. This allows for a clear separation of the essential features of the language from issues related to any particular syntax. Furthermore, such a structural specification of OWL 2 provides the foundation for the implementation of OWL 2 tools such as APIs and reasoners.
This document also defines the functional-style syntax, which closely follows the structural specification and allows OWL 2 ontologies to be written in a compact form. This syntax is extensively used in the other OWL 2 documents. It is used in the definition of the semantics for OWL 2, the mapping from into the RDF/XML exchange syntax, and the different profiles of OWL 2.
An OWL 2 ontology is a formal conceptualization of a domain of interest. OWL 2 ontologies consist of the following three different syntactic categories:
These three syntactic categories are used to express the logical part of OWL 2 ontologies — that is, they are interpreted under a precisely defined semantics that allows one to draw useful inferences. For example, if an individual a:Peter is an instance of the class a:Student, and a:Student is a subclass of a:Person, then by the OWL 2 semantics one can derive that a:Peter is an instance of a:Person.
In addition, entities, axioms, and ontologies can be annotated in OWL 2. For example, a class can be given a human-readable label that provides an intuitive name for the class. Annotations have no effect on the logical aspects of an ontology — that is, for the purposes of the OWL 2 semantics, annotations are treated as not being present. Instead, the use of annotations is left to the applications that use OWL 2. For example, a graphical user interface can choose to visualize each class using one of its labels.
OWL 2 provides basic support for ontology modularization. In particular, an OWL 2 ontology O can import another OWL 2 ontology O' and thus gain access to all entities, expressions, and axioms in O'.
Concrete syntaxes, such as the functional-style syntax defined in this document, often provide features not found in the structural specification, such as a mechanism for abbreviating long URIs.
This document only defines the structural specification of OWL 2, the functional syntax for OWL 2, and the behavior of datatype maps. Only the parts of the document related to these three purposes are normative. The examples in this document are informative and any part of the document that is specifically noted as informative is not normative. Finally, the informal descriptions of the semantics of OWL 2 constructs in this document are informative; the semantics is precisely specified in a separate document [OWL 2 Direct Semantics].
The italicized keywords MUST, MUST NOT, SHOULD, SHOULD NOT, and MAY specify certain aspects of the normative behavior of OWL 2 tools, and are interpreted as specified in RFC 2119 [RFC 2119].
Section 2.1 states that "Duplicates SHOULD be eliminated [...] during parsing". This is to be interpreted as expected behavior of OWL 2 tools, and OWL 2 implementors are expected to make their best effort to actually eliminate duplicates during parsing.
An OWL 2 tool implementor, however, can choose not to eliminate duplicates for various reasons, such as performance concerns. Provided that this design choice is clearly documented, such deviation from this specification does not preclude the tool from being comformant with the OWL 2 specification. The implementor is strongly encouraged, however, to provide a "no duplicates" mode for the case when the user is willing to pay the performance price.
This section presents certain preliminary definitions that are used in the rest of this document.
The structural specification of OWL 2 is defined using the Unified Modeling Language (UML), and the used notation is compatible with the Meta-Object Facility (MOF). This document uses only a very simple form of UML class diagrams that are expected to be intuitively understandable to readers that are familiar with the basic concepts of object-oriented systems, even if they are not familiar with UML. The names of abstract classes (i.e., the classes that are not intended to be instantiated) are written in italic.
Elements of the structural specification are connected by associations, many of which are of one-to-many type. Whether the elements participating in associations are ordered and whether repetitions are allowed is made clear by the following standard UML conventions:
Whether two elements of the structural specification are considered to be the same is captured by the notion of structural equivalence, defined as follows. Elements o1 and o2 are structurally equivalent if and only if the following conditions hold:
Note that structural equivalence is not a semantic notion, as it is based only on comparing structures.
The class expression UnionOf( a:Person a:Animal ) is structurally equivalent to the class expression UnionOf( a:Animal a:Person ) because the order of the elements in an unordered association is not important.
The class expression UnionOf( a:Person ComplementOf( a:Person ) ) is not structurally equivalent to owl:Thing even though these two class expressions are semantically equivalent.
Although set associations are widely used in the specification, sets written in one of the linear syntaxes (e.g., XML or RDF/XML) are not expected to be duplicate free. Duplicates SHOULD be eliminated from such constructs during parsing.
An ontology written in functional-style syntax can contain a class expression of the form UnionOf( a:Person a:Animal a:Animal ). During parsing, this expression should be "flattened" to the expression UnionOf( a:Person a:Animal ).
The functional-style syntax of OWL 2 is defined using the standard BNF notation, which is summarized in Table 1. Documents containing OWL 2 ontologies written in functional-style syntax SHOULD use the UTF-8 encoding.
| Construct | Syntax | Example |
|---|---|---|
| nonterminal symbols | boldface | ClassExpression |
| terminal symbols | single quoted | 'PropertyRange' |
| zero or more | curly braces | { ClassExpression } |
| one or more | square brackets | [ ClassExpression ] |
| alternative | vertical bar | Assertion | Declaration |
Ontologies and their elements are identified using International Resource Identifiers (IRIs) [RFC 3987]. OWL 1 uses Uniform Resource Identifiers (URIs) as identifiers. To avoid introducing new terminology, this specification uses the term 'URI' hereafter to mean 'IRI'.
In the functional-style syntax, IRIs can either be given in full or they can be abbreviated using CURIEs [CURIE].
URI := full-IRI | abbreviated-IRI
full-IRI := '<' IRI as
defined in [RFC
3987] '>'
abbreviated-IRI :=
curie
curie := [ [ prefix ] ':' ] reference
prefix := NCName
reference := irelative-ref
irelative-ref := as defined
in [RFC
3987]
NCName := as defined in
[XML
Namespaces]
An abbreviated IRI matching the abbreviated-IRI production is turned into a full IRI as specified next. The resulting IRI MUST be a valid IRI; otherwise, the functional-style syntax document is syntactically invalid.
Table 2 defines the standard namespaces and the respective prefixes used throughout this specification.
| Namespace prefix | Namespace |
|---|---|
| rdf | http://www.w3.org/1999/02/22-rdf-syntax-ns# |
| rdfs | http://www.w3.org/2000/01/rdf-schema# |
| xsd | http://www.w3.org/2001/XMLSchema# |
| owl | http://www.w3.org/2002/07/owl# |
| ox | http://www.w3.org/2006/12/owl2-xml# |
URIs from the rdf, rdfs, xsd, and owl namespaces constitute the reserved vocabulary of OWL 2. As described in the following sections, the URIs from the reserved vocabulary that are listed in Table 3 have special treatment in OWL 2. All other URIs from the reserved vocabulary constitute the disallowed vocabulary of OWL 2 and MUST NOT be used in OWL 2 ontologies.
| owl:backwardCompatibleWith | owl:BottomDataProperty | owl:BottomObjectProperty | owl:dateTime | owl:deprecated |
| owl:incompatibleWith | owl:Nothing | owl:priorVersion | owl:real | owl:realPlus |
| owl:Thing | owl:TopDataProperty | owl:TopObjectProperty | rdf:langPattern | rdf:text |
| rdfs:comment | rdfs:isDefinedBy | rdfs:label | rdfs:Literal | rdfs:seeAlso |
| xsd:anyURI | xsd:base64Binary | xsd:boolean | xsd:byte | xsd:decimal |
| xsd:double | xsd:ENTITY | xsd:float | xsd:hexBinary | xsd:ID |
| xsd:IDREF | xsd:int | xsd:integer | xsd:language | xsd:length |
| xsd:long | xsd:maxExclusive | xsd:maxInclusive | xsd:maxLength | xsd:minExclusive |
| xsd:minInclusive | xsd:minLength | xsd:Name | xsd:NCName | xsd:negativeInteger |
| xsd:NMTOKEN | xsd:nonNegativeInteger | xsd:nonPositiveInteger | xsd:normalizedString | xsd:pattern |
| xsd:positiveInteger | xsd:short | xsd:string | xsd:token | xsd:unsignedByte |
| xsd:unsignedInt | xsd:unsignedLong | xsd:unsignedShort |
Several types of syntactic elements are commonly used in this document. Nonnegative integers are defined as usual.
zero := '0'
nonZero := '1' | '2' | '3' |
'4' | '5' | '6' | '7' | '8' | '9'
digit := zero | nonZero
postiveInteger :=
nonZero { digit }
nonNegativeInteger :=
zero | positiveInteger
Characters and strings are defined in the same way as in [RDF:TEXT]. A character is an atomic unit of communication. The structure of characters is not further specified in OWL 2, other than to note that each character has a Universal Character Set (UCS) code point [ISO/IEC 10646]. The set of available characters is assumed to be infinite, and it thus independent from the currently actual version of UCS. A string is a finite sequence of characters, and the length of a string is the number of characters in it. In the functional-style syntax, strings are written as specified in [RDF:TEXT]: they are enclosed in double quotes, and a subset of the quoting mechanism of the N-triples specification [RDF Test Cases] is used to encode strings containing quotes.
quotedString := '"' a finite sequence of characters with double quotes and backslashes replaced by the double quote or backslash preceded by a backslash '"'
Language tags are nonempty strings as defined in BCP 47 [BCP 47]. In the functional-style syntax, language tags are not enclosed in double quotes; however, this does not lead to parsing problems since, according to BCP 47, language tags contain neither whitespace nor the parentheses '(' and ')'.
languageTag := a nonempty (not quoted) string defined as specified in BCP 47 [BCP 47]
Node IDs are borrowed from the N-Triples specification [RDF Test Cases].
nodeID := a node ID for the form _:name as specified in the N-Triples specification [RDF Test Cases]
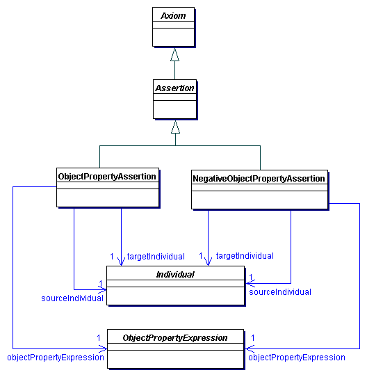
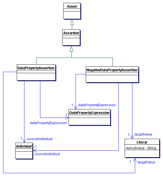
The main component of an OWL 2 ontology is the set of axioms that the ontology contains. Because an ontology consists of a set of axioms, an ontology cannot contain two axioms that are structurally equivalent. OWL 2 ontology documents are not expected to enforce this; however, when reading OWL 2 ontologies stored in documents, an OWL 2 implementation MUST eliminate structurally equivalent duplicate axioms. The structure of axioms is described in more detail in Section 9. Apart from axioms, ontologies can also contain annotations, and they can import other ontologies as well. The structure of OWL 2 ontologies is shown in Figure 1.

Figure 1. OWL Ontologies
ontologyDocument := {
namespaceDefinition } Ontology
namespaceName := full-IRI
namespaceDefinition :=
'Namespace' '(' [ prefix ] '='
namespaceName ')'
ontologyURI := URI
versionURI := URI
import := 'Import' '('
URI ')'
Ontology :=
'Ontology' '(' [ ontologyURI [ versionURI ] ]
{ import }
{ Annotation }
{ Axiom }
')'
The namespace production defines an abbreviation for namespaces in a document. In each document, only one namespace declaration MUST exist for a given prefix. These prefixes are then used to expand abbreviated IRIs as specified in Section 2.3.
The following is an ontology with an ontology URI http://example.org/ontology1 that imports an ontology http://example.org/ontology2 and that contains an ontology annotation that provides a label for the ontology and a single subclass axiom.
Ontology(<http://example.org/ontology1>
Import(<http://example.org/ontology2>)
Label("The example")
SubClassOf( a:Child a:Person
)
)
Each ontology MAY have an ontology URI, which is used to identify an ontology. If an ontology has an ontology URI, the ontology MAY additionally have a version URI, which is used to identify the version of the ontology. The version URI MAY, but need not be equal to the ontology URI. An ontology without an ontology URI MUST NOT contain a version URI.
To prevent problems with identifying ontologies, the following nonnormative guidance is provided:
This specification provides no mechanism for enforcing these constraints in the entire Web. Rather, the presented rules are to be taken as guidelines when naming new ontologies, and they MAY be used by OWL 2 tools to detect problems.
The ontology URI and the version URI together identify a particular version from an ontology series — the set of all the versions of a particular ontology identified using a common ontology URI. In each ontology series, exactly one ontology version is regarded as the current one. Structurally, a version of a particular ontology is an instance of Ontology from the structural specification. Ontology series are not represented explicitly in the structural specification of OWL 2; therefore, they exists only as a side-effect of the naming conventions described in this and the following sections.
The ontology and the version URI, if present, determine the location of an ontology O according to the following rules:
Thus, the current version of an ontology series with some URI ou SHOULD be accessed from ou. To access a particular version of ou, one needs to know that version's version URI vu; then, the ontology SHOULD be accessed from vu.
An ontology O containing an ontology URI http://www.my.com/example but no version URI should be located at the address http://www.my.com/example. In contrast, an ontology O' containing an ontology URI http://www.my.com/example and a version URI http://www.my.com/example/2.0/ should be located at the address http://www.my.com/example/2.0/. In both cases, the ontology should be retrievable from the respective addresses using the HTTP protocol.
OWL 2 tools will often need to implement functionality such as caching or off-line processing, where the location of stored ontologies differs from their locations as dictated by their ontology URI and version URI. In such cases, OWL 2 tools MAY implement a location redirection mechanism: when the user requests to open an ontology at location u, the tool MAY translate u to a different location u' and access the ontology from there. The result of parsing the ontology located at u' MUST be the same as if the ontology were retrieved from u. Furthermore, once the ontology is parsed, it SHOULD satisfy the three conditions from the beginning of this section in the same way as if it were retrieved from u. This specification does not specify any particular location redirection mechanisms — these are assumed to be implementation dependent.
To enable off-line processing, an ontology O containing an ontology URI http://www.my.com/example might be stored in a file with a location file:/C:/Temp/example.owl. When opening an ontology with a URI http://www.my.com/example in an OWL 2 tool, the tool can redirect this URI to file:/C:/Temp/example.owl and retrieve the ontology from there. The retrieved ontology should satisfy the location constraints: if the ontology contains only the ontology URI, then the ontology URI should be equal to http://www.my.com/example, and if the ontology contains both the ontology and the version URI, then one of them should be equal to http://www.my.com/example.
The conventions regarding the location of ontologies described in Section 3.2 provide a simple mechanism for versioning OWL 2 ontologies. An ontology series is identified using an ontology URI, and each version in the series is assigned a different version URI. The ontology representing the current version of the series SHOULD be located at the ontology URI and, if present, at its version URI as well; previous versions are located solely at their respective version URIs. When a new version O in the ontology series is created, the ontology O SHOULD replace the one located at the ontology URI (and it SHOULD also be accessible from its version URI).
The current version of an ontology series might be located at a URI http://www.my.com/example, as well as the location http://www.my.com/example/2.0/ for the particular version. When a new version is created, the previous version should remain accessible at http://www.my.com/example/2.0/; the new version, called, say, http://www.my.com/example/3.0/, would be placed at locations http://www.my.com/example/ and http://www.my.com/example/3.0/.
An ontology can import other ontologies in order to gain access to their entities, expressions, and axioms, thus providing for ontology modularization.
Assume that one wants to describe research projects about diseases. Managing information about the projects and the diseases in the same ontology might be cumbersome. Therefore, one might create a separate ontology O about diseases and a separate ontology O' about projects. The ontology O' would import O in order to gain access to the classes representing diseases; intuitively, this allows one to use the diseases from O when writing the axioms of O'.
Figure 1 presents the logical view of the import relation, which holds between two ontologies. In concrete syntaxes, however, the importing ontology only contains a URI identifying the location of the imported ontology. This location SHOULD be interpreted as specified in Section 3.2 in order to access the imported ontology.
Assume that an ontology O imports another ontology O', which has the ontology URI http://www.my.com/example/ and the version URI http://www.my.com/example/2.0/. In a concrete syntax, O would contain the location of O'; in the functional-style syntax, O would be written as follows.
Ontology(<http://example.org/importing-ontology>
Import(<http://www.my.com/example/2.0/>)
...
)
The location of the imported ontology MAY be redirected, as described in Section 3.2. For example, the ontology http://www.my.com/example/2.0/ might be located at file:/C:/Temp/imported.v20.owl. Location redirection can thus be used to work with ontologies locally without the need for editing the ontologies and fixing the import relationships between them.
An ontology O directly imports an ontology O' if O contains an import construct whose value is a URI u and O' is the ontology located at u. The relation imports is defined as a transitive closure of the relation directly imports. Finally, the import closure of O consists of O and each ontology that O imports.
The import closure of an ontology SHOULD NOT contain ontologies O1 and O2 such that
The axiom closure of an ontology O is the smallest set that contains all the axioms from each ontology O' in the import closure of O with all anonymous individuals renamed apart — that is, the anonymous individuals from different ontologies in the import closure of O are treated as being different; please refer to Section 5.6.2 for more information.
In OWL 1, owl:imports was a special ontology property that was used to specify that an ontology imports another ontology. In OWL 2, imports are not ontology annotations, but are a separate primitive; the owl:imports annotation property has no built-in meaning in OWL 2.
An OWL 2 ontology contains a set of annotations. These can be used to associate information with an ontology such as the ontology creator's name. As discussed in Section 10 in more detail, each annotation consists of an annotation property and an annotation value, and the latter can be a literal, an entity, or an anonymous individual. Ontology annotations do not affect the logical meaning of the ontology.
OWL 2 provides several built-in annotation properties for ontology annotations. The usage of these annotation properties on entities other than ontologies is discouraged.
OWL 2 ontologies can contain values with built-in semantics, such as strings or integers. Such values are often called concrete, in order to distinguish them from the abstract values which are modeled using classes and individuals. Each kind of such values is called a datatype, and the set of all supported datatypes is called a datatype map. A datatype map is not a syntactic construct that is included into OWL 2 ontologies; therefore, it is not included in the structural specification of OWL 2. A datatype in a datatype map is identified by a URI, and it can be used in an OWL 2 ontology as described in Section 5.2.
More precisely, a datatype map is a 6-tuple D = ( NDT , NLT , NFA , ⋅ DT , ⋅ LT , ⋅ FA ) with the following components.
For simplicity, statements of the form "the value of a literal is in the value space of a certain datatype" are sometimes informally abbreviated to statements of the form "a literal is in a certain datatype" in this specification.
To include a datatype DT into a datatype map, one thus needs to provide the lexical space NLT(DT), the facet space NFA(DT), the value space (DT)DT, the value (lt)LT for each lt ∈ NLT(DT), and a facet value (〈 f lt 〉)FA for each 〈 f lt 〉 ∈ NFA(DT). Such a specification is often identified with DT and is often also called a datatype; the intended meaning of the term "datatype" is expected to be clear from the context.
The OWL 2 datatype map consists of datatypes described in the rest of this section, most of which are based on XML Schema Datatypes [XML Schema Datatypes]. The definitions of these datatypes in OWL 2 are largely the same as in XML Schema; however, there are minor differences, all of which are clearly identified in the following sections. These differences were introduced mainly to align the semantics of OWL 2 datatypes with practical use cases.
As shown in the OWL 2 Semantics [OWL 2 Direct Semantics], the semantic consequences of an ontology depend exclusively on the set of actually used datatypes. Implementations are therefore free to extend the datatype map described in this section with extra datatypes without affecting the consequences of OWL 2 ontologies that do not use these datatypes.
OWL 2 provides a rich set of datatypes, listed in Table 4, for representing various kinds of numbers.
Value Spaces. The value spaces of all numeric datatypes are shown in Table 4. The value space of owl:realPlus contains the value spaces of all other numeric datatypes. The special values -0, +INF, -INF, and NaN are not identical to any number. In particular, -0 is not a real number and it is not identical to real number zero; to stress this distinction, the real number zero is often called a positive zero, written +0.
| Datatype | Value Space |
|---|---|
| owl:realPlus | the set of all real numbers extended with four special values -0 (negative zero), +INF (positive infinity), -INF (negative infinity), and NaN (not-a-number) |
| owl:real | the set of all real numbers |
| xsd:double | the four special values -0, +INF, -INF, and NaN, plus the set of all real numbers of the form m × 2e where m is an integer whose absolute value is less than 253 and e is an integer between -1075 and 970, inclusive |
| xsd:float | the four special values -0, +INF, -INF, and NaN, plus the set of all real numbers of the form m × 2e where m is an integer whose absolute value is less than 224 and e is an integer between -149 and 104, inclusive |
| xsd:decimal | the set of all real numbers of the form i × 10-n where i is an integer and n is a nonnegative integer |
| xsd:integer | the set of all integers |
| xsd:nonNegativeInteger | the set of all nonnegative integers |
| xsd:nonPositiveInteger | the set of all negative integers plus (positive) zero |
| xsd:positiveInteger | the set of all positive integers |
| xsd:negativeInteger | the set of all negative integers |
| xsd:long | the set of all integers between -9223372036854775808 and 9223372036854775807, inclusive |
| xsd:int | the set of all integers between -2147483648 and 2147483647, inclusive |
| xsd:short | the set of all integers between -32768 and 32767, inclusive |
| xsd:byte | the set of all integers between -128 and 127, inclusive |
| xsd:unsignedLong | the set of all integers between 0 and 18446744073709551615, inclusive |
| xsd:unsignedInt | the set of all integers between 0 and 4294967295, inclusive |
| xsd:unsignedShort | the set of all integers between 0 and 65535, inclusive |
| xsd:unsignedByte | the set of all integers between 0 and 255, inclusive |
Literals. Datatypes owl:realPlus and owl:real do not directly provide any literals — that is, no "abc"^^owl:realPlus ("abc"^^owl:real) is a literal of owl:realPlus (owl:real).
For DT a datatype different from owl:realPlus and owl:real, a literal of the form "abc"^^DT is a literal of DT if "abc" is a correct lexical value for DT as specified in XML Schema Datatypes [XML Schema Datatypes].
Each literal of the form "abc"^^DT is assigned a data value by interpreting "abc" as specified in XML Schema Datatypes [XML Schema Datatypes] for DT, with the difference that "-0"^^xsd:float and "-0"^^xsd:double are are both assigned the data value -0. Note that, according to this definition, the data value of, say, "-0"^^xsd:integer is positive zero (since negative zero is not a value in the value space of xsd:integer).
The literals of xsd:decimal and the datatypes derived from xsd:integer are mapped to arbitrarily large and arbitrarily precise numbers. An OWL 2 implementation MAY support all such literals; however, it MUST support at least the following literals, called core literals, which can be easily mapped to the primitive datatypes commonly found in modern implementation platforms:
Equality and Ordering. The facet space of the numeric datatypes are based on the following definitions of equality and ordering.
The equality = is the smallest symmetric relation on the value space of owl:realPlus such that all of the following conditions hold:
Note that NaN is not equal to itself; furthermore, even though -0 is equal to +0, it is not identical to it.
To understand the distinction between identity and equality, consider the following example ontology:
| PropertyAssertion( a:Meg a:numberOfChildren "+0"^^xsd:float ) | The value of a:numberOfChildren for a:Meg is +0. |
| PropertyAssertion( a:Meg a:numberOfChildren "-0"^^xsd:float ) | The value of a:numberOfChildren for a:Meg is -0. |
| FunctionalProperty( a:numberOfChildren ) | An individual can have only one value for a:numberOfChildren. |
The last axiom states that no individual should have more than one distinct value for a:numberOfChildren. Even though positive and negative zeros are equal, they are distinct values; hence, the first two axioms violate the restriction of the last axiom, which leads to inconsistency.
The ordering < is the smallest relation on the value space of owl:realPlus such that all of the following conditions hold:
According to the above definition, the subset of the value space of owl:realPlus between -1 and 1 contains both +0 and -0.
Facet Space. The facet space of each numeric datatype DT is shown in Table 5. Note that lt can be a literal of a numeric datatype other than DT.
| Pair | Facet Value |
|---|---|
| 〈 xsd:minInclusive lt 〉 where lt is a numeric literal |
the set of all numbers x ∈ (DT)DT such that x = (lt)LT or x > (lt)LT |
| 〈 xsd:maxInclusive lt 〉 where lt is a numeric literal |
the set of all numbers x ∈ (DT)DT such that x = (lt)LT or x < (lt)LT |
| 〈 xsd:minExclusive lt 〉 where lt is a numeric literal |
the set of all numbers x ∈ (DT)DT such that x > (lt)LT |
| 〈 xsd:maxExclusive lt 〉 where lt is a numeric literal |
the set of all numbers x ∈ (DT)DT such that x < (lt)LT |
Relationship with XML Schema. Numeric datatypes of OWL 2 are closely related to numeric datatypes in XML Schema [XML Schema Datatypes]; however, they differ from XML Schema Datatypes in the following aspects:
OWL 2 uses the rdf:text datatype [RDF:TEXT] for the representation of strings in a particular language. The notion of a string used in the definition of rdf:text is the same as in Section 2.4.
Value Space. The value space of rdf:text is the set of all pairs of the form 〈 "text" , "lang" 〉, where "text" is a string and "lang" is either the empty string "" or a lowercase language tag as specified in BCP 47 [BCP 47].
Literals. The rdf:text datatype supports literals of the form "val"^^rdf:text, where "val" is a string that contains at least one character @ and satisfies the following condition: let i be the position of the last character @ in "val", and let "abc" and "tag" be the substrings of "val" containing the characters up to and after position i (noninclusive), respectively; then "tag" is either empty or a valid language tag. Each such literal is assigned a data value 〈 "abc", "lc-tag" 〉, where "lc-tag" is the string "tag" converted to lowercase.
Literal "Family Guy@en"^^rdf:text is mapped to the data value 〈 "Family Guy , "en" 〉, and "Family Guy@"^^rdf:text is mapped to 〈 "Family Guy , "" 〉. Furthermore, "Family Guy"^^rdf:text is not a valid literal of rdf:text because its lexical value does not contain the character @.
Facet Space. The facet space of the rdf:text datatype is shown in Table 6.
| Pair | Facet Value |
|---|---|
| 〈 xsd:minLength lt 〉 where lt is a numeric literal whose value is a nonnegative integer |
the set of all pairs 〈 a , b 〉 ∈ (rdf:text)DT such that the length of a is at least (lt)LT |
| 〈 xsd:maxLength lt 〉 where lt is a numeric literal whose value is a nonnegative integer |
the set of all pairs 〈 a , b 〉 ∈ (rdf:text)DT such that the length of a is at most (lt)LT |
| 〈 xsd:length lt 〉 where lt is a numeric literal whose value is a nonnegative integer |
the set of all pairs 〈 a , b 〉 ∈ (rdf:text)DT such that the length of a is exactly (lt)LT |
| 〈 xsd:pattern lt 〉 where lt is an xsd:string literal specifying a regular expression with the syntax as in Section F of XML Schema Datatypes [XML Schema Datatypes] |
the set of all pairs 〈 a , b 〉 ∈ (rdf:text)DT in which a matches the regular expression (lt)LT |
| 〈 rdf:langPattern lt 〉 where lt is an xsd:string literal specifying a regular expression with the syntax as in Section F of XML Schema Datatypes [XML Schema Datatypes] |
the set of all pairs 〈 a , b 〉 ∈ (rdf:text)DT in which b matches the regular expression (lt)LT |
As recommended in [RDF:TEXT], the following XML Schema Datatypes [XML Schema Datatypes] are interpreted in OWL 2 as restrictions of rdf:text:
Value Spaces. For DT a datatype from the above list, the value space (DT)DT is a set of pairs of the form 〈 "abc" , "" 〉, where "abc" is a string matching the restrictions of DT as specified in XML Schema Datatypes [XML Schema Datatypes] and "" is the empty string.
Literals. Each datatype DT from the above list supports literals of the form "abc"^^DT, where "abc" is a string matching the restrictions of DT as specified in XML Schema Datatypes [XML Schema Datatypes].
Facet Space. Each datatype DT from the above list supports the constraining facets xsd:minLength, xsd:maxLength, xsd:length, and xsd:pattern. The facet value of each pair for DT is the same as in Table 6, with the difference that the result is a subset of (DT)DT instead of (rdf:text)DT.
Relationship with XML Schema. Unlike OWL 2, the datatypes listed in this section are interpreted in XML Schema as simple strings rather than pairs. This departure from XML Schema has been introduced in OWL 2 in order to make the value spaces of these datatypes subsets of the value space of rdf:text. Since the language part of each pair is empty, the value spaces of these datatypes in OWL 2 are isomorphic with the respective value spaces in XML Schema. Hence, this difference in the value spaces does not affect the logical consequences of OWL 2 ontologies that do not use rdf:text.
The xsd:boolean datatype allows for the representation of Boolean values.
Value Space. The value space of xsd:boolean is the set containing exactly the two values true and false. These values are not contained in the value space of any other datatype.
Literals. The xsd:boolean datatype supports the following literals:
Facet Space. The xsd:boolean datatype does not support any constraining facets.
Datatypes xsd:hexBinary and xsd:base64Binary allow for the representation of binary data. The two datatypes are the same apart from fact that they support a different syntactic representation for literals.
Value Spaces. The value space of both xsd:hexBinary and xsd:base64Binary is the set of finite sequences of octets — integers between 0 and 255, inclusive.
Literals. Datatypes xsd:hexBinary and xsd:base64Binary allow for literals of the form "abc"^^xsd:hexBinary and "abc"^^xsd:base64Binary, where "abc" is a string a specified in Section 3.2.15 and 3.2.16 of XML Schema Datatypes [XML Schema Datatypes], respectively. Such literals are mapped to data values as specified in XML Schema Datatypes [XML Schema Datatypes].
Facet Space. The facet space of the xsd:hexBinary and xsd:base64Binary datatypes is shown in Table 7.
| Pair | Facet Value |
|---|---|
| 〈 xsd:minLength lt 〉 where lt is a numeric literal whose value is a nonnegative integer |
the set of finite sequences of octets of length at least (lt)LT |
| 〈 xsd:maxLength lt 〉 where lt is a numeric literal whose value is a nonnegative integer |
the set of finite sequences of octets of length at most (lt)LT |
| 〈 xsd:length lt 〉 where lt is a numeric literal whose value is a nonnegative integer |
the set of finite sequences of octets of length exactly (lt)LT |
The xsd:anyURI datatype allows for the representation of Uniform Resource Identifiers.
Value Space. The value space of xsd:anyURI is the set URIs as defined in XML Schema Datatypes [XML Schema Datatypes]. Although each URI has a string representation, the value space of xsd:anyURI is disjoint with the value space of xsd:string. The string representation of URIs, however, can be described by a regular expression, so the value space of xsd:anyURI is isomorphic to the value space of xsd:string restricted with a suitable regular expression.
Literals. The xsd:anyURI datatype supports literals of the form "abc"^^xsd:anyURI where "abc" is a string as in Section 3.2.17 of XML Schema Datatypes [XML Schema Datatypes].
Note that literals of xsd:anyURI include relative URIs. If an OWL 2 syntax employs rules for the resolution of relative URIs (e.g., the OWL 2 XML Syntax [OWL 2 XML Syntax] uses xml:base for that purpose), such rules do not apply to xsd:anyURI literals that represent relative URIs; that is, literals representing relative URIs MUST be parsed as they are.
Facet Space. The facet space of the xsd:anyURI datatype is shown in Table 8.
| Pair | Facet Value |
|---|---|
| 〈 xsd:minLength lt 〉 where lt is a numeric literal whose value is a nonnegative integer |
the set of URIs u ∈ (xsd:anyURI)DT such that the length of the string representation of u is at least (lt)LT |
| 〈 xsd:maxLength lt 〉 where lt is a numeric literal whose value is a nonnegative integer |
the set of URIs u ∈ (xsd:anyURI)DT such that the length of the string representation of u is at most (lt)LT |
| ⟨ xsd:length lt
〉 where lt is a numeric literal whose value is a nonnegative integer |
the set of URIs u ∈ (xsd:anyURI)DT such that the length of the string representation of u is exactly (lt)LT |
| 〈 xsd:pattern lt 〉 where lt is an xsd:string whose value is a regular expression with the syntax as in Section F of XML Schema Datatypes [XML Schema Datatypes] |
the set of URIs u ∈ (xsd:anyURI)DT whose string representation matches the regular expression (lt)LT |
OWL 2 provides the owl:dateTime datatype for the representation of time instants. This datatype is based on, but is not equivalent to the xsd:dateTime datatype of XML Schema Datatypes [XML Schema Datatypes].
Value Space. The value space of owl:dateTime is the set of numbers, where each number x represents the time instant occurring x seconds after the first time instant of the 1st of January 1 AD in the proleptic Gregorian calendar [ISO 8601:2004] (i.e., the calendar in which the Gregorian dates are retroactively applied to the dates preceding the introduction of the Gregorian calendar). This set can be seen as a "copy" of the set of real numbers — that is, it is disjoint with but isomorphic to the value space of owl:real. For simplicity, the elements from this sets can be identified with real numbers.
Literals. The owl:dateTime datatype supports literals of the form "rep"^^owl:dateTime where "rep" is a string defined by the following grammar (whitespace within the grammar is irrelevant and single quites are used to introduce terminal symbols):
year '-' month '-' date 'T' hour ':' minute ':' second timezone
The components of the this string are as follows:
Each such literal is assigned a data value as specified by the following function, where div represents integer division and mod is the remainder of integer division. This mapping does not take into account leap seconds: leap seconds will be introduced in UTC as deemed necessary in future; since the precise date when this will be done is not known, the OWL 2 specification ignores leaps seconds.
| dataValue(year, month, day, hour, minutes, seconds, timezone) = | |
| 31536000 × (year-1) + | * convert all previous years to seconds * |
| 86400 × ( (year-1) div 400 - (year-1) div 100 + (year-1) div 4) + | * adjust for leap years * |
| 86400 × Summ < month daysInMonth(year, m) + | * add the duration of each month * |
| 86400 × (day-1) + | * add the duration of the previous days * |
| 3600 × hour + 60 × (minutes - timezone) + seconds | * add the current time * |
| daysInMonth(y, m) = | |
| 28 | if m = 2 and [ (y mod 4 ≠ 0) or (y mod 100 = 0 and y mod 400 ≠ 0) ] |
| 29 | if m = 2 and [ (y mod 400 = 0) or (y mod 4 = 0 and y mod 100 ≠ 0) ] |
| 30 | if m ∈ { 4, 6, 9, 11 } |
| 31 | if m ∈ { 1, 3, 5, 7, 8, 10, 12 } |
Literals of owl:dateTime can represent an arbitrary date. An OWL 2 implementation MAY support all such literals; however, it MUST support at least all literals in which the absolute value of the year component is less than 10000 (i.e., whose representation requires at most four digits), and in which the second component is a number with at most three decimal digits.
Facet Space. The facet space of the owl:dateTime datatype is shown in Table 9.
| Pair | Facet Value |
|---|---|
| 〈 xsd:minInclusive lt 〉 where lt is an owl:dateTime literal |
the set of all time instants x ∈ (owl:dateTime)DT such that x = (lt)LT or x > (lt)LT |
| 〈 xsd:maxInclusive lt 〉 where lt is an owl:dateTime literal |
the set of all time instants x ∈ (owl:dateTime)DT such that x = (lt)LT or x < (lt)LT |
| 〈 xsd:minExclusive lt 〉 where lt is an owl:dateTime literal |
the set of all time instants x ∈ (owl:dateTime)DT such that x > (lt)LT |
| 〈 xsd:maxExclusive lt 〉 where lt is an owl:dateTime literal |
the set of all time instants x ∈ (owl:dateTime)DT such that x < (lt)LT |
Entities are the fundamental building blocks of OWL 2 ontologies, and they define the vocabulary — the named terms — of an ontology. In logic, the set of entities is usually said to constitute the signature of an ontology. Apart from entities, OWL 2 ontologies typically also contain literals, such as strings or integers.
The structure of entities and literals in OWL 2 is shown in Figure 2. Classes, datatypes, object properties, data properties, annotation properties, and named individuals are entities, and they are all are uniquely identified by a URI. Classes can be used to model sets of individuals; datatypes are sets of literals such as strings or integers; object and data properties can be used to represent relationships in the modeled domain; annotation properties can be used to associate nonlogical information with ontologies, axioms, and entities; and named individuals can be used to represent actual objects from the domain being modeled. Apart from named individuals, OWL 2 also provides for anonymous individuals — that is, individuals that are analogous to blank nodes in RDF [RDF Syntax] and that are accessible only from within the ontology they are used in. Finally, OWL 2 provides for literals, which consist of a lexical value and a datatype specifying how to interpret this value.

Figure 2. The Hierarchy of Entities in
OWL 2
Classes can be understood as sets of individuals.
Class := URI
URIs used to identify classes MUST NOT be in the reserved vocabulary, apart from owl:Thing and owl:Nothing, which are available in OWL 2 as built-in classes with a predefined semantics.
Classes a:Child and a:Person can be used to model the set of all children and persons, respectively, in the application domain, and they can be used in an axiom such as the following one:
| SubClassOf( a:Child a:Person ) | a:Child is a subclass of a:Person. |
Datatypes are entities that refer to sets of built-in values. Thus, datatypes are analogous to classes, the main difference being that the former contain literals (such as strings and numbers) rather than individuals. Datatypes are a kind of data ranges, which allows them to be used in restrictions. All datatypes have arity one. An ontology containing a datatype with a URI that is neither rdfs:Literal nor it belongs to the datatype map (defined in Section 4) is syntactically invalid. The built-in datatype rdfs:Literal denotes any set that contains the union of the value spaces of all datatypes in the datatype map.
Datatype := URI
The datatype xsd:integer denotes the set of all integers. It can be used in the axioms such as the following one:
| PropertyRange( a:hasAge xsd:integer ) | The range of the a:hasAge property is xsd:integer. |
Object properties connect pairs of individuals.
ObjectProperty := URI
URIs used to identify object properties MUST NOT be in the reserved vocabulary, apart from owl:TopObjectProperty and owl:BottomObjectProperty, which are available in OWL 2 as built-in object properties with a predefined semantics.
The object property a:parentOf can be used to represent the parenthood relationship between individuals. It can be used in the axioms such as the following one:
| PropertyAssertion( a:parentOf a:Peter a:Chris ) | a:Peter is a parent of a:Chris. |
Data properties connect individuals with literals. In some knowledge representation systems, functional data properties are called attributes.
DataProperty := URI
URIs used to identify data properties MUST NOT be in the reserved vocabulary, apart from owl:TopDataProperty and owl:BottomDataProperty, which are are available in OWL 2 as built-in data properties with a predefined semantics.
The data property a:name can be used to associate a name with each person. It can be used in the axioms such as the following one:
| PropertyAssertion( a:name a:Peter "Peter Griffin" ) | The a:name of a:Peter is "Peter Griffin". |
Annotation properties can be used to provide an annotation for an ontology, axiom, or an entity. The structure of annotations is further described in Section 10.
AnnotationProperty := URI
URIs used to identify annotation properties MUST NOT be in the reserved vocabulary, apart from the following URIs from the reserved vocabulary that make up the built-in annotation properties of OWL 2.
The annotation property rdfs:comment can be used to associate a comment with ontology entities. It can be used in axioms such as the following one (where the annotation is represented using the abbreviated syntax):
| EntityAnnotation( NamedIndividual ( a:Peter
) Comment( "The father of the Griffin family from Quahog." ) ) |
This axiom provides a comment for the individual a:Peter. |
Individuals represent the actual objects from the domain being modeled. There are two types of individuals in OWL 2. Named individuals are given an explicit name that can be used in any ontology in the import closure to refer to the same individual. Anonymous individuals are local to the ontology they are contained in.
Individual := NamedIndividual | AnonymousIndividual
Named individuals are identified using a URI. Since they are given a URI, named individuals are entities. URIs used to identify named individuals MUST NOT be in the reserved vocabulary.
NamedIndividual := URI
The individual a:Peter can be used to represent a particular person. It can be used in axioms such as the following one:
| ClassAssertion( a:Person a:Peter ) | a:Peter is an instance of a:Person. |
If an individual is not expected to be used outside an ontology, one can model it as an anonymous individual, which is identified by a local node ID. Anonymous individuals are analogous to blank nodes in RDF [RDF Syntax].
AnonymousIndividual := nodeID
Anonymous individuals can be used, for example, to represent objects whose identity is of no relevance, such as the address of a person.
| PropertyAssertion( a:livesAt a:Peter _:1 ) | a:Peter lives at some address, represented using the anonymous individual _:1. |
| PropertyAssertion( a:city _:1 a:Quahog ) | The object represented by the anonymous individual _:1 is related to individual a:Quahog by the property a:city. |
| PropertyAssertion( a:state _:1 a:RI ) | The object represented by the anonymous individual _:1 related to individual a:RI (representing the state of Rhode Island) by the property a:state. |
Special treatment is required in case anonymous individuals with the same node ID occur in two different ontologies. In particular, these two individuals are structurally equivalent (because they have the same node ID); however, they are treated as different individuals in the semantics of OWL 2 (because anonymous individuals are local to an ontology they are used in). The latter is achieved by renaming anonymous individuals apart in the axiom closure of an ontology O: when constructing the axiom closure of O, if anonymous individuals with the same node ID occur in two different ontologies in the import closure of O, then one of these individuals MUST be replaced in the respective ontology with a fresh anonymous individual (i.e., with an anonymous individual having a globally unique node ID).
Assume that ontologies O1 and O2 both use _:a5, and that O1 imports O2. Intuitively, within O1 and O2, each occurrence of _:a5 refers to the same individual; however, the individual _:a5 in O1 may be different from the individual _:a5 in O2.
At the level of the structural specification, individual _:a5 in O1 is structurally equivalent to individual _:a5 in O2. This might be important, for example, for tools that use structural equivalence to define semantics of axiom retraction: in such a case, there is no distinguishing axioms containing either version of individual _:a5.
That these individuals are treated differently by the semantics is achieved by renaming them apart when computing the axiom closure of O1either _:a5 must be replaced in O1 with a fresh anonymous individual, or this must be done for _:a5 in O2.
Literals represent values such as particular strings or integers. They are analogous to literals in RDF [RDF Syntax] and can also be understood as individuals denoting built-in values. Each literal consists of a lexical value, which is a string, and a datatype. The datatype map determines which lexical value can be used with which datatype; an ontology containing a literal whose lexical value is not allowed by the datatype map is syntactically invalid. The datatype map also determines how the literal is mapped to the actual data value. The datatypes and literals supported in OWL 2 are described in more detail in Section 4.
Literals are generally written in the functional-style syntax as "abc"^^datatypeURI. The functional-style also supports the abbreviations for common types of text literals [RDF:TEXT]. These literals MAY equivalently be written in the original unabbreviated form; however, OWL 2 implementations are encouraged to use the abbreviated form whenever possible. These abbreviations are purely syntactic shortcuts and are thus not reflected in the structural specification of OWL 2.
lexicalValue :=
quotedString
typedLiteral := lexicalValue '^^' Datatype
abbreviatedXSDStringLiteral :=
quotedString
abbreviatedRDFTextLiteral :=
quotedString '@' languageTag
Literal := typedLiteral | abbreviatedXSDStringLiteral | abbreviatedRDFTextLiteral
"1"^^xsd:integer is a literal that represents the integer 1.
"Family Guy" is an abbreviation for "Family Guy"^^xsd:string — a literal with the lexical value "Family Guy" and type xsd:string.
"Padre de familia"@es is an abbreviation for the literal "Padre de familia@es"^^rdf:text — a literal denoting a pair consisting of the string "Padre de familia" and the language tag es denoting the Spanish language.
Two literals are structurally equivalent if and only if both the lexical value and the datatype are structurally equivalent; that is, literals denoting the same data value are structurally different if either their lexical value or the datatype is different.
Even through literals "1"^^xsd:integer and "+1"^^xsd:integer are interpreted as the integer 1, these two literals are not structurally equivalent because their lexical values are not the same. Similarly, "1"^^xsd:integer and "1"^^xsd:positiveInteger are not structurally equivalent because their datatypes are not the same.
In several places in the functional-style syntax, one needs to unambiguously refer to an entity. Since a URI can be used for several entities (of different types) at once, a URI by itself does not unambiguously identify an entity. The type of a URI is in such cases disambiguated explicitly.
Entity :=
'Class' '(' Class ')' |
'Datatype' '(' Datatype ')' |
'ObjectProperty' '(' ObjectProperty ')' |
'DataProperty' '(' DataProperty ')' |
'AnnotationProperty' '(' AnnotationProperty ')' |
'NamedIndividual' '(' NamedIndividual ')'
Each entity u used in an OWL 2 ontology O can, and sometimes even must, be declared in O; roughly speaking, this means that the axiom closure of O must contain an appropriate declaration for u. A declaration for u in O serves two purposes:
An ontology might contain a declaration for the URI a:Person and state that this URI is a class. Such a declaration states that a:Person exists in the ontology and it determines the type of the URI as being a class. An ontology editor might use declarations to implement functions such as "Add New Class".
In OWL 2, declarations are a type of axiom; thus, to declare an entity in an ontology, one can simply include the appropriate axiom into the ontology. These axioms are nonlogical in the sense that they do not affect the model-theoretic meaning of an ontology [OWL 2 Direct Semantics]. Declarations have been defined as a kind of axiom in order to simplify the structural specification. The structure of entity declarations is shown in Figure 3.

Figure 3. Entity Declarations in OWL
2
Declaration := 'Declaration' '(' { Annotation } Entity ')'
The following axioms declare a:Person to be a class and a:Peter to be an individual.
Declaration( Class( a:Person ) )
Declaration( NamedIndividual( a:Peter ) )
Declarations for the built-in entities of OWL 2, listed in Table 10, are implicitly present in every OWL 2 ontology.
| Declaration( Class( owl:Thing ) ) | |
| Declaration( Class( owl:Nothing ) ) | |
| Declaration( ObjectProperty( owl:TopObjectProperty ) ) | |
| Declaration( ObjectProperty( owl:BottomObjectProperty ) ) | |
| Declaration( DataProperty( owl:TopDataProperty ) ) | |
| Declaration( DataProperty( owl:BottomDataProperty ) ) | |
| Declaration( Datatype( rdfs:Literal ) ) | |
| Declaration( Datatype( u ) ) | for each URI u of a datatype in the datatype map (see Section 4) |
| Declaration( AnnotationProperty( u ) ) | for each URI u of a built-in annotation property listed in Section 5.5 |
A URI u is declared to be of type T in an OWL 2 ontology O if a declaration axiom of type T for u is contained in the axiom closure of O or in the set of built-in declarations listed in Table 10. An ontology O can declare a URI u to be of more than one type, and it must declare u in certain cases; the rules governing declarations are known as typing constraints and are listed below. If O does not satisfy these typing constraints, it is syntactically invalid.
The typing constraints thus ensure that the sets of object, data, and annotation properties in O are disjoint and that, similarly, the sets of classes and datatypes in O are disjoint as well. These constraints are used for disambiguating the types of URIs when reading ontologies from external transfer syntaxes. All other declarations are optional.
A URI u can be used as an individual in O even if u is not declared as an individual in O.
Declarations are often omitted in the examples in this document in cases where types of entities are intuitively clear.
Although declarations are optional for the most part, they can be used to catch obvious errors in ontologies.
The following ontology erroneously refers to the individual a:Petre instead of the individual a:Peter.
Ontology(<http://www.my.domain.com/example>
ClassAssertion( a:Person a:Petre
)
)
There is no way of telling whether a:Petre was used by mistake. If, in contrast, all individuals in an ontology were by convention required to be declared, this error could be caught by a simple tool.
An ontology O is said to have consistent declarations if each URI u occurring in the axiom closure of O in position of an entity with a type T is declared in O as having type T. This check applies also to the entities used in annotations; that is, these entities MUST be properly declared as well for an ontology to be structurally consistent. OWL 2 ontologies are not required to have consistent declarations: an ontology MAY be used even if its declarations are not consistent.
The ontology from the previous example fails this check: a:Petre is used as an individual but the ontology does not declare a:Petre to be an individual, and similarly for a:Person. In contrast, the following ontology satisfies this condition.
Ontology(<http://www.my.domain.com/example>
Declaration( Class( a:Person ) )
Declaration( NamedIndividual( a:Peter )
)
ClassAssertion( a:Person a:Peter
)
)
Ontology parsing — that is, converting an ontology written in a particular syntax into instances of the classes from the structural specification of OWL 2 — is a task that many OWL 2 tools need to support. In order to be able to instantiate the appropriate classes from the structural specification, the ontology parser sometimes needs to know the type of URIs. This typing information is extracted from declarations.
A parser might encounter the following axiom:
SubClassOf ( a:Father SomeValuesFrom( a:parentOf a:Child ) )
From this axiom alone, it is not clear whether a:parentOf is an object or a data property, and whether a:Child is a class or a datatype. In order to disambiguate the types of these URIs, the parser needs to look at the declarations in the axiom closure of the ontology being parsed.
In OWL 2 there is no requirement for a declaration of an entity to physically precede the entity's usage in ontology documents; furthermore, declarations for entities can be located in imported ontologies and imports are allowed to be cyclic. In order to precisely define the result of ontology parsing, this specification defines the notion of canonical parsing. An OWL 2 parser MAY implement parsing in any way it chooses, as long as it produces a result that is structurally equivalent to the result of canonical parsing.
The result of canonical parsing of the text of an ontology O is the set of axioms obtained by the following process:
It is important to understand that canonical parsing merely defines the result of the parsing process, and that a "smart" implementation of OWL 2 MAY optimize this process in numerous ways. In order to enable efficient parsing, OWL 2 implementations are encouraged to write ontologies into documents by placing all URI declarations before the axioms that use these URIs; however, this is not required for conformance.
A "smart" OWL 2 parser can parse the ontology in a single pass when the declarations for the URIs are located in the text of O physically before the URIs are used. Similarly, a "smart" OWL 2 parser can optimize the handling of imported ontologies in cases when the import relation between the ontologies is acyclic.
In some cases, it is possible to infer the existence of missing declarations. An OWL 2 implementation MAY repair such ontologies by adding missing declarations. The precise repair process is not covered by this specification. If repair is applied, the resulting ontology MUST satisfy the typing constraints from Section 5.9.1; that is, the missing declarations MUST actually be added to the ontology.
Consider an ontology containing the following axioms:
Declaration( Class( a:Child ) )
SubClassOf ( a:Father SomeValuesFrom( a:parentOf
a:Child ) )
The only way for the ontology to make sense is if a:parentOf were declared to be an object property. Hence, the ontology can be repaired by adding the following declaration to the set of axioms:
Declaration( ObjectProperty( a:parentOf ) )
Properties can be used in OWL 2 to form property expressions.
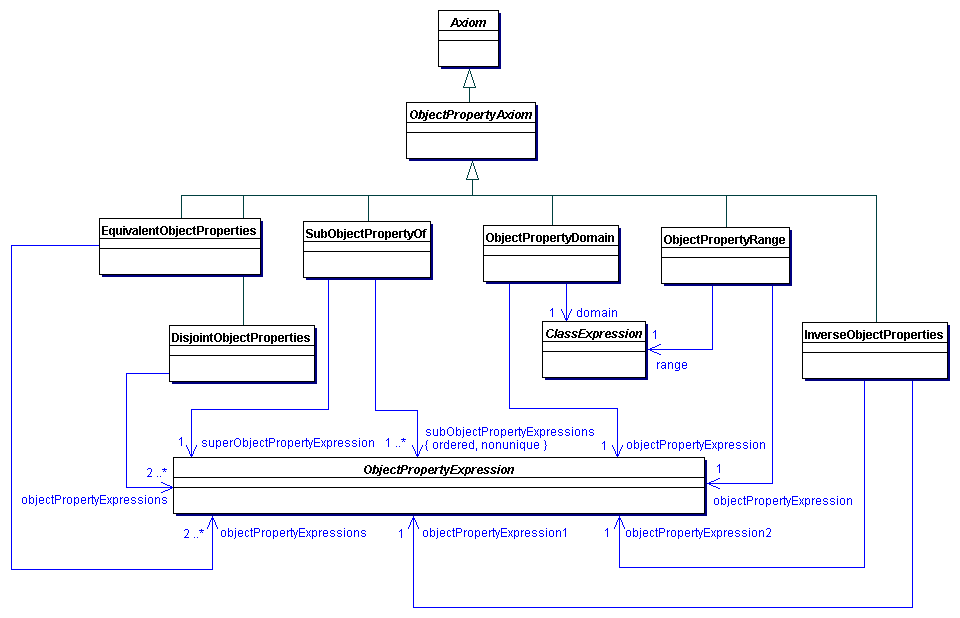
Object properties can by used in OWL 2 to form object property expressions. They are represented in the structural specification of OWL 2 by ObjectPropertyExpression, and their structure is shown in Figure 4.

Figure 4. Object Property
Expressions
As one can see from the figure, OWL 2 supports only two kinds of object property expressions. Object properties are the simplest form of object property expressions, and inverse object properties allow for bidirectional navigation in class expressions and axioms.
ObjectPropertyExpression := ObjectProperty | InverseObjectProperty
An inverse object property expression InverseOf( P ) connects an individual I1 with I2 if and only if the object property P connects I2 with I1.
InverseObjectProperty := 'InverseOf' '(' ObjectProperty ')'
Consider the ontology consisting of the following assertion.
| PropertyAssertion( a:fatherOf a:Peter a:Stewie ) | a:Peter is the father of a:Stewie. |
This ontology entails that a:Stewie is connected via InverseOf( a:fatherOf ) to a:Peter.
For symmetry with object property expressions, the structural specification of OWL 2 also introduces the notion of data property expressions, as shown in Figure 5. The only allowed data property expression is a data property; thus, DataPropertyExpression in the structural specification of OWL 2 can be seen as a place-holder for possible future extensions.

Figure 5. Data Property
Expressions
DataPropertyExpression := DataProperty
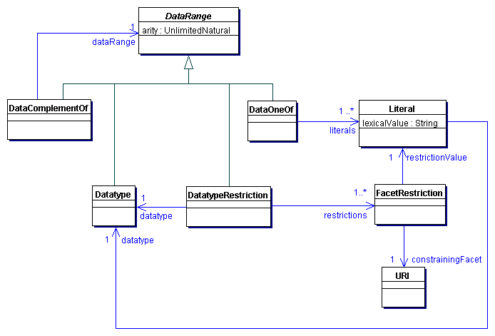
Datatypes, such as strings or integers, can be used to express data ranges — sets of tuples of literals. Each data range is associated with a positive arity, which determines the size of the tuples in the data range. All datatypes have arity one. This specification currently does not define data ranges of arity more than one; however, by allowing for n-ary data ranges, the syntax of OWL 2 provides a "hook" for implementations allowing complex data ranges involving, for example, comparisons and arithmetic.
Data ranges can be used in restrictions on data properties, as discussed in Sections 8.4 and 8.5. The structure of data ranges in OWL 2 is shown in Figure 6. The simplest data ranges are datatypes. The DataComplementOf data range consists of all literals that are not in the specified data range. The nominal DataOneOf data range consists exactly the specified set of literals. Finally, the DatatypeRestriction data ranges are obtained by restricting the value space of a datatype by a constraining facet.

Figure 6. Data Ranges in OWL 2
DataRange :=
Datatype
|
DataComplementOf |
DataOneOf
|
DatatypeRestriction
A complement data range ComplementOf( DR ) contains all literals that are not contained in the data range DR.
DataComplementOf := 'ComplementOf' '(' DataRange ')'
The complement data range ComplementOf( xsd:positiveInteger ) consists of literals that are not positive integers. In particular, this data range contains the integer zero and all negative integers; however, it also contains all strings (since strings are not positive integers).
An enumerated data range OneOf( lt1 ... ltn ) contains exactly the explicitly specified literals lti with 1 ≤ i ≤ n.
DataOneOf := 'OneOf' '(' Literal { Literal } ')'
The enumerated data range OneOf( "Peter" "1"^^xsd:integer ) contains exactly two literals: the string "Peter" and the integer one.
A datatype restriction DatatypeRestriction( DT f1 lt1 ... fn ltn ) consists of a unary datatype DT and n pairs 〈 fi, lti 〉. The set of allowed constraining facets is determined by the datatype and the datatype map (see |Section 4), and the resulting unary data range denotes the subset of the value space of DT restricted according to the semantics of all 〈 fi, lti 〉 (multiple pairs are interpreted conjunctively).
constrainingFacet :=
URI
restrictionValue :=
Literal
DatatypeRestriction :=
'DatatypeRestriction' '(' Datatype
constrainingFacet restrictionValue { constrainingFacet restrictionValue } ')'
The data range DatatypeRestriction( xsd:integer xsd:minInclusive "5"^^xsd:integer xsd:maxExclusive "10"^^xsd:integer ) contains exactly the integers 5, 6, 7, 8, and 9.
In OWL 2, classes and property expressions are used to construct class expressions, sometimes also called descriptions, and, in the description logic literature, complex concepts. Class expressions represent sets of individuals by formally specifying conditions [OWL 2 Direct Semantics] on the individuals' properties; individuals satsifying these conditions are said to be instances of the respective class expressions. In the structural specification of OWL 2, class expressions are represented by ClassExpression.
A class expression can be used to represent the set of "people that have at least one child". If an ontology additionally contains statements that "Peter is a person" and that "Peter has child Chris", then Peter can be classified as an instance of the mentioned class expression.
OWL 2 provides a rich set of primitives that can be used to construct class expressions. In particular, it provides the well known Boolean connectives and, or, and not; a restricted form of universal and existential quantification; number restrictions; nominals; and a special self-restriction.
As shown in Figure 2, classes are the simplest form of class expressions. The other, complex, class expressions, are described in the following sections.
ClassExpression :=
Class |
ObjectIntersectionOf | ObjectUnionOf | ObjectComplementOf | ObjectOneOf |
ObjectSomeValuesFrom | ObjectAllValuesFrom | ObjectHasValue | ObjectExistsSelf |
ObjectMinCardinality | ObjectMaxCardinality | ObjectExactCardinality |
DataSomeValuesFrom | DataAllValuesFrom | DataHasValue |
DataMinCardinality | DataMaxCardinality | DataExactCardinality
OWL 2 provides for nominals and all standard Boolean connectives, as shown in Figure 7. The ObjectIntersectionOf, ObjectUnionOf, and ObjectComplementOf class expressions provide for the standard set-theoretic operations; in logical languages these are usually called conjunction, disjunction, and negation, respectively. The nominal ObjectOneOf class expression allows for the specification of closed sets containing precisely the specified individuals.

Figure 7. Propositional Connectives
and Nominals
An intersection class expression IntersectionOf( CE1 ... CEn ) contains all individuals that are instances of all class expressions CEi for 1 ≤ i ≤ n.
ObjectIntersectionOf := 'IntersectionOf' '(' ClassExpression ClassExpression { ClassExpression } ')'
Consider the ontology consisting of the following axioms.
| ClassAssertion( a:Dog a:Brian ) | a:Brian is a dog. |
| ClassAssertion( a:CanTalk a:Brian ) | a:Brian can talk. |
The class expression IntersectionOf( a:Dog a:CanTalk ) describes all dogs that can talk and, consequently, a:Brian is classified as its instance.
A union class expression UnionOf( CE1 ... CEn ) contains all individuals that are instances of at least one class expression CEi for 1 ≤ i ≤ n.
ObjectUnionOf := 'UnionOf' '(' ClassExpression ClassExpression { ClassExpression } ')'
Consider the ontology consisting of the following axioms.
| ClassAssertion( a:Man a:Peter ) | a:Peter is a man. |
| ClassAssertion( a:Woman a:Lois ) | a:Lois is a woman. |
The class expression UnionOf( a:Man a:Woman ) describes all individuals that are instances of either a:Man or a:Woman; consequently, both a:Peter and a:Lois are classified as instances of this expression.
A complement class expression ComplementOf( CE ) contains all individuals that are not instances of the class expression CE.
ObjectComplementOf := 'ComplementOf' '(' ClassExpression ')'
Consider the ontology consisting of the following axioms.
| DisjointClasses( a:Man a:Woman ) | No object can be both a man and a woman. |
| ClassAssertion( a:Woman a:Lois ) | a:Lois is a woman. |
The class expression ComplementOf( a:Man ) describes all things that are not instances of either a:Man. Since a:Lois is known to be a woman, and nothing can be both a man and a woman, then a:Lois is necessarily not a a:Man; therefore, a:Lois is classified as an instance of this complement class expression.
OWL 2 has open-world semantics, so negation in OWL 2 is the same as in classical (first-order) logic. To understand open-world semantics, consider the ontology consisting of the following assertion.
| ClassAssertion( a:Dog a:Brian ) | a:Brian is a dog. |
One might intuitively expect a:Brian to be classified as an instance of ComplementOf( a:Bird ): the ontology does not explicitly state that a:Brian is an instance of a:Bird, so this statement seems to be false. In OWL 2, however, this is not the case: it is true that the ontology does not state that a:Brian is an instance of a:Bird; however, the ontology does not state the opposite either. In other words, this ontology simply does not contain enough information to answer the question whether a:Brian is an instance of a:Bird or not: it is perfectly possible that the information to that effect is actually true but it has not been included into the ontology.
The ontology from the previous example (in which a:Lois has been classified as a:Man), however, contains sufficient information to draw the expected conclusion. In particular, we know for sure that a:Lois is an instance of a:Woman and that a:Man and a:Woman do not share instances. Therefore, any additional information that does not lead to inconsistency cannot make us conclude that a:Lois is a:Man; furthermore, if one were to explicitly state that a:Lois is an instance of a:Man, the ontology would be inconsistent and, by definition, it then entails all possible conclusions.
A nominal class expression OneOf( a1 ... an ) contains exactly the individuals ai with 1 ≤ i ≤ n.
ObjectOneOf := 'OneOf' '(' Individual { Individual }')'
Consider the ontology consisting of the following axioms.
| EquivalentClasses(
a:GriffinFamilyMember OneOf( a:Peter a:Lois a:Stewie a:Meg a:Chris a:Brian ) ) |
The Griffin family consists exactly of Peter, Lois, Stewie, Meg, and Brian. |
| DifferentIndividuals( a:Quagmire a:Peter a:Lois a:Stewie a:Meg a:Chris a:Brian ) | All these individuals are different from each other. |
The class a:GriffinFamilyMember now contains exactly the named five individuals. Since we also know that a:Quagmire is different from these six individuals, it is classified as an instance of ComplementOf( a:GriffinFamilyMember ). The last axiom is necessary to derive this conclusion; without it, the open-world semantics of OWL 2 would take into account that a:Quagmire might be the same as a:Peter, a:Lois, a:Stewie, a:Meg, a:Chris, or a:Brian.
To understand how the open-world semantics affects nominals, consider the ontology consisting of the following axioms.
| ClassAssertion( a:GriffinFamilyMember a:Peter ) | a:Peter is a member of the Griffin Family. |
| ClassAssertion( a:GriffinFamilyMember a:Lois ) | a:Lois is a member of the Griffin Family. |
| ClassAssertion( a:GriffinFamilyMember a:Stewie ) | a:Stewie is a member of the Griffin Family. |
| ClassAssertion( a:GriffinFamilyMember a:Meg ) | a:Meg is a member of the Griffin Family. |
| ClassAssertion( a:GriffinFamilyMember a:Chris ) | a:Chris is a member of the Griffin Family. |
| ClassAssertion( a:GriffinFamilyMember a:Brian ) | a:Brian is a member of the Griffin Family. |
The class a:GriffinFamilyMember now also contains the mentioned six individuals, just as in the previous example. The main difference to the previous example, however, is that the extension of a:GriffinFamilyMember is not closed: the semantics of OWL 2 assumes that information about a potential instance of a:GriffinFamilyMember may be missing. Therefore, a:Quagmire is now NOT classified as an instance of ComplementOf( a:GriffinFamilyMember ), and this does not change even if we add the axiom stating that all of these six individuals are different from each other.
Class expressions in OWL 2 can be formed by placing restrictions on object property expressions, as shown in Figure 8. The ObjectSomeValuesFrom class expression allows for existential quantification over an object property expression, and contains those individuals that are connected through an object property expression to an instance of a given class expression. The ObjectAllValuesFrom class expression allows for universal quantification over an object property expression, and contains those individuals that are connected through an object property expression only to instances of a given class expression. The ObjectHasValue class expression contains those individuals that are connected by an object property expression to a particular individual. Finally, the ObjectExistsSelf class expression contains those individuals that are connected by an object property expression to themselves.

Figure 8. Restricting Object Property
Expressions
An existential class expression SomeValuesFrom( OPE CE ) consists of an object property expression OPE and a class expression CE, and contains all those individuals that are connected by OPE to an individual that is an instance of CE. Provided that OPE is simple according to the definition in Section 11, such a class expression can be seen as a syntactic shortcut for the class expression MinCardinality( 1 OPE CE ).
ObjectSomeValuesFrom := 'SomeValuesFrom' '(' ObjectPropertyExpression ClassExpression ')'
Consider the ontology consisting of the following axioms.
| PropertyAssertion( a:fatherOf a:Peter a:Stewie ) | a:Peter is the father of a:Stewie. |
| ClassAssertion( a:Man a:Stewie ) | a:Stewie is a man. |
The existential expression SomeValuesFrom( a:fatherOf a:Man ) contains those individuals that are connected by the a:fatherOf property to individuals that are instances of a:Man and, consequently, a:Peter is classified as an instance of this class expression.
A universal class expression AllValuesFrom( OPE CE ) consists of an object property expression OPE and a class expression CE, and contains all those individuals that are connected by OPE only to individuals that are instances of CE. Provided that OPE is simple according to the definition in Section 11, such a class expression can be seen as a syntactic shortcut for the class expression MaxCardinality( 0 OPE ComplementOf( CE ) ).
ObjectAllValuesFrom := 'AllValuesFrom' '(' ObjectPropertyExpression ClassExpression ')'
Consider the ontology consisting of the following axioms.
| PropertyAssertion( a:hasPet a:Peter a:Brian ) | a:Peter has a:Brian as a pet. |
| ClassAssertion( a:Dog a:Brian ) | a:Brian is a dog. |
| ClassAssertion( MaxCardinality( 1 a:hasPet ) a:Peter ) | a:Peter has at most one thing as a pet. |
The universal expression AllValuesFrom( a:hasPet a:Dog ) contains those individuals that are connected through the a:hasPet property only with individuals that are instances of a:Dog; in other words, it contains individuals that have only dogs as pets. The ontology axioms clearly state that a:Peter is connected by a:hasPet only to instances of a:Dog: it is impossible to connect a:Peter by a:hasPet to an individual different from a:Brian without making the ontology inconsistent. Therefore, a:Peter is classified as an instance of AllValuesFrom( a:hasPet a:Dog ).
The last axiom — that is, the axiom stating that a:Peter has at most one pet — is critical for the inference from the previous paragraph due to the open-world semantics of OWL 2. Without this axiom, the ontology might not have listed all the individuals to which a:Peter is connected by a:hasPet. In such a case a:Peter would NOT be classified as an instance of AllValuesFrom( a:hasPet a:Dog ).
A has-value class expression HasValue( OPE a ) consists of an object property expression OPE and an individual a, and contains all those individuals that are connected by OPE to a. Each such expression is equivalent to the existential restriction
SomeValuesFrom( OPE OneOf( a ) ).
ObjectHasValue := 'HasValue' '(' ObjectPropertyExpression Individual ')'
Consider the ontology consisting of the following axiom.
| PropertyAssertion( a:fatherOf a:Peter a:Stewie ) | a:Peter is the father of a:Stewie. |
The has-value class expression HasValue( a:fatherOf a:Stewie ) contains those individuals that are connected through the a:fatherOf property with the individual a:Stewie so, consequently, a:Peter is classified as an instance of this class expression.
A self-restriction ExistsSelf( PE ) consists of a property expression PE, and contains all those individuals that are connected by PE to themselves.
ObjectExistsSelf := 'ExistsSelf' '(' ObjectPropertyExpression ')'
Consider the ontology consisting of the following axiom.
| PropertyAssertion( a:likes a:Peter a:Peter ) | a:Peter likes himself. |
The self-restriction ExistsSelf( a:likes ) contains those individuals that like themselves so, consequently, a:Peter is classified as an instance of this class expression.
Class expressions in OWL 2 can be formed by placing restrictions on the cardinality of object property expressions, as shown in Figure 9. All cardinality restrictions can be qualified or unqualified: the former ones require the individuals connected by an object property expression to be instances of a qualifying class expression, and the latter ones are equivalent to qualified ones with the qualifying class expression equal to owl:Thing. The class expressions ObjectMinCardinality, ObjectMaxCardinality, and ObjectExactCardinality contain those individuals that are connected by an object property expression to at least, at most, and exactly a given number of instances of a specified class expression, respectively.

Figure 9. Restricting the Cardinality
of Object Property Expressions
A minimum cardinality expression MinCardinality( n OPE CE ) consists of a nonnegative integer n, an object property expression OPE, and a class expression CE, and it contains all those individuals that are connected by OPE to at least n different individuals that are instances of CE. If CE is missing, it is taken to be owl:Thing.
ObjectMinCardinality := 'MinCardinality' '(' nonNegativeInteger ObjectPropertyExpression [ ClassExpression ] ')'
Consider the ontology consisting of the following axioms.
| PropertyAssertion( a:fatherOf a:Peter a:Stewie ) | a:Peter is the father of a:Stewie. |
| ClassAssertion( a:Man a:Stewie ) | a:Stewie is a man. |
| PropertyAssertion( a:fatherOf a:Peter a:Chris ) | a:Peter is the father of a:Chris. |
| ClassAssertion( a:Man a:Chris ) | a:Chris is a man. |
| DifferentIndividuals( a:Chris a:Stewie ) | a:Chris and a:Stewie are different from each other. |
The minimum cardinality expression MinCardinality( 2 a:fatherOf a:Man ) contains those individuals that are connected by a:fatherOf to at least two different instances of a:Man. Since a:Stewie and a:Chris are both instances of a:Man and are different from each other, a:Peter is classified as an instance of MinCardinality( 2 a:fatherOf a:Man ).
Due to the open-world semantics, the last axiom — stating that a:Chris and a:Stewie are different from each other — is necessary for this inference: without this axiom, it is possible that a:Chris and a:Stewie are actually the same individual.
A maximum cardinality expression MaxCardinality( n OPE CE ) consists of a nonnegative integer n, an object property expression OPE, and a class expression CE, and it contains all those individuals that are connected by OPE to at most n different individuals that are instances of CE. If CE is missing, it is taken to be owl:Thing.
ObjectMaxCardinality := 'MaxCardinality' '(' nonNegativeInteger ObjectPropertyExpression [ ClassExpression ] ')'
Consider the ontology consisting of the following axioms.
| PropertyAssertion( a:hasPet a:Peter a:Brian ) | a:Peter has a:Brian as a pet. |
| ClassAssertion( MaxCardinality( 1 a:hasPet ) a:Peter ) | a:Peter has at most one pet. |
The maximum cardinality expression MaxCardinality( 2 a:hasPet ) contains those individuals that are connected by a:hasPet to at most two individuals. Since a:Peter is known to be connected by a:hasPet to at most one individual, it is certainly also connected by a:hasPet to at most two individuals so, consequently, a:Peter is classified as an instance of MaxCardinality( 2 a:hasPet ).
The example ontology explicitly names only a:Brian as being connected by a:hasPet from a:Peter, so one might expect a:Peter to be classified as an instance of MaxCardinality( 2 a:hasPet ) even without the second axiom. This, however, is not the case due to the open-world semantics. Without the last axiom, it is possible that a:Peter is connected by a:hasPet to other individuals. The second axiom closes the set of individuals that a:Peter is connected to by a:hasPet.
Consider the ontology consisting of the following axioms.
| PropertyAssertion( a:hasDaughter a:Peter a:Meg ) | a:Meg is a daughter of a:Peter. |
| PropertyAssertion( a:hasDaughter a:Peter a:Megan ) | a:Megan is a daughter of a:Peter. |
| ClassAssertion( MaxCardinality( 1 a:hasDaughter ) a:Peter ) | a:Peter has at most one daughter. |
One might intuitively expect this ontology to be inconsistent: on the one hand, it says that a:Meg and a:Megan are connected to a:Peter by a:hasDaughter, but, on the other hand, it says that a:Peter is connected by a:hasDaughter to at most one individual. This ontology, however, is not inconsistent because the semantics of OWL 2 does not have unique name assumption — that is, it does not assume distinct individuals to be necessarily different. For exmaple, the ontology does not explicitly say that a:Meg and a:Megan are different individuals; therefore, since a:Peter can be connected by a:hasDaughter to at most one different individual, one concludes that a:Meg is the same as a:Megan. This example ontology thus entails the assertion SameIndividual( a:Meg a:Megan ).
One can axiomatize the unique name assumption in OWL 2 by explicitly stating that all individuals are different from each other. This can be done by adding the following axiom, which makes the example ontology inconsistent.
| DifferentIndividuals( a:Peter a:Meg a:Megan ) | a:Peter, a:Meg, and a:Megan are all different from each other. |
An exact cardinality expression ExactCardinality( n OPE CE ) consists of a nonnegative integer n, an object property expression OPE, and a class expression CE, and it contains all those individuals that are connected by OPE to exactly n different individuals that are instances of CE. If CE is missing, it is taken to be owl:Thing. Such an expression is actually equivalent to the expression
IntersectionOf( MinCardinality( n OPE CE ) MaxCardinality( n OPE CE ) ).
ObjectExactCardinality := 'ExactCardinality' '(' nonNegativeInteger ObjectPropertyExpression [ ClassExpression ] ')'
Consider the ontology consisting of the following axioms.
| PropertyAssertion( a:hasPet a:Peter a:Brian ) | a:Peter has a:Brian as a pet. |
| ClassAssertion( a:Dog a:Brian ) | a:Brian is a dog. |
| ClassAssertion( AllValuesFrom( a:hasPet UnionOf( OneOf( a:Brian ) ComplementOf( a:Dog ) ) ) a:Peter ) |
Each pet of a:Peter is either a:Brian or it is not a dog. |
The exact cardinality expression ExactCardinality( 1 a:hasPet a:Dog ) contains those individuals that are connected by a:hasPet to exactly one instance of a:Dog. The example ontology says that a:Peter is connected to a:Brian by a:hasPet and that a:Brian is an instance of a:Dog; therefore, a:Peter is an instance of MinCardinality( 1 a:hasPet a:Dog ). Furthermore, the last axiom says that any individual different from a:Brian that is connected to a:Peter by a:hasPet is not an instance if a:Dog; therefore, a:Peter is an instance of MaxCardinality( 1 a:hasPet a:Dog ). Consequently, a:Peter is classified as an instance of ExactCardinality( 1 a:hasPet a:Dog ).
Class expressions in OWL 2 can be formed by placing restrictions on data property expressions, as shown in Figure 10. These are similar to the restrictions on object property expressions, the main difference being that the expressions for existential and universal quantification allow for n-ary data ranges. All data ranges explicitly supported by this specification are unary; however, the provision of n-ary data ranges in existential and universal quantification allows OWL 2 tools to support extensions such as value comparisons and, consequently, class expressions such as "individuals whose width is greater than their height". Thus, the DataSomeValuesFrom class expression allows for a restricted existential quantification over a list of data property expressions, and it contains those individuals that are connected through the data property expressions to literals in the given data range. The DataAllValuesFrom class expression allows for a restricted universal quantification over a list of data property expression, and it contains those individuals that are connected through the data property expressions only to literals in the given data range. Finally, the DataHasValue class expression contains those individuals that are connected by a data property expression to a particular literal.

Figure 10. Restricting Data Property
Expressions
An existential class expression SomeValuesFrom( DPE1 ... DPEn DR ) consists of n data property expressions DPEi, 1 ≤ i ≤ n, and an n-ary data range DR, and contains all those individuals that are connected by DPEi to literals lti, 1 ≤ i ≤ n, such that the tuple 〈 lt1, ..., ltn 〉 is in DR. A class expression of the form SomeValuesFrom( DPE DR ) can be seen as a syntactic shortcut for the class expression MinCardinality( 1 DPE DR ).
DataSomeValuesFrom := 'SomeValuesFrom' '(' DataPropertyExpression { DataPropertyExpression } DataRange ')'
Consider the ontology consisting of the following axiom.
| PropertyAssertion( a:hasAge a:Meg "17"^^xsd:integer ) | a:Meg has age seventeen. |
The existential class expression SomeValuesFrom( a:hasAge DatatypeRestriction( xsd:integer maxExclusive "20"^^xsd:integer ) ) contains all individuals that are connected by a:hasAge to an integer strictly less than 20 so, consequently, a:Meg is classified as an instance of this expression.
A universal class expression AllValuesFrom( DPE1 ... DPEn DR ) consists of n data property expressions DPEi, 1 ≤ i ≤ n, and an n-ary data range DR, and contains all those individuals that are connected by DPEi only to literals lti, 1 ≤ i ≤ n, such that each tuple 〈 lt1, ..., ltn 〉 is in DR. A class expression of the form AllValuesFrom( DPE DR ) can be seen as a syntactic shortcut for the class expression MaxCardinality( 0 DPE ComplementOf( DR ) ).
DataAllValuesFrom := 'AllValuesFrom' '(' DataPropertyExpression { DataPropertyExpression } DataRange ')'
Consider the ontology consisting of the following axioms.
| PropertyAssertion( a:zipCode _:a1 "02903"^^xsd:integer ) | The ZIP code of _:a1 is the integer 02903. |
| FunctionalProperty( a:hasZIP ) | Each object can have at most one ZIP code. |
In United Kingdom and Canada, ZIP codes are strings (i.e., they can contain characters and not just numbers). Hence, one might use the universal expression AllValuesFrom( a:hasZIP xsd:integer ) to identify those individuals that have only integer ZIP codes (and therefore have non-UK and non-Canadian addresses). The anonymous individual _:a1 is by the first axiom connected by a:zipCode to an integer, and the second axiom ensures that _:a1 is not connected by a:zipCode to other literals; therefore, _:a1 is classified as an instance of AllValuesFrom( a:hasZIP xsd:integer ).
The last axiom — stating that a:hasZIP is functional — is critical for the inference from the previous paragraph due to the open-world semantics of OWL 2. Without this axiom, the ontology is incomplete in the sense that it may not list all literals that _:a1 is connected to by a:hasZIP; hence, without this axiom _:a1 would NOT be classified as an instance of AllValuesFrom( a:hasZIP xsd:integer ).
A has-value class expression HasValue( DPE lt ) consists of a data property expression DPE and a literal lt, and contains all those individuals that are connected by DPE to lt. Each such expression can be seen as a syntactic abbreviation for the existential restriction
SomeValuesFrom( DPE OneOf( lt ) ).
DataHasValue := 'HasValue' '(' DataPropertyExpression Literal ')'
Consider the ontology consisting of the following axiom.
| PropertyAssertion( a:hasAge a:Meg "17"^^xsd:integer ) | a:Meg is seventeen. |
The has-value expression hasValue( a:hasAge "17"^^xsd:integer ) contains all individuals that are connected by a:hasAge to the integer 17 so, consequently, a:Meg is classified as an instance of this expression.
Class expressions in OWL 2 can be formed by placing restrictions on the cardinality of data property expressions, as shown in Figure 11. These are similar to the restrictions on the cardinality of object property expressions. All cardinality restrictions can be qualified or unqualified: the former ones require literals connected by a data property expression to be in the qualifying data range, and the latter ones are equivalent to qualified ones with the qualifying data range equal to rdfs:Literal. The class expressions DataMinCardinality, DataMaxCardinality, and DataExactCardinality contain those individuals that are connected by a data property expression to at least, at most, and exactly a given number of literals in the specified data range, respectively.

Figure 11. Restricting the Cardinality
of Data Property Expressions
A minimum cardinality expression MinCardinality( n DPE DR ) consists of a nonnegative integer n, a data property expression DPE, and a unary data range DR, and contains all those individuals that are connected by DPE to at least n different literals in DR. If DR is not present, it is taken to be rdfs:Literal.
DataMinCardinality := 'MinCardinality' '(' nonNegativeInteger DataPropertyExpression [ DataRange ] ')'
Consider the ontology consisting of the following axioms.
| PropertyAssertion( a:hasName a:Meg "Meg" ) | a:Meg is called "Meg". |
| PropertyAssertion( a:hasName a:Meg "Megan" ) | a:Meg is called "Megan". |
The minimum cardinality expression MinCardinality( 2 a:hasName ) contains those individuals that are connected by a:hasName to at least two different literals. The xsd:string datatypes interprets different string literals as being distinct, so "Meg" and "Megan" are different; thus, the individual a:Meg is classified as an instance of MinCardinality( 2 a:hasName ).
A maximum cardinality expression MaxCardinality( n DPE DR ) consists of a nonnegative integer n, a data property expression DPE, and a unary data range DR, and contains all those individuals that are connected by DPE to at most n different literals in DR. If DR is not present, it is taken to be rdfs:Literal.
DataMaxCardinality := 'MaxCardinality' '(' nonNegativeInteger DataPropertyExpression [ DataRange ] ')'
Consider the ontology consisting of the following axiom.
| FunctionalProperty( a:hasName ) | Each object can have at most one name. |
The maximum cardinality expression MaxCardinality( 2 a:hasName ) contains those individuals that are connected by a:hasName to at most two different literals. Since the ontology axiom restricts a:hasName to be functional, all individuals in the ontology are instances of this class expression.
An exact cardinality expression ExactCardinality( n DPE DR ) consists of a nonnegative integer n, a data property expression DPE, and a unary data range DR, and contains all those individuals that are connected by DPE to exactly n different literals in DR. If DR is not present, it is taken to be rdfs:Literal.
DataExactCardinality := 'ExactCardinality' '(' nonNegativeInteger DataPropertyExpression [ DataRange ] ')'
Consider the ontology consisting of the following axioms.
| PropertyAssertion( a:hasName a:Brian "Brian" ) | a:Brian is called "Brian". |
| FunctionalProperty( a:hasName ) | Each object can have at most one name. |
The exact cardinality expression ExactCardinality( 1 a:hasName ) contains those individuals that are connected by a:hasName to exactly one literal. Since the ontology axiom restricts a:hasName to be functional and a:Brian is connected by a:hasName to "Brian", it is classified as an instance of this expression.
OWL 2 ontologies consist of axioms — statements that say what is true in the domain being modeled. OWL 2 provides an extensive set of axioms, all of which extend the Axiom class in the structural specification.
Axioms in OWL 2 can be annotated, as described in Section 10. The annotations have no effect on the semantics of axioms — that is, they do not affect the OWL 2 meaning [OWL 2 Direct Semantics].
As shown in Figure 12, axioms in OWL 2 can be declarations, axioms about classes, axioms about object or data properties, keys, assertions (sometimes also called facts), and entity annotations.

Figure 12. The Axioms of OWL 2
Axiom := Declaration | ClassAxiom | ObjectPropertyAxiom | DataPropertyAxiom | HasKey | Assertion | EntityAnnotation | AnonymousIndividualAnnotation
OWL 2 provides axioms that allow one to relate class expressions, as shown in Figure 13. The SubClassOf axiom allows one to state that each instance of one class expression is also an instance of another class expression, and thus to construct a hierarchy of classes. The EquivalentClasses axiom allows one to state that several class expressions are equivalent to each other. The DisjointClasses axiom allows one to state that several class expressions are disjoint with each other — that is, they have no instances in common. Finally, the DisjointUnion class expression allows one to define a class as a disjoint union of several class expressions and thus to express covering constraints.

Figure 13. The Class Axioms of OWL
2
ClassAxiom := SubClassOf | EquivalentClasses | DisjointClasses | DisjointUnion
A subclass axiom SubClassOf( CE1 CE2 ) states that the class expression CE1 is a subclass of the class expression CE2. Roughly speaking, this states that CE1 is more specific than CE2. Subclass axioms are a fundamental type of axioms in OWL 2 and can be used to construct a class hierarchy.
subClassExpression :=
classExpression
superClassExpression :=
classExpression
SubClassOf := 'SubClassOf'
'(' { Annotation } subClassExpression superClassExpression ')'
Consider the ontology consisting of the following axioms.
| SubClassOf( a:Baby a:Child ) | Each instance of a:Baby is an instance of a:Child. |
| SubClassOf( a:Child a:Person ) | Each instance of a:Child is an instance of a:Person. |
| ClassAssertion( a:Baby a:Stewie ) | a:Stewie is a baby. |
Since a:Stewie is an instance of a:Baby, by the first subclass axiom a:Stewie is classified as an instance of a:Child as well. Similarly, by the second subclass axiom a:Stewie is classified as an instance of a:Person. This style of reasoning can be applied to any instance of a:Baby and not just a:Stewie; therefore, one can conclude that a:Baby is a subclass of a:Person. In other words, this ontology entails the subclass axiom SubClassOf( a:Baby a:Person ).
Consider the ontology consisting of the following axioms.
| SubClassOf( a:PersonWithChild SomeValuesFrom( a:hasChild UnionOf( a:Boy a:Girl ) ) ) |
A person that has a child has either at least one boy or a girl. |
| SubClassOf( a:Boy a:Child ) | Boys are children. |
| SubClassOf( a:Girl a:Child ) | Girls are children. |
| SubClassOf( SomeValuesFrom( a:hasChild a:Child ) a:Parent ) | If some object has a child, then this object is a parent. |
The first axiom states that each instance of a:PersonWithChild is connected to an individual that is an instance of either a:Boy or a:Girl. (Because of the open-world semantics of OWL 2, this does not imply there must be only one such individual or that all such individuals must be instances of either a:Boy or of a:Girl.) Furthermore, each instance of a:Boy or a:Girl is an instance of a:Child. Finally, the last axiom says that all individuals that are connected by a:hasChild to an instance of a:Child are instances of a:Parent. Since this reasoning holds for each instance of a:PersonWithChild, each such instance is also an instance of a:Parent. In other words, this ontology entails the axiom SubClassOf( a:PersonWithChild a:Parent ).
An equivalent classes axiom EquivalentClasses( CE1 ... CEn ) states that all of the class expressions CEi, 1 ≤ i ≤ n, are semantically equivalent to each other. This axiom allows one to use each CEi as a synonym for each CEj — that is, in any expression in the ontology containing such an axiom, CEi can be replaced with CEj without affecting the meaning of the ontology. An axiom EquivalentClasses( CE1 CE2 ) is equivalent to the following two axioms:
SubClassOf( CE1 CE2
)
SubClassOf( CE2 CE1
)
Axioms of the form EquivalentClasses( C CE ), where C is a class and CE is a class expression, are often used in ontologies as definitions, because they define the class C in terms of the class expression CE.
EquivalentClasses := 'EquivalentClasses' '(' { Annotation } ClassExpression ClassExpression { ClassExpression } ')'
Consider the ontology consisting of the following axioms.
| EquivalentClasses( a:Boy IntersectionOf( a:Child a:Man ) ) | A boy is a male child. |
| ClassAssertion( a:Child a:Chris ) | a:Chris is a child. |
| ClassAssertion( a:Man a:Chris ) | a:Chris is a man. |
| ClassAssertion( a:Boy a:Stewie ) | a:Stewie is a boy. |
The first axiom defines the class a:Boy as an intersection of the classes a:Child and a:Man; thus, the instances of a:Boy are exactly those instances that are both an instance of a:Child and an instance of a:Man. Such a definition consists of two directions. The first direction implies that each instance of a:Child and a:Man is an instance of a:Boy; since a:Chris satisfies these two conditions, it is classified as an instance of a:Boy. The second direction implies that each a:Boy is an instance of a:Child and of a:Man; thus, a:Stewie is classified as an instance of a:Man and of a:Boy.
Consider the ontology consisting of the following axioms.
| EquivalentClasses( a:MongrelOwner SomeValuesFrom( a:hasPet a:Mongrel ) ) | A mongrel owner has a pet that is a mongrel. |
| EquivalentClasses( a:DogOwner SomeValuesFrom( a:hasPet a:Dog ) ) | A dog owner has a pet that is a dog. |
| SubClassOf( a:Mongrel a:Dog ) | A mongrel is a type of dog. |
| ClassAssertion( a:MongrelOwner a:Peter ) | a:Peter is a mongrel owner. |
By the first axiom, each instance x of a:MongrelOwner must be connected via a:hasPet to an instance of a:Mongrel; by the third axiom, this individual is an instance of a:Dog; thus, by the second axiom, x is an instance of a:DogOwner. In other words, this ontology entails the axiom SubClassOf( a:MongrelOwner a:DowOwner ). By the fourth axiom, a:Peter is then classified as an instance of a:DogOwner.
A disjoint classes axiom DisjointClasses( CE1 ... CEn ) states that all of the class expressions CEi, 1 ≤ i ≤ n, are mutually disjoint with each other; that is, no individual can be at the same time an instance of both CEi and CEj for i ≠ j.
DisjointClasses := 'DisjointClasses' '(' { Annotation } ClassExpression ClassExpression { ClassExpression } ')'
Consider the ontology consisting of the following axioms.
| DisjointClasses( a:Boy a:Girl ) | Nothing can be both a boy and a girl. |
| ClassAssertion( a:Boy a:Stewie ) | a:Stewie is a boy. |
The axioms in this ontology imply that a:Stewie can be classified as an instance of ComplementOf( a:Girl ). If the ontology were extended with the assertion ClassAssertion( a:Girl a:Stewie ), the ontology would become inconsistent.
A disjoint union axiom DisjointUnion( C CE1 ... CEn ) states that a class C is a disjoint union of the class expressions CEi, 1 ≤ i ≤ n, all of which are mutually disjoint with each other. Such axioms are sometimes referred to as covering axioms, as they state that the extensions of all CEi exactly cover the extension of C. Thus, each instance of C is an instance of exactly one CEi, and each instance of CEi is an instance of C. Each such axiom is a syntactic shortcut for the following two axioms:
EquivalentClasses( C UnionOf( CE1
... CEn ) )
DisjointClasses( CE1 ...
CEn )
disjointClassExpressions := ClassExpression ClassExpression { ClassExpression }
DisjointUnion :=
'DisjointUnion' '(' { Annotation }
Class disjointClassExpressions ')'
Consider the ontology consisting of the following axioms.
| DisjointUnion( a:Child a:Boy a:Girl ) | a:Child is a disjoint union of a:Boy and a:Girl. |
| ClassAssertion( a:Child a:Stewie ) | a:Stewie is a child. |
| ClassAssertion( ComplementOf( a:Girl ) a:Stewie ) | a:Stewie is not a girl. |
By the first two axioms, a:Stewie is either an instance of a:Boy or a:Girl. The last assertion eliminates the second possibility, so a:Stewie is classified as an instance of a:Boy.
OWL 2 provides axioms that can be used to characterize object property expressions. For clarity, the structure of these axioms is shown in two separate figures, Figure 14 and Figure 15. The SubObjectPropertyOf axiom allows one to state that the extension of one object property expression is included in the extension of another object property expression. The EquivalentObjectProperties axiom allows one to state that the extensions of several object property expressions are the same. The DisjointObjectProperties axiom allows one to state that the extensions of several object property expressions are disjoint with each other — that is, they do not share pairs of connected individuals. The ObjectPropertyDomain and ObjectPropertyRange axioms can be used to restrict the first and the second individual, respectively, connected by an object property expression to be instances of the specified class expression. The InverseObjectProperties axiom can be used to state that two object property expressions are inverse of each other.

Figure 14. Object Property Axioms,
Part I
The FunctionalObjectProperty axiom allows one to state that an object property expression is functional — that is, that each individual can have at most one outgoing connection of the specified object property expression. The InverseFunctionalObjectProperty axiom allows one to state that an object property expression is inverse-functional — that is, that each individual can have at most one incoming connection of the specified object property expression. Finally, the ReflexiveObjectProperty, IrreflexiveObjectProperty, SymmetricObjectProperty, AsymmetricObjectProperty,and TransitiveObjectProperty axioms allow one to state that an object property expression is reflexive, irreflexive, symmetric, asymmetric, or transitive, respectively.

Figure 15. Axioms Defining
Characteristics of Object Properties, Part II
ObjectPropertyAxiom :=
SubObjectPropertyOf | EquivalentObjectProperties |
DisjointObjectProperties | InverseObjectProperties |
ObjectPropertyDomain | ObjectPropertyRange |
FunctionalObjectProperty | InverseFunctionalObjectProperty |
ReflexiveObjectProperty | IrreflexiveObjectProperty |
SymmetricObjectProperty | AsymmetricObjectProperty |
TransitiveObjectProperty
Object subproperty axioms are analogous to subclass axioms, and they come in two forms.
The basic form is SubPropertyOf( OPE1 OPE2 ). This axiom states that the object property expression OPE1 is a subproperty of the object property expression OPE2 — that is, if an individual x is connected by OPE1 to an individual y, then x is also connected by OPE2 to y.
The more complex form is SubPropertyOf( PropertyChain( OPE1 ... OPEn ) OPE ). This axiom states that if an individual x is connected by a sequence of object property expressions OPE1, ..., OPEn with an individual y then x is also connected with y by the object property expression OPE. Such axioms are also known as complex role inclusions [SROIQ].
propertyExpressionChain :=
'PropertyChain' '(' ObjectPropertyExpression ObjectPropertyExpression { ObjectPropertyExpression } ')'
subObjectPropertyExpression :=
ObjectPropertyExpression |
propertyExpressionChain
SubObjectPropertyOf :=
'SubPropertyOf' '(' { Annotation }
SubObjectPropertyExpression
ObjectPropertyExpression ')'
Consider the ontology consisting of the following axioms.
| SubPropertyOf( a:hasDog a:hasPet ) | Having a dog is a kind of having a pet. |
| PropertyAssertion( a:hasDog a:Peter a:Brian ) | a:Peter has a:Brian as a dog. |
Since a:hasDog is a subproperty of a:hasPet, each tuple of individuals connected by the former property expression is also connected by the latter property expression. Therefore, this ontology entails that a:Peter is connected to a:Brian by a:hasPet; that is, the ontology entails the assertion PropertyAssertion( a:hasPet a:Peter a:Brian ).
Consider the ontology consisting of the following axioms.
| SubPropertyOf( PropertyChain( a:hasMother a:hasSister ) a:hasAunt ) | If x is connected by a:hasMother with y, and y is connected by a:hasSister with z, then x is connected by a:hasAunt with z; that is, an aunt z of x is a sister of x's mother. |
| PropertyAssertion( a:hasMother a:Stewie a:Lois ) | a:Lois is the mother of a:Stewie. |
| PropertyAssertion( a:hasSister a:Lois a:Carol ) | a:Carol is a sister of a:Lois. |
The axioms in this ontology imply that a:Stewie is connected by a:hasAunt with a:Carol; that is, the ontology entails the assertion PropertyAssertion( a:hasAunt a:Stewie a:Carol ).
An equivalent object properties axiom EquivalentProperties( OPE1 ... OPEn ) states that all of the object property expressions OPEi, 1 ≤ i ≤ n, are semantically equivalent with each other. This axiom allows one to use each OPEi as a synonym for each OPEj — that is, in any expression in the ontology containing such an axiom, OPEi can be replaced with OPEj without affecting the meaning of the ontology. The axiom EquivalentProperties( OPE1 OPE2 ) is equivalent to the following two axioms:
SubPropertyOf( OPE1
OPE2 )
SubPropertyOf( OPE2 OPE1
)
EquivalentObjectProperties := 'EquivalentProperties' '(' { Annotation } ObjectPropertyExpression ObjectPropertyExpression { ObjectPropertyExpression } ')'
Consider the ontology consisting of the following axioms.
| EquivalentProperties( a:hasBrother a:hasMaleSibling ) | a:hasBrother and a:hasMaleSibling are synonyms. |
| PropertyAssertion( a:hasBrother a:Chris a:Stewie ) | a:Chris has a brother a:Stewie. |
| PropertyAssertion( a:hasMaleSibling a:Stewie a:Chris ) | a:Stewie has male sibling a:Chris. |
Since a:hasBrother and a:hasMaleSibling are equivalent properties, this ontology entails that a:Chris is connected by a:hasMaleSibling with a:Stewie — that is, the ontology entails the assertion PropertyAssertion( a:hasMaleSibling a:Chris a:Stewie )) — and that a:Stewie is connected by a:hasBrother with a:Chris — that is, the ontology entails the assertion PropertyAssertion( a:hasBrother a:Stewie a:Chris ).
A disjoint object properties axiom DisjointProperties( OPE1 ... OPEn ) states that all of the object property expressions OPEi, 1 ≤ i ≤ n, are mutually disjoint with each other; that is, no pair of individuals 〈 x, y 〉 can at the same time be connected by both OPEi and OPEj for i ≠ j.
DisjointObjectProperties := 'DisjointProperties' '(' { Annotation } ObjectPropertyExpression ObjectPropertyExpression { ObjectPropertyExpression } ')'
Consider the ontology consisting of the following axioms.
| DisjointProperties( a:hasFather a:hasMother ) | Fatherhood is disjoint with motherhood. |
| PropertyAssertion( a:hasFather a:Stewie a:Peter ) | a:Peter is the father of a:Stewie. |
| PropertyAssertion( a:hasMother a:Stewie a:Lois ) | a:Lois is the mother of a:Stewie. |
In this ontology, the disjointness axiom is satisfied. If, however, one were to add an assertion PropertyAssertion( a:hasMother a:Stewie a:Peter ), the disjointness axiom would be invalidated and the ontology would become inconsistent.
An object property domain axiom PropertyDomain( OPE CE ) states that the domain of the object property expression OPE is the class expression CE — that is, if an individual x is connected by OPE with some other individual, then x is an instance of CE. This axiom can be seen as equivalent to the following axiom:
SubClassOf( SomeValuesFrom( OPE owl:Thing ) CE )
ObjectPropertyDomain := 'PropertyDomain' '(' { Annotation } ObjectPropertyExpression ClassExpression ')'
Consider the ontology consisting of the following axioms.
| PropertyDomain( a:hasDog a:Person ) | The domain of a:hasDog is a:Person. |
| PropertyAssertion( a:hasDog a:Peter a:Brian ) | a:Peter has a:Brian as a dog. |
By the first axiom, each individual that has an outgoing a:hasDog connection must be an instance of a:Person. Therefore, a:Peter can be classified as an instance of a:Person; that is, this ontology entails the assertion ClassAssertion( a:Person a:Peter ).
Domain axioms in OWL 2 have a standard first-order semantics that is somewhat different from the semantics of such axioms in databases and object-oriented systems, where such axioms are interpreted as checks. The domain axiom from the example ontology would in such systems be interpreted as a constraint saying that a:hasDog can point only from individuals that are known to be instances of a:Person; furthermore, since the example ontology does not explicitly state that a:Peter is an instance of a:Person, one might expect the domain constraint to be invalidated. This, however, is not the case in OWL 2: as shown in the previous paragraph, the missing type is inferred from the domain constraint.
An object property range axiom PropertyRange( OPE CE ) states that the range of the object property expression OPE is the class expression CE — that is, if some individual is connected by OPE with an individual x, then x is an instance of CE. This axiom can be seen as equivalent to the following axiom:
SubClassOf( owl:Thing AllValuesFrom( OPE CE ) )
ObjectPropertyRange := 'PropertyRange' '(' { Annotation } ObjectPropertyExpression ClassExpression ')'
Consider the ontology consisting of the following axioms.
| PropertyRange( a:hasDog a:Dog ) | The range of a:hasDog is a:Dog. |
| PropertyAssertion( a:hasDog a:Peter a:Brian ) | a:Peter has a:Brian as a dog. |
By the first axiom, each individual that has an incoming a:hasDog connection must be an instance of a:Dog. Therefore, a:Brian can be classified as an instance of a:Dog; that is, this ontology entails the assertion ClassMember( a:Brian a:Dog ).
Range axioms in OWL 2 have a standard first-order semantics that is somewhat different from the semantics of such axioms in databases and object-oriented systems, where such axioms are interpreted as checks. The range axiom from the example ontology would in such systems be interpreted as a constraint saying that a:hasDog can point only to individuals that are known to be instances of a:Dog; furthermore, since the example ontology does not explicitly state that a:Brian is an instance of a:Dog, one might expect the range constraint to be invalidated. This, however, is not the case in OWL 2: as shown in the previous paragraph, the missing type is inferred from the range constraint.
An inverse object properties axiom InverseProperties( OPE1 OPE2 ) states that the object property expression OPE1 is an inverse of the object property expression OPE2. Thus, if an individual x is connected by OPE1 with an individual y, then y is also connected by OPE2 with x, and vice versa. This axiom can be seen as equivalent to the following axiom:
EquivalentProperties( OPE1 InverseOf( OPE2 ) )
InverseObjectProperties := 'InverseProperties' '(' { Annotation } ObjectPropertyExpression ObjectPropertyExpression ')'
Consider the ontology consisting of the following axioms.
| InverseProperties( a:hasFather a:fatherOf ) | The object properties a:hasFather and a:fatherOf are inverse to each other. |
| PropertyAssertion( a:hasFather a:Stewie a:Peter ) | a:Stewie has father a:Peter. |
| PropertyAssertion( a:fatherOf a:Peter a:Chris ) | a:Peter is the father of a:Chris. |
This ontology entails that a:Peter is connected by a:fatherOf with a:Stewie — that is, the ontology entails the assertion PropertyAssertion( a:fatherOf a:Peter a:Stewie ) — and it also entails that a:Chris is connected by a:hasFather with a:Peter — that is, the ontology entails the assertion PropertyAssertion( a:hasFather a:Chris a:Peter ).
An object property functionality axiom FunctionalProperty( OPE ) states that the object property expression OPE is functional — that is, for each individual x, there can be at most one distinct individual y such that x is connected by OPE to y. This axiom can be seen as equivalent to the following axiom:
SubClassOf( owl:Thing MaxCardinality( 1 OPE ) )
FunctionalObjectProperty := 'FunctionalProperty' '(' { Annotation } ObjectPropertyExpression ')'
Consider the ontology consisting of the following axioms.
| FunctionalProperty( a:hasFather ) | Each person can have at most one father. |
| PropertyAssertion( a:hasFather a:Stewie a:Peter ) | a:Stewie has father a:Peter. |
| PropertyAssertion( a:hasFather a:Stewie a:Peter_Griffin ) | a:Stewie has father a:Peter_Griffin. |
By the first axiom, a:hasFather can point from a:Stewie to at most one distinct individual, so a:Peter and a:Peter_Griffin must be equal; that is, this ontology entails the assertion SameIndividual( a:Peter a:Peter_Griffin ).
One might intuitively expect the previous ontology to be inconsistent, since the a:hasFather property points to two different values for a:Stewie. OWL 2, however, does not have the unique name assumption, so a:Peter and a:Peter_Griffin are not necessarily distinct individuals. If the ontology were extended with the axiom DifferentIndividuals( a:Peter a:Peter_Griffin ), then it would indeed become inconsistent.
An object property inverse functionality axiom InverseFunctionalProperty( OPE ) states that the object property expression OPE is inverse-functional — that is, for each individual x, there can be at most one individual y such that y is connected by OPE with x. This axiom can be seen as a syntactic shortcut for the following axiom:
SubClassOf( owl:Thing MaxCardinality( 1 InverseOf( OPE ) ) )
InverseFunctionalObjectProperty := 'InverseFunctionalProperty' '(' { Annotation } ObjectPropertyExpression ')'
Consider the ontology consisting of the following axioms.
| InverseFunctionalProperty( a:fatherOf ) | Each person can have at most one father. |
| PropertyAssertion( a:fatherOf a:Peter a:Stewie ) | a:Peter is the father of a:Stewie. |
| PropertyAssertion( a:fatherOf a:Peter_Griffin a:Stewie ) | a:Peter_Griffin is the father of a:Stewie. |
By the first axiom, at most one distinct individual can point by a:fatherOf to a:Stewie, so a:Peter and a:Peter_Griffin must be equal; that is, this ontology entails the assertion SameIndividual( a:Peter a:Peter_Griffin ).
One might intuitively expect the previous ontology to be inconsistent, since there are two individuals that a:Stewie is connected to by a:fatherOf. OWL 2, however, does not have the unique name assumption, so a:Peter and a:Peter_Griffin are not necessarily distinct individuals. If the ontology were extended with the axiom DifferentIndividuals( a:Peter a:Peter_Griffin ), then it would indeed become inconsistent.
An object property reflexivity axiom ReflexiveProperty( OPE ) states that the object property expression OPE is reflexive — that is, each individual is connected by OPE to itself.
ReflexiveObjectProperty := 'ReflexiveProperty' '(' { Annotation } ObjectPropertyExpression ')'
Consider the ontology consisting of the following axioms.
| ReflexiveProperty( a:knows ) | Everybody knows themself. |
| ClassAssertion( a:Person a:Peter ) | a:Peter is a person. |
By the first axiom, a:Peter must be connected by a:knows to itself; that is, this ontology entails the assertion PropertyAssertion( a:knows a:Peter a:Peter ).
An object property irreflexivity axiom IrreflexiveProperty( OPE ) states that the object property expression OPE is irreflexive — that is, no individual is connected by OPE to itself.
IrreflexiveObjectProperty := 'IrreflexiveProperty' '(' { Annotation } ObjectPropertyExpression ')'
Consider the ontology consisting of the following axioms.
| IrreflexiveProperty( a:marriedTo ) | Nobody can be married to themself. |
If this ontology were extended with the assertion PropertyAssertion( a:marriedTo a:Peter a:Peter ), the irreflexivity axiom would be contradicted and the ontology would become inconsistent.
An object property symmetry axiom SymmetricProperty( OPE ) states that the object property expression OPE is symmetric — that is, if an individual x is connected by OPE to an individual y, then y is also connected by OPE to x. This axiom can be seen as equivalent to the axiom
SubPropertyOf( OPE InverseOf( OPE ) ).
SymmetricObjectProperty := 'SymmetricProperty' '(' { Annotation } ObjectPropertyExpression ')'
Consider the ontology consisting of the following axioms.
| SymmetricProperty( a:friend ) | The property a:friend is symmetric. |
| PropertyAssertion( a:friend a:Peter a:Brian ) | a:Brian is a friend of a:Peter. |
Since a:friend is symmetric, a:Peter must be connected by a:friend to a:Brian; that is, this ontology entails the assertion PropertyAssertion( a:friend a:Brian a:Peter ).
An object property asymmetry axiom AsymmetricProperty( OPE ) states that the object property expression OPE is asymmetric — that is, if an individual x is connected by OPE to an individual y, then y cannot be connected by OPE to x.
AsymmetricObjectProperty := 'AsymmetricProperty' '(' { Annotation } ObjectPropertyExpression ')'
Consider the ontology consisting of the following axioms.
| AsymmetricProperty( a:parentOf ) | The property a:parentOf is asymmetric. |
| PropertyAssertion( a:parentOf a:Peter a:Stewie ) | a:Peter is a parent of a:Stewie. |
If this ontology were extended with the assertion PropertyAssertion( a:parentOf a:Stewie a:Peter ), the asymmetry axiom would be invalidated and the ontology would become inconsistent.
An object property transitivity axiom TransitiveProperty( OPE ) states that the object property expression OPE is transitive — that is, if an individual x is connected by OPE to an individual y that is connected by OPE to an individual z, then x is also connected by OPE to z. This axiom can be seen as equivalent to the axiom
SubPropertyOf( PropertyChain( OPE OPE ) OPE ).
TransitiveObjectProperty := 'TransitiveProperty' '(' { Annotation } ObjectPropertyExpression ')'
Consider the ontology consisting of the following axioms.
| TransitiveProperty( a:ancestorOf ) | The property a:ancestorOf is transitive. |
| PropertyAssertion( a:ancestorOf a:Carter a:Lois ) | a:Carter is an ancestor of a:Lois. |
| PropertyAssertion( a:ancestorOf a:Lois a:Meg ) | a:Lois is an ancestor of a:Meg. |
Since a:ancestorOf is transitive, a:Carter must be connected by a:ancestorOf to a:Meg; that is, this ontology entails the assertion PropertyAssertion( a:ancestorOf a:Carter a:Meg ).
OWL 2 also provides for data property axioms. Their structure is similar to object property axioms, as shown in Figure 16. The SubDataPropertyOf axiom allows one to state that the extension of one data property expression is included in the extension of another data property expression. The EquivalentDataProperties allows one to state that several data property expressions have the same extension. The DisjointDataProperties axiom allows one to state that the extensions of several data property expressions are disjoint with each other — that is, they do not share individual–literal pairs. The DataPropertyDomain axiom can be used to restrict individuals connected by a property expression to be instances of the specified class; similarly, the DataPropertyRange axiom can be used to restrict the literals pointed to by a property expression to be in the specified data range. Finally, the FunctionalDataProperty axiom allows one to state that a data property expression is functional — that is, that each individual can have at most one outgoing connection of the specified data property expression.

Figure 16. Data Property Axioms of OWL
2
Note that the arity of the data range used in a DataPropertyRange axiom MUST be one.
DataPropertyAxiom :=
SubDataPropertyOf | EquivalentDataProperties | DisjointDataProperties |
DataPropertyDomain | DataPropertyRange | FunctionalDataProperty
A data subproperty axiom SubPropertyOf( DPE1 DPE2 ) states that the data property expression DPE1 is a subproperty of the data property expression DPE2 — that is, if an individual x is connected by OPE1 with a literal y, then x is connected by OPE2 with y as well.
SubDataPropertyOf := 'SubPropertyOf' '(' { Annotation } DataPropertyExpression DataPropertyExpression ')'
Consider the ontology consisting of the following axioms.
| SubPropertyOf( a:hasFirstName a:hasName ) | Having a first name is a kind of having a name. |
| PropertyAssertion( a:hasFirstName a:Peter "Peter" ) | a:Peter has first name "Peter". |
Since a:hasFirstName is a subproperty of a:hasName, each individual connected by the former property to a literal is also connected by the latter property to the same literal. Therefore, this ontology entails that a:Peter is connected to "Peter" through a:hasName; that is, the ontology entails the assertion PropertyAssertion( a:hasName a:Peter "Peter" ).
An equivalent data properties axiom EquivalentProperties( DPE1 ... DPEn ) states that all the data property expressions DPEi, 1 ≤ i ≤ n, are semantically equivalent to each other. This axiom allows one to use each DPEi as a synonym for each DPEj — that is, in any expression in the ontology containing such an axiom, DPEi can be replaced with DPEj without affecting the meaning of the ontology. The axiom EquivalentProperties( DPE1 DPE2 ) can be understood as equivalent to the following two axioms:
SubPropertyOf( DPE1
DPE2 )
SubPropertyOf( DPE2 DPE1
)
EquivalentDataProperties := 'EquivalentProperties' '(' { Annotation } DataPropertyExpression DataPropertyExpression { DataPropertyExpression } ')'
Consider the ontology consisting of the following axioms.
| EquivalentProperties( a:hasName a:seLlama ) | a:hasBrother and a:seLlama (in Spanish) are synonyms. |
| PropertyAssertion( a:hasName a:Chris "Chris" ) | a:Chris has name "Chris". |
| PropertyAssertion( a:seLlama a:Chris "Chris Griffin" ) | a:Chris has name "Chris Griffin". |
Since a:hasName and a:seLlama are equivalent properties, this ontology entails that a:Chris is connected by a:seLlama with "Chris" — that is, the ontology entails the assertion PropertyAssertion( a:seLlama a:Chris "Chris" )) — and that a:Chris is also connected by a:hasName with "Chris Griffin" — that is, the ontology entails the assertion PropertyAssertion( a:hasName a:Chris "Chris Griffin" ).
A disjoint data properties axiom DisjointProperties( DPE1 ... DPEn ) states that all of the data property expressions DPEi, 1 ≤ i ≤ n, are mutually disjoint with each other; that is, no individual x can at the same time be connected with some literal y through both DPEi and DPEj for i ≠ j.
DisjointDataProperties := 'DisjointProperties' '(' { Annotation } DataPropertyExpression DataPropertyExpression { DataPropertyExpression } ')'
Consider the ontology consisting of the following axioms.
| DisjointProperties( a:hasName a:hasAddress ) | The values for a name are different from the values for an address. |
| PropertyAssertion( a:hasName a:Peter "Peter" ) | a:Peter has name "Peter". |
| PropertyAssertion( a:hasAddress a:Peter "Quahog, Rhode Island" ) | a:Peter has address "Quahog, Rhode Island". |
In this ontology, the disjointness axiom is satisfied. If, however, one were to add an assertion PropertyAssertion( a:hasAddress a:Peter "Peter" ), the disjointness axiom would be invalidated and the ontology would become inconsistent.
A data property domain axiom PropertyDomain( DPE CE ) states that the domain of the data property expression DPE is the class expression CE — that is, if an individual x is connected by DPE with some literal, then x is an instance of CE. Each such axiom is equivalent to the following axiom:
SubClassOf( SomeValuesFrom( DPE rdfs:Literal) CE )
DataPropertyDomain := 'PropertyDomain' '(' { Annotation } DataPropertyExpression ClassExpression ')'
Consider the ontology consisting of the following axioms.
| PropertyDomain( a:hasName a:Person ) | The domain of a:hasName is a:Person. |
| PropertyAssertion( a:hasName a:Peter "Peter" ) | a:Peter has name "Peter". |
By the first axiom, each individual that has an outgoing a:hasName connection must be an instance of a:Person. Therefore, a:Peter can be classified as an instance of a:Person; that is, this ontology entails the assertion ClassAssertion( a:Person a:Peter ).
Domain axioms in OWL 2 have a standard first-order semantics that is somewhat different from the semantics of such axioms in databases and object-oriented systems, where such axioms are interpreted as checks. Thus, the domain axiom from the example ontology would in such systems be interpreted as a constraint saying that a:hasName can point only from individuals that are known to be instances of a:Person; furthermore, since the example ontology does not explicitly state that a:Peter is an instance of a:Person, one might expect the domain constraint to be invalidated. This, however, is not the case in OWL 2: as shown in the previous paragraph, the missing type is inferred from the domain constraint.
A data property range axiom PropertyRange( DPE DR ) states that the range of the data property expression DPE is the data range DR — that is, if some individual is connected by DPE with a literal x, then x is in DR. Each such axiom is equivalent to the following axiom:
SubClassOf( owl:Thing AllValuesFrom( DPE DR ) )
DataPropertyRange := 'PropertyRange' '(' { Annotation } DataPropertyExpression DataRange ')'
Consider the ontology consisting of the following axioms.
| PropertyRange( a:hasName xsd:string ) | The range of a:hasDog is a:Dog. |
| PropertyAssertion( a:hasName a:Peter "Peter" ) | a:Peter has name "Peter". |
By the first axiom, each literal that has an incoming a:hasName link must be in xsd:string. In the example ontology, this axiom is satisfied. If, however, the ontology were extended with an assertion PropertyAssertion( a:hasName a:Peter 42^^xsd:integer ), the range axiom would imply that 42^^xsd:integer is in xsd:string, which is a contradiction; therefore, the ontology would become inconsistent.
A data property functionality axiom FunctionalProperty( DPE ) states that the data property expression DPE is functional — that is, for each individual x, there can be at most one distinct literal y such that x is connected by DPE with y. Each such axiom is equivalent to the following axiom:
SubClassOf( owl:Thing MaxCardinality( 1 DPE ) )
FunctionalDataProperty := 'FunctionalProperty' '(' { Annotation } DataPropertyExpression ')'
Consider the ontology consisting of the following axioms.
| FunctionalProperty( a:hasAge ) | Each person can have at most one age. |
| PropertyAssertion( a:hasAge a:Meg 17^^xsd:integer ) | a:Meg is 17 years old. |
By the first axiom, a:hasAge can point from a:Meg to at most one distinct literal. In this example ontology, this axiom is satisfied. If, however, the ontology were extended with the assertion PropertyAssertion( a:hasAge a:Meg 15^^xsd:integer ), the semantics of functionality axioms would imply that 15^^xsd:integer is equal to 17^^xsd:integer, which is a contradiction; therefore, the ontology would become inconsistent.
A key axiom HasKey( CE PE1 ... PEn ) states that each (named) instance of the class expression CE is uniquely identified by the (data or object) property expressions PEi — that is, no two distinct (named) instances of CE can coincide on the values of all property expressions PEi. A key axiom of the form HasKey( owl:Thing OPE ) is similar to the axiom InverseFunctionalProperty( OPE ); the main difference is that the first axiom is applicable only to individuals that are explicitly named in an ontology, while the second axiom is also applicable to individuals whose existence is implied by existential quantification. The structure of such axiom is shown in Figure 17.

Figure 17. Key Axioms in OWL 2
HasKey := 'HasKey' '(' { Annotation } ClassExpression ObjectPropertyExpression | DataPropertyExpression { ObjectPropertyExpression | DataPropertyExpression } ')'
Consider the ontology consisting of the following axioms.
| HasKey( a:Person a:hasSSN ) | Each person is uniquely identified by their social security number. |
| PropertyAssertion( a:hasSSN a:Peter "123-45-6789" ) | a:Peter has the social security number "123-45-6789". |
| ClassAssertion( a:Person a:Peter ) | a:Peter is an instance of a:Person. |
| PropertyAssertion( a:hasSSN a:Peter_Griffin "123-45-6789" ) | a:Peter_Griffin has the social security number "123-45-6789". |
| ClassAssertion( a:Person a:Peter_Griffin ) | a:Peter_Griffin is an instance of a:Person. |
The first axiom makes a:hasSSN the key for individuals in the class a:Person, effectively requiring each instance of a:Person to have a unique value for a:hasSSN. Since the values of a:hasSSN are the same for a:Peter and a:Peter_Griffin, these two individuals must be equal — that is, this ontology entails the assertion SameIndividual( a:Peter a:Peter_Griffin ).
One might intuitively expect the previous ontology to be inconsistent, since the a:hasSSN has the same value for two individuals a:Peter and a:Peter_Griffin. However, OWL 2 does not have the unique name assumption, so a:Peter and a:Peter_Griffin are not necessarily distinct individuals. If the ontology were extended with the axiom DifferentIndividuals( a:Peter a:Peter_Griffin ), then it would indeed become inconsistent.
The semantics of key axioms is specific in that these axioms apply only to individuals explicitly introduced in the ontology by name, and not to unnamed individuals (i.e., the individuals whose existence is implied by existential quantification). This makes key axioms equivalent to a variant of DL-safe rules [DL-Safe]. Thus, key axioms will typically not affect class-based inferences such as the computation of the subsumption hierarchy, but they will play a role in answering queries about individuals. This choice has been made in order to keep the language decidable.
Consider the ontology consisting of the following axioms.
| HasKey( a:Person a:hasSSN ) | Each person is uniquely identified by their social security number. |
| PropertyAssertion( a:hasSSN a:Peter "123-45-6789" ) | a:Peter has the social security number "123-45-6789". |
| ClassAssertion( a:Person a:Peter ) | a:Peter is an instance of a:Person. |
| ClassAssertion( SomeValuesFrom( a:marriedTo IntersectionOf( a:Man HasValue( a:hasSSN "123-45-6789" ) ) ) a:Lois ) |
a:Lois is married to someone who is a a:Man and whose social security number is "123-45-6789". |
| SubClassOf( a:Man a:Person ) | Each man is a person. |
The fourth axiom implies existence of some individual x that is an instance of a:Man and whose value for the a:hasSSN data property is "123-45-6789"; by the fifth axiom, x is an instance of a:Person as well. Furthermore, the second and the third axiom say that a:Peter is an instance of a:Person and that the value of a:hasSSN for a:Peter is "123-45-6789". Finally, the first axiom says that a:hasSSN is a key property for instances of a:Person. Thus, one might intuitively expect x to be equal to a:Peter, and for the ontology to entail the assertion ClassAssertion( a:Man a:Peter ).
The inferences in the previous paragraph, however, cannot be drawn because of the DL-safe semantics of key axioms: x is an individual that has not been explicitly named in the ontology; therefore, the semantics of key axioms does not apply to x. Therefore, this OWL 2 ontology DOES NOT entail the assertion ClassAssertion( a:Man a:Peter ).
OWL 2 supports a rich set of axioms for stating assertions — axioms about individuals that are often also called facts. For clarity, different types of assertions are shown in three separate figures, Figure 18, 19, and 20. The SameIndividual assertion allows one to state that several individuals are all equal to each other, while the DifferentIndividuals assertion allows for the opposite — that is, to state that several individuals are all different from each other. The ClassAssertion axiom allows one to state that an individual is an instance of a particular class.

Figure 18. Class and Individual
(In)Equality Assertions
The ObjectPropertyAssertion axiom allows one to state that an individual is connected by an object property expression to an individual, while NegativeObjectPropertyAssertion allows for the opposite — that is, to state that an individual is not connected by an object property expression to an individual.

Figure 19. Object Property
Assertions
The DataPropertyAssertion axiom allows one to state that an individual is connected by a data property expression to literal, while NegativeDataPropertyAssertion allows for the opposite — that is, to state that an individual is not connected by a data property expression to a literal.

Figure 20. Data Property
Assertions
Assertion := SameIndividual | DifferentIndividuals | ClassAssertion |
ObjectPropertyAssertion | NegativeObjectPropertyAssertion |
DataPropertyAssertion | NegativeDataPropertyAssertion
sourceIndividual :=
Individual
targetIndividual :=
Individual
targetValue := Literal
An individual equality axiom SameIndividual( a1 ... an ) states that all of the individuals ai, 1 ≤ i ≤ n, are equal to each other. This axiom allows one to use each ai as a synonym for each aj — that is, in any expression in the ontology containing such an axiom, ai can be replaced with aj without affecting the meaning of the ontology.
SameIndividual := 'SameIndividual' '(' { Annotation } Individual Individual { Individual } ')'
Consider the ontology consisting of the following axioms.
| SameIndividual( a:Meg a:Megan ) | a:Meg and a:Megan are synonyms. |
| PropertyAssertion( a:hasBrother a:Meg a:Stewie ) | a:Meg has a brother a:Stewie. |
Since a:Meg and a:Megan are synonyms, one individual can always be replaced with the other one. Therefore, this ontology entails that a:Megan is connected by a:hasBrother with a:Stewie — that is, the ontology entails the assertion PropertyAssertion( a:hasBrother a:Megan a:Stewie )).
An individual inequality axiom DifferentIndividuals( a1 ... an ) states that all of the individuals ai, 1 ≤ i ≤ n, are mutually different from each other; that is, no individuals ai and aj with i ≠ j can be derived to be equal. This axiom can be used to axiomatize the unique name assumption — the assumption that all different individual names denote different individuals.
DifferentIndividuals := 'DifferentIndividuals' '(' { Annotation } Individual Individual { Individual } ')'
Consider the ontology consisting of the following axioms.
| PropertyAssertion( a:fatherOf a:Peter a:Meg ) | a:Peter is a father of a:Meg. |
| PropertyAssertion( a:fatherOf a:Peter a:Chris ) | a:Peter is a father of a:Chris. |
| PropertyAssertion( a:fatherOf a:Peter a:Stewie ) | a:Peter is a father of a:Stewie. |
| DifferentIndividuals( a:Peter a:Meg a:Chris a:Stewie ) | All of these individuals are different from each other. |
The last axiom in this example ontology axiomatizes the unique name assumption (but only for the three names in the axiom). If the ontology were extended with an axiom FunctionalProperty( a:fatherOf ), this axiom would imply that a:Meg, a:Chris, and a:Stewie are all equal, which would invalidate the unique name assumption and would make the ontology inconsistent.
A class assertion ClassAssertion( CE a ) states that the individual a is an instance of the class expression CE.
ClassAssertion := 'ClassAssertion' '(' { Annotation } ClassExpression Individual ')'
Consider the ontology consisting of the following axioms.
| ClassAssertion( a:Dog a:Brian ) | a:Brian is a a:Dog. |
| SubClassOf( a:Dog a:Mammal ) | Dogs are mammals. |
The first axiom states that a:Brian is an instance of the class a:Dog. By the second axiom, each instance of a:Dog is an instance of a:Mammal. Therefore, this ontology entails that a:Brian is an instance of a:Mammal — that is, the ontology entails the assertion ClassAssertion( a:Mammal a:Brian ).
A positive object property assertion PropertyAssertion( OPE a1 a2 ) states that the individual a1 is connected by the object property expression OPE to the individual a2.
ObjectPropertyAssertion := 'PropertyAssertion' '(' { Annotation } ObjectPropertyExpression sourceIndividual targetIndividual ')'
Consider the ontology consisting of the following axioms.
| PropertyAssertion( a:hasDog a:Peter a:Brian ) | a:Peter has dog a:Brian. |
| SubClassOf( SomeValuesFrom( a:hasDog owl:Thing ) a:DogOwner ) | Things having a dog are dog owners. |
The first axiom states that a:Peter is connected by a:hasDog to a:Brian. By the second axioms, each individual connected by a:hasDog to an individual is an instance of a:DogOwner. Therefore, this ontology entails that a:Peter is an instance of a:DogOwner — that is, the ontology entails the assertion ClassAssertion( a:DogOwner a:Peter ).
A negative object property assertion NegativePropertyAssertion( OPE a1 a2 ) states that the individual a1 is not connected by the object property expression OPE to the individual a2.
NegativeObjectPropertyAssertion := 'NegativePropertyAssertion' '(' { Annotation } objectPropertyExpression sourceIndividual targetIndividual ')'
Consider the ontology consisting of the following axiom.
| NegativePropertyAssertion( a:hasSon a:Peter a:Meg ) | a:Meg is not a son of a:Peter. |
If this ontology were extended with an assertion PropertyAssertion( a:hasSon a:Peter a:Meg ), the negative object property assertion would be invalidated and the ontology would become inconsistent.
A positive data property assertion PropertyAssertion( DPE a lt ) states that the individual a is connected by the data property expression DPE to the literal lt.
DataPropertyAssertion := 'PropertyAssertion' '(' { Annotation } DataPropertyExpression sourceIndividual targetValue ')'
Consider the ontology consisting of the following axioms.
| PropertyAssertion( a:hasAge a:Meg 17^^xsd:integer ) | a:Meg is 17 years old. |
| SubClassOf( SomeValuesFrom( a:hasAge DatatypeRestriction( xsd:integer minInclusive 13^^xsd:integer maxInclusive 19^^xsd:integer ) ) a:Teenager ) |
Teenagers are older than 13 and younger than 19 (both inclusive). |
The first axiom states that a:Meg is connected by a:hasAge to 17^^xsd:integer. By the second axioms, each individual connected by a:hasAge to an integer between 13 and 19 is an instance of a:Teenager. Therefore, this ontology entails that a:Meg is an instance of a:Teenager — that is, the ontology entails the assertion ClassAssertion( a:Teenager a:Meg ).
A negative data property assertion NegativePropertyAssertion( DPE a lt ) states that the individual a is not connected by the data property expression DPE to the literal lt.
NegativeDataPropertyAssertion := 'NegativePropertyAssertion' '(' { Annotation } DataPropertyExpression sourceIndividual targetValue ')'
Consider the ontology consisting of the following axiom.
| NegativePropertyAssertion( a:hasAge a:Meg 5^^xsd:integer ) | a:Meg is not five years old. |
If this ontology were extended with an assertion PropertyAssertion( a:hasAge a:Meg 5^^xsd:integer ), the negative data property assertion would be invalidated and the ontology would become inconsistent.
OWL 2 applications often need ways to associate information with ontologies, entities, and axioms in a way that does not affect the logical meaning of the ontology. Such information often plays a central role in OWL 2 applications. Although such information is not expected to affect the formal meaning of an ontology (i.e., it is not expected to affect the set of logical consequences that one can derive from an ontology), it is expected to be accessible in the structural specification of OWL 2. To this end, OWL 2 provides for annotations on ontologies, axioms, and entities.
One might want to associate human-readable labels with entities and use them when visualizing an ontology. To this end, one might use the rdfs:label annotation property to associate the labels with ontology entities.
Certain OWL 2 provide a mechanism for embedding comments into ontology documents. The structure of such comments, however, is dependent on the syntax, so representing them in the structural specification is likely to be difficult or even impossible; hence, such comments are simply discarded during parsing. In contrast, annotations are "first-class citizens" in the structural specification of OWL 2, and their structure is independent of the underlying syntax.
Since it is based on XML, the OWL 2 XML Syntax [OWL 2 XML Syntax] allows the embedding of the standard XML comments into ontology documents. Such comments are not represented in the structural specification of OWL 2 and, consequently, they should be ignored during document parsing.
An annotation consists of an annotation property and a value for the annotation. OWL 2 allows for three kinds of annotation values, as shown in Figure 21.

Figure 21. Annotations in OWL 2
The functional-style syntax for OWL 2 provides an abbreviation mechanism for annotations with the common rdfs:label and rdfs:comment annotation properties, and for abbreviating annotations of the form Annotation( owl:deprecated "true"^^xsd:boolean ). These are purely syntactic abbreviations and are not reflected in the structural specification of OWL 2.
explicitAnnotationByLiteral :=
'Annotation' '(' { Annotation }
AnnotationProperty Literal ')'
labelAnnotation := 'Label'
'(' { Annotation } Literal ')'
commentAnnotation :=
'Comment' '(' { Annotation }
Literal ')'
deprecationAnnotation :=
'Deprecated' [ '(' { Annotation }
')' ]
AnnotationByLiteral :=
explicitAnnotationByLiteral |
labelAnnotation | commentAnnotation | deprecationAnnotation
AnnotationByEntity :=
'Annotation' '(' { Annotation }
AnnotationProperty Entity ')'
AnnotationByAnonymousIndividual :=
'Annotation' '(' { Annotation }
AnnotationProperty AnonymousIndividual ')'
Annotation := AnnotationByLiteral | AnnotationByEntity | AnnotationByAnonymousIndividual
Annotations can be associated with axioms and ontologies, as shown in Figure 1. Annotations on axioms and ontologies affect their structural equivalence. Thus, for two axioms to be structurally equivalent, the annotations on them MUST be structurally equivalent as well, and similarly for ontologies. Since annotations are embedded into ontologies and axioms, the syntax for annotating them has been presented in the previous sections of this document.
The following axiom contains a comment that explains the purpose of the axiom.
SubClassOf( Comment("Male people are people.") a:Man a:Person)
Since annotations affect structural equivalence between axioms, the previous axiom is NOT structurally equivalent with the following axiom, even though these two axioms are equivalent according to the semantics of OWL 2.
SubClassOf( a:Man a:Person)
Annotations are attached to entities and anonymous individuals using entity and anonymous individual annotation axioms, shown in Figure 22. Such axioms do not affect the semantics of an OWL 2 ontology, and they are made axioms in order to simplify the structural specification of OWL 2. Each such axiom provides for two types of annotations — one for the axiom itself and one for the entity. It is important to distinguish these two types of annotation: the first one refers to the axiom (e.g., it says who has asserted it), whereas the second one refers to the entity/anonymous individual itself (e.g., it provides a human-friendly label).

Figure 22. Annotations of Entities and
Anonymous Individuals in OWL 2
axiomAnnotations := {
Annotation }
targetAnnotations :=
Annotation { Annotation }
EntityAnnotation :=
'EntityAnnotation' '(' axiomAnnotations Entity targetAnnotations ')'
AnonymousIndividualAnnotation :=
'AnonymousIndividualAnnotation' '(' axiomAnnotations AnonymousIndividual targetAnnotations ')'
The following axiom assigns a human-readable comment to the class a:Person.
EntityAnnotation( Class( a:Person ) Comment( "Represents all people in the domain." ) )
Let Ax be the axiom closure (with anonymous individuals renamed apart as explained in Section 5.6.2) of an OWL 2 ontology O. As explained in the literature [SROIQ], Ax MUST obey certain global restrictions in order to obtain a decidable language. The formal definition of these restrictions is rather technical, so it is split into two parts. Section 11.1 first introduces the notions of a property hierarchy and of simple object property expressions. These notions are then used in Section 11.2 to define the actual restrictions on the axioms in the axiom closure of an ontology.
For an object property expression OPE, the inverse property expression INV(OPE) is defined as follows:
The set AllOPE(Ax) of all object property expressions w.r.t. Ax is the smallest set containing OP and INV(OP) for each object property OP occurring in Ax.
An object property expression OPE is composite in the set of axioms Ax if
The relation → is the smallest relation on AllOPE(Ax) for which the following conditions hold (A → B means that → holds for A and B):
The property hierarchy relation →* is the reflexive-transitive closure of →.
An object property expression OPE is simple in Ax if, for each object property expression OPE' such that OPE' →* OPE holds, OPE' is not composite.
Roughly speaking, a simple object property expression has no direct or indirect subproperties that are either transitive or are defined by means of property chains, where the notion of indirect subproperties is captured by the property hierarchy. Consider the following axioms:
| SubPropertyOf( PropertyChain( a:hasFather a:hasBrother ) a:hasUncle ) | If x is connected by a:hasFather with y, and y is connected by a:hasBrother with z, then x is connected by a:hasUncle with z; that is, an uncle z of x is a brother of x's father. |
| SubPropertyOf( a:hasUncle a:hasRelative ) | Having an uncle is a kind of having a relative. |
| SubPropertyOf( a:hasBiologicalFather a:hasFather ) | Having a biological father is a kind of having a father. |
The object property a:hasUncle occurs in a SubObjectPropertyOf axiom involving a property chain, so it is not simple. Consequently, the object property a:hasRelative is not simple either, because a:hasUncle is a nonsimple subproperty of a:hasRelative. In contrast, the object property a:hasBiologicalFather is a simple, and so is a:hasFather.
The axioms Ax satisfy the global restrictions of OWL 2 if the following six conditions hold:
The first two restrictions merely prohibit the usage of nonsimple properties in number restrictions and in certain axioms about object properties. The third restriction prohibits the usage of owl:TopObjectProperty and owl:TopDataProperty in subproperty axioms.
The main goal of the fourth restriction is to prevent cyclic definitions involving SubObjectPropertyOf axioms with property chains. Consider the following ontology:
| SubPropertyOf( PropertyChain( a:hasFather a:hasBrother ) a:hasUncle ) | If x is connected by a:hasFather with y, and y is connected by a:hasBrother with z, then x is connected by a:hasUncle with z; that is, an uncle z of x is a brother of x's father. |
| SubPropertyOf( PropertyChain( a:hasChild a:hasUncle ) a:hasBrother ) | If x is connected by a:hasChild with y, and y is connected by a:hasUncle with z, then x is connected by a:hasBrother with z; that is, a brother z of x is an uncle of x's child. |
The first axiom defines a:hasUncle in terms of a:hasBrother, while the second axiom defines a:hasBrother in terms of a:hasUncle. These two axioms are thus cyclic: the first one depends on the second one and vice versa. Such cyclic definitions are known to lead to undecidability of the basic reasoning problems. Thus, these two axioms mentioned above cannot occur together in an axiom closure of an OWL 2; however, each axiom alone can be allowed (depending on the other axioms in the closure).
A particular kind of cyclic definitions is known not to lead to decidability problems. Consider the following ontology:
| SubPropertyOf( PropertyChain( a:hasChild a:hasSibling ) a:hasChild ) | If x is connected by a:hasChild with y, and y is connected by a:hasSibling with z, then x is connected by a:hasChild with z; that is, a child z of x is a sibling of x's child. |
The above definition is cyclic, since the object property a:hasChild occurs in both the subproperty chain and as a superproperty. Axioms of this form, however, do not violate the global restrictions of OWL 2.
The fifth and the sixth restriction ensure that each OWL 2 ontology with anonymous individuals can be transformed to an equivalent ontology without anonymous individuals. Roughly speaking, this is possible if property assertions connect anonymous individuals in a tree-like way. Consider the following ontology:
| PropertyAssertion( a:hasChild a:Francis _:x ) | a:Francis is connected by a:hasChild to the anonymous individual _:x. |
| PropertyAssertion( a:hasChild _:x a:Meg ) | The anonymous individual _:x is connected by a:hasChild to a:Meg. |
| PropertyAssertion( a:hasChild _:x a:Chris ) | The anonymous individual _:x is connected by a:hasChild to a:Chris. |
| PropertyAssertion( a:hasChild _:x a:Stewie ) | The anonymous individual _:x is connected by a:hasChild to a:Stewie. |
The connections between individuals a:Francis, a:Meg, a:Chris, and a:Stewie can be understood as a tree that contains _:x as its internal node. Because of that, the anonymous individuals can be "rolled-up"; that is, these four assertions can be replaced by the following equivalent assertion:
ClassAssertion(
SomeValuesFrom( a:hasChild
IntersectionOf(
HasValue(
a:hasChild a:Meg )
HasValue(
a:hasChild a:Chris )
HasValue(
a:hasChild a:Stewie )
)
)
)
If the anonymous individuals were allowed to be connected by properties in arbitrary ways (and, in particular, in cycles), such a transformation would clearly be impossible. This transformation, however, is necessary in order to reduce the basic inference problems in OWL 2 to the appropriate description logic reasoning problems with known computational properties [SROIQ].
OWL 2 departs in its conceptual design and in syntax from OWL 1 Abstract Syntax. This section summarizes the major differences and explains the rationale behind the changes.
OWL 1 provides a frame-like syntax that allows several aspects of a class, property or individual to be defined in a single axiom.
The following is an example of a frame-like axiom.
ObjectProperty( a:partOf inverseOf( a:containedIn
) inverseFunctional transitive
Label("Specifies that an object is a part of
another object.")
)
This type of axiom may cause problems in practice. First, it bundles many different features of the given entity into a single axiom. While this may be convenient when ontologies are being manipulated by hand, it is not convenient for manipulating them programmatically. In fact, most implementations of OWL 1 break such axioms apart into several "atomic" axioms, each dealing with only a single feature of the entity. However, this may cause problems with round-tripping, as the structure of the ontology may be destroyed in the process. Second, this type of axiom is often misinterpreted as a declaration and unique "definition" of the given entity. In OWL 1, however, entities may be used without being the subject of any such axiom, and there may be many such axioms relating to the same entity. Third, OWL 1 does not provide means to annotate axioms, which has proved to be quite useful in practice. These problems are addressed in OWL 2 in several ways. First, the frame-like notation has been dropped in favor of a more fine-grained structure of axioms, where each axiom describes just one feature of the given entity. Second, OWL 2 provides explicit declarations, and an explicit definition of the notion of structural consistency. Third, all axioms in OWL 2 can be annotated, and entity annotation axioms provide means for that.
The OWL 1 axiom from the previous example can be represented in OWL 2 using the following axioms.
Declaration( ObjectProperty( a:partOf ) )
EntityAnnotation( ObjectProperty( a:partOf )
Label("Specifies that an object is a part of another object.")
)
InverseProperties( a:partOf a:containedIn )
InverseFunctionalProperty( a:partOf )
TransitiveProperty( a:partOf )
Although OWL 2 is more verbose, this is not expected to lead to problems given that most OWL ontologies are created using ontology engineering tools. Moreover, such tools are free to present the information to the user in a more intuitive (possibly frame-like) way.
In OWL 1, all properties are atomic, but it is possible to assert that one object property is the inverse of another.
In OWL 1, one can state the following axiom to axiomatize a:hasPart as the inverse property of a:isPartOf.
ObjectProperty( a:hasPart inverse a:isPartOf )
In OWL 2, property expressions such as InverseOf( a:hasPart ) can be used in class expressions, which avoids the need to give a name to every inverse property. If desired, however, names can still be given to inverse properties.
The following OWL 2 axiom asserts that a:isPartOf is the inverse of a:hasPart, and is thus semantically equivalent to the OWL 1 axiom from the previous example.
EquivalentProperties( a:hasPart InverseOf( a:isPartOf ) )
Such axioms are quite common, so OWL 2 provides the following syntactic shortcut as well.
InverseProperties( a:hasPart a:isPartOf )