Leaving presentation mode.

Making the web work, for everyone

Philippe Le Hégaret,
VP, Technical Strategy

W3C’s Vision for the World Wide Web

Driven by principles

… and multiple set of guidelines

Making a standard

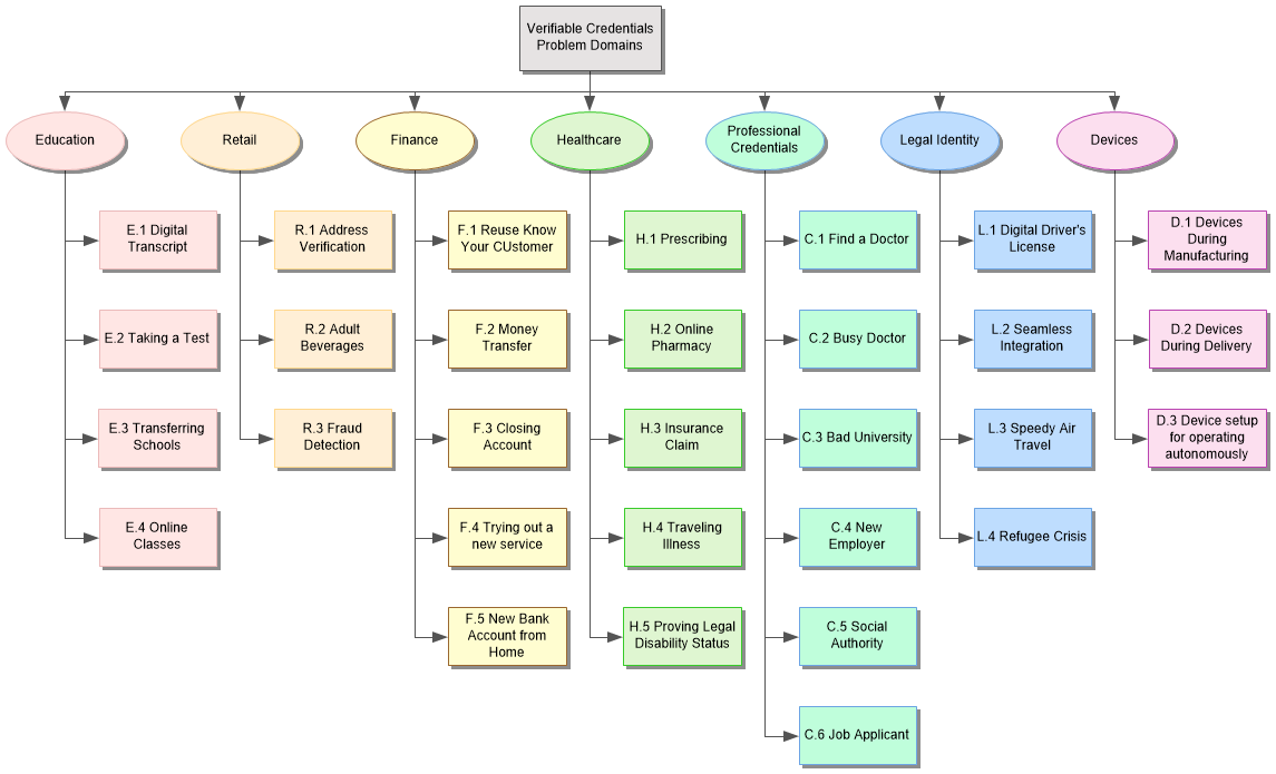
Verifiable Credentials Overview

Verifiable Credentials ecosystem W3C Group Note, September 2025

W3C Verifiable Credentials

W3C Verifiable Credentials specifications W3C Group Note, September 2025
W3C Verifiable Credentials specifications

TPAC 2025

ありがとうございました

These slides:
https://w3.org/2025/Talks/1006-vcintro-plh

Philippe Le Hegaret, plh@w3.org

w3c.social/@w3c
youtube.com/@W3COfficial