Warning:
This wiki has been archived and is now read-only.
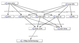
File:Dependencies.png
From Spatial Data on the Web Working Group
Size of this preview: 800 × 432 pixels. Other resolution: 320 × 173 pixels.
Original file (1,078 × 582 pixels, file size: 33 KB, MIME type: image/png)
SOSA dependencies
File history
Click on a date/time to view the file as it appeared at that time.
| Date/Time | Thumbnail | Dimensions | User | Comment | |
|---|---|---|---|---|---|
| current | 00:14, 5 July 2016 | 1,078 × 582 (33 KB) | Scox (talk | contribs) | ||
| 23:47, 4 July 2016 | 930 × 371 (20 KB) | Scox (talk | contribs) | |||
| 10:11, 4 July 2016 | 738 × 296 (13 KB) | Scox (talk | contribs) | SOSA dependencies |
- You cannot overwrite this file.
File usage
The following page links to this file: