Cover page images (keys)

Ways to the Semantic Web

Darmstadt, Germany 2007-10-18

Klaus Birkenbihl, W3C
based on a talk of Ivan Herman, W3C

The challenge

The foundations of today's Web

Most information in the WEB today is stored in databases

Example

Your database knows

Your HTML knows

Data(base) Integration

What Is Needed?

A rough structure of data integration

  1. Map the various data onto an abstract data representation
    • make the data independent of its internal representation…
  2. Merge the resulting representations
  3. Start making queries on the whole!
    • queries that could not have been done on the individual data sets

A simplifed bookstore data (dataset “A”)

ID Author Title Publisher Year
ISBN 0-00-651409-X id_xyz The Glass Palace id_qpr 2000

 

ID Name Home page
id_xyz Amitav Ghosh http://www.amitavghosh.com/

 

ID Publisher Name City
id_qpr Harper Collins London

1st step: export your data as a set of relations

The previous table in an RDF format

Some notes on the exporting the data

Another bookstore data (dataset “F”)

ID Titre Auteur Traducteur Original
ISBN 2020386682 Le Palais des miroirs i_abc i_qrs ISBN 0-00-651409-X

 

ID Nom
i_abc Amitav Ghosh
i_qrs Christiane Besse

2nd step: export your second set of data

The French data in RDF

3rd step: start merging your data

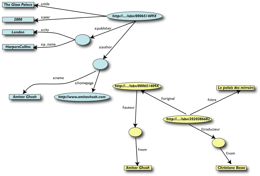
The French and English data side by side

3rd step: start merging your data (cont.)

The merged data with nodes with identical URI-s pointed out

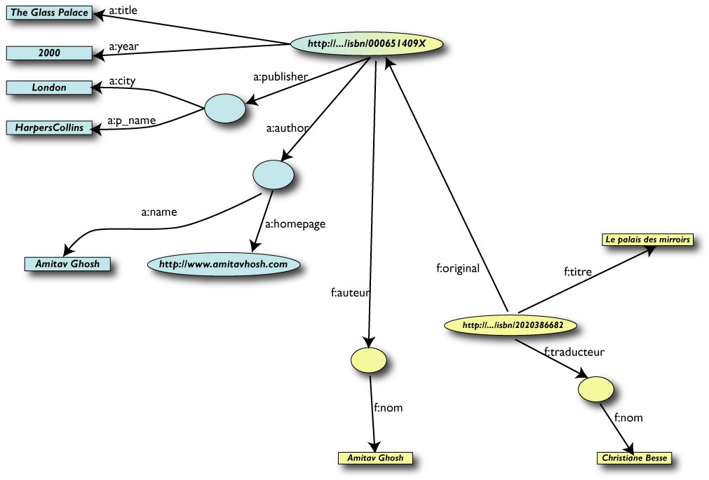
3rd step: merge identical resources

The merged data with one of the nodes merged with common URI

Start making queries…

The merged data with one of the nodes merged with common URI

However, more can be achieved…

3rd step revisited: use the extra knowledge

The merged data with extra nodes identified as a result of identifying same as properties

Start making richer queries!

The merged data with one of the nodes merged with common URI

Combine with different datasets

Merge with Wikipedia data

The merged data with a reference to a Wikipedia entry on the author

Merge with Wikipedia data

The merged data with a reference to a Wikipedia entry on the author plus other books he wrote

Merge with Wikipedia data

The merged data with a reference to a Wikipedia entry on the author plus other books he wrote plus a reference to Calcutta referreing to the google map entry

Is that surprising?

What did we do?

It could become even more powerful

What did we do? (cont)

Three layer figure; from top to bottom: applications, graph, and all kinds of data in different formats, labelled in general terms

The abstraction pays off because…

So where is the Semantic Web?

So where is the Semantic Web? (cont)

Three layer figure; from top to bottom: applications, graph, and all kinds of data in different formats,  labelled with SW technology names

A real life data integration: Antibodies Demo

Semantic Web data begins to accumulate on the Web

Evolution of (Semantic) Web

May start with small communities

Some RDF deployment areas

Library metadata Defense Life sciences
Problem to solve? single-domain integration yes, serious data integration needs yes, connections among genetics, proteomics, clinical trials, regulatory, …
Willingness to adopt? yes: OCLC push and Dublin Core initiative yes: funded early DAML (OWL) work yes: intellectual level high, much modeling done already.
Motivation light strong very strong
Links to other library data phone calls records, etc chemistry, regulatory, medical, etc
Showcase? very specialized not at all yes, model for other industries.

Some RDF deployment areas (cont)

Applications are not always very complex…

The Active Semantic Doc picture: a doctor's file with annotations

Data Integration R&D

MuseoSuomi Application dump Traditional Chinese medicine example dump

Portals

Vodafone screen dump

Creative Commons

CC logos

Other Application Areas Come to the Fore

Conclusions

 

Thank you for your attention!

These slides are available on the Web: http://www.w3.org/2007/Talks/1018Darmstadt-KB/

(slides are available in XHTML and PDF)