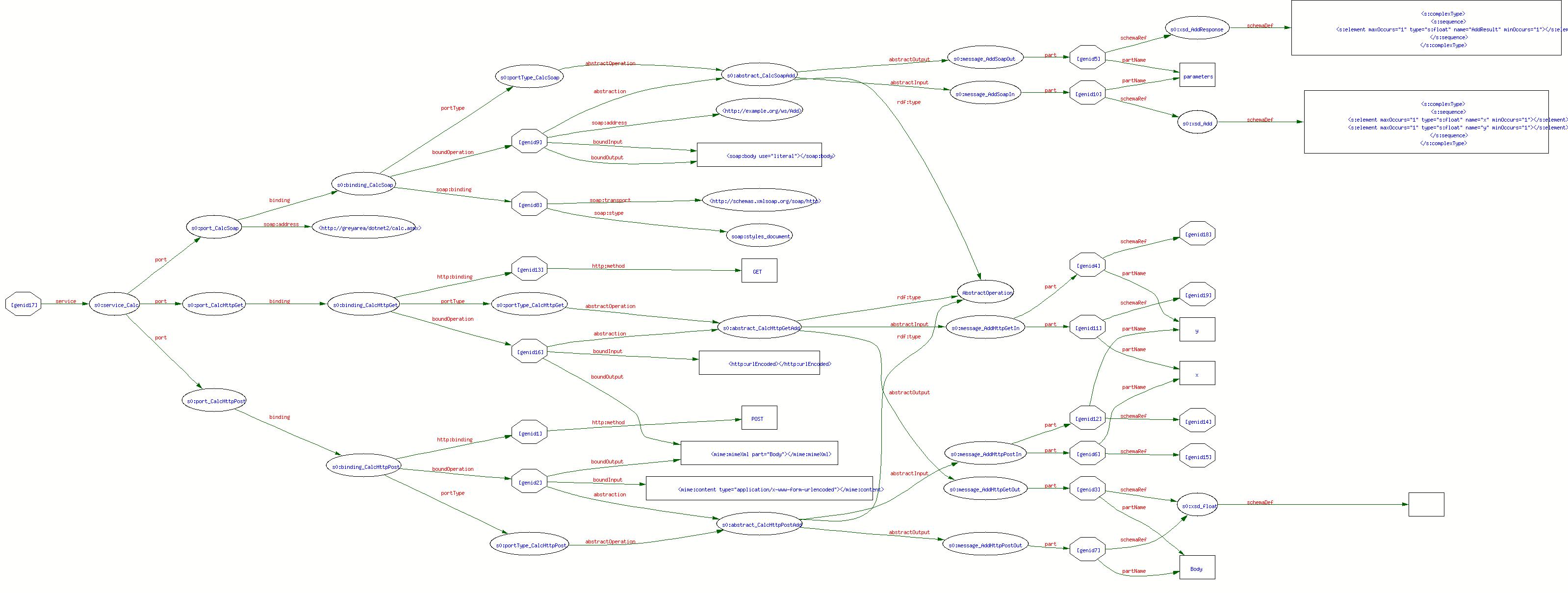
RDF Model
Machine-generated by a parser with a special wsdl grammer:
HTTP GET picture
HTTP POST picture
SOAP picture
big picture
Eric Prud'hommeaux
19 of 27