Index of /XML/Group/qtspecs/specifications/xpath-datamodel-31/images

[ICO]NameLast modifiedSizeDescription

[PARENTDIR]Parent Directory  -  
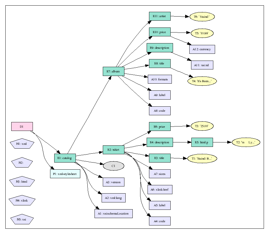
[IMG]dm-example-large.png2011-11-27 00:35 17K 
[IMG]dm-example.png2011-11-27 00:35 8.0K 
[IMG]dm-example.svg2011-11-27 00:35 25K