semanticidentity.com
vodafone.com
uni-koblenz.de
uni-koblenz.de
uni-koblenz.deCopyright ODRL Initiative 2005-2011. All Rights Reserved. See the ODRL Process Document for Policy and Usage terms.
This document describes the ODRL Version 2.0 Core Model Specification. The model incorporates new features and requirements for the ODRL policy expression language.
This is the fifth public Draft Specification of the ODRL V2.0 Core Model Specification document produced by the ODRL Version 2.0 Working Group.
The ODRL Initiative publishes a Draft Specification to indicate that the document is believed to be stable and to encourage implementation by the wider community. The ODRL Version 2.0 Working Group expects to advance this document to Specification once the Working Group has developed Working Drafts for the ODRL Version 2.0 Common Vocabulary and at least one Encoding and demonstrated at least two interoperable implementations.
Comments on this document should be sent to editors. Discussion of this document takes place on the public working group mailing list odrl-version2@odrl.net (archived at http://odrl.net/pipermail/odrl-version2_odrl.net/) and in the public ODRL Initiative Wiki.
This is a draft document and may be updated, replaced or obsoleted by other documents at any time. It is inappropriate to cite this document as other than "work in progress". Publication as a Draft Specification does not imply endorsement by the ODRL Initiative.
This document uses the following visual indicators for substantial differences from the previous version:
The ODRL policy expression language has benefited from a robust underlying information model that has captured its semantics and provided extensibility paths for various communities. ODRL Version 2.0 is a major update for ODRL and will supersede Version 1.1.[ODRL11]
The ODRL Core Model is designed to be independent from implementation mechanisms and is focussed on the optimal model and semantics to represent policy-based information.
The following documents are planned for ODRL Version 2.0:
The new model is based on additional semantics and requirements gathered from the DRM community, the latest research on security, access control, obligation management as well as the past experiences in implementations and research of ODRL. The requirements for Version 2.0 are documented [ODRL-REQ] and will be directly referenced in this document to ensure that they have been adequately addressed (where applicable).
The model shall be formally specified using UML notation [UML] [ODRL-REQ#6] and shall utilise the key words "MUST", "MUST NOT", "REQUIRED", "SHALL", "SHALL NOT", "SHOULD", "SHOULD NOT", "RECOMMENDED", "MAY", and "OPTIONAL" in accordance to [RFC2119].
To make keywords easily distinguishable, this document uses syntax highlighting based on the following rules:Party,
Asset or Role.uid,
type or function.
Attribute names comprising several words are written in "camelCase",
i.e. each new word begins with a capital letter, e.g.
inheritFrom or
rightOperand.
invalid,
assigner or true.
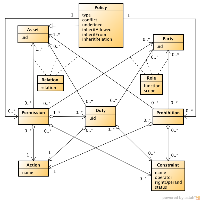
CamelCase is also used for values, where necessary.Figure 2.1 below shows the complete version 2.0 ODRL Core Model. Policy is the central entity that
holds an ODRL policy together. In its encoded form, e.g. in an XML document,
it makes the policy addressable from the outside word via its uid attribute. Policy can
refer to Permissions and Prohibitions.
A Permission
allows a particular Action to be executed
on a related Asset, e.g. "play the audio
file abc.mp3". A Constraint like "at
most 10 times" might be added to specify the Permission more precisely.
The Party that grants this Permission is linked to it with the Role assigner,
the Party
that is granted the Permission is linked to it
with the Role assignee,
e.g. "assigner
VirtualMusicShop grants the Permission
to assignee Alice".
Additionally, a Permission may be linked to
Duty entities.
Similar to
Permissions, a Duty
states that a certain Action should be
executed by the Party with the Role assignee for the Permission to be valid, e.g. "Alice must pay 5 EUR
in order to get the Permission to play abc.mp3".
The Prohibition entity is used in the same way
as Permission, with the two differences that it
does not refer to Duties and (obviously) that it
forbids the Action, e.g. "Alice is
forbidden to use abc.mp3 commercially".
|
|
|
Figure 2.1 - ODRL Core Model Version 2.0 |
The following sections describes each entity of the Core Model in greater detail.
The Policy entity is the top-level
entity and contains the following attributes:
uid: the unique identification
of the Policy entity (REQUIRED)type: indicates the semantics
of the Policy entity (REQUIRED). These are further
described in the Common Vocabulary and ODRL Profiles.conflict: indicates the
precedence between Permissions and Prohibitions (OPTIONAL)undefined: indicates how to
handle undefined Actions (OPTIONAL)inheritAllowed: indicates if the Policy entity can be inherited (OPTIONAL)inheritFrom: the identifier from which this Policy inherits from it's parent Policy (OPTIONAL) inheritRelation: the identifier for the relationship type of this inheritance structure (OPTIONAL) The uid attribute MUST be a unique identifier.
The range of values for the Policy entity's type attribute will be described in the Common
Vocabulary document or in community profiles. This value may also impose
further constraints on the Core Model, such as are exemplified in the Scenarios for types Offer and Agreement. It is important that the type attribute be clearly understood in policy expressions as the semantics may impose restrictions on the expression language constructs such as cardinalities between entities.
The conflict attribute is used to
resolve conflicts arising from the merging of policies, specifically
when there are conflicting Actions in the Permissions and Prohibitions.
If present, the conflict attribute MUST
take one of the following values:
perm: the Permissions
will always takes precedenceprohibit: the Prohibitions
will always takes precedenceinvalid: the policy is not validIf the conflict attribute is not
explicitly set, its default value will be used instead. The default
value of the conflict attribute is invalid.
The undefined attribute is used to
indicate how to support Actions that are not
part of any known profile in the policy expression system. If present,
the undefined attribute MUST take one of
the following values:
support: the Action
is to be supported as part of the policy - and the policy remains
validignore: the Action
is to be ignored and not part of the policy - and the policy remains
validinvalid: the Action
is unknown - and the policy is invalidIn the support case, even though the Action is unknown, the policy still is valid and
the consuming parties or system of the policy MUST be made aware of the
unknown Action. This may be via a user
interface that displays the unknown Action
for human readability.
In the ignore case, even though the Action is unknown, the policy still is valid and
the consuming parties or system of the policy MAY be made aware of the
unknown Action.
In the invalid case with the unknown Action, the policy is invalid and the consuming
parties or system of the policy MUST be made aware of this.
If the undefined attribute is not
explicitly set, its default value will be used instead. The default
value of the undefined attribute is invalid.
Other attributes may be added to the Policy entity to support additional functions and requirements. Typically, these will be from different community vocabularies. For example, to indicate the issued date or valid dates of the Policy entity, use of the Dublin Core Metadata Terms would be recommended.
The inheritAllowed attribute in the Policy entity is used to indicate if the Policy expression can be used in any inheritance
relationship [ODRL-REQ#1.20]. If present, the value of the inheritAllowed
attribute MUST take one of the following values:
true: the Policy
expression can be used for inheritancefalse: the Policy
expression can not be used for inheritanceIf the inheritAllowed attribute is not
explicitly set, its default value will be used instead. The default
value of the inherit attribute is true.
Only if the inheritAllowed attribute has the value true can the inheritFrom and inheritRelation attributes be specified.
The inheritFrom attribute in the (child) Policy will uniquely identify (via a UID) the (parent)
Policy from which the inheritance will be performed.
The inheritRelation attribute in the (child) Policy will uniquely identify (via a UID) the type of inheritance from the (parent) Policy. For example, this may indicate the business scenario, such as subscription or other inheritance structures such as expression, manifestation. Such terms may be defined in the Common Vocabulary or community Profiles.
The following restrictions apply when using inheritance:
Policy to one or more Child Policy entities.
No Child Policy can inherit from two or more
Parent Policy entities.)Policy entities.)Policy will always
override the Parent Policy. i.e.: If the
same Action appears in the Parent, then it
is replaced by the Child version, otherwise the Parent Actions are added to the Child's Actions.Policy to the Child PolicyThe Asset entity is aimed at
identifying the content that is the subject of an ODRL policy, e.g. a media file or ebook.
Furthermore, it can be used to represent other Asset entities that are needed to undertake the Policy expression, such as with the Duty entity.
The Asset entity is referred to by the
Permission and/or Prohibition entities, and also by the Duty entity.
The Asset entity contains the
following attribute:
uid: the unique identification
of the Asset (REQUIRED)
The identification of the Asset entity is a key foundation of the ODRL Policy language. However, there are some use cases where the ODRL Policy expression may be embedded inside the target Asset.
In these cases, it may be more appropriate to provide, or infer, a link to the Asset entity (as the complete Asset uid may not be known at the time) through the local context. Use of such inference and context should be well documented in the relevant ODRL community Profile.
Since ODRL policies could deal with any kind of asset, the ODRL
Core Model does not provide additional metadata to describe
Asset entities of particular media types. It is
recommended to use already existing metadata standards, such as Dublin Core Metadata Terms that are appropriate to the Asset type or purpose.
The Relation entity is used to associate the Asset entity with the relevant Permission, Prohibition, and Duty entities
The Relation entity is an association class and can be used to link to an
Asset from either Permission,
Duty or Prohibition,
indicating how the Asset should be utilised in
respect to the entity that links to it.
The Relation entity contains the following attribute:
relation: indicates the relationship of the Asset to the linked entity (REQUIRED)The default value for the relation attribute is target which indicates that the Asset is the primary object to which the Permission,
Duty or Prohibition actions apply.
Other values for the Relation entity may be defined in the Common Vocabulary and community Profiles.
The Party entity is aimed at
identifying a person, group of people, or organisation. The Party MUST identify a (legal) entity that can
participate in policy transactions [ODRL-REQ#1.5].
The Party entity contains the
following attribute:
uid: the unique identification
of the party (REQUIRED)The ODRL Core Model does not provide additional metadata for the
Party element. It is recommended to use already existing metadata
standards, such as IETF vCard that are appropriate to the Party type or purpose.
The Role entity is used to associate the Party entity with the relevant Permission, Prohibition, and Duty entities.
The Role entity is an association class and can be used to link to a
Party from either Permission,
Duty or Prohibition,
indicating which role the Party takes with
respect to the entity that links to it.
The Role entity contains the following
attributes:
function: the functional role the
Party takes (REQUIRED)scope: defines how the role shall
be interpreted under different contexts. (OPTIONAL)The function attribute MUST take one of the
following values:
assigner: indicates that the
Party has assigned the associated
Permission, Duty,
or Prohibition. In other words, the
Party grants a Permission
or requires a Duty to be performed or states
a Prohibition.assignee: indicates that the
Party has been assigned the associated entity, i.e.
they are granted a Permission or required
to perform a Duty or have to adhere to a
Prohibition.Other values for the function attribute may be defined in the Common Vocabulary and community Profiles.
The scope attribute MAY be used to indicate the context under which to interpret the Party entity. If present, the
scope attribute MAY take one of the
following values:
individual: indicates that the Party entity is a single individual. The linked
Permission, Duty
or Prohibition is applicable for that individual
only.
group: indicates that the Party entity represents a group. The group consisting of many individual members. The linked Permission, Duty
or Prohibition is applicable for each member of that group.
For example, a (constrained) Permission to
play a movie 5 times is valid for each Party
member or the Duty to pay 3 EUR has to be
fulfilled by each Party member.
Other values for the scope attribute may be defined in the Common Vocabulary and community Profiles.
The Permission entity indicates the Actions that the assignee
is permitted to perform on the associated Asset.
In other words, what the assigner
(supplier) has granted to the assignee
(consumer).
An ODRL policy expression should contain at least one Permission. It is important to verify the semantics of the Policy type attribute as this may indicate additional constraints on the Policy expression structure.
If several Permission entities are referred to by a
Policy, then all of them are valid.
The Permission entity has the
following relations:
Asset: the Permission
entity must refer to an Asset (where at least one relation value is target)
on which the linked Action may be performed
(REQUIRED)Action: the Permission
entity must refer to exactly one Action
that indicates the granted operation on the target Asset
(REQUIRED)Party: the Permission
may refer to one or more Party entities linked via the
Role entity (see Section 2.3.1) (OPTIONAL) Constraint: the
Permission may refer to one or more
Constraints which affect the validity of the
Permission, e.g. if the
Action play
is only permitted for a certain period of time (OPTIONAL)Duty: the Permission
may refer to one or more Duty entities that
indicate a requirement that may be fulfilled in return for receiving
the Permission (OPTIONAL)The Duty entity indicates a
requirement that should be fulfilled in return for being entitled to the
referring Permission entity [ODRL-REQ#1.8].
While implying different semantics, the Duty
entity is similar to Permission in that it is an Action that can be undertaken.
If a Permission refers to several
Duty entities, all of them have to
be fulfilled for the Permission to become
valid. If several Permission entities refer to one
Duty, then the Duty only has to be fulfilled once for all the Permission entities to become valid.
The Duty entity contains the following
attributes:
uid: a unique identification for this
Duty. Used to refer a single Duty to multiple Permission entities (OPTIONAL)relax: indicates if the
Duty may be fulfilled at any time (OPTIONAL)If set, the relax attribute MUST take one of the
following values:
true: this means that the
Duty may be fulfilled at any time, including
after the containing Permission has been
utilised by the Party with the Role
assigneefalse: the
Duty must be fulfilled before the
Permission can be exercisedIf not explicitly set, relax takes
the default value false. Note that
the Duty has to be fulfilled eventually,
regardless of the value of relax.
The Duty entity has the
following relations:
Action: indicates the operation
(e.g. pay) that should be performed (REQUIRED). Note: It is assumed that the assigned Party has the appropriate permissions to perform this action.
Party: a Duty
may refer to Party entities with
different Roles (see Section 2.3.1). If no explicit
Party is linked to as assignee
or assigner, the Parties
with the respective Roles are taken from the
referring Permission. (OPTIONAL)Asset: a Duty
entity may refer to an Asset (where at least one relation value is target)
related to fulfilling the Duty. For example, a pay Action must be linked to a target Asset that indicates the amount to pay. The mechanisms to perform this linking/packaging are defined by community Profiles. (OPTIONAL)Constraint: a Duty
may link to one or more Constraints [ODRL-REQ#1.10]
(OPTIONAL)
A Duty entity does not, by itself, specify any conditions on when the Duty Action must or should be performed, such as to pay before viewing the movie. Such conditions should be expressed through Constraint entities.
The Prohibition entity indicates the
Actions that the assignee
is prohibited to perform on the related Asset
[ODRL-REQ#1.7]. Prohibitions are issued by
the supplier of the Asset - the
Party with the Role
assigner. If several
Prohibition entities are referred to by a
Policy, all of them are valid.
The Prohibition entity has the
following relations:
Asset: the Prohibition
entity must refer to an Asset (where at least one relation value is target)
on which the Action is prohibited
(REQUIRED)Action: the Prohibition
entity must refer to exactly one Action
that is prohibited (REQUIRED)Party: the Prohibition
may refer to one or more Party entities linked via the
Role entity (see Section 2.3.1) (OPTIONAL) Constraint: the
Prohibition may refer to one or more
Constraint entities (OPTIONAL)The Action entity (when related to a
Permission entity) indicates the operations
(e.g. play, copy,
etc.) that the assignee (i.e. the
consumer) is permitted to perform on the related Asset
linked to by Permission.
When related to a Prohibition,
the Action entity indicates the
operations that the assignee
(again the consumer) is prohibited to perform on the
Asset linked to by Prohibition.
Analogously, when related to a Duty, it
indicates an operation that has to be performed.
Action contains the following attribute:
name: indicates the
Action entity term (REQUIRED)As its value, the name attribute
SHOULD take one of a set of Action names
which are formally defined in profiles. The ODRL Common Vocabulary
defines a standard set of potential terms that may be used. Communities
will develop new (or extend existing) profiles to capture
additional/refined semantics.
The Constraint entity indicates
limits and restrictions to the Permission,
the Prohibition and the Duty
entity [ODRL-REQ#1.9]. Constraints express
mathematical terms with two operands and one operator. For example, the
"number of usages" (name) must be
"smaller than" (operator) the "number 10"
(rightOperand).
Constraints are linked to by the same entity,
all of them are valid.
If multiple Constraint entities are linked to the same Permission,
Prohibition, or Duty entity, then all of the Constraint entities must be satisfied. That is, all the Constraint entities are (boolean) anded. In the case where the same Constraint is repeated, then these must be represented as a single Constraint entity using an appropriate operator value (for example, isAnyOf).
The Constraint entity contains the
following attributes:
name: a name that identifies
the the left operand of the operation (REQUIRED)operator: an operator function
(REQUIRED)rightOperand: the right operand
of the operation (REQUIRED)status: the current value of
the left operand (OPTIONAL)
The name identifies the left
operand of the mathematical operation for the Constraint
such as "Number of Usages" and "Expiration Date" etc. The operator identifies the comparative operation
such as "greater than" or "equal to". The rightOperand
identifies the value that is being compared. When processing policy
expressions, these Constraint names shall be
directly linked to a procedure that can determine the outcome of the
operations, such as the number of already performed usages and the
current date. The name and operator would be defined in the Common
Vocabulary or community profiles.
The status provides the current
value of the Constraint variable (i.e.
current value of name) [ODRL-REQ#1.3].
This is useful in cases where the current status of Constraints
needs to be captured and expressed in the ODRL Core Model.
This section shows a number of policy expression scenarios. In
these examples, the different policy expression types
that are used are for illustrative purposes only and are not part of
this normative specification. Also, the specific Action
and Constraint names (etc.) used in these
examples are for illustrative purposes only. Please note that formal
policy expression types and other
entities will be defined in the ODRL Common Vocabulary specification, or
in community profiles.
The following shows an instance of a set Policy.
The Set shows a policy expression, stating
that the Asset http//example.com/asset:9898
is the target of the Permission reproduce and the Prohibition
to modify. No parties or other elements are
involved. This set could be used, for
example, as a template or an instant license.
|
|
|
Figure 3.1 - An instance of a Set Policy |
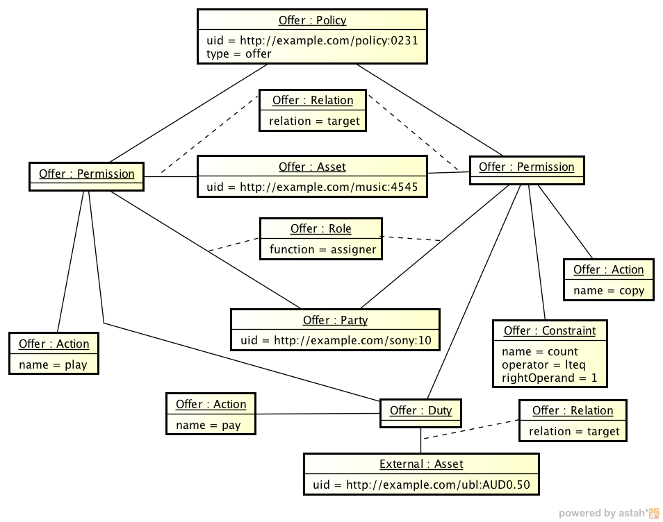
The following shows the instance of an offer Policy.
The offer contains the music file http//example.com/music:4545 that is offered by the Party http//example.com/sony:10 with
the Permissions to play
and copy the file. The Permission
copy is only granted once. The two Permissions are offered for a payment of
AUD$0.50.
|
|
|
Figure 3.2 - An instance of an Offer Policy |
The following shows the instance of an agreement Policy.
The agreement contains all entities shown in
the offer scenario above. A new Party element http//example.com/billie:888
has been added. This Party accepted the
previous offer and thus is now the buyer of
the Permission play
and copy, i.e. is now linked as assignee of the
Permissions and Duty
entities.
|
|
|
Figure 3.3 - An instance of an Agreement Policy |
The following shows the instance of a request Policy.
The Party http//example.com/guest:0589
has requested the Permission to display the target Asset http//example.com/news:0099.
|
|
|
Figure 3.4 - An instance of a Request Policy |
The following shows the instance of a ticket Policy.
The ticket expresses the play Permission
for the target Asset http//example.com/game:4589.
The Ticket is valid until the end of the year 2010. Any valid holder of this ticket may exercise this Permission.
|
|
|
Figure 3.5 - An instance of a Ticket Policy |
The following shows the instance of an offer Policy
showing the nextPolicy structure. The party http//example.com/sony:99 assigns the Permission
distribute directly to the potential buyer of
the permission who will pay $EU1,000. The distribute
Permission is also constrained to the
country Italy. The potential assignee may then distribute
the target Asset according to the nextPolicy target Asset linked directly from this Duty. In this case, the next Policy Asset stipulates that the potential assignee may only offer the display Permission
to downstream consumers.
|
|
|
Figure 3.6 - An instance of an Offer and Next Policy Policy |
The following shows the instance of an privacy Policy.
The target Asset is Personal Data and the assignee is allowed to distribute the Asset only for the purpose of contacting the subject of the Personal Data. The purpose value is taken from the P3P privacy purpose vocabulary.
Additionally, the assigner (the Party who the personal data is about) has stipulated that the assignee must delete the Asset after a 30 day period (retention policy).
|
|
|
Figure 3.7 - An instance of an Privacy Policy |
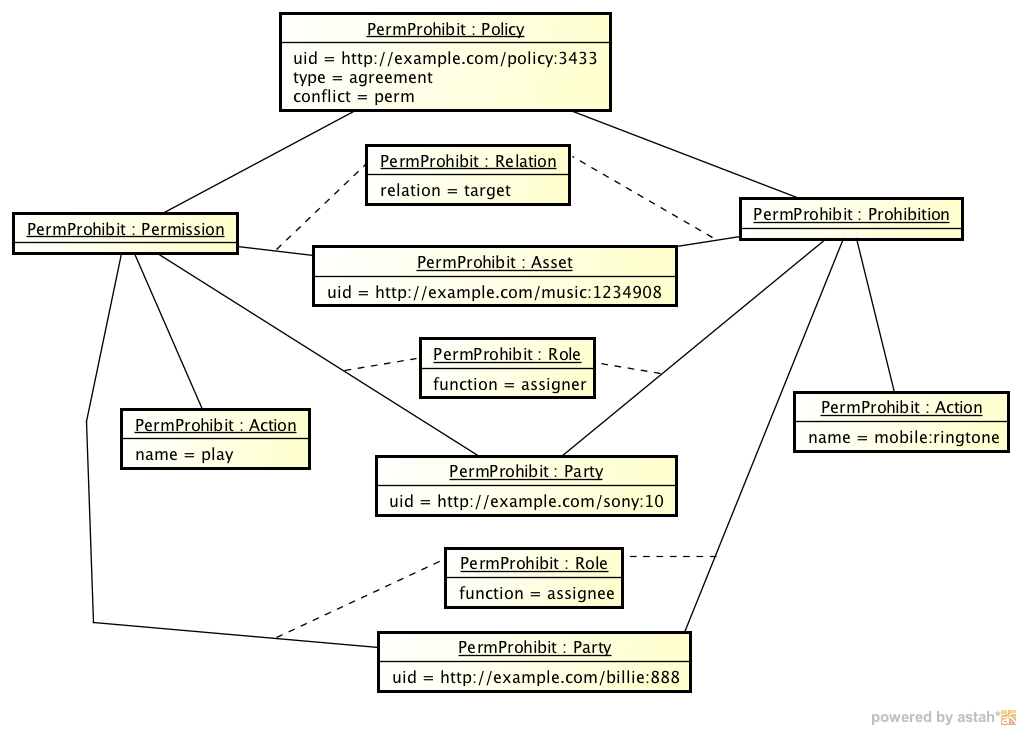
The following shows the instance of an agreement Policy
with both a Permission and a Prohibition. The party http//example.com/sony:10
assigns the Permission play
to the Party http//example.com/billie:888
at the same time they are prohibited from utilising the target Asset as a mobile:ringtone.
Additionally, in case of any conflict, the conflict
attribute is set to perm indicating that the
Permission entity will take precedence.
|
|
|
Figure 3.8 - An instance of an Permission and Prohibition Policy |
The following shows the instance of a (child) Policy http//example.com/policy:9999 inheriting from another (parent) Policy http//example.com/policy:5531. The inheritFrom
attribute of the (child) Policy has the same identifier as the (parent) Policy. In this
inheritance example, the (parent) Policy allows the Party http//example.com/billie:888 to print the (parent's)
target Asset. The (child) Policy allows the Party http//example.com/class:IT01 (a group of
people) to display the (child's) target Asset. Since the (child) Policy also inherits from the (parent) Policy, then the Party http//example.com/class:IT01 can also print the (parent's)
target Asset.
|
|
|
Figure 3.9 - An instance of an Inheritance Policy |
The following shows the instance of an agreement Policy for a Social Network scenario.
The target Asset are photos posted to a Social Network site and the assigner is the owner of the photos. The assignee is a Party group and represents the football network members on the social network, who are each allowed to display the photos.
|
|
|
Figure 3.10 - An instance of an Social Network Policy |
The following shows an instance of a set Policy utilising multiple Asset entities.
The index Permission is granted to the target Asset. As well, the x:collection Asset specifies which database the
index outcome should be stored in.
|
|
|
Figure 3.11 - An instance of an Multiple Assets Policy |
The ODRL Core Model represents a broad need for policy expressibility. As a result, different communities will require less or more elements from the Core Model. Community profiles of the ODRL model are expected to be developed that adequately document these changes in respect to the Core Model. Some requirements of this process include:
This section contains advanced ODRL features. Although not part of the normative specification, they provide an opportunity for communities to experiment with and provide feedback on experiences that may be included in future ODRL versions.
Extended Relations may tie Permission, Prohibition,
Duty, and Constraint
entities together with an AND, OR or XOR relationship.
Only entities of the same type can be linked with this model. For
example, a Permission and Prohibition cannot be linked together within this
model. The Extended Relations model supports the following attribute:
operation: MAY be set with one
of the mathematical values AND, OR and XOR. (OR is the default if not specified.)The following table outlines the semantics of Extended Relations with respect to each of the main entity types.
Permission |
Prohibition |
Duty |
Constraint |
|
OR |
The related party MAY perform any (at least)
one of the Actions |
The related party MAY NOT perform at least one of
the Actions |
The related party MUST perform at least one of the Actions |
The related Permission/Prohibition/Duty is
restricted by at least one of the Constraints |
AND |
The related party MUST perform all of the Actions |
The related party MAY NOT perform all of the Actions |
The related party MUST perform all of the Actions |
The related Permission/Prohibition/Duty is
restricted by all of the Constraints |
XOR |
The related party MAY perform only one of the Actions |
The related party MAY NOT perform only one of the Actions |
The related party MUST perform only one of the Actions |
The related Permission/Prohibition/Duty is
restricted by only one of the Constraints. |
Note that Extended Relations are not needed to assign two or more
Permissions to a Party
entity. In this case simply use as many Assignee
relations between Party and Permission as needed.
When assigning a Duty the policy assumes that the assignee will either perform the Duty (and then get access to the Asset) or not perform the Duty (and hence, not get access to the Asset). There is one exception in that Duty entity may contain the relax boolean that indicates the duty may be fulfilled at anytime, including after the Permission has been utilised by the assignee.
However, there is no concept of compensation for not performing the Duty. That is some type of consequence of not performing the Duty or a remedy if something went wrong. One possible solution would be to allow there to be Duty for Duties, making it clear the consequence of not performing that Duty within the specified terms.
As the Core Model diagram shows (see Figure 2.1), the key Permission, Prohibition and Duty entities are very similar since they have (more or less) the same relationships to the other entities. They core difference is in their semantics:
Permission says that the assignee
may do something, Duty says that the assignee should do something, and Prohibition says that they should not do it. In an implementation that interprets ODRL, it may make sense to introduce a common superclass AbstractPolicy, as shown in the (abbreviated) Model in Figure 5.1.
|
|
|
Figure 5.1 - ODRL Abstract Policy Model |
By implementing Permission, Prohibition and Duty as subclasses of AbstractPolicy, the redundancy of having very similar, but separately developed classes in an application's source code can be avoided. Furthermore, AbstractPolicy makes it possible to easily extend the Core Model in Profiles by adding policy expressions (as subclasses of AbstractPolicy) that are not possible by default, e.g. InterpretedAsPermission in cases where the ODRL policy was derived from a legal situation or document that was ambiguous.
In the ODRL Core Model, Duties are only directly related to Permissions, meaning that for a Permission to become effective, the related Duty should be performed. For some use cases though, it might be useful to attach a Duty to a Prohibition, meaning that if a Prohibition is violated, the Duty has to be performed as a kind of remedy or consequence for the violation.
Not only can a Prohibition have a Duty attached to it as a remedy, even Duties themselves may have remedies, e.g. "For the Permission to play audio file xyz to become effective, you have to perform the Duty 'pay 2€'. If you don't perform this Duty (even though you've played yxz), you have to remedy this by performing the Duty 'pay 5€'".
In order to distinguish between a Duty that has to be fulfilled as a requirement and one that has to be fulfilled as a remedy, different relation names are introduced as shown in the Figure 5.2.
|
|
|
Figure 5.2 - Remedy Model |
The relation between Permission and Duty, which was unnamed before, is now named hasRequirement. This is needed not only to make the different semantics clearer, but also because a Duty can refer to yet another Duty as a requirement, e.g. "If you want to print this written article, you have the Duty to attach a particular image of the author, and if you do that, you have the Duty to attribute the image to the photographer".
The editors gratefully acknowledge feedback and contributions to this document from:
|
[ISO4217] |
ISO 4217 currency and funds name and code elements.
Specification, International Organization for Standardization
(ISO), 07 July 2008.
http://www.iso.org/iso/support/faqs/faqs_widely_used_standards/widely_used_standards_other/currency_codes/currency_codes_list-1.htm |
| [ODRL11] | R. Iannella (ed). Open Digital Rights Language
(ODRL), Version 1.1. Technical Specification, ODRL Initiative, 8
August 2002. http://odrl.net/1.1/ODRL-11.pdf |
| [ODRL-REQ] | S. Guth & R. Iannella (eds). Open Digital
Rights Language (ODRL) Version 2.0 Requirements (Working Draft), ODRL
Initiative, http://odrl.net/2.0/v2req.html,
24 November 2004. |
| [RFC2119] | Key words for use in RFCs to Indicate
Requirement Levels, S. Bradner. The Internet Society, March 1997. http://tools.ietf.org/html/rfc2119
|
| [UML] | Unified Modeling Language (UML), Object Management
Group, 2003. http://www.omg.org/technology/documents/formal/uml.htm
|